福建省泉州市永春县第二中学2024-2025学年八年级上学期第一次月考生物试题
展开友情提示:请将答案写答题卡上,写在试卷上无效。
班级______姓名______座位号______
一、选择题(每小题2分,共50分)
走出教室到野外观察,我们可能会发现生活在池塘中的水螅,吸附在溪流石块下的涡虫,蝗虫啃食着玉米,忙于“翻耕”土壤的蚯蚓,取食庄稼的蜗牛和飞舞在花间的蝴蝶,它们都是无脊椎动物。根据所学知识回答1~5小题。
1.水螅常常可以捕到与自己身体差不多大小的猎物,这主要依靠( )
A.刺细胞B.触手C.发达的肌肉D.口
2.下列生物中,身体都分节的是( )
A.水螅、涡虫B.蝗虫、蜗牛C.蝗虫、蝴蝶D.蚯蚓、蜗牛
3.下列动物与所属类群匹配正确的是( )
A.水螅——线形动物B.涡虫——腔肠动物C.蜗牛——扁形动物D.蚯蚓——环节动物
4.下列对上述动物的叙述,正确的是( )
A.水螅身体呈辐射对称,能从各个方向捕食和防御
B.蝗虫具有一对触角和三对足,足和触角均不分节
C.蜗牛身体柔软但有外壳,与章鱼不属于同一类群
D.蚯蚓身体光滑呈圆筒状,靠疣足在土壤中运动
5.下列对动物与人类生活关系的叙述,错误的是( )
A.水螅能形成美丽的珊瑚礁B.蝗虫取食农作物危害农业
C.蚯蚓是优良的蛋白质饲料D.蝴蝶为开花植物传播花粉
6、关于蚯蚓的叙述,正确的是( )
A.身体分节,属于节肢动物B.适应陆地生活,用肺呼吸
C.可作为分解者参与物质循环D.能疏松土壤,减少土壤肥力
7、下列动物中,属于软体动物的是( )
A.B.C.D.
8、软体动物具有( )
A.外骨骼B.外套膜C.鳞片D.体节
9、(2023年福建中考)蜈蚣体表有外骨骼,身体分节。蜈蚣属于( )
A.扁形动物B.环节动物C.软体动物D.节肢动物
10、下列动物与其相对应的特征,不匹配的是( )
A.水螅——辐射对称,有刺细胞B.河蚌——身体柔软,有外套膜
C.血吸虫——背腹扁平,有口有肛门D.蛔虫——身体细长,有角质层
11、鲨鱼与鲸虽然外表相似,但是不属于同一动物类群。鲸和鲨鱼的共同特征是( )
A.身体呈流线型B.体表覆盖鳞片C.要在水面换气D.具有恒定体温
12、在中国传统文化艺术中,“鱼”和“水”的图案是繁荣与收获的象征,“鱼”有吉庆有余、年年有余的蕴涵。那么水中生活的鱼类能在水中游泳的动力来自于( )
A.胸鳍的摆动B.所有鱼鳍的协调摆动
C.尾鳍的摆动D.躯干部和尾部的左右摆动
13、武夷山国家公园曾发现一种两栖动物——雨神角蟾,关于雨神角蟾的说法正确的是( )
A.在水中生活,在陆地繁殖B.幼体用鳃呼吸,成体用鳃或肺呼吸
C.个体发育的起点是卵细胞D.幼体水中生活,成体水中或陆地生活
14、下列关于蜥蜴的特征描述正确的是( )
A.蜥蜴用鳃呼吸B.蜥蜴是恒温动物
C.蜥蜴体表覆盖角质的鳞片D.蜥蜴是无脊椎动物
15、(2024年福建中考)莺适于飞行的特点是( )
A.体温恒定B.前肢为翼C.体内受精D.产卵繁殖
16、如图是兔和狼的牙齿示意图,下列说法正确的是( )
A.图甲表示狼的牙齿,图乙表示兔的牙齿
B.兔和狼都有犬齿和臼齿
C.图乙牙齿的分化,与其杂食性生活相适应
D.牙齿分化提高了哺乳动物摄取、消化食物的能力
17、下列叙述中,不属于哺乳动物特征的是( )
A.体表被毛,胎生,哺乳B.用肺呼吸,皮肤辅助呼吸
C.心脏四腔,体温恒定D.大脑发达,牙齿有分化
18、(2023年福建中考)我国特有珍稀动物大熊猫和扬子鳄的共同特征是( )
A.体温恒定B.有脊椎骨C.体表被毛D.用鳃呼吸.
19、下列动物与其呼吸器官对应正确的是( )
A.蝗虫——鳃B.蜥蜴——肺C.鲫鱼——皮肤D.家鸽——气管
20、动物的结构与功能相适应。下列说法错误的是( )
A.河蚌的贝壳,可以保护柔软的身体B.鲤鱼的鳃,利于在水中呼吸
C.蜥蜴体表的鳞片,可减少水分散失D.蜜蜂的外骨骼,适于飞行生活
21、动物与人类生产生活息息相关,下列叙述不正确的是( )
A.河蚌的贝壳能分泌珍珠质,产生珍珠
B.猪、牛、羊等能为人类提供肉食和皮毛
C.蚯蚓可以入药,也可以作为饲料养家禽
D.虾、蟹可以为人类提供动物蛋白
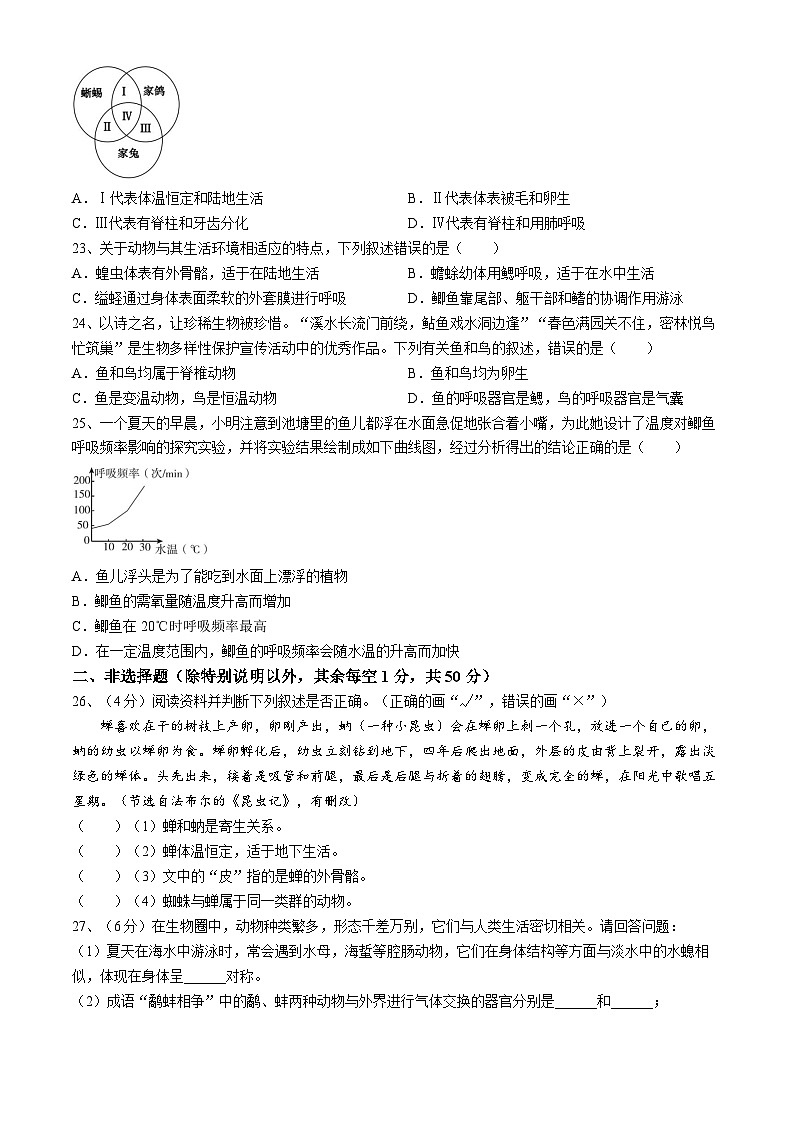
22、下图中圆圈表示生物具有的特征,重合部分表示它们的共同特征。图中序号各自代表的特征,正确的是( )
A.Ⅰ代表体温恒定和陆地生活B.Ⅱ代表体表被毛和卵生
C.Ⅲ代表有脊柱和牙齿分化D.Ⅳ代表有脊柱和用肺呼吸
23、关于动物与其生活环境相适应的特点,下列叙述错误的是( )
A.蝗虫体表有外骨骼,适于在陆地生活B.蟾蜍幼体用鳃呼吸,适于在水中生活
C.缢蛏通过身体表面柔软的外套膜进行呼吸D.鲫鱼靠尾部、躯干部和鳍的协调作用游泳
24、以诗之名,让珍稀生物被珍惜。“溪水长流门前绕,鲇鱼戏水洞边逢”“春色满园关不住,密林悦鸟忙筑巢”是生物多样性保护宣传活动中的优秀作品。下列有关鱼和鸟的叙述,错误的是( )
A.鱼和鸟均属于脊椎动物B.鱼和鸟均为卵生
C.鱼是变温动物,鸟是恒温动物D.鱼的呼吸器官是鳃,鸟的呼吸器官是气囊
25、一个夏天的早晨,小明注意到池塘里的鱼儿都浮在水面急促地张合着小嘴,为此她设计了温度对鲫鱼呼吸频率影响的探究实验,并将实验结果绘制成如下曲线图,经过分析得出的结论正确的是( )
A.鱼儿浮头是为了能吃到水面上漂浮的植物
B.鲫鱼的需氧量随温度升高而增加
C.鲫鱼在20℃时呼吸频率最高
D.在一定温度范围内,鲫鱼的呼吸频率会随水温的升高而加快
二、非选择题(除特别说明以外,其余每空1分,共50分)
26、(4分)阅读资料并判断下列叙述是否正确。(正确的画“√”,错误的画“×”)
蝉喜欢在干的树枝上产卵,卵刚产出,蚋(一种小昆虫)会在蝉卵上刺一个孔,放进一个自己的卵,蚋的幼虫以蝉卵为食。蝉卵孵化后,幼虫立刻钻到地下,四年后爬出地面,外层的皮由背上裂开,露出淡绿色的蝉体。头先出来,接着是吸管和前腿,最后是后腿与折着的翅膀,变成完全的蝉,在阳光中歌唱五星期。(节选自法布尔的《昆虫记》,有删改)
( )(1)蝉和蚋是寄生关系。
( )(2)蝉体温恒定,适于地下生活。
( )(3)文中的“皮”指的是蝉的外骨骼。
( )(4)蜘蛛与蝉属于同一类群的动物。
27、(6分)在生物圈中,动物种类繁多,形态千差万别,它们与人类生活密切相关。请回答问题:
(1)夏天在海水中游泳时,常会遇到水母,海蜇等腔肠动物,它们在身体结构等方面与淡水中的水螅相似,体现在身体呈______对称。
(2)成语“鹬蚌相争”中的鹬、蚌两种动物与外界进行气体交换的器官分别是______和______;
(3)爬行动物是一种用______呼吸的动物。爬行动物的体温随环境温度的变化而改变,属于______动物。
(4)“带鱼”、“墨鱼”、“甲鱼”、“鲸鱼”、“鲨鱼”、“鲍鱼”、“娃娃鱼”名称中都有“鱼”字。其中属于鱼的是带鱼和______。
28、(6分)如图是蝗虫的外部形态图,请据图回答。
(1)蝗虫属于______动物。其身体分为头部、______、腹部三部分。
(2)昆虫的头部有1对[①]______,有触觉和嗅觉功能;1对[②]复眼,是蝗虫主要的视觉器官;胸部有3对______和2对______,适于爬行、跳跃和飞翔。
(3)蝗虫身体外面包着一层坚韧的______可以保护体内器官,防止体内水分蒸发。
29、(7分)综合实践活动题。鱼和螃蟹都是用鳃呼吸,为什么鱼离开水很快就会窒息而死,而螃蟹不会呢?生物社团的小明同学对鱼的鳃和螃蟹的鳃进行了一系列的对比和观察。
(一)将新鲜的鱼鳃和螃蟹的鳃分别放入水中,观察鳃丝的分散情况。
观察结果:鱼的鳃丝在水中较分散;螃蟹的鳃外形蓬松。
(二)将鳃从水中取出,置于空气中一段时间,观察鳃的变化。
观察结果:鱼的鳃丝粘连,表面黏稠;螃蟹的鳃外形无明显变化。
请根据上述观察及相关知识回答下列问题:
(1)鱼的鳃丝呈鲜红色,因为其中含有丰富的______。
(2)鱼呼吸时,水从鱼的口流入,经过鳃,然后从鳃盖后缘流出,水中的______减少,______增多(选填“氧气”或“二氧化碳”)。
(3)鱼离开水后,鳃丝粘连,与空气的接触面积______(选填“增大”或“减小”),故会窒息而死;螃蟹离开水后鳃不变,与空气接触面积不变,可以存活一段时间。
(4)螃蟹体表较硬,身体和足都______,属于节肢动物;与螃蟹相比,鱼的身体有由脊椎骨构成的脊柱的支撑,属于______动物。
(5)生腌虾蟹是惠安地区有名的美食,号称为“惠安毒药”。但是,生吃虾蟹、三文鱼等潜在很大的风险。“异尖线虫”是一类幼虫寄生于海栖鱼类的线形动物,体表具有______,也可寄生在人体消化道内,会引起内脏幼虫移行症。
30、(7分)二战时期,有一只信鸽为了把情报送到总部,在双脚被绑炸药炸掉的情况下,忍痛飞了回去,但在完成任务后不久就死去了,人们把它的身体做成模型以纪念它.其实,信鸽很早就有“军中不会说话的特殊兵种”的美称。请根据以上材料及下图,回答下列问题:
(1)信鸽的身体呈______型,这种体型可以减少飞行时的空气阻力。
(2)观察信鸽的骨骼,可以发现胸骨突出,叫做______。
(3)信鸽肌肉最发达的部位是______,体温高而恒定。
(4)信鸽的呼吸器官是上图中的[ ],但是信鸽的呼吸方式很特别,原因是它还具有发达的______,可以辅助呼吸。
(5)信鸽的消化能力______,直肠短,排便速度快,这样可以减轻______,利于飞行。
31、(6分)下图是青蛙、鹦鹉和海豚的特征比较示意图,交叉部分为共同特征。请据图回答。
(1)从分类的角度看,[A]表示以上三种动物体内都有脊柱,属于______动物。
(2)若[C]表示青蛙和海豚都用______呼吸,不同的是青蛙还用______辅助呼吸。
(3)图中所示三种动物中,属于变温动物的是______,具有胎生、哺乳特征的是______。
(4)这三种动物中,只有鹦鹉会飞行。请写出鹦鹉与飞行相适应的一个特征______。
32、(7分)为研究青蛙受精卵孵化率与水温的关系,某科技活动小组设计如下实验:①在5个相同的鱼缸中分别加入等量清水,编为1至5号,水温分别控制为22℃、24℃、26℃、28℃、30℃;②采集一对青蛙的同一批受精卵500粒,分成5等份,分别放入上述鱼缸中,受精卵密度适宜;③定时观察记录青蛙受精卵孵化数量。④重复上述实验3次,取平均值。结果如下图:
(1)本实验的实验目的是研究______变量是______。
(2)从实验设计看,科研人员控制单一变量的做法有______(写出一种即可)。
(3)重复上述实验3次,取平均值的目的是减少______。
(4)对实验结果的折线图进行数据分析,本实验的结论是:
22℃-26℃,随着水温的升高,青蛙受精卵孵化率逐渐______;
26℃-28℃,孵化率达到最______值;
28℃以后,随着水温的升高,青蛙受精卵孵化率逐渐______。
33、(7分)小鼠脑组织中含有S、M两种物质,科学家发现,若S物质增加或M物质减少,小鼠的学习记忆能力会增强。某科技小组为了探究小分子金枪鱼多肽对小鼠学习记忆能力的影响,做了如下实验:
①取生长状态相同的48只小鼠。
②随机均分成4组,编号A、B、C、D。
③除正常喂食外,A组灌喂蒸馏水,B组、C组、D组分别灌喂等量的0.25g/kg、0.5g/kg、1.0g/kg小分子金枪鱼多肽,其他实验条件相同。
④6周后测定小鼠脑组织内S物质和M物质的含量,绘制如图柱状图。科技小组重复实验的结果一致。回答下列问题:
(1)设计A组的目的是______,该实验的变量是不同浓度的______。
(2)处理数据时,应取每组______个测量数据的平均值。
(3)分析柱状图,B、C、D组与A组小鼠脑组织中的S、M两种物质含量的变化是:S物质______,M物质______。
(4)本实验探究得出的结论是:______________________________________________________________________________________________________________________________________________________________________________。(2分)
永春二中2024年秋八年级(上)生物第一次月考试卷
参考答案
一、选择题(请将唯一正确的答案填写在表格中,每小题2分,共50分)
二、非选择题(除特别说明以外,其余每空1分,共50分)
26、(1)√(2)×(3)√(4)√
27、(1)辐射;(2)肺,鳃;(3)肺,变温;(4)鲨鱼
28、(1)节肢,胸部;(2)触角,足,翅;(3)外骨骼
29、(1)毛细血管;(2)氧气,二氧化碳;(3)减小;(4)分节,脊椎;(5)角质层。
30、(1)流线;(2)龙骨突;(3)胸肌;(4)c,气囊;(5)强,体重
31、(1)脊椎;(2)肺,皮肤;(3)青蛙,海豚;(4)身体呈流线型,前肢变成翼等
32、(1)青蛙受精卵孵化率与水温的关系,水温
(2)5个相同的鱼缸、等量清水、同一批受精卵、分成5等份等
(3)误差(4)提高(或上升),高(或大),降低(或下降)
33、(1)作对照,小分子金枪鱼多肽
(2)12
(3)增多,减少
(4)不同浓度的小分子金枪鱼多肽对小鼠学习记忆能力有促进(或增强)作用(1分),0.5g/kg浓度的小分子金枪鱼多肽效果最好(1分)。题号
1
2
3
4
5
6
7
8
9
10
11
12
13
答案
A
C
D
A
A
C
B
B
D
C
A
D
D
题号
14
15
16
17
18
19
20
21
22
23
24
25
答案
C
B
D
B
B
B
D
A
D
C
D
D
福建省泉州市永春县第二中学2024-2025学年八年级上学期第一次月考生物试题: 这是一份福建省泉州市永春县第二中学2024-2025学年八年级上学期第一次月考生物试题,共9页。
2024年福建省泉州市永春县中考冲刺生物试题: 这是一份2024年福建省泉州市永春县中考冲刺生物试题,共12页。
福建省泉州市永春县2023-2024学年八年级上学期期末质量监测生物试卷(含答案): 这是一份福建省泉州市永春县2023-2024学年八年级上学期期末质量监测生物试卷(含答案),共21页。试卷主要包含了单选题,判断题,读图填空题,填空题,实验题等内容,欢迎下载使用。

