初中物理人教版八年级下册7.3 重力评优课课件ppt
展开旧知回顾素养目标导入新知
新课教学课堂小结课堂练习
有些物体受力时会发生______,不受力时又__________,物体的这种特性叫弹性。有些物体变形后不能______________,物体的这种特性叫塑性。2. 物体由于______________而产生的力叫弹力。 _________ 越大,弹力越大。
3. 测量力的大小的工具叫________。弹簧受到的拉力越大,弹簧的________就越长,利用这个道理制成的测力计叫_____________。4. 弹簧测力计的使用方法:看清______,认清它的分度值,观察指针__________,使用测力计时,挂钩上力的方向必须与__________ ______一致,所测力不能超过测力计的____。
1. 通过分析生活现象知道重力是由于地球吸引而产生的力;知道重力的方向是竖直向下的;知道重心的概念;了解重力的由来。
2. 通过实验探究,了解重力大小跟物体的质量的关系。
水往低处流,雪花向下飘落,抛出的球最终落到地面。这是为什么呢?
地球附近的所有物体都受到重力的作用
1.地球以外的太空中的物体是否受到重力的作用?重力的施力物体是什么?
(1)重力产生的原因:地球的吸引。(2)重力的施力物体是地球,受力物体是地球附近的所有物体。
2.举出几个例子来证明重力的存在。
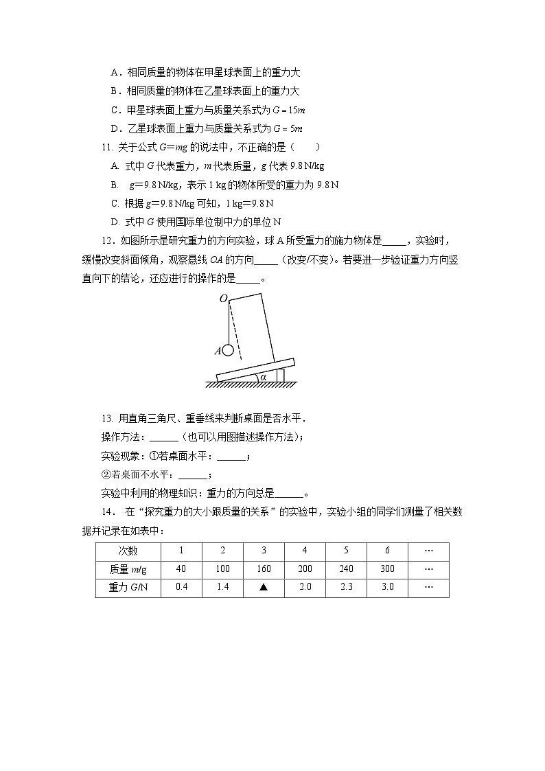
3.如果没有重力我们的生活会是什么样子?
4.物体重力的大小可能与什么因素有关?
两位运动员进行举重比赛,哪一位运动员用的力大?原因是什么?(每个杠铃的质量都相等)
右面运动员用力大,因为所举的杠铃质量大,重力大。
质量越大的物体,所受的重力越大。
探究重力大小跟质量的关系
把已知质量的钩码挂在弹簧测力计上,静止时,弹簧测力计的示数等于钩码所受的重力大小。
1.用什么工具测量重力?
2.如何测量重力的大小?
1.逐次增挂钩码,分别测出它们所受重力,并记录在表格中。
2.以质量为横坐标、重力为纵坐标描点并连接这些点,观察后思考:物体所受重力跟它的质量有什么关系?
结论:(1) 物体所受的重力跟它的质量成正比。(2) 物体所受的重力与质量的比值相同。
物体所受的重力跟它的质量成正比。
地球附近的物体所受的重力跟它的质量之间的关系可以写成
g= 9.8 N/kg。它表示质量为1 kg的物体所受到的重力是9.8 N。为计算方便在粗略计算时可取g =10 N/kg。
在地球上,物理学家测定的 g约为9.8N/kg,但是在不同地点的值不同。
在地球上,g 会随着纬度与海拔高度的不同而有所变化。
一辆汽车的质量是3 t,则这辆汽车受到的重力是多少?(g=10 N/kg)
m=3t=3 000kg
= 3 000 kg×10 N/kg
答:质量为3 t的汽车重力是30 000 N。
常见一些物体的重力大小
重力与质量的区别与联系
铁架台、细线、重物、盛水的烧杯、三角尺。
①用细线将重物吊在铁架台上自由下垂,浸没在烧杯的水中。用三角尺比较细线的方向和水面的关系。 ②将铁架台倾斜一定的角度,观察细线静止时的方向,用三角尺比较细线的方向和水面的关系。 ③继续改变铁架台倾斜的角度,观察细线的方向是否变化。
无论铁架台怎样倾斜,细线的方向和水面始终是垂直的。
结论:重力的方向是竖直向下(垂直于水平面向下)
用细线把某物体悬挂起来,静止时细线的方向是否是竖直方向?剪断细线,物体在重力作用下沿什么方向下落?
重力的方向是竖直向下的。
“竖直向下”指与水平面垂直向下,不能说成“垂直向下” 。
注意:垂直向下 ≠ 竖直向下
如图所示,放在斜面上的物体受到的重力方向哪一个正确?
重力的方向竖直向下理解为指向地心
下列物体所受的重力方向正确吗?
正确。重力的方向总是竖直向下,与物体运动的状态、方向无关。
重力方向竖直向下的应用
铅垂线:检验建筑物是否垂直于地面
墙壁竖直 不竖直
比萨斜塔相对于竖直方向倾斜度数为4度左右
水平仪:检验桌面等平面是否水平
铅垂线与桌面垂直,桌面是水平的。
铅垂线与桌面不垂直,桌面是倾斜的。
物体的每一部分都被地球吸引着,但对于整个物体,重力作用的表现就好像它作用在某一个点上, 这个点叫做物体的重心。
物体的每一部分都受到重力作用
对于整个物体,重力的作用效果就好像作用在某一点上的一个力。
形状规则、质量分布均匀的物体重心在其几何中心上
重心:重力的等效作用点
方形薄板的重心在对角线的交点上
粗细均匀的棒的重心在中点
唱片的重心在它的圆心上。
活动:请找出下列物体的重心
注意:重心不一定在物体上
这些物体的重心不在物体上。
物体的重心是物体所受重力的等效作用点,重心可以不在物体上。
篮球的重心在球心而不在球面上。
如何确定质量不均匀、不规则物体的重心?
关于物体的重心,下列说法不正确的是 ( )A.一切物体的重心都在它的中间位置B.一切物体的重心都是该物体所受重力的作用点C.物体的重心不一定都在物体上D.质地均匀,形状规则的物体的重心在它的几何中心上
总结:只有规则物体的重心在物体的几何中心,不规则物体的中心不一定在物体的中间位置。
物体的重心越低,稳定性越好。
赛车车身很低,轮子相距尽量远,在快速行驶时不易翻倒。
冲浪者弓着腰,叉开腿,更有助于在惊涛骇浪重保持平稳。
用一根细线栓一块橡皮,甩起来,使橡皮绕手做圆周运动。这时,你会觉得橡皮需要用线拉住才不会跑掉。
月球因受地球的吸引力才没被甩出去
牛顿研究后提出:宇宙间任何两个物体,大到天体,小到尘埃之间,都存在互相吸引的力,这就是万有引力。重力正是源自地球对它附近物体的万有引力。
正是地球对它附近物体的引力,使得水向低处流、抛出的篮球落向地面……
视频欣赏——《模拟引力》
重力:由于地球的吸引而使物体受到的力
1.孔明灯象征着人们对幸福的期望和企盼。如图是放飞在空中的孔明灯,能正确表示孔明灯装饰穗所受重力方向的是( )
2.利用铅垂线和三角尺判断桌面是否水平,如图所示的做法正确的是( )
八年级下册7.1 力公开课课件ppt: 这是一份八年级下册7.1 力公开课课件ppt,文件包含人教版八年级下册第七章第1节《力》课件第2课时pptx、核心素养人教版八年级下册第七章第1节《力》教案第2课时docx、人教版八年级下册第七章第1节《力》分层练习原卷版docx、人教版八年级下册第七章第1节《力》分层练习第2课时docx、人教版八年级下册第七章第1节《力》分层练习解析版docx、712力的作用是相互的mp4、力的作用效果与作用点wmv、力的作用是相互的mp4、神舟十三号的发射过程mp4等9份课件配套教学资源,其中PPT共35页, 欢迎下载使用。
初中物理人教版八年级下册7.2 弹力精品ppt课件: 这是一份初中物理人教版八年级下册7.2 弹力精品ppt课件
人教版八年级下册第十一章 功和机械能11.2 功率精品ppt课件: 这是一份人教版八年级下册第十一章 功和机械能11.2 功率精品ppt课件,文件包含人教版八年级下册第十一章第1节《功》课件pptx、核心素养人教版八年级下册第十一章第2节《功率》教案docx、人教版八年级下册第十一章第2节《功率》分层练习原卷版docx、人教版八年级下册第十一章第2节《功率》分层练习解析版docx等4份课件配套教学资源,其中PPT共33页, 欢迎下载使用。

