
































所属成套资源:七省联考2024高三1月考前猜想卷及答案
2024年1月高三“七省联考”考前猜想卷 生物试题(含考试版+全解全析+参考答案+答题卡)
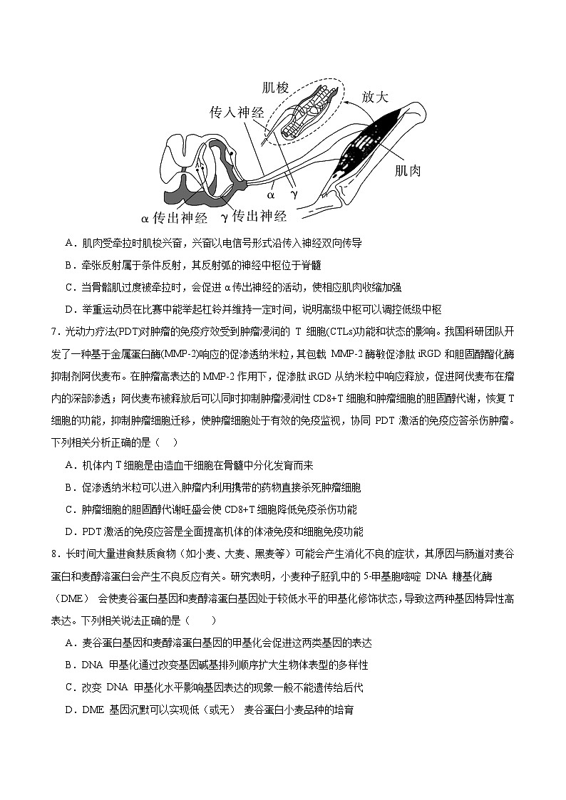
展开
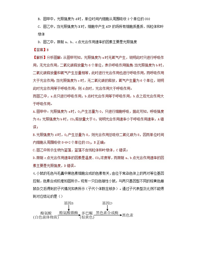
这是一份2024年1月高三“七省联考”考前猜想卷 生物试题(含考试版+全解全析+参考答案+答题卡),文件包含生物黑龙江吉林适用15+5+5题型全解全析docx、生物江西卷全解全析docx、生物广西卷全解全析docx、生物贵州安徽甘肃适用16+5题型全解全析docx、生物黑龙江吉林适用15+5+5题型考试版A4docx、生物江西卷考试版docx、生物广西卷考试版docx、生物贵州安徽甘肃适用16+5题型考试版A4docx、生物江西卷参考答案docx、生物江西卷答题卡docx、生物贵州安徽甘肃适用16+5题型参考答案docx、生物贵州安徽甘肃适用16+5题型答题卡A4版docx、生物广西卷答题卡docx、生物黑龙江吉林适用15+5+5题型参考答案docx、生物黑龙江吉林适用15+5+5题型答题卡A4版docx、生物贵州安徽甘肃适用16+5题型答题卡A4版pdf、生物广西卷参考答案docx等17份试卷配套教学资源,其中试卷共138页, 欢迎下载使用。
(考试时间:75分钟 试卷满分:100分)
注意事项:
1.答卷前,考生务必将自己的姓名、准考证号等填写在答题卡和试卷指定位置上。
2.回答选择题时,选出每小题答案后,用铅笔把答题卡上对应题目的答案标号涂黑。如需改动,用橡皮擦干净后,再选涂其他答案标号。回答非选择题时,将答案写在答题卡上。写在本试卷上无效。
3.考试结束后,将本试卷和答题卡一并交回
一、单项选择题:本题共16题,1-12题每题2分,13-16题每题4分,共40分。在每题列出的四个选项中,只有一项符合题意。
1.研究人员发现了锌金属的第一个伴侣蛋白ZNG1,它可将锌运送到需要锌的蛋白质处发挥作用。下列叙述错误的是( )
A.锌在细胞中的含量很少但功能不可替代,因此是组成细胞的微量元素
B.ZNG1运送锌的功能与其氨基酸的排列顺序及肽链的盘曲、折叠方式有关
C.该实例说明细胞中的无机盐和有机物相互配合才能保证某些生命活动的正常进行
D.锌是构成ZNG1的重要元素,说明无机盐可以参与构成细胞内的重要化合物
2.2021年诺贝尔生理学或医学奖获料者Ardem Pataputian在探寻人体触感机制过程中发现了触觉受体Piez它由三个相同的叶片状蛋白组成“螺旋桨状” 三聚体。能直接响应细胞上的机械力刺激并介导阳离子进入细胞。以下为Prez可能的作用机理示意图,相关叙述错误的是( )
A.Piez是一类既可以感受压力,又可以作为离子通道的生物大分子
B.Prez 的形成遵循 “高尔基体可对来自内质网的蛋白质进行加工”这一过程
C.机械力刺激导致Picz空间结构改变,中央孔打开,离子内流
D.敲除了Phec基因的小鼠在其体表受到损伤后会出现机械超敏痛
3.图1表示某动物细胞减数分裂过程中某项指标的数量变化曲线;图2表示对该动物精巢切片显微观察后绘制的两幅细胞分裂示意图,下列分析错误的是( )
A.图1曲线可表示细胞中同源染色体对数的数量变化
B.细胞甲为次级精母细胞,处于图1中的BC段(不含B点),可能存在等位基因
C.图1曲线中BC段细胞中染色体数量可能与AB段细胞中染色体数量相同
D.若细胞乙的DNA两条链都被32P标记,使其在不含放射性的培养液中继续培养至第二次有丝分裂后期,部分染色体可能没有放射性
4.校正tRNA是指某些能校正基因的有害突变的tRNA,编码tRNA的DNA某些碱基改变后,导致反密码子发生改变而产生的。由于单个碱基替换导致的某种突变产生了一种携带精氨酸但是识别甲硫氨酸遗传密码的tRNA(X)。下列叙述错误的是( )
A.X由多个核糖核苷酸构成,是基因表达的产物
B.X参与合成的多肽链中,原来甲硫氨酸的位置可被替换为精氨酸
C.X可以对应两种氨基酸,体现出密码子简并特点,提高容错率
D.校正tRNA的存在可以弥补某些突变引发的遗传缺陷
5.科学家最近在墨西哥湾深海发现了一种新的鮟鱇鱼,雌鱼头顶自带“钓鱼竿”一若干个肉状突起,可通过发光吸引猎物。雄鱼则吸附在雌鱼体表提供繁殖所需的精子,并通过雌鱼血液获取营养物质。下列相关叙述错误的是( )
A.突变和基因重组为鮟鱇鱼的进化过程提供了原材料
B.头顶发光“钓鱼竿”的形成是海底黑暗环境选择的结果
C.雌雄鱼的生活繁殖方式是它们长期协同进化中相互适应形成的
D.深海环境条件相对稳定,但该鱼种群也可能在不断发生进化
6.水杨酸是一种有机酸,过量服用会刺激呼吸中枢,使肺通气过度,呼吸加深加快,出现肢体麻木、头晕、胸闷甚至抽搐等症状。下列叙述错误的是( )
A.水杨酸通过体液运输至脑干,对呼吸中枢进行调节
B.内环境中的缓冲物质能缓解由水杨酸引起的血浆pH变化
C.过量服用水杨酸会导致血浆CO2浓度降低,血浆呈弱酸性
D.可以通过输入含有适量CO2的混合气体来缓解以上症状
7.下列关于化学试剂或相关操作的叙述正确的的是( )
A.酒精在“新冠病毒预防”和“检测生物组织中的脂肪”中的作用相同
B.盐酸在“观察根尖分生区细胞有丝分裂”和“探究pH对酶活性的影响”中的作用不同
C.CuSO4在“检测生物组织中的还原糖”和“检测生物组织中的蛋白质"中的作用相同
D.在“观察植物细胞的质壁分离和复原”和“观察蝗虫精母细胞减数分裂装片”时均要使用高倍镜
8.样线法是调查鸟类种群密度的常用方法。该方法首先要划定几条样线,然后沿样线行走时,记录前方和样线两侧一定范围内的鸟类的数量,不记录调查者身后向前方飞行的鸟类。调查中使用的工具为双筒望远镜、单简望远镜、测距仪等。下列相关说法错误的是( )
A.对于数量少的濒危鸟类宜采用逐个计数法
B.记录身后向前飞行的鸟类,有可能使调查结果偏大
C.观赏鸟类可以愉悦身心,体现了生物多样性的直接价值
D.由于使用了望远镜,该调查方法的误差与鸟类的体型大小无关
9.绿水青山就是金山银山的发展理念深入人心。多年前某林场为了短期内增加经济效益,大规模砍伐林木,搞“砍树经济”,造成林木大面积退化。为了恢复林场的生态环境,当地政府实施了“禁伐令",并引导农户发展种植食用菌、花卉苗圃、中药材等,生态逐步得到恢复,既给林场带来生态效益,又给当地农民带来经济效益。下列说法错误的是( )
A.“砍树经济”导致该生态系统的稳定性降低
B.“禁伐令”实施后,生态环境逐步恢复,此过程中群落演替的类型是次生演替
C.生态恢复的过程中,提高经济效益的同时兼顾了社会、自然发展,主要体现了生态工程建设的协调原理
D.带来生态效益的同时,又给当地农民带来经济效益,体现了生物多样性的直接和间接价值
10.卵母细胞成熟包括“细胞核成熟”和“细胞质成熟”。研究人员利用基因敲除技术敲除小鼠的Bta4基因,发现Bta4敲除的卵母细胞虽能正常受精,但形成的早期胚胎却全部停滞在1到2细胞阶段,胚胎停止发育的原因是卵母细胞中的mRNA不能被及时降解。下列说法错误的是( )
A.卵细胞形成过程中减数分裂是不连续的,MII期卵母细胞具备受精能力
B.早期胚胎发育到2细胞阶段是在透明带内进行的,胚胎的总体积不变
C.卵母细胞中mRNA的及时降解是启动早期胚胎基因组表达的前提条件
D.Btg4基因与卵母细胞中mRNA降解有关,可促使卵母细胞的细胞核成熟
11.研究人员将结核杆菌分别接种在含有不同浓度抗生素A与B的培养基中(+代表含抗生素,+多少代表抗生素浓度,一代表不含抗生素),对两种抗生素药性分析。在37℃环境下培养24小时后,细菌生长情况如图。下列说法错误的是( )
A.为排除杂菌的影响,倒平板前需对培养基采用高压蒸汽灭菌
B.该实验使用稀释涂布平板法接种结核杆菌,待菌液被吸收后方可倒置培养
C.长期使用抗生素A可能会增加结核杆菌的抗药性基因频率
D.与单独使用抗生素A相比,联合使用抗生素B可显著增强对结核杆菌的抑制作用
12.某杂种植株的获取过程如下图所示。下列叙述正确的是( )
A.叶片消毒后,可用自来水冲洗以避免消毒时间过长产生毒害
B.过程①中,应将叶片置于含有纤维素酶和果胶酶的低渗溶液中
C.过程③中,可使用聚乙二醇或灭活的病毒来诱导原生质体融合
D.过程④中,脱分化过程中不需要光照而后续再分化中需要光照
13.蔗糖是甘蔗叶肉细胞光合作用的主要产物。由液泡膜上的蔗糖载体利用ATP水解释放的能量逆浓度梯度把蔗糖和H+运输到液泡贮存。液泡也是植物细胞中贮存Ca2+的主要细胞器,利用蛋白CAX再将液泡中暂时贮存的H+运输到细胞质基质、同时把细胞质基质中的Ca2+以以与H+相反的方向逆浓度梯度运入液泡并储存。下列叙述正确的是( )
A.蛋白CAX的实质是液泡膜上的通道蛋白,运输具有专一性
B.向液泡运输H+和Ca2+都需要消耗储存在有机物中的化学能
C.Ca2+通过CAX的运输不利于甘蔗的叶肉细胞保持一定的形状
D.抑制蔗糖运输载体的功能会抑制Ca2+运入液泡中储存的速率
14.抗利尿激素(ADH)也称为血管升压素,该激素可调节肾小管和集合管对水分的重吸收,其作用机理如图所示,下列分析正确的是( )
A.ADH能引起血浆渗透压升高从而导致血压升高
B.ADH由垂体合成并释放,通过血液运输到靶细胞
C.ADH通过增加膜上水通道蛋白数量促进水的重吸收
D.水分子逆相对含量梯度从A侧运输到B侧
15.最新研究发现,脑部的某些神经元上存在纤毛结构,它们从细胞内部靠近细胞核的地方直接延伸到细胞外部,与其它神经元的轴突形成类似于突触的连接,称为"轴突-纤毛"突触。在“轴突-纤毛”突触的纤毛上存在5-羟色氨酸受体,该受体接受5-羟色氨酸后通过信号通路将信号转导到细胞核,促进细胞核组蛋白的乙酰化,促进基因的表达。下列说法错误的是( )
A.“轴突-纤毛”突触的神经递质为5-羟色氨酸
B.5-羟色氨酸与纤毛结合后引起突触后神经元的电位变化
C.5-羟色氨酸可通过“轴突-纤毛”突触调节突触后神经元的表观遗传
D.用抑制剂阻断该信号通路可能抑制细胞核基因的表达
16.某种鼠的毛色由常染色体上的两对等位基因(A、a和B、b)控制,其中A基因控制褐色素的合成,B基因控制黑色素的合成,两种色素均不合成时毛色呈白色。当A、B基因同时存在时,二者的转录产物会形成双链结构。用纯合的褐色和黑色亲本杂交,F1全为白色,F1雌雄个体相互交配得到F2,不考虑交叉互换,下列分析正确的是( )
A.F1全为白色的原因是A、B两基因不能正常转录
B.F1与双隐性的个体测交,后代中黑色个体占1/4
C.若F2中褐色个体的比例接近1/4,则白色个体接近1/2
D.若F2中有一定比例的白色个体,则白色个体中纯合子占1/9
二、非选择题:共 5 题, 共 60 分。
17.水分和氮肥是农业生产中的核心要素,合理施肥利用水氮互作效应既能提高农作物产量又能减少氮肥的浪费。利用不同水分和氮肥条件处理燕麦,试验处理后第8天开始每天相同时间测量燕麦叶片的相应数据,连续测量60天并计算平均值如下图。气孔导度表示的是气孔张开的程度,水分利用率指农田蒸散消耗单位重量水所制造的干物质量。请回答下列问题:
(1)水分和氮肥通过影响光合作用的 (填“光反应”、“暗反应”或“光反应和暗反应”)过程来影响光合作用速率。除此以外,影响光合作用速率的环境因素还有 等。(写出两项即可)
(2)高氮处理条件下,与充分灌溉相比,中度水分胁迫燕麦平均净光合速率基本不变,据图分析可能的原因是: 。
(3)按照本实验的研究结果,选用 的水肥条件,最有利于提高燕麦叶片的净光合速率。
(4)苜蓿(豆科植物)-小麦轮作能够显著提高小麦的光合作用速率,减少小麦种植时对化学氮肥的依赖。农业生产中,可采用同时增水和施氮肥显著提高苜蓿-小麦轮作中小麦的光合作用速率,请设计实验验证以上结论,简要写出实验思路。(其他实验条件适宜,光合作用速率测量方法不做要求) 。
18.菜粉蝶是一种常见的农业害虫,一般在交尾后的次日于十字花科蔬菜叶片上产卵,孵化出的幼虫取食蔬菜叶片,将其咬成孔洞和缺口,造成蔬菜减产。已知菜粉蝶的性别决定方式为ZW型,幼虫的眼色白眼和绿眼由等位基因A/a控制,体色白体和黄体由等位基因B/b控制。请回答下列问题:
(1)正常情况下,菜粉蝶产生的次级卵母细胞中含有W染色体的数量是 条。
(2)在菜粉蝶低龄幼虫刚孵化出来的最初阶段防治效果最好,可在产卵盛期后5~7天喷施苏云金杆菌800~1000倍液,上述控制动物危害的技术方法属于 防治。
(3)现让一对纯合菜粉蝶杂交得F1,F1雌雄个体随机交配得F2.分别统计F2中眼色和体色各表型的数量,白体、黄体、白眼、绿眼分别为908、302、304、906.由此 (填“能”或“不能”)判断两对相对性状的遗传遵循自由组合定律,理由是 。
(4)若控制眼色和体色的基因位于两对同源染色体上,则存在三种情况:①两对基因都位于常染色体上;②眼色基因位于Z染色体、体色基因位于常染色体上;③体色基因位于Z染色体、眼色基因位于常染色体上。现欲通过一次杂交实验来确定这两对等位基因在染色体上的位置,现有各种表型的纯合菜粉蝶若干供选择,请写出实验思路并预期实验结果。
实验思路: 。
预期实验结果:若子代雄性为绿眼白体,雌性为白眼白体,则为第 (填序号)种情况。若子代雌雄均为绿眼白体,则为第 (填序号)种情况。若 ,则为第③种情况。
19.情绪的变化会影响体内激素的分泌。面对压力时,一定强度的应激反应有助于发挥潜力、维持内环境的稳态,但强烈且持续的应激会诱发免疫疾病、精神疾病,甚至癌症。下图为人在情绪压力(如疼痛、恐惧等)下,肾上腺皮质和肾上腺髓质参与的应激反应模式图。回答下列问题:
(1)在恐惧紧张的环境中,肾上腺髓质分泌的激素d会增加,使机体代谢增强,心跳加快,从反射弧的角度看,该反射的效应器是 ;激素d还能作用于肝细胞,使血糖升高,其机理可能是 ,从而使血糖升高。
(2)激素c的调节属于下丘脑一垂体—肾上腺皮质轴的分级调节,存在分级调节的激素还有 (举2例)。
(3)肾上腺皮质还能分泌醛固酮。某人由于腹泻而丢失了钠盐,此时该患者体内的醛固酮含量会 。
(4)研究发现,激素c能抑制辅助性T细胞合成和分泌细胞因子,在情绪压力长期得不到缓解的情况下,人体免疫力会 ,原因是在情绪压力长期得不到缓解的情况下, 。
20.广西防城港市白龙珍珠湾海域是国家级海洋牧场示范区,为改善海域生态环境和增殖养护渔业资源,科研人员通过人工方法向白龙珍珠湾海域投放鱼、虾、贝、藻等水生生物的幼体(或卵等)以实现增殖放流,还在海底投放多个人工鱼礁,为鱼类“建造房子”;礁体进入水中3个月后,就会在礁体上生长出海藻和浮游生物,鱼、虾、蟹、贝等生物也很快入住,慢慢地就形成了“水下森林”,以此构建或修复海洋生物生长、繁殖、索饵或避敌所需的场所。请回答下列问题:
(1)长期的高频捕捞导致渔业资源枯竭,海洋牧场实施增殖放流的主要目的是使种群的年龄结构恢复为 ,有利于一定时间后提高种群密度。
(2)在同一片海域中,投放人工鱼礁的区域和未投放人工鱼礁的区域出现环境差异,从而引起海洋生物呈现镶嵌分布,这体现出海洋生物群落的 结构。人工鱼礁投放海底一段时间后,礁体表面会附着大量的藻类等生物,藻类在生态系统组成成分中属于 ,它能有效降低大气中CO2含量,其主要原因是 。
(3)人类活动排放的CO2会引发近海区域海水的CO2浓度升高,pH下降。研究发现,海洋牧场中浮游动物能排泄出无机盐,其中含有HCO3-等缓冲物质,而浮游动物的分布与海洋环境密切相关,研究者调查了四个区域浮游动物的总丰富度,结果如表所示:
综合表中数据, 区域海洋生态系统的稳定性更高,请尝试从浮游动物影响海洋环境的角度分析原因 。
(4)为了充分利用“水下森林”所提供的能量,通过研究海洋牧场的能量流动,采用人工方法合理的向天然水域投放水生生物的幼体,其实践意义是 。
21.癌细胞表面蛋白“PDL-1”与T细胞表面蛋白“PD-1”特异性结合后,可抑制T细胞活性并启动其凋亡程序,导致肿瘤细胞发生免疫“逃逸”。研究者对“PD-1”基因进行克隆、表达及生物学活性鉴定,为制备抗体打基础。研究中所用引物a和β碱基序列见图1,几种常用限制酶名称及识别序列与酶切位点见图2:
对照区
海带养殖区
牡蛎养殖区
人工鱼礁区
浮游动物总丰富度(ind/m3)
20.35
20.95
12.11
47.54
相关试卷
这是一份2023年高考生物押题卷03(浙江卷)(含考试版、全解全析、参考答案、答题卡),文件包含2023年高考生物押题卷03全析全解docx、2023年高考生物押题卷03考试版docx、2023年高考生物押题卷03参考答案docx、2023年高考生物押题卷03答题卡docx等4份试卷配套教学资源,其中试卷共37页, 欢迎下载使用。
这是一份2023年高考生物押题卷02(江苏卷)(含考试版、全解全析、参考答案、答题卡),文件包含2023年高考生物押题卷02江苏卷全解全析docx、2023年高考生物押题卷02江苏卷考试版docx、2023年高考生物押题卷02江苏卷参考答案docx、2023年高考生物押题卷02江苏卷答题卡docx等4份试卷配套教学资源,其中试卷共30页, 欢迎下载使用。
这是一份2023年高考生物押题卷02(山东卷)(含考试版、全解全析、参考答案、答题卡),文件包含2023年高考生物押题卷02全析全解docx、2023年高考生物押题卷02考试版docx、2023年高考生物押题卷02参考答案docx、2023年高考生物押题卷02答题卡docx等4份试卷配套教学资源,其中试卷共30页, 欢迎下载使用。