


2024年高考押题预测卷—生物(辽宁卷02)(全解全析)
展开
这是一份2024年高考押题预测卷—生物(辽宁卷02)(全解全析),共21页。
1.答卷前,考生务必将自己的姓名、准考证号等填写在答题卡和试卷指定位置上。
2.回答选择题时,选出每小题答案后,用铅笔把答题卡上对应题目的答案标号涂黑。如需改动,用橡皮擦干净后,再选涂其他答案标号。回答非选择题时,将答案写在答题卡上。写在本试卷上无效。
3.考试结束后,将本试卷和答题卡一并交回
一、单项选择题:本卷共15题,每题2分,共30分。在每题列出的四个选项中,只有一项最符合题意。
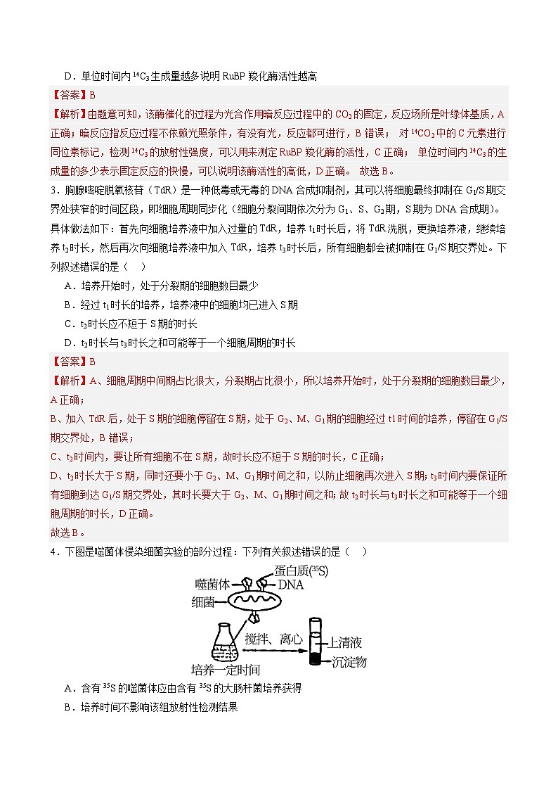
1.泛素是一种在真核生物中普遍存在的小分子调节蛋白,这些泛素蛋白结合到底物蛋白质分子的特定位点上的过程叫泛素化。部分过程如下图,下列说法错误的是( )
A.以上机制有助于控制线粒体的质量,保证细胞能量供应
B.泛素化就像给这些蛋白质打上标签,有助于蛋白质的分类和识别
C.溶酶体内合成的酶能水解泛素化的蛋白质,维持细胞结构和功能稳定
D.原核生物细胞内无泛素,这与其结构和代谢等相对简单相适应
【答案】C
【解析】A、泛素与损伤的线粒体结合后再被自噬受体结合,引导损伤的线粒体被吞噬后被溶酶体降解,对控制线粒体质量有积极意义,A正确;
B、泛素与错误的蛋白质结合,就像给蛋白质贴上标签,使之与正常的蛋白质区分开,B正确;
C、 溶酶体内的酶能水解泛素化的蛋白质,维持细胞结构和功能稳定,但酶在核糖体或细胞核内合成,C错误;
D、 由题干,泛素是一种在真核生物中普遍存在的小分子调节蛋白,原核无,和原核结构和代谢简单有关,D正确。
故选C。
2.在光合作用中,RuBP羧化酶能催化CO2+C5→2C3.为测定RuBP羧化酶的活性,某学习小组从菠菜叶中提取该酶,用其催化C5与14CO2的反应,并检测产物14C3的放射性强度。下列分析错误的是( )
A.RuBP羧化酶催化的上述反应过程为CO2的固定
B.RuBP羧化酶催化的上述反应需要在无光条件下进行
C.测定RuBP羧化酶活性的过程中运用了同位素标记法
D.单位时间内14C3生成量越多说明RuBP羧化酶活性越高
【答案】B
【解析】由题意可知,该酶催化的过程为光合作用暗反应过程中的CO2的固定,反应场所是叶绿体基质,A正确;暗反应指反应过程不依赖光照条件,有没有光,反应都可进行,B错误; 对14CO2中的C元素进行同位素标记,检测14C3的放射性强度,可以用来测定RuBP羧化酶的活性,C正确; 单位时间内14C3的生成量的多少表示固定反应的快慢,可以说明该酶活性的高低,D正确。 故选B。
3.胸腺嘧啶脱氧核苷(TdR)是一种低毒或无毒的DNA合成抑制剂,其可以将细胞最终抑制在G1/S期交界处狭窄的时间区段,即细胞周期同步化(细胞分裂间期依次分为G1、S、G2期,S期为DNA合成期)。具体做法如下:首先向细胞培养液中加入过量的TdR,培养t1时长后,将TdR洗脱,更换培养液,继续培养t2时长,然后再次向细胞培养液中加入TdR,培养t3时长后,所有细胞都会被抑制在G1/S期交界处。下列叙述错误的是( )
A.培养开始时,处于分裂期的细胞数目最少
B.经过t1时长的培养,培养液中的细胞均已进入S期
C.t2时长应不短于S期的时长
D.t2时长与t3时长之和可能等于一个细胞周期的时长
【答案】B
【解析】A、细胞周期中间期占比很大,分裂期占比很小,所以培养开始时,处于分裂期的细胞数目最少,A正确;
B、加入TdR后,处于S期的细胞停留在S期,处于G2、M、G1期的细胞经过t1时间的培养,停留在G1/S期交界处,B错误;
C、t2时间内,要让所有细胞不在S期,故时长应不短于S期的时长,C正确;
D、t2时长大于S期,同时还要小于G2、M、G1期时间之和,以防止细胞再次进入S期;t3时间内要保证所有细胞到达G1/S期交界处,其时长要大于G2、M、G1期时间之和;故t2时长与t3时长之和可能等于一个细胞周期的时长,D正确。
故选B。
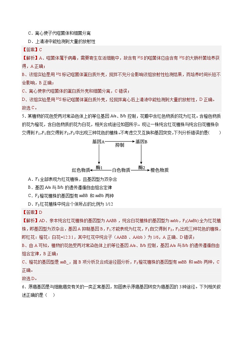
4.下图是噬菌体侵染细菌实验的部分过程:下列有关叙述错误的是( )
A.含有35S的噬菌体应由含有35S的大肠杆菌培养获得
B.培养时间不影响该组放射性检测结果
C.离心使子代噬菌体和细菌分离
D.上清液中能检测到大量的放射性
【答案】C
【解析】A、噬菌体属于病毒,需要寄生在活细胞中,故含有35S的噬菌体应由含有35S的大肠杆菌培养获得,A正确;
B、该组实验是用35S标记噬菌体蛋白质外壳,搅拌不充分会影响该组放射性检测结果,而培养时间长短不会影响,B正确;
C、离心使亲代噬菌体的蛋白质外壳和细菌分离,C错误;
D、该组实验是用35S标记噬菌体蛋白质外壳,经搅拌离心后上清液中能检测到大量的放射性,D正确。
故选C。
5.某植物的花色受两对常染色体上的等位基因A/a、B/b控制,花瓣中含红色物质的花为红花。含橙色物质的花为橙花,含白色物质的花为白花,相关合成途径如图所示。现让一株纯合红花植株与纯合白花植株杂交得到F1,F1自交得到F2,F2中出现三种花色的植株。不考虑交叉互换和基因突变,下列分析错误的是( )
A.F1全部表现为红花植株,且基因型为双杂合
B.基因A/a与B/b的遗传遵循自由组合定律
C.F2橙花植株的基因型有aaBB和aaBb两种
D.F2红花植株中纯合个体所占的比例为1/12
【答案】D
【解析】AD、亲本纯合红花植株的基因型为AABB,纯合白花植株的基因型为aabb,F1(AaBb)全为红花植株,即基因型为双杂合,基因A抑制基因B,F1才能表现为红花,F1自交得到F2,F2出现三种花色的植株,即红花:橙花:白花=12:3:1,其中红花中纯合子(AABB、AAbb)为1/6,A正确、D错误;
B、由A可知,植物的花色受两对常染色体上的等位基因A/a、B/b控制,基因A/a与B/b的遗传遵循自由组合定律,B正确;
C、橙花的基因型是aaB_,据B项分析及合成途径图分析,F2橙花植株的基因型有aaBB和aaBb两种,C正确。
故选D。
6.原癌基因是与细胞癌变有关的一类正常基因,如图表示原癌基因转变为癌基因的3种途径。下列相关叙述正确的是( )
A.a途径中基因内一定发生了碱基的增添或替换
B.b途径中多拷贝的基因是基因重组造成的
C.染色体易位可能是c途径发生的原因
D.三种途径一定能导致细胞表面糖蛋白减少和无限增殖
【答案】C
【解析】A、a途径中超活性蛋白与正常蛋白不同,由基因突变导致,基因内可能发生碱基的增添、缺失或替换,A错误;
B、b途径中基因多拷贝属于染色体结构变异中的重复,B错误;
C、c途径中基因移动到一个新的位置,若移动到非同源染色体上,则变异属于染色体易位,C正确;
D、细胞癌变与原癌基因和抑癌基因都有关,故癌变细胞的特征不一定仅由原癌基因突变造成,D错误。
故选C。
7.已知如图中神经元a、b与痛觉传入有关,神经元c能释放神经递质脑啡肽(有镇痛作用)。下列判断不合理的是( )
A.痛觉感受器产生的兴奋会引发神经元a释放乙酰胆碱
B.神经元c兴奋会释放脑啡肽从而引起乙酰胆碱释放量增加
C.a与脑啡肽结合的受体和b与乙酰胆碱结合的受体不同
D.脑啡肽和乙酰胆碱均可引起突触后膜电位的改变
【答案】B
【解析】A、痛觉感受器产生的兴奋,会引发神经元a释放兴奋性递质乙酰胆碱,引发b神经元兴奋,A正确;
B、脑啡肽有镇痛作用,所以c细胞分泌的脑啡肽会引起a细胞乙酰胆碱释放量减少,从而阻碍痛觉信息传递,B错误;
C、a上与脑啡肽结合的受体和b上与乙酰胆碱结合的受体的本质都是蛋白质,受体具有特异性,与其结构不同有关,C正确;
D、无论递质传递的是兴奋或是抑制信号,都是通过膜电位变化实现的,乙酰胆碱能使b膜电位发生改变,而脑啡肽起抑制作用,会使a膜静息电位加强,都会改变膜电位,D正确。
故选B。
8.随着国家政策调整,多地在进入12月份后新冠阳性人数不断升高。简单易操作的抗原快速检测试剂盒受到热捧。抗原快速检测试剂盒采用免疫层析双抗体(单克隆抗体)夹心法,以胶体金为指示标记,其原理如下图。若样品中有新冠病毒,被检样品虹吸通过胶体金垫与新冠特异性抗体1(足量、可移动、与胶体金结合在一起)结合,形成抗原抗体1胶体金复合物,复合物继续向右爬行,通过T线时与固定于此的新冠特异性抗体2结合,形成双抗体夹心胶体金复合物,在T线处呈现色带,过量的抗体1继续向右爬行,和固定在C线的抗抗体1的抗体形成胶体金免疫复合物,呈现色带。有关说法中正确的是( )
A.同时注射两种抗原可刺激B细胞增殖分化为能分泌两种抗体的浆细胞
B.单克隆抗体制备第二次筛选的方法是克隆化培养和抗体检测
C.待测样本中不含新冠病毒,显色结果为T线变色、C线不变色
D.若T、C线都显色,共发生2种抗原抗体特异性反应
【答案】B
【解析】A、同时注射两种抗原可刺激B细胞增殖分化为两种浆细胞,而不是分化为能分泌两种抗体的浆细胞,A错误;
B、单克隆抗体制备第二次筛选是为了选出既能产生抗体又能大量增殖的杂交瘤细胞,因此所用的方法是克隆化培养和抗体检测,B正确;
C、待测样本中不含新冠病毒,显色结果为T线不变色、C线变色。不论样本中是否含有新冠病毒,质控线(C线)均会变色,C错误;
D、若T、C线都显色,共发生3种抗原抗体特异性反应,胶体金处发生一次特异性结合,T线处发生一次,C线处发生一次,D错误。
故选B。
9.下图是胰岛素的部分作用机制示意图,据图分析,下列说法错误的是( )
A.图中体现了胰岛素既可增加血糖的去向,又可减少血糖的来源
B.胰岛素可与膜上的受体特异性结合,胰岛素发挥作用后会被水解
C.图中可促进胰岛素分泌的信号有神经递质、胰高血糖素、高血糖
D.胰岛素可通过增加膜上葡萄糖转运蛋白的数量来促进葡萄糖的吸收
【答案】A
【解析】A、图中只能体现胰岛素增加血糖的去向来降低血糖,无法体现减少血糖的来源,A错误;
B、胰岛素可与膜上的受体特异性结合,胰岛素发挥作用后会被水解灭活,B正确;
C、图中胰岛B细胞表面有接受神经递质,高浓度葡萄糖、胰高血糖素刺激的受体,图中可促进胰岛素分泌的信号有神经递质、胰高血糖素、高血糖,C正确;
D、分析题图可知,胰岛素可通过增加膜上葡萄糖转运蛋白的数量来促进葡萄糖的吸收,从而降低血糖,D正确。
故选A。
10.下图为处于平衡状态的自然生态系统的结构模式图,字母表示其生物成分。下列叙述,错误的是( )
A.P固定的太阳能是输入该生态系统的总能量
B.E能将动植物遗体残骸中的有机物分解成无机物
C.一定时期该生态系统结构、功能和收支出于动态平衡中
D.加快物质循环、提高能量传递效率有利于维持生态平衡
【答案】D
【解析】A、P表示生产者,生产者固定的太阳能是输入该生态系统的总能量,A正确;
B、E表示分解者,分解者能将动植物遗体残骸中的有机物分解成无机物,B正确;
C、生态系统的收支平衡主要包括能量收支平衡和物质收支平衡,该图为处于平衡状态的自然生态系统的结构模式图,一定时期该生态系统结构、功能和收支出于动态平衡中,C正确;
D、能量传递效率为下一营养级同化量/上一营养级同化量,一个营养级中的能量只有10%~20%的能量被下一个营养级所利用,一般不能提高相邻两个营养级的能量传递效率,D错误。
故选D。
11.近年来某草原上的鼠数量明显增加,当地有关部门为了解鼠害的现状,采用了有效洞法估计鼠的种群数量,即在该草原上选定适宜数量、适宜大小的样方,统计样方内总洞数,再将样方内所有鼠洞用土堵住,隔天检查盗开的洞口数(有效洞数),以各样方有效洞数与总洞数的比值的平均值表示鼠的相对种群密度。如图曲线表示该草原上近几年来鼠的种群数量变化的曲线图,当地居民为了防治鼠害,在e时刻投放了一定数量的蛇。下列说法错误的是( )
A.鼠对生态环境破坏极大,最好在b时刻前进行防治,并将数量控制在K/2以下
B.与标记重捕法相比,有效洞法使操作更加简便,调查完成所需时间更短
C.气候干旱导致鼠种群数量下降,其对种群的作用强度与种群密度有关
D.若投放的蛇因不适应当地草原的环境部分死亡,则图中α的角度将会增大
【答案】C
【解析】A、分析题图可知,b时刻鼠种群增长速率达到最大,种群数量达到K/2,因此最好在b时刻前进行鼠害防治,并将数量控制在K/2以下,A正确;
B、许多动物的活动能力强,活动范围大, 不宜用样方法来调查它们的种群密度,常用的方法之一是标记重捕法,根据题干信息可知,与标记重捕法相比,有效洞法使操作更加简便,调查完成所需时间更短,B正确;
C、气温和干旱等气候因素为非密度制约因素;气候干旱导致鼠种群数量下降,其对种群的作用强度与种群密度无关,C错误;
D、蛇是鼠的天敌,投放蛇后鼠的种群数量会得到一定的控制,但若投放的蛇因不适应当地草原的环境部分死亡,则图中α的角度将会增大,D正确。
故选C。
12.退耕还林是“绿水青山就是金山银山”理念的生动实践,有利于生态文明建设和乡村振兴推进。研究人员跟踪调研了某地区退耕还林十年间农田群落演替发展过程,并将其划分为3个阶段(如图)。下列相关叙述错误的是( )
A.在上述退耕还林的农田中,群落的演替属于次生演替
B.在演替过程中,群落的物种丰富度提高、结构趋向复杂
C.在干旱的荒漠地区,退耕还林只能够发展到第1阶段
D.第1、2阶段出现的植物,在第3阶段也有可能被找到
【答案】C
【解析】A、在上述退耕还林的农田中,原来有的土壤基本保留,甚至还保留有植物的种子和其他繁殖体,属于次生演替,A正确;
B、群落演替过程中,物种丰富度提高、结构趋向复杂,B正确;
C、在干旱的荒漠地区,缺少水分,群落的演替就很难形成树林,或许只发展到草本植物阶段或稀疏的灌木阶段,C错误;
D、群落演替是优势取代,并没有完全灭绝,所以第1、2阶段出现的植物,在第3阶段也有可能被找到,D正确。
故选C。
13.某研究小组设计了一个利用作物秸秆生产燃料乙醇的小型实验,实验流程如图所示(清水淋洗时菌T不会流失)。下列分析错误的是( )
A.在粉碎的秸秆中接种菌T是为了将秸秆中的纤维素大量分解
B.淋洗液主要为酵母菌的生长繁殖提供碳源、能源等
C.采用湿热灭菌法对培养基进行灭菌时需控制压力为100kPa,温度为100℃
D.与以粮食为原料发酵生产乙醇相比,图中方式能节约粮食和提高能量利用率
【答案】C
【解析】A、菌T能够分泌纤维素酶,纤维素酶能将纤维素最终分解为葡萄糖,因此在粉碎的秸杆中接种菌T,培养一段时间后发现菌T能够将桔杆中的纤维素大量分解,A正确;
B、采用液体培养基培养酵母菌,可以用淋洗液为原料制备培养基,淋洗液主要为酵母菌的生长繁殖提供碳源、能源等,B正确;
C、采用湿热灭菌法对培养基进行灭菌时需控制压力为100kPa,温度为121℃,C错误;
D、利用作物秸秆生产燃料乙醇与以粮食为原料发酵生产乙醇相比,能节约粮食和提高能量利用率,D正确。
故选C。
14.细菌抵御噬菌体的机理如下图所示:当某些细菌第一次被特定的噬菌体感染后,细菌 Cas2基因开始表达出 Cas2(一种限制酶),Cas2 会随机低效切断入侵的噬菌体DNA,并将切下的 DNA片段插入CRISPR位点。当再次遭到同种噬菌体入侵时,细菌转录产生的crRNA便会将另一种限制酶(如 Cas9)准确带到入侵者DNA处,并将之切断。下列叙述错误的是( )
A.Cas2切下1个DNA片段的过程中,需破坏4个磷酸二酯键
B.Cas9借助 crRNA识别外来噬菌体身份最可能是依靠碱基互补配对来实现
C.切下的 DNA片段插入CRISPR位点后,会随着细菌DNA的复制而复制
D.上图中 crRNA的模板链最初来源于噬菌体DNA,其翻译的产物是Cas9
【答案】D
【解析】A、Cas2切下1个DNA片段的过程中,需要切割DNA片段的两侧,而DNA是双链结构,共破坏4个磷酸二酯键,A正确;
B、由图可知:当细菌再次遭遇同种噬菌体时,由CRISPR位点转录产生的crRNA便会将另一种核酸内切酶准确带到入侵者DNA处,涉及RNA与DNA的结合,与mRNA与DNA模板链的结合的机理类似,利用的是碱基互补配对的原则,B正确;
C、切下的 DNA片段插入CRISPR位点,相当于基因重组,会随着细菌DNA 的复制而复制,C正确;
D、对比两图可知,crRNA是由切下的噬菌体DNA片段插入CRISPR位点后转录形成的,其模板链最初来源于噬菌体DNA,但其翻译产物不是Cas9,Cas9是由细菌基因组中Cas9基因转录翻译形成的,D错误。
故选D。
15.下图表示研究人员利用胚胎工程培育优质奶牛的过程,下列相关说法正确的是( )
A.①代表体外受精,与体内受精不同的是体外受精前精子需要获能
B.②代表早期胚胎培养,该过程中细胞进行有丝分裂,无细胞分化
C.③代表胚胎分割,需均等分割桑椹胚的内细胞团,以免影响胚胎发育
D.为选育出能泌乳的母奶牛,移植前需从胚胎的滋养层部位取样,做 DNA 分析鉴定性别
【答案】D
【解析】A、体外受精和体内受精前精子都需要获能,A错误;
B、②代表早期胚胎培养,该过程中细胞进行有丝分裂和分化,B错误;
C、③代表胚胎分割,需均等分割囊胚的内细胞团,以免影响胚胎发育,C错误;
D、进行胚胎性别鉴定需取样滋养层细胞,做DNA分析性别鉴定,D正确。
故选D。
二、多项选择题:本题共5小题,每小题3分,共15分。在每小题给出的四个选项中,有一项或多项是符合题目要求的。全部选对得3分,选对但选不全得1分,有选错得0分。
16.下图1所示装置可用于测定酵母菌细胞呼吸的方式,其中三口烧瓶分别连接氧气传感器、二氧化碳传感器、酒精传感器,可用于测定相应物质的含量,相关数据的测定结果如图2所示。下列相关叙述错误的是( )
A.若图1所示装置的温度改变,则图2中的相关数据可能会发生改变
B.300s时,酵母菌只进行无氧呼吸,在线粒体内膜上产生酒精
C.图2中200~300s,酵母菌产生ATP的场所包括细胞质基质和线粒体
D.在图2中a、b两条线交点之前,酵母菌主要进行无氧呼吸,此过程无NADH产生
【答案】BD
【解析】A、酶可以催化生化反应,酶活性受温度影响,故若图1所示装置的温度改变,则图2中的相关数据可能会发生改变,A正确;
B、300s时,装置中氧气量为0,则酵母菌只进行无氧呼吸,产生酒精的场所为细胞质基质,B错误;
C、图2中200~300s,氧气浓度逐渐减小,酒精产生量逐渐增加,因此酵母菌可进行有氧呼吸和无氧呼吸,此时酵母菌产生ATP的场所包括细胞质基质和线粒体,C正确;
D、在图2中a、b两条线交点之前,酵母菌进行有氧呼吸和无氧呼吸,有氧呼吸前两个阶段和无氧呼吸的第一个阶段均会产生NADH,D错误。
故选BD。
17.下图甲表示某种遗传病的系谱图,该病涉及非同源染色体上的两对等位基因,图中所有正常女性的基因型均如图乙所示,且3号4号代表性染色体。若Ⅱ-3与Ⅱ-4的后代男孩均患病、女孩均正常,下列分析不正确的是( )
A.由图甲推断,该病的遗传方式为常染色体显性遗传
B.不考虑交叉互换,一个图乙细胞可产生2种类型的4个配子
C.Ⅱ-2的基因型为AAXDY或AaXDY
D.Ⅲ-1与Ⅲ-2婚配,后代患病的概率是5/8
【答案】ABC
【解析】A、该病涉及非同源染色体上的两对等位基因,由图乙正常女性基因型为AaXDXd可知,双显性个体表现正常,A错误;
B、女性个体的一个卵原细胞只能产生1个配子,B错误;
C、由Ⅲ-1为患者,且Ⅱ-1和Ⅱ-2正常,说明Ⅱ-1和Ⅱ-2基因型分别为AaXDXd、AaXDY,Ⅲ-1为aaXDX-,C错误;
D、由分析可知,Ⅱ-3和Ⅱ-4的基因型分别为AAXdXd、aaXDY,则Ⅲ-2基因型为AaXdY,又Ⅲ-1基因型为1/2aaXDXD、1/2aaXDXd,则Ⅲ-1与Ⅲ-2婚配,后代患病概率为1-(1/2×1/2+1/2×1/2×1/2)=5/8,D正确。
故选ABC。
18.研究发现,与野生型相比,拟南芥的油菜素内酯(BR)合成缺陷突变体的种子萌发对脱落酸的抑制作用更为敏感。用BR处理拟南芥赤霉素不敏感突变体的种子,实验结果如下图。下列叙述错误的有( )
A.赤霉素作为原料参与细胞代谢促进种子萌发
B.提高脱落酸的含量可解除种子的休眠状态
C.BR可不依赖赤霉素信号而促进种子萌发
D.BR可以增强脱落酸对种子萌发的抑制作用
【答案】ABD
【解析】A、赤霉素属于植物激素,激素属于信号分子,只能起到调节作用,无法直接参与代谢,A错误;
B、脱落酸的作用是维持种子休眠,故提高脱落酸的含量可继续维持种子的休眠状态,B错误;
C、从图中可以看出:BR可以促进拟南芥赤霉素不敏感突变体种子的萌发,故BR可不依赖赤霉素信号而促进种子萌发,C正确;
D、与野生型相比,拟南芥BR合成缺陷突变体的种子萌发对ABA的抑制作用更敏感,据此可知,BR并不能增强脱落酸对种子萌发的抑制作用,D错误。
故选ABD。
19.对某一年长江口水生生态系统的能量流动进行定量分析,部分研究数据如图所示。下列叙述正确的是( )
注:I主要是单细胞藻类;Ⅰ~V营养级方块左下角数字表示未利用的能量,横向箭头上的数字表示流入下一营养级的能量,单位:t·km-2·a-1。
A.图中所有数值相加即为当年输入该生态系统的总能量
B.次级消费者摄入的能量大于36.52 t·km-2·a-1
C.该水生生态系统的能量金字塔呈现上宽下窄的倒置现象
D.第Ⅱ与第Ⅲ营养级之间的能量传递效率约为2%
【答案】BD
【解析】A、输入该生态系统的总能量是生产者固定的太阳能,并非图中所有数值相加,A错误;
B、据题图可知,次级消费者的同化量是36.52t·km-2·a-1,而摄入量=同化量+粪便量,故次级消费者摄入的能量大于36.52t·km-2·a-1,B正确;
C、能量金字塔不会呈现上宽下窄倒置的金字塔形,数量金字塔、生物量金字塔有可能呈现上宽下窄倒置的金字塔形,C错误;
D、能量传递效率是相邻两个营养级之间同化量的比值,第Ⅱ与第Ⅲ营养级之间的能量传递效率=36.52/1637×100%≈2%,D正确。
故选BD。
20.凋亡诱导因子(AIF)位于线粒体膜间隙中,它既是对细胞凋亡起重要作用的蛋白质,又具有氧化还原酶活性。有研究表明,AIF在胃癌细胞中的表达量高于在正常胃细胞中的。某医学实验室人员从胃癌患者的胃癌组织中提取AIF基因进行PCR扩增,并进行鉴定,相关过程如图所示。下列叙述错误的是( )
A.检测AIF在胃细胞中的表达量,可能成为预防胃癌的手段
B.AIF引起的细胞凋亡是基因所决定的细胞死亡,不受环境条件的影响
C.图中逆转录和PCR均可获取DNA产物,两个过程所需要的原料和酶是相同的
D.电泳鉴定AIF基因时,DNA分子的迁移速率与凝胶浓度和DNA分子的大小等有关
【答案】BC
【解析】A、根据题干信息,有研究表明,AIF在胃癌细胞中的表达量高于在正常胃细胞中的,因此检测AIF在胃细胞中的表达量,可能成为预防胃癌的手段,A正确;
B、AIF引起的细胞凋亡是基因所决定的细胞死亡,会受环境条件的影响,B错误;
C、逆转录和PCR均可获取DNA产物,两个过程所需要的原料均是脱氧核苷酸,但逆转录需要逆转录酶,而PCR需要耐高温的DNA聚合酶,C错误;
D、电泳鉴定AIF基因时,DNA分子的迁移速率与凝胶浓度和DNA分子的大小等有关,分子越大,迁移速率越慢,D正确。
故选BC。
三、非选择题:共 5 题, 共 55 分。
21.(11分)催化CO2和C5结合的酶(Rubisc)是一种双功能酶,在O2浓度高时也能催化O2和C5结合,引发光呼吸,导致光合效率降低。研究发现,蓝细菌具有羧酶体,可降低其光呼吸。下图1为蓝细菌的结构模式图及部分代谢过程示意图。请回答下列问题。
(1)蓝细菌的遗传物质存在的场所有 (填图1中序号),其光合片层相当于叶绿体中 的功能。
(2)蓝细菌暗反应的场所有 。图中A物质是 ,C物质的作用有 。结合图示和所学知识分析,蓝细菌光呼吸较低的原因有 。
a.蓝细菌有碳泵等多个无机碳运输途径,能使细胞中的CO2浓度保持在较高水平
b.羧酶体的外壳会阻止O2进入、CO2逃逸,保持羧酶体内高CO2浓度环境
c.蓝细菌无线粒体,无法通过有氧呼吸消耗O2、产生CO2,胞内O2/CO2较高
(3)菠菜是一种C3植物,其光呼吸显著高于蓝细菌。科研人员制作了特殊的实验装置,开展探究光照强度和CO2浓度双因素对菠菜叶片光合作用强度影响的实验。
实验材料:新鲜菠菜叶片、打孔器、注射器12支、5W白色LED灯、不同浓度的NaHCO3溶液等
实验装置制作:如图2所示
实验注意事项和数据分析:
①打孔器打出的小圆叶片装入注射器中,注射器吸入清水排出空气,并用手指堵住注射器前端小孔缓慢拉动活塞重复2~3次,目的是 。处理过的小圆叶片放入 处盛有清水的烧杯中待用。
②进行实验,记录实验结果。以NaHCO3溶液浓度为X轴、注射器离圆心的距离为Y轴,各注射器内小圆叶片上浮所用平均时间为Z轴,绘制三维柱形图(图3)。A1、B1和C1三支注射器实验的自变量是 ,该实验结果除了能说明光合速率大小与CO2浓度、光照强度呈正相关性外,还能说明 。
【答案】(1) ①③ 类囊体薄膜
(2) 细胞质基质和羧酶体 H+ 为C3还原提供能量和还原剂 ab
(3) 使小圆叶片内的气体溢出 黑暗 光照强度 光照强度越低,CO2浓度对光合作用速率的影响越显著
【解析】(1)蓝细菌是原核生物,其遗传物质主要存在于①拟核,此外③细胞质中也含有一些环状DNA分子,故其遗传物质存在的场所有①③;其光合片层中的光合色素能够接收光能,将水光解为氧气,同时产生ATP和NADPH,故相当于叶绿体中类囊体薄膜的功能。
(2)据图分析,蓝细菌细胞质基质和羧酶体都能发生CO2的固定,故暗反应的场所为细胞质基质和羧酶体。图中A物质是H+,C是NADPH,其作用是为C3还原提供能量和还原剂。蓝细菌有碳泵等多个无机碳运输途径,能使细胞中的CO2浓度保持在较高水平;此外,羧酶体的外壳也会阻止O2进入、CO2逃逸,保持羧酶体内高CO2浓度环境。这些都使得CO2与O2竞争结合C5的过程中占优势,使蓝细菌光呼吸较低,可见a、b正确。蓝细菌虽无线粒体,但含有与有氧呼吸有关的酶,故可以通过有氧呼吸消耗O2、产生CO2,c错误。
(3)①打孔器打出的小圆叶片装入注射器中,注射器吸入清水排出空气,为了使小圆叶片内的气体溢出,还需用手指堵住注射器前端小孔缓慢拉动活塞重复2~3次,处理过的小圆叶片放入黑暗处盛有清水的烧杯中待用。
②不同浓度的NaHCO3溶液代表CO2浓度的差异,注射器离圆心的距离代表光照强度的不同,小圆叶片内含有叶绿体进行光合作用产生氧气,单位时间内产生的氧气越多,光合速率越快,各注射器内小圆叶片上浮所用平均时间越短。故结合题图可知,A1、B1和C1三支注射器实验的自变量是光照强度。分析实验结果:CO2浓度相同时,距圆心的距离越近,小圆叶片上浮时间越短;光照强度相同时,NaHCO3浓度越高,小圆叶片上浮时间越短。因而该实验结果说明光合速率大小与CO2浓度、光照强度呈正相关,此外,光照强度越低,CO2浓度对光合作用速率的影响越显著。
22.(11分)玉米、豌豆和果蝇是遗传学研究中常用的材料,其中玉米是单性花且雌雄同株植物,豌豆是两性花植物。请回答下列问题:
(1)玉米(2N =20)的雄花和雌花分别位于同一植株的顶部和中部,从进化角度分析,该特性的形成是 的结果。对玉米植株进行人工杂交实验时,基本的操作步骤是 。测定玉米植株的基因组DNA的碱基序列,应测定 条染色体上DNA的碱基序列。
(2)在自然状态下,豌豆植株一般都是纯种,原因是 , 豌豆种子的圆粒( R)对皱粒(r)为显性,子叶黄色( Y)对绿色(y)为显性。现有纯种黄色圆粒豌豆和绿色皱粒豌豆,二者杂交获得F1,F1自交获得F2,并在自然条件下种植F2中的黄色皱粒豌豆,则子代中表型为黄色皱粒的个体占 。
(3)果蝇有多对容易区分的相对性状,如卷翅(A)和正常翅(a)、星状眼( B)和正常眼(b)、红眼和紫眼(由一对等位基因控制) ,已知果蝇的野生型表型为正常眼正常翅,且A和a、B和b位于同一对常染色体上。现有一个基因型为AaBb的果蝇种群,让该种群的个体自由交配,F1表型与亲代完全相同(后代数量足够多) ,则该后代的基因型为 ,出现这种现象的原因是 。现让一只红眼正常翅果蝇与一只紫眼卷翅果蝇杂交,F1为红眼卷翅和红眼正常翅。选择F1中红眼卷翅雌雄果蝇杂交,F2中红眼卷翅:红眼正常翅:紫眼卷翅:紫眼正常翅=6:3:2:1,F2中紫眼卷翅是 (填“纯合子"或“杂合子”),F2中比例出现的原因是 。
【答案】(1) 自然选择 套袋→人工授粉→套袋 10
(2) 豌豆是自花传粉、闭花受粉的植物 5/6
(3) AaBb AAbb、aaBB致死(AA、BB纯合致死) 杂合子 卷翅纯合子致死
【解析】(1)自然选择使种群的基因频率发生定向的改变并决定生物进化的方向,从进化角度分析,玉米的雄花和雌花分别位于同一植株的顶部和中部是自然选择的结果。玉米是雌雄同体异花,所以无需人工去雄,但是为了防止其他花粉的干扰,必须套袋,等候花粉成熟时,进行人工授粉,然后再套袋。因此操作步骤是套袋→人工授粉→套袋。已知玉米(2n=20),意思是说玉米体细胞中有两个染色体组,染色体数目是20条,玉米雌雄同株,没有性染色体,所以基因组测序仅需10条即可。
(2)由于豌豆是自花传粉、闭花受粉的植物,因此在自然状态下豌豆一般都是纯种。现有纯种黄色圆粒豌豆(YYRR)和绿色皱粒豌豆(yyrr),二者杂交获得F1(YyRr),F1自交获得F2,F2中出现黄色皱粒豌豆,发生了基因的自由组合,在不考虑交叉互换的情况下,说明控制豌豆种子粒型、颜色的等位基因R/r、Y/y位于两对染色体上, F2中的黄色皱粒豌豆的基因型及比例为1/3YYrr、2/3Yyrr,并在自然条件下种植F2中的黄色皱粒豌豆,则子代中表型为绿色皱粒(yyrr)的个体占2/3×1/4=1/6,子代中表型为黄色皱粒的个体占1-1/6=5/6。
(3)果蝇的野生型表型为正常眼正常翅,其基因型为aabb(可以存活),现有一个基因型为AaBb的果蝇种群,让该种群的个体自由交配,F1表型与亲代完全相同,如果AB位于1条染色体上,ab位于另1条同源染色体上,那么后代会出现正常眼正常翅(aabb)的个体,不符合题意,说明Ab位于1条染色体上,aB位于另1条同源染色体上,让该种群的个体自由交配,F1的的表现型及基因型为AAbb(卷翅正常眼)、aaBB(正常翅星状眼)、AaBb(星状眼卷翅),当AAbb(卷翅正常眼)、aaBB(正常翅星状眼)致死时,也就是说AA、BB纯合致死时,F1表型与亲代完全相同,该后代的基因型为AaBb。根据题意,F1中红眼卷翅雌雄果蝇杂交,F2中红眼卷翅:红眼正常翅:紫眼卷翅:紫眼正常翅=6:3:2:1。红眼:紫眼=3:1,卷翅:正常翅=2:1,说明红眼对紫眼为显性,卷翅对正常翅为显性,这两对相对性状遵循基因自由组合定律。假设基因D/d控制眼色,基因A/a控制翅形。亲本为DDaa×ddAa,F1为DdAa(红眼卷翅)、Ddaa(红眼正常翅),F1中红眼卷翅雌雄果蝇杂交,F2中红眼卷翅:红眼正常翅:紫眼卷翅:紫眼正常翅=6:3:2:1。由于F2中卷翅:正常翅=2:1,卷翅纯合子致死,故F2中紫眼卷翅的基因型ddAa,为杂合子。
23.(11分)小鼠毛发的生长具有周期性,主要包括生长期和休止期。毛发生长周期与毛囊干细胞(HFSC)有关。在生长期,HFSC分裂、分化,不断地把正在生长的毛干推出去。在休止期,HFSC保持静止状态,不会发生分裂,毛发保持休眠状态一段时间,最终脱落。慢性压力会导致休止期延长而出现脱发。研究人员为研究慢性压力导致休止期延长的机制,以小鼠为实验材料进行了相关研究。请回答:
(1)慢性压力往往会影响肾上腺的分泌活动。研究人员对野生型小鼠在休止期进行了肾上腺切除术,获得肾上腺切除小鼠(ADX小鼠),并在相同时间内在不施加慢性压力的情况下对野生型小鼠(假手术处理)和ADX小鼠的毛发生长周期进行了研究。在每个周期的休止期对小鼠剃毛处理,观察、统计从第2周期起每个周期休止期的长度(如图1所示),实验结果如图2。实验结果表明在野生型小鼠中,随着年龄的增长,小鼠休止期 ;肾上腺分泌活动减弱会导致小鼠休止期 。
(2)肾上腺产生的激素包括皮质酮、肾上腺素、去甲肾上腺素、醛固酮等。研究人员对每种激素进行检测,发现皮质酮(一种固醇类激素)在切除肾上腺后下降幅度最大。研究人员推测皮质酮可能是不施加慢性压力情况下调节毛发进入休止期的关键因素,请在上述实验的基础上设计实验进一步验证推测。(写出实验思路和支持该推测的预期结果)
(3)实验证实以上推测成立。
①皮质酮可通过 方式进入靶细胞,与胞内相应受体结合后,传递 ,引起靶细胞原有的生理活动发生变化。
②综上,可初步得知慢性压力导致休止期延长的原因是 。为进一步证实该原因,可选用 (填“野生型”或“ADX”)小鼠,在施加慢性压力前后,分别检测 的含量。
(4)HFSC和真皮乳头细胞(一种与HFSC相邻的细胞)均具有皮质酮受体。研究人员进行了相关研究如下表。
研究人员进一步对真皮乳头细胞中的mRNA进行分析,发现该细胞合成分泌的GAS6(一种分泌蛋白)可能与HFSC的活动有关。如图为HFSC在不同条件下培养一段时间后的结果。
综合以上信息,慢性压力导致小鼠休止期延长的可能机制是 。
【答案】(1) 延长 缩短
(2)实验思路:给ADX小鼠注射皮质酮处理,在每个周期的休止期对小鼠剃毛处理,观察、统计每个周期休止期的长度。
预期结果:休止期的长度延长。
(3) 自由扩散(被动运输) 信息 慢性压力导致皮质酮含量升高 野生型 皮质酮
(4)慢性压力导致皮质酮含量升高,皮质酮作用于真皮乳头细胞(抑制GAS6基因的表达)减少GAS6分泌,抑制了HFSC的分裂和分化,导致休止期延长。
【解析】(1)结合图2结果可知,在野生型小鼠中,随着年龄的增长,小鼠休止期逐渐延长;通过与实验组小鼠的对比可知,肾上腺分泌活动减弱会导致小鼠休止期缩短。
(2)研究人员推测皮质酮可能是不施加慢性压力情况下调节毛发进入休止期的关键因素,为此设计外源皮质酮的实验组,然后通过比较实验前后休止期 长度的变化得出相应的结论,为此,在上述实验的基础上给ADX小鼠注射皮质酮处理,在每个周期的休止期对小鼠剃毛处理,观察、统计每个周期休止期的长度,通过与对照组的实验数据进行比较证明相应的结论。
(3)实验证实以上推测成立。①皮质酮为消防中有机物,可通过自由扩散方式进入靶细胞,与胞内相应受体结合后,传递调节的信息,从而引起靶细胞原有的生理活动发生变化。
②综上,可初步得知慢性压力导致导致皮质酮含量升高进而引起休止期延长。为进一步证实该原因,可选用“野生型”小鼠(因为该小鼠的肾上腺正常),在施加慢性压力前后,分别检测皮质酮的含量,进而证明相应的结论。
(4)A、B组实验结果说明HFSC细胞的代谢活动与休止期的长短无关,BC组实验结果说明真皮乳头细胞的代谢活动与休止期的长短有关,即皮质醇作用于真皮乳头细胞实现了对休止期的调节,根据图示的结果可说明GAS6能促进HFSC细胞分裂、分化,综合上述结果可知慢性压力导致休止期延长的原因是慢性压力促进皮质酮含量升高,皮质酮作用于真皮乳头细胞(抑制GAS6基因的表达)减少GAS6分泌,进而抑制了HFSC的分裂和分化,导致休止期延长。
24.(11分)1935年加加拿大一枝黄花作为观赏植物在我国引种,后入侵到农田等环境中,表现出明显的优势。为研究加拿大一枝黄花对农作物的化感作用(某种生物释放的化学物质对其它生物生长产生影响),研究者利用其鲜叶浸提液处理小麦和绿豆种子,测定其对种子幼根生长抑制率,结果如图。请回答下列问题:
(1)在生态系统营养结构中,加拿大一枝黄花属于 ,能将碳元素以 形式固定下来。
(2)实验结果表明,加拿大一枝黄花产生的化感物质对小麦和绿豆作用分别为 。
(3)研究者推测化感作用和资源竞争是植物入侵的原因。通过设置不同土壤条件,对本地具有化感作用的植物与加拿大一枝黄花进行比较,得到如图所示的结果。
①上述实验设计中,设置的不同土壤条件是 ,除此而外,该实验中设置的自变量还有 。
②生物干扰率的测定:在不同氮素浓度下,用上述供体植物和小麦各10株共培养,30天后与相同氮素浓度下 的小麦比较干重,计算生物干扰率。
③化感作用干扰率的测定:移出各培养箱中的植物,将培养液调至实验初始时的氮素浓度水平,移入 ,30天后比较干重,计算化感作用干扰率。
④资源竞争干扰率这一指标反映本地化感植物、加拿大一枝黄花与小麦竞争氮素资源从而对小麦生长情况产生的影响,则资源竞争干扰率= 。基于实验结果,加拿大一枝黄花具有入侵优势,理由是 。
【答案】(1) 第一营养级 有机物
(2)不同浓度的鲜叶浸取液对小麦幼根均有抑制作用(不同浓度的鲜叶浸取液对小麦幼根的抑制作用随浓度的增加而增加);对绿豆幼根表现为低浓度促进高浓度抑制(且浓度越高抑制作用越强)
(3) 氮素浓度不同 与小麦一起培养的是本地植物还是加拿大一枝黄花 单独培养 实验初始生长状况相同的10株小麦 生物干扰率-化感作用干扰率 加拿大一枝黄花在生物干扰率、化感干扰率以及资源竞争干扰率均高于本地植物
【解析】(1)加拿大一枝黄花是植物,能进行光合作用,属于生产者,在营养结构中属于第一营养级;光合作用能将CO2转变为有机物,将碳元素以有机物的形式固定下来。
(2)利用其鲜叶浸提液处理小麦和绿豆种子,结果表明,不同浓度的鲜叶浸取液对小麦幼根均有抑制作用,对绿豆幼根表现为低浓度促进高浓度抑制。
(3)①根据横坐标可知,土壤条件为氮素浓度不同;该实验的自变量是不同浓度的氮素和与小麦一起培养的是本地植物还是加拿大一枝黄花,从而探究植物入侵与化感作用和资源竞争的关系。②干扰率的测定需要与单独培养的植株干重进行比较。③实验初始生长状况相同的10株小麦,保证无关变量相同,测定花感作用干扰率。④生物干扰率是总的干扰率,包括化感作用和资源竞争共同引起的干扰,因此资源竞争干扰率=生物干扰率-化感作用干扰率;加拿大一枝黄花在生物干扰率、化感干扰率以及资源竞争干扰率均高于本地植物,因此加拿大一枝黄花具有入侵优势。
25.(11分)研究发现,斑马鱼性腺体衍生因子基因(gsdr)主要在精巢中表达。为研究gsdf相关分子的调控机制模型,科研人员构建了以Gamma-crystalin启动子(使相关基因在眼部晶状体特异性表达)启动的斑马鱼gsdf基因与增强型绿色荧光蛋白基因(egfp) 融合的荧光素酶报告质粒Tg (Crystal-pr-gsdf-2A-egfp,部分构建过程如图1所示),最终成功获得表达gsdf基因的转基因斑马鱼。
(1)科研人员提取斑马鱼精巢内的总RNA,经 过程获得cDNA,并以其为模板,通过PCR技术可在总cDNA中专一性的扩增出gsdf基因的cDNA,其原因是 。
(2)图1中对gsdf基因、2A基因和报告质粒载体的切割共需用到 种限制酶。将酶切后的gsdf基因、2A基因定向连接到用 双酶切的报告质粒载体中,最终通过系列操作构建出荧光素酶报告质粒Tg。
(3)图1中的2A基因表达的2A肽序列具有“自剪切”的能力,将其置于质粒上gsdf基因和egfp基因之间,可以避免这两个基因表达出一个融合蛋白。2A肽的“自剪切”原理如图2,字母G和P代表2A肽最末端的两个氨基酸。
据图2推测2A肽具有“自剪切”能力的原因是( )
(4)某同学认为:gsdf基因在转基因斑马鱼眼部晶状体中特异性表达,就成功建立和获得了能稳定遗传的转基因斑马鱼模型。请对该同学的观点进行评价并说明理由。
【答案】(1) 逆转录 引物是根据gsdf基因的一段已知序列设计合成的(或:引物能与gsdf基因的cDNA特异性结合)
(2) 3 EcRI、NtI
(3)G与P之间未形成肽键
(4)不合理。要将获得的转基因斑马鱼个体与野生型个体杂交,若后代能够表达gsdf基因,(多代杂交获得纯合子)才能说明模型成功建立。
【解析】(1)以mRNA为模板合成cDNA的过程为逆转录,利用PCR技术扩增gsdf基因的cDNA,需要根据gsdf基因的一段已知序列设计引物,这样引物能够在总cDNA中与gsdf基因的cDNA特异性结合,从而利用PCR扩增技术专一性扩增出gsdf基因的cDNA。
(2)分析题图1可知,对gsdf基因、2A基因和报告质粒载体的切割共需用到3种不同的限制酶。将酶切后的gsdf基因、2A基因定向连接到用EcRI、NtI双酶切的报告质粒载体中,最终通过系列操作构建出荧光素酶报告质粒Tg。
(3)分析题意可知,将2A基因置于质粒上pfaB基因和zeR基因之间,可以转录出一条mRNA,根据题图可知,翻译出pfaB蛋白之后,在G与P之间未形成肽键,继而开始合成zeR蛋白,从而避免这两个基因表达出一个融合蛋白。由此可知G与P之间未形成肽键是2A肽具有“自剪切”能力的原因。
(4)要将获得的转基因斑马鱼个体与野生型个体杂交,若后代能够表达gsdf基因,(多代杂交获得纯合子)才能说明模型成功建立。
分组
实验处理
实验结果
实验小鼠
HFSC
真皮乳头细胞
A
野生型
抑制皮质酮受体
不抑制皮质酮受体
A组、B组休止期长度基本相同,C组、D组休止期长度基本相同
B
野生型
不抑制皮质酮受体
不抑制皮质酮受体
C
野生型
不抑制皮质酮受体
抑制皮质酮受体
D
ADX
不抑制皮质酮受体
不抑制皮质酮受体
相关试卷
这是一份2024年高考押题预测卷—生物(福建卷02)(全解全析),共19页。
这是一份2024年高考押题预测卷—生物(安徽卷02)(全解全析),共19页。
这是一份2023年高考押题预测卷02—生物(全析全解),共16页。