2023-2024学年安徽省合肥市第四中学等校高三上学期11月月考生物试题含解析
展开
这是一份2023-2024学年安徽省合肥市第四中学等校高三上学期11月月考生物试题含解析,文件包含2023-2024学年安徽省合肥市第四中学等校高三11月月考生物试题Word版含解析docx、2023-2024学年安徽省合肥市第四中学等校高三11月月考生物试题Word版无答案docx等2份试卷配套教学资源,其中试卷共35页, 欢迎下载使用。
考生注意:
1.答题前,考生务必在答题卡上将自己的学校、姓名、班级、准考证号用0.5毫米黑色签字笔填写清楚,考生考试条码由监考老师粘贴在答题卡上的“条码粘贴处”。
2.选择题使用2B铅笔填涂在答题卡上对应题目标号的位置上,如需改动,用橡皮擦擦干净后再填涂其它答案;非选择题用0.5毫米黑色签字笔在答题卡的对应区域内作答,超出答题区域答题的答案无效;在草稿纸上、试卷上答题无效。
3.本试卷满分100分,考试时长75分钟,考试结束后由监考老师将答题卡收回。
一、单项选择题:本题共16小题,每小题3分,共48分。在每小题给出的四个选项中,只有一项是符合题目要求的。
1. 番茄果实的颜色由一对等位基因A、a控制,现有红果番茄与黄果番茄杂交,F1全是红果番茄,F1自交后得到的F2中有黄果番茄20株,理论上F2中红果番茄有( )株
A 20B. 40C. 60D. 80
2. 纯合亲本白眼长翅和红眼残翅果蝇进行杂交,所得结果如图,F2中每种表型都有雌性、雄性个体。根据杂交结果,下列相关推测正确的是( )
A. 控制长翅和残翅性状基因位于X染色体上
B. F1中雄性果蝇有两种基因型
C. F2中红眼与白眼的比例为1∶1,长翅与残翅的比例为6∶1
D. F2中红眼残翅个体相互交配,雄性子代中红眼残翅∶白眼残翅=1∶1
3. 细胞数目的增多,是通过细胞分裂来实现的。下列关于细胞增殖的说法,错误的是( )
A. 将某动物的精原细胞中的某条染色体上的DNA用15N进行标记,正常情况下在该细胞分裂形成的精细胞中,含15N的精子所占比例为25%
B. 高等植物细胞在有丝分裂中期,染色体着丝粒有序排列于细胞赤道板上,末期细胞中央由高尔基体囊泡形成细胞板,之后形成新细胞壁
C. 人的受精卵卵裂时,分裂中期着丝粒在星射线的牵引下排列于赤道板上,此时DNA是染色体数量的两倍
D. 动物和高等植物细胞有丝分裂前期纺锤体的形成方式不同,末期细胞质分裂方式不同,染色体的行为基本相同
4. 先秦到唐初粟米被称为“王牌军粮”,主要是因为其可储存九年之久,粟米储存也有明文规定,主要内容是挖仓窖过程中,窖壁用火烘干后采取草木灰、木板、席、糠、席等五层潮、保温措施,粮食不易发热、发芽、腐烂。下列叙述错误的是( )
A. 仓窖密封后,有氧呼吸的第一、二阶段可以正常进行,需氧的第三阶段受到抑制
B. 有氧呼吸转化能量的效率有限,有机物分解时释放的能量大部分以热能形式散失
C. 窖壁用火烘干、木灰、糠等措施能够降低环境湿度,减少细胞自由水含量,降低细胞代谢速度
D. 仓窖中的低温环境可以降低细胞质基质和线粒体中酶的活性
5. 细胞的生物膜系统具有流动性,其中有三种膜可以相互转变,它们是( )
A. 细胞核膜、核糖体膜、内质网膜
B. 内质网膜、高尔基体膜、细胞质膜
C. 线粒体膜、叶绿体膜、内质网膜
D. 细胞核膜、内质网膜、中心体膜
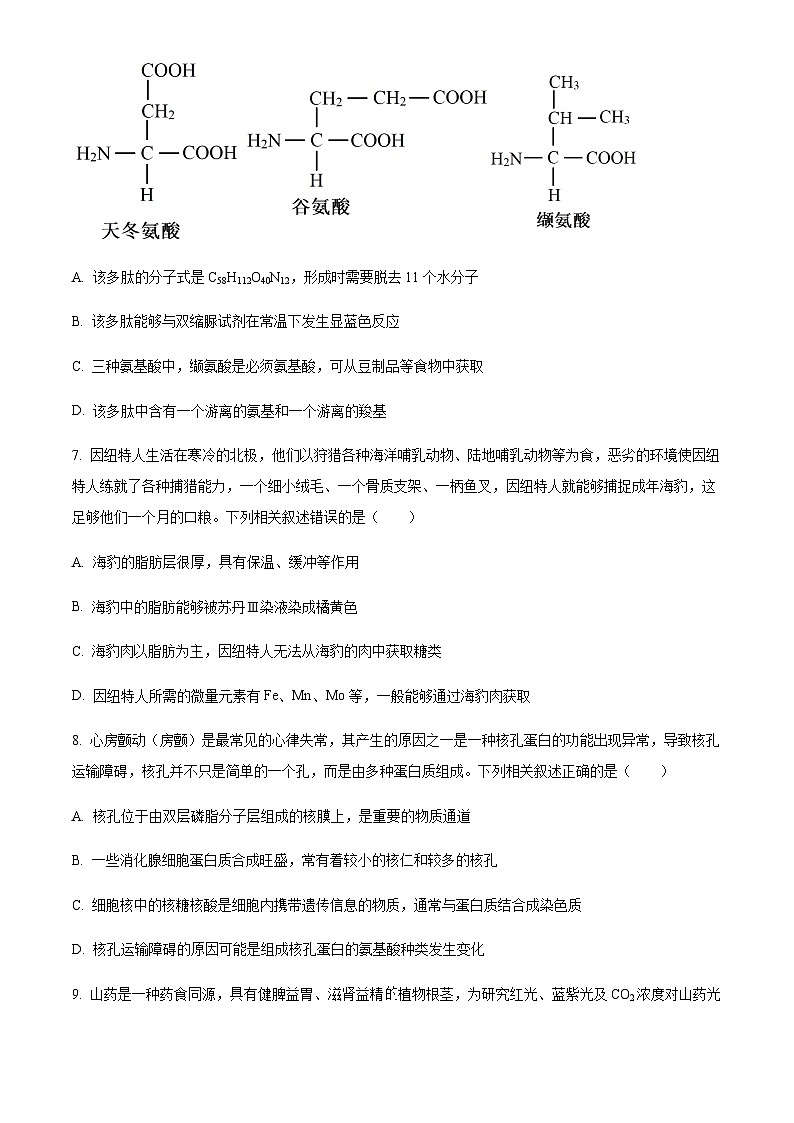
6. 某生物兴趣小组从一种植物中提取出一种多肽,经过水解产生了如下三种氨基酸,其中天冬氨酸有2个,谷氨酸有6个,缬氨酸有4个。下列相关叙述正确的是( )
A. 该多肽的分子式是C58H112O40N12,形成时需要脱去11个水分子
B. 该多肽能够与双缩脲试剂在常温下发生显蓝色反应
C. 三种氨基酸中,缬氨酸是必须氨基酸,可从豆制品等食物中获取
D. 该多肽中含有一个游离的氨基和一个游离的羧基
7. 因纽特人生活在寒冷的北极,他们以狩猎各种海洋哺乳动物、陆地哺乳动物等为食,恶劣的环境使因纽特人练就了各种捕猎能力,一个细小绒毛、一个骨质支架、一柄鱼叉,因纽特人就能够捕捉成年海豹,这足够他们一个月的口粮。下列相关叙述错误的是( )
A. 海豹的脂肪层很厚,具有保温、缓冲等作用
B. 海豹中的脂肪能够被苏丹Ⅲ染液染成橘黄色
C. 海豹肉以脂肪为主,因纽特人无法从海豹的肉中获取糖类
D. 因纽特人所需的微量元素有Fe、Mn、M等,一般能够通过海豹肉获取
8. 心房颤动(房颤)是最常见的心律失常,其产生的原因之一是一种核孔蛋白的功能出现异常,导致核孔运输障碍,核孔并不只是简单的一个孔,而是由多种蛋白质组成。下列相关叙述正确的是( )
A. 核孔位于由双层磷脂分子层组成的核膜上,是重要的物质通道
B. 一些消化腺细胞蛋白质合成旺盛,常有着较小的核仁和较多的核孔
C. 细胞核中的核糖核酸是细胞内携带遗传信息的物质,通常与蛋白质结合成染色质
D. 核孔运输障碍的原因可能是组成核孔蛋白的氨基酸种类发生变化
9. 山药是一种药食同源,具有健脾益胃、滋肾益精植物根茎,为研究红光、蓝紫光及CO2浓度对山药光合速率的影响,研究小组在适宜条件下进行山药植株光合作用速率影响因素的实验。所得实验结果如图所示。据图分析,下列相关叙述错误的是( )
A. 山药植株光合作用中暗反应固定CO2后形成C5化合物
B. 光合作用速率不能持续上升的原因之一是光照强度的限制
C. 山药的叶肉细胞中吸收红光的主要是叶绿素a和叶绿素b
D. 光照下CO2浓度为零时,山药植株也能够进行光合作用
高原胸痹也被称为高原反应是高原地区独有的病症,是指因新处高原之地,气候失宜使胸阳痹阻,心血不畅,气滞血瘀而成。某人进入高原地区后,初期出现了呼吸困难,头痛,食欲减退等高原反应症状,后期出现体温升高的症状。经检查发现,其肺组织间隙和肺泡渗出液中有蛋白质、红细胞等成分,血液中的白细胞数明显增加且超出正常范围。根据材料,回答小面小题。
10. 下列关于该高原反应患者症状的分析,错误的是( )
A. 氧气供应不足,患者体细胞进行无氧呼吸产生酒精
B. 吸氧可能会一定程度上缓解高原反应症状
C. 饮食上应以富含糖类的如稀粥、面条等食物,易吸收且能提供充足糖类
D. 患者可能因肺部组织液渗透压升高而导致肺部水肿
11. 高原反应患者呼吸困难时,部分组织细胞会因缺氧而进行无氧呼吸。下列分析合理的是( )
A. 若患者氧气的吸收量与二氧化碳的释放量相等,则此时未发生无氧呼吸
B. 若需缓解患者呼吸困难的症状,可通过注射高浓度葡萄糖提供细胞呼吸的原料
C. 若细胞进行有氧呼吸,则消耗氧气的位置在线粒体内膜,需氧的过程是有氧呼吸第二阶段
D. 若细胞进行有氧呼吸,丙酮酸由细胞质基质进入线粒体基质分解产生少量能量和CO2
12. 酶制剂具有催化效率高、污染少等优点,广泛用于生活中。下列说法错误的是( )
A. 冬天使用加酶洗衣粉时,应适当提高水温增加酶活性
B. 在食品中添加抑菌酶可延长食品的保质期,提高食品的卫生水平
C. 酶制剂催化功能的机理是降低化学反应活化能,催化效率远高于无机催化剂
D. 酶制剂应在其发挥作用的最适温度条件下保存,低温酶活性低,高温酶失活
13. 线粒体内膜上存在一类整合蛋白可将ADP和ATP对向转运,称为腺苷酸转运体,如图所示,它的作用是把基质中的ATP(以ATP4-形式)运出,同时把线粒体外的ADP(以ADP3-形式)运入,并且以1∶1的方式进行ADP、ATP交换。已知线粒体内膜外膜间隙侧H+浓度高于线粒体基质侧。下列相关叙述错误的是( )
A. 图中由F0和F1两部分构成的物质可能是一种酶
B. 图中H+进入线粒体基质侧的方式为协助扩散和主动运输
C. H2PO4-的转运为主动运输,利用H+的电化学势能
D. 1∶1进行ADP、ATP交换可引起膜内外电位差变化
14. “稻米流脂粟米白,公私仓廪俱丰实。”又到了每年的丰收季,稻米等多种农作物开始收获,如图是水稻叶肉细胞的叶绿体内进行光合作用合成有机物的过程。下列相关叙述正确的是( )
A. 光反应阶段中水被分解为H+离子和物质甲,物质甲通过叶绿体膜的方式为协助扩散
B. 物质丙中包括NADPH和ATP,其中NADPH是还原型辅酶II,它与呼吸作用中的还原型辅酶是同一种酶
C. 丁和戊是光合作用中暗反应阶段的物质,两种物质的转化被称为卡尔文循环
D. 光合作用暗反应阶段没有酶的参与,因此不受环境温度的影响
15. 紫薯是重要的粮食作物,含A基因时普通紫薯蔗糖含量低,基本无甜味。科研工作者偶然发现一个单基因突变纯合子aaBBCC,微甜。继续培育高甜度紫薯品种过程中,得到了两个超甜紫薯品种甲(aabbCC)和乙(aaBBcc),其相关基因位置及基因控制相关物质合成途径如图所示。为验证甲、乙的基因型,分别与普通紫薯(AABBCC)杂交得F1再让F1自交得F2(不考虑互换)。下列叙述正确的是( )
A. 基因A/a和C/c的遗传遵循分离定律,具有甜味的紫薯基因型最多有16种
B. 若F2出现普通紫薯∶超甜紫薯=3∶1,则超甜紫薯的基因型为aaBBcc
C. 基因型aaBBCC微甜的原因是酶甲催化合成的部分蔗糖被用于合成淀粉
D. 若F2出现普通紫薯∶超甜紫薯=3∶1,则超甜紫薯的基因型为aabbCC
16. 某基因型为AaXbY的二倍体雄性动物(2n=8),1个初级精母细胞的染色体发生片段交换,引起1个A和1个a发生互换。该初级精母细胞进行减数分裂过程中,某两个时期的染色体数目与核DNA分子数如图所示。下列相关叙述错误的是( )
A. 甲时期细胞中可能出现同源染色体两两配对的现象
B. 乙时期细胞中可能只含有2条X染色体或只含有2条Y染色体
C. 甲时期细胞中染色单体的数量为8个,乙时期不含染色单体
D. 该初级精母细胞完成减数分裂产生的4个精细胞的基因型均不相同
二、非选择题:本题共5小题,共52分。
17. 某家系甲病和乙病的系谱图如图所示。已知两病独立遗传,各由一对等位基因控制,且基因不位于Y染色体。甲病在人群中的发病率为1/2500。
回答下列问题:
(1)甲病的遗传方式是______,判断依据是______。
(2)从系谱图中推测乙病的可能遗传方式有______种。为确定此病的遗传方式,可用乙病的正常基因和致病基因分别设计DNA探针,只需对个体______(填系谱图中的编号)进行核酸杂交,根据结果判定其基因型,就可确定遗传方式。
(3)若检测确定乙病是一种常染色体显性遗传病。同时考虑两种病,Ⅲ3个体的基因型可能有______种,若她与一个表型正常的男子结婚,所生的子女患两种病的概率为______。
(4)研究发现,甲病是一种因上皮细胞膜上转运Cl-的载体蛋白功能异常所导致的疾病,乙病是一种因异常蛋白损害神经元的结构和功能所导致的疾病,甲病杂合子和乙病杂合子中均同时表达正常蛋白和异常蛋白,但在是否患病上表现不同,原因是甲病杂合子中异常蛋白不能转运Cl-,正常蛋白______;乙病杂合子中异常蛋白损害神经元,正常蛋白不损害神经元,也不能阻止或解除这种损害的发生,杂合子表型为______。
18. K+离子是细胞内液中的重要离子,细胞能从环境中吸收K+离子来维持生活活动所需的离子,这导致使用KNO3溶液引起的细胞质壁分离能够复原,某生物兴趣小组使用KNO3溶液进行“植物细胞的质壁分离及复原”的实验,将紫色洋葱鳞片叶表皮剪成大小相等的若干块,进行了若干组实验,所得实验结果如下表格。回答下列问题:
(1)参照表中数据可知该洋葱鳞片叶表皮细胞细胞液物质浓度在____ml/L之间,细胞发生质壁分离的结构基础是____;
(2)发生质壁分离的洋葱鳞片叶表皮细胞中,细胞中的自由水____(填“减少”、“不变”或“增多”),这一过程中水的跨膜运输方式有____两种,③组和④组质壁分离现象能够自动复原,是因为K+离子等能够进入细胞液,K+离子进入细胞液的跨膜运输方式是____;
(3)洋葱不仅在生物实验中用途广泛,在生活中也被称为“蔬菜皇后”,具有宣肺化痰、行气宽中、解毒杀虫等功能,洋葱中含有多种维生素,生吃时能够更好的保留其营养,并且略有甜味,某同学欲验证这种甜味是否来源于洋葱中的还原性糖,需要使用的试剂是____,另外还需要的实验操作是____;若反应后的颜色为____,则说明洋葱中含有还原糖。
19. 植物中存在着丰富的花器官变异现象,迄今已在拟南芥、水稻和甘蓝型油菜等许多植物中发现了多种类型的花器官突变体,如花瓣缺失、乳白花色突变体等。小白菜(2n=20)同样存在花器官变异现象,某科研团队在田间偶然发现一株小白菜皱瓣突变体(BcL17zb),进行对比发现该突变体与野生型小白菜存在花瓣形状、叶片形状等表现型的差异,进行遗传特性分析发现正常瓣、皱瓣受到一对等位基因A/a控制,某科研人员选取野生正常瓣小白菜与皱瓣小白菜进行正反交,F1均为正常花瓣。回答下列问题:
(1)控制皱瓣与正常瓣的基因位于____上,正常瓣对皱瓣为____(填“显性”或“隐性”),这两个结论的判断依据是____;
(2)F1中小白菜植株的基因型为____,从F1中选择20株发育正常的小白菜,再选择4株野生型正常瓣小白菜,让这24株小白菜与皱瓣小白菜杂交,理论上所得后代中正常瓣与皱瓣的比例为____;
(3)用F1中的个体连续自交,n代后杂合子所占的比例是____,显性或隐性纯合子所占的比例将无限趋近于____,若要确定某一株正常瓣小白菜是否为纯合子,最简单的方法是____,即让该待测小白菜与____杂交,若后代出现不同表现型,则说明该小白菜是杂合子。
20. 人体缺乏尿酸氧化酶,导致体内嘌呤分解代谢的终产物是尿酸(存在形式为尿酸盐)。尿酸盐经肾小球滤过后,部分被肾小管细胞膜上具有尿酸盐转运功能的蛋白URAT1和GLUT重吸收,最终回到血液。尿酸盐重吸收过量会导致高尿酸血症。目前,非布司他片是治疗高尿酸血症的常用临床药物。为研究传统中药药方清补通络方对血清中尿酸的含量及URAT1和GLUT9的影响。请根据以下实验材料与用具开展研究,并回答有关问题:
材料和试剂:生理状况相同的正常大鼠(有尿酸氧化酶)若干只、尿酸氧化酶抑制剂(抑制尿酸氧化酶作用)、非布司他片和清补通络汤剂、生理盐水等。(要求与说明:给药方式为灌服,相关指标的具体检测方法不作要求)
(1)请根据实验结果图甲、图乙,完善实验思路
①实验大鼠的准备:____;
②实验分组处理:空白对照组用____灌服正常大鼠,模型组用____,治疗组用____灌服高尿酸症大鼠;
③放在相同且适宜条件下,培养一段时间后,测定并记录____、____;
④对测得结果进行统计分析;
⑤为进一步评价清补通络汤剂的作用效果,本实验需要增设对照组,具体处理为____。
(2)分析与讨论
①蛋白URAT1和GLUT9在细胞内如图内所示,这两种蛋白质的合成的场所是____,合成后代肽链尚不具有相应功能,另外还需要在____加工,再由____进一步加工包装。肾小管细胞通过上述蛋白重吸收尿酸盐,体现了细胞膜具有____的功能特性。
②根据图乙、图丙,推测清补通络汤剂降低治疗组大鼠血清尿酸盐含量,原因可能是____。
21. 野茉莉在自然条件下可呈现出白色、浅红、粉红、大红和深红五种依次加深的花色。关于花色的遗传,存在两种推测。
推测一:花的颜色可能由一个基因座位上的三个复等位基因决定(用C1、C2、C3表示);
推测二:花的颜色可能由两对独立遗传的非等位基因控制,两对基因作用相同,且作用效果可以累加(用A、a,B、b表示)。研究人员选择了一株开粉红花的植株与一株开白花的植株进行杂交,所得F1不止一种表现型。
请分析下面的问题。
(1)若推测一成立,则野茉莉的花色共有_____种基因型,三个基因之间显性现象的表现形式为_____,若推测二成立,则粉色野茉莉共有_____种基因型。
(2)当F1个体的表现型及比例为:_____,则推测一成立;当F1个体的表现型及比例为:_____,则推测二成立。叶表皮小块编号
①
②
③
④
⑤
⑥
KNO3溶液浓度(ml/L)
0.1
0.12
0.125
013
0.15
0.5
质壁分离程度
不分离
不分离
初始分离
分离
显著分离
显著分离
质壁分离复原情况
—
—
自动复原
自动复原
诱发复原
不能复原
相关试卷
这是一份安徽省合肥市一中2023-2024学年高三上学期期末生物试题,共11页。试卷主要包含了本试卷分选择题和非选择题两部分,本卷命题范围,硒代半胱氨酸,种子中脱落酸等内容,欢迎下载使用。
这是一份安徽省合肥市第一中学2023-2024学年高三上学期期末考试生物试题,文件包含安徽省合肥市第一中学2023-2024学年高三上学期期末考试生物试题pdf、安徽省合肥市第一中学2023-2024学年高三上学期期末考试生物dapdf等2份试卷配套教学资源,其中试卷共8页, 欢迎下载使用。
这是一份安徽省皖东十校联盟2023-2024学年高三上学期第三次月考生物试题(Word版附解析),共19页。

