安徽省皖东十校联盟2023-2024学年高三上学期第三次月考生物试题(Word版附解析)
展开1.本试卷分选择题和非选择题两部分,共100分,考试时间75分钟。
2.答题前,考生务必将装订线内的项目填写清楚。
3.请将选择题答案填在题后的答题表中。非选择题用黑色签字笔答题。
一、选择题:本题共16 小题,每小题3分,共48分。在每小题给出的四个选项中,只有一项是符合题目要求的。
1. 纳米细菌被认为是目前已知的最小细菌,只有在电镜下才可以观察到它的存在。将纳米细菌与人体细胞共同培养,会导致人体细胞发生空泡而影响细胞功能。下列相关叙述错误的是( )
A. 纳米细菌侵入人体后可能导致多种疾病的发生
B. 与大肠杆菌相比,纳米细菌的物质运输效率可能更高
C. 与人体细胞共同培养的纳米细菌在增殖时会发生DNA的复制
D. 纳米细菌因不含线粒体而不能进行有氧呼吸
【答案】D
【解析】
【分析】物质运输效率和细胞大小有关,通常来说,细胞体积越小,表面积与体积的比值就越大,物质运输效率就会越高。
【详解】A、由于纳米细菌会破坏人体细胞的结构,使细胞的功能发生改变,因此纳米细菌侵入人体后,可能导致多种疾病的发生,A 正确;
B、一般来说,细胞体积越小,其相对表面积就越大,物质运输效率也就越高,与大肠杆菌相比,纳米细菌的细胞体积更小,因此物质运输效率可能更高,B正确;
C、纳米细菌通过分裂增殖,增殖过程中会发生DNA的复制,C正确;
D、细菌属于原核生物,不含线粒体,但原核生物可能也含有与有氧呼吸有关的酶,可进行有氧呼吸,D错误。
故选D。
2. 梨中含有多酚氧化酶(PPO),其发挥作用会引起梨果肉的褐变,导致梨的外形品质下降、风味劣化,不利于梨的贮藏和加工。如图表示梨的褐变过程,下列相关叙述错误的是( )
A. 果实自然衰老过程中出现的膜系统损伤可能与自由基的作用有关
B. 将梨置于沸水中浸泡一段时间会加速果实的褐变过程
C. 梨果肉细胞内生物膜系统的存在有利于防止其果肉发生褐变
D. 果实的自然衰老与果实内脱落酸的含量增多有关
【答案】B
【解析】
【分析】脱落酸在根冠和萎蔫的叶片中合成较多,在将要脱落和进入休眠期的器官和组织中含量较多。脱落酸是植物生长抑制剂,它能够抑制细胞的分裂和种子的萌发,还有促进叶和果实的衰老和脱落,促进休眠和提高抗逆能力等作用。
【详解】A、果实在自然衰老过程中,细胞内会产生自由基,这些自由基攻击生物膜,会导致细胞的膜系统受损,A正确;
B、酶活性的发挥需要适宜的温度,在沸水中浸泡一段时间会使果实中多酚氧化酶的变性失活,从而抑制果实的褐变过程,B错误;
C、梨果肉细胞内生物膜系统的存在可阻断酶和底物的接触,从而防止褐变过程的发生,C正确;
D、脱落酸是植物生长抑制剂,脱落酸可促进叶和果实的衰老和脱落,D正确。
故选B。
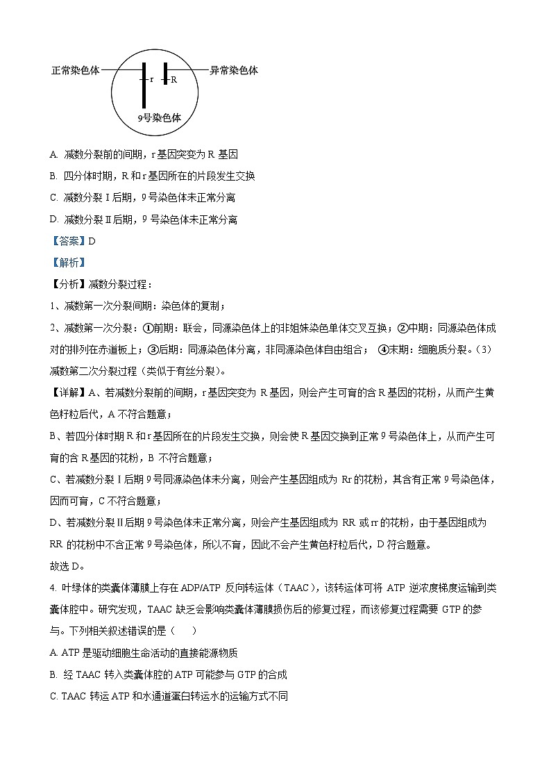
3. 玉米的籽粒颜色中,黄色和白色受一对位于9号染色体上的等位基因R/r控制,其中R 基因控制黄色,r基因控制白色。如图表示某黄色籽粒植株的 R、r基因在染色体上的位置,已知不含正常9号染色体的花粉不能参与受精。现让该黄色籽粒植株作为父本和白色籽粒植株杂交,后代中出现了少量的黄色籽粒植株,其原因不可能是父本在产生配子时( )
A. 减数分裂前的间期,r基因突变为R 基因
B. 四分体时期,R和r基因所在的片段发生交换
C. 减数分裂Ⅰ后期,9号染色体未正常分离
D. 减数分裂Ⅱ后期,9 号染色体未正常分离
【答案】D
【解析】
【分析】减数分裂过程:
1、减数第一次分裂间期:染色体的复制;
2、减数第一次分裂:①前期:联会,同源染色体上的非姐妹染色单体交叉互换;②中期:同源染色体成对的排列在赤道板上;③后期:同源染色体分离,非同源染色体自由组合; ④末期:细胞质分裂。(3)减数第二次分裂过程(类似于有丝分裂)。
【详解】A、若减数分裂前的间期,r基因突变为 R基因,则会产生可育的含R基因的花粉,从而产生黄色籽粒后代,A不符合题意;
B、若四分体时期R和r基因所在的片段发生交换,则会使R基因交换到正常9号染色体上,从而产生可育的含R基因的花粉,B 不符合题意;
C、若减数分裂Ⅰ后期9号同源染色体未分离,则会产生基因组成为 Rr的花粉,其含有正常9号染色体,因而可育,C不符合题意;
D、若减数分裂Ⅱ后期9号染色体未正常分离,则会产生基因组成为 RR 或rr的花粉,由于基因组成为 RR 的花粉中不含正常9号染色体,所以不育,因此不会产生黄色籽粒后代,D符合题意。
故选D。
4. 叶绿体的类囊体薄膜上存在ADP/ATP 反向转运体(TAAC),该转运体可将 ATP 逆浓度梯度运输到类囊体腔中。研究发现,TAAC缺乏会影响类囊体薄膜损伤后的修复过程,而该修复过程需要 GTP的参与。下列相关叙述错误的是( )
A. ATP是驱动细胞生命活动的直接能源物质
B. 经TAAC转入类囊体腔的ATP可能参与GTP的合成
C. TAAC转运ATP和水通道蛋白转运水的运输方式不同
D. ATP、GTP各自脱去两个磷酸基团都可作为合成DNA的原料
【答案】D
【解析】
【分析】ATP分子的结构式可以简写成A-P~P~P,其中A代表腺苷,P代表磷酸基团,ATP是细胞的直接能源物质。
【详解】 A、ATP是驱动细胞生命活动的直接能源物质,其中远离A的化学键断裂时可释放能量,A 正确;
B、分析题意,类囊体薄膜的修复过程需要GTP的参与,而TAAC 缺乏会影响类囊体薄膜的修复过程,推测 ATP可能参与 GTP的合成,B 正确;
C、TAAC 转运ATP的运输方式属于主动运输,而水通道蛋白转运水的运输方式属于协助扩散,C正确;
D、ATP、GTP 各自脱去两个磷酸基团分别形成腺嘌呤核糖核苷酸、鸟嘌呤核糖核苷酸,二者均可作为合成RNA的原料,D错误。
故选D。
5. 研究发现,当支配心肌的副交感神经兴奋时,其末梢释放的乙酰胆碱(Ach)会作用于心肌细胞膜上的M₂受体,经过一系列信号转导,最终会引起心肌细胞膜上的K⁺通道打开。下列相关叙述错误的是( )
A. 安静时,自主神经系统中的副交感神经的活动占优势
B. Ach发挥作用后可能会被突触间隙中的相应酶降解
C. Ach作用于 M₂受体可以促进心脏的收缩活动
D. 人体内调节心血管活动的中枢位于脑干
【答案】C
【解析】
【分析】支配内脏、血管和腺体的传出神经,它们的活动不受意识的支配,称为自主神经系统。自主神经系统由交感神经和副交感神经两部分组成,它们的作用通常是相反的。当人体处于兴奋状态时,交感神经占优势;而当人体处于安静状态时,副交感神经占优势。
【详解】A、自主神经系统包括交感神经和副交感神经,其中交感神经在兴奋时占优势,而副交感神经在安静时占优势,A 正确;
B、神经递质与受体分开后,会迅速被降解或回收进细胞,以免持续发挥作用,B正确;
C、由于 Ach 与 M2受体结合后会引起 K+通道打开,因此会导致心肌细胞膜的静息电位绝对值变大,进而抑制心脏的收缩活动,C 错误;
D、调节脑干中有许多生命活动的必要中枢,如调节呼吸、心血管活动的中枢,D正确。
故选C。
6. 一般来说,野生稻的种子成熟时便会自动脱落,这种“易落粒”性状会对水稻的产量造成较大损失。人类很早就开始针对不易落粒的性状进行水稻选育,并在长期的驯化过程中获得了具有“不落粒”性状的水稻。下列相关叙述正确的是( )
A. 自然条件下,“不落粒”性状有利于提高水稻对环境的适应性
B. 水稻的“不落粒”是在人工选择的作用下定向变异出的新性状
C. 决定水稻“不落粒”性状基因的频率在人类驯化过程中逐渐升高
D. 人类针对水稻“不落粒”性状的驯化过程提高了水稻的遗传多样性
【答案】C
【解析】
【分析】根据人类的需求和爱好,经过不断选择而形成生物新品种的过程,叫人工选择。农业生产的水稻不落粒性是驯化过程中人工选择后形成的。对人类有利的性状不一定是最适应环境的性状。
【详解】A、野生稻的种子成熟时自动脱落有利于种子的传播和存活,故“不落粒”性状不利于提高水稻对环境的适应性,A 错误;
B、变异是不定向的,水稻本就存在“不落粒”性状,在人工选择过程中该性状被保留下来而不断积累,B错误;
C、人类驯化水稻的过程中会定向选择“不落粒”性状,从而使决定水稻“不落粒”性状基因的频率在该过程中逐渐升高,C正确;
D、人类对水稻“不落粒”性状的驯化过程中会持续选择该性状,因此降低了水稻的遗传多样性,D错误。
故选C。
7. 醛固酮在血钠平衡的调节中发挥着重要作用,其分泌过程受肾素—血管紧张素系统的调节,如图所示,其中肾素是由肾脏的近球细胞分泌的一种蛋白水解酶,ACE为血管紧张素转换酶,血管紧张素Ⅱ是一种可使血管强烈收缩的物质。下列相关叙述错误的是( )
A. 肾素和 ACE在血管紧张素的合成中均有降低化学反应活化能的作用
B. 机体内血管紧张素Ⅱ的含量增多,可能会增加机体患高血压的风险
C. 当细胞外液量减少及血钠含量升高时,肾上腺皮质分泌的醛固酮增多
D. 控制肾素合成的基因存在于人体内几乎所有的细胞中
【答案】C
【解析】
【分析】醛固酮的作用是促进肾小管和集合管对Na+的主动重吸收,同时促进钾的分泌,从而维持水盐平衡;而抗利尿激素的作用是提高肾小管和集合管上皮细胞对水的通透性,增加水的重吸收量,使细胞外液渗透压下降,从而维持水平衡。
【详解】A、分析题意,肾素是一种蛋白水解酶,ACE为血管紧张素转换酶,酶的作用机理是降低化学反应的活化能,A正确;
B、血管紧张素Ⅱ是一种可使血管强烈收缩的物质,机体内血管紧张素Ⅱ的含量增多,可能会增加机体患高血压的风险,B 正确;
C、当大量丢失水分使细胞外液量减少及血钠含量降低时,肾上腺皮质增加分泌醛固酮,促进肾小管和集合管对 Na+的重吸收,维持血钠含量的平衡,C 错误;
D、人体的所有细胞由同一个受精卵发育而来,因此人体内几乎所有的细胞中都含有控制肾素合成的基因,D正确。
故选C。
8. 1958年,“现代生态学之父”哈钦森提出了基础生态位的概念。基础生态位是指一个物种在没有别的竞争物种存在时所占有的生态位。实际上,基础生态位只是一种理论概念,一个物种实际占有的生态位叫作实际生态位。下列相关叙述错误的是( )
A. 一般来说,物种的基础生态位宽度大于其实际生态位宽度
B. 物种的基础生态位主要与气候条件和营养资源有关
C. 生物之间存在的种间关系均会缩小物种的实际生态位宽度
D. 研究某植物的生态位需要研究其植株高度和出现频率等
【答案】C
【解析】
【分析】种间关系主要有原始合作、互利共生、种间竞争、捕食和寄生等。一般来说,捕食和种间竞争会缩小物种的实际生态位,互利共生、原始合作等会增大物种的实际生态位。
【详解】A、由题可知,基础生态位是指一个物种在没有别的竞争物种存在时所占有的生态位,而实际情况下存在竞争物种,导致该物种所占有的资源减少,因此一般来说,物种的基础生态位宽度大于其实际生态位宽度,A 正确;
B、根据基础生态位的概念可知,物种的基础生态位主要与气候条件和营养资源有关,B正确;
C、种间关系中的种间竞争、捕食等可能会缩小物种的实际生态位宽度,但互利共生、原始合作等可能会扩展物种的实际生态位,C错误;
D、研究某种植物的生态位通常要研究它在研究区域内的出现频率、种群密度、植株高度等特征,以及它与其他物种的关系等,D正确。
故选C。
9. 某实验小组探究了不同温度和光质条件对油麦菜种子萌发的影响,实验结果如表所示。下列相关叙述错误的是( )
不同温度和光质条件下种子萌发的数量(粒)
A. 在相同温度下,给予红光照射更有利于油麦菜种子萌发
B. 温度可能通过影响酶的活性而影响油麦菜种子萌发
C. 光质和温度对油麦菜种子萌发的影响相互独立
D. 光对油麦菜种子萌发的影响可能与光敏色素有关
【答案】C
【解析】
【分析】光作为一种信号,影响、调控植物生长、发育的全过程。光信号传导的结构基础是光敏色素,本质是蛋白质,分布在植物的各个部位,其中在分生组织的细胞内比较丰富,主要吸收红光和远红光。
【详解】A、 根据实验结果可知,在相同温度下,给予红光照射时油麦菜种子的萌发数量最多,因此红光更有利于油麦菜种子萌发,A 正确;
B、种子萌发的过程需要多种酶的催化,温度可能通过影响酶的活性而影响种子萌发,B正确;
C、分析题图可知,与其他光质条件相比,温度升高对红光照射下的油麦菜种子萌发的促进作用更大,因此说明光和温度的调节是相互影响的,C 错误;
D、光敏色素分布在植物体的各个部位,主要吸收红光和远红光,光对种子萌发的影响可能与光敏色素有关,D正确。
故选C。
10. RNA 是基因表达中的关键分子,其中tRNA根据功能不同可被分为多种类型,部分tRNA种类及其具有的功能如表所示。下列相关叙述错误的是( )
A. 起始tRNA 和延伸tRNA 协同完成基因表达的转录过程
B. 同工 tRNA 存在与生物体内遗传密码的简并性有关
C. 校正 tRNA 可能是通过改变自身的反密码子来起作用的
D. 受到胁迫时,由tRNA参与的细胞凋亡受基因调控
【答案】A
【解析】
【分析】RNA包括mRNA、tRNA和rRNA,其中tRNA又叫转运RNA,其分子中一端的3个碱基构成反密码子,可与mRNA上密码子互补配对,并转运相应的氨基酸。
【详解】A、 分析表格信息可知,起始tRNA 识别mRNA上的起始密码子,延伸tRNA 识别 mRNA 上的其他密码子,两者可协同完成翻译过程,A错误;
B、同工tRNA可识别不同的密码子并运输同一种氨基酸,这与遗传密码的简并性有关,B正确;
C、分析校正tRNA的功能,可推测其可能通过改变自身的反密码子来校正翻译错误,C正确;
D、细胞凋亡是由基因决定的细胞自动结束生命的过程,因此,受到胁迫时,由tRNA 参与的细胞凋亡受基因调控,D正确。
故选A。
11. 小鼠的毛色受常染色体上的一对等位基因A/a控制,高甲基化的A控制棕色,低甲基化的 A 控制黄色,a控制黑色。某实验小组将生理状态相同的黑色雌鼠均分为甲、乙两组,甲组饲喂富含甲基的食物,乙组饲喂正常食物,保持其他条件相同且适宜。一段时间后,让甲、乙两组小鼠分别与基因型为Aa的黄毛雄鼠交配,两组子代小鼠中黑色个体均占1/2,而剩余的子代小鼠中,甲组的棕色个体显著多于乙组。下列相关叙述错误的是( )
A. 子代小鼠中,甲组基因A的甲基化程度高于乙组
B. 母亲的营养供给会影响子代基因的甲基化程度
C. 基因A 发生甲基化修饰会产生新的等位基因
D. 甲组子代出现的棕色性状可以遗传给下一代
【答案】C
【解析】
【分析】小鼠毛色基因A部分碱基发生了甲基化修饰,会影响基因的表达,进而对表型产生影响。题干中A基因甲基化程度不同,引起小鼠表型不同,如毛色表现为棕色、黄色。基因甲基化并不改变碱基序列,但基因的表达和表型会发生可遗传变化,这属于表观遗传。
【详解】 A、根据题意,Aa×aa的子代小鼠的基因型及比例为 Aa:aa=1:1,子代中基因型为 Aa 的个体占1/2,高甲基化的基因A控制棕色,且甲组子代中的棕色个体显著多于乙组,说明甲组基因A的甲基化程度高于乙组,A正确;
B、由于甲组小鼠的母本饲喂了富含甲基的食物,导致甲组子代中的棕色个体显著多于乙组,说明母亲的营养供给会影响子代基因的甲基化程度,B正确;
C、基因的碱基序列发生改变才会产生新的等位基因。基因的甲基化修饰不改变基因的碱基序列,基因的碱基序列保持不变,只是影响后代的表型,因此基因A发生甲基化修饰不会产生新的等位基因,C错误;
D、基因的甲基化影响基因的表达,改变子代的表型,这种基因的表达和表型的变化是可遗传变化,即甲组子代出现的棕色性状可以遗传给下一代,D正确。
故选C。
12. 林木遗传育种可较大程度地提高林木产品的产量和质量,所培育出的优良品种可通过植物组织培养技术进行繁殖,从而取得可观的经济效益和生态效益。下列相关叙述错误的是( )
A. 利用植物组织培养繁殖林木不仅高效、快速,还能保持优良品种的遗传特性
B. 植物组织培养过程中,获得突变体时通常用PEG 等化学试剂处理愈伤组织细胞
C. 利用植物体细胞杂交技术能打破不同种林木间远缘杂交不亲和的障碍
D. 选择林木的茎尖作为外植体进行植物组织培养可获得林木脱毒苗
【答案】B
【解析】
【分析】植物组织培养过程中,由于愈伤组织细胞分裂快、代谢旺盛,因此其具有广泛应用,如利用愈伤组织诱导获得突变体、进行细胞产物的工厂化生产等。
【详解】A、植物组织培养是一项无性繁殖技术,植物组织培养不仅可以高效、快速地实现种苗的大量繁殖,还可以保持优良品种的遗传特性,A正确;
B、PEG 是促进细胞融合的常用化学试剂,一般不用于诱导基因突变,B错误;
C、植物体细胞杂交是指将不同种的植物体细胞,在一定条件下融合成杂种细胞,并把杂种细胞培育成新的植物体的技术,植物体细胞杂交技术能打破远缘杂交不亲和的障碍,C正确;
D、茎尖分生区病毒极少,甚至无病毒,脱毒苗的培育常利用茎尖作为外植体,D正确。
故选B。
13. MPOX(旧称猴痘)是由 MPXV 引起的人畜共患病。MPXV 存在2 种不同形式的感染性病毒颗粒——成熟病毒颗粒(MV)和包膜病毒颗粒(EV)。研究发现,MV形成后本身只有1层包膜,该包膜主要来自宿主细胞的内质网,其中,一部分 MV会留在细胞内,随着宿主细胞裂解释放;另一部分MV则会在高尔基体上再获得2层包膜,在其经胞吐作用被释放时会失去最外层的膜,最终形成具有2层包膜的EV。EV 可加速 MPXV在宿主细胞间的传播。下列相关叙述错误的是( )
A. MPXV 包膜的主要组成成分为脂质和蛋白质
B. MPXV 中,MV 的包膜与 EV 包膜中的外膜来源相同
C. 宿主细胞通过胞吐作用释放 EV 过程需要消耗能量
D. 抑制 MPXV 中EV 的形成可减缓其在宿主细胞间的传播
【答案】B
【解析】
【分析】 分泌蛋白的合成与分泌过程:核糖体合成蛋白质→内质网进行粗加工→内质网“出芽”形成囊泡→高尔基体进行再加工形成成熟的蛋白质→高尔基体“出芽”形成囊泡→细胞膜,整个过程还需要线粒体提供能量。
【详解】A、根据题意分析,MPXV的包膜来源于宿主细胞的内质网、高尔基体等的生物膜,故其主要组成成分为脂质和蛋白质,A 正确;
B、EV 是由 MV 进一步加工形成的,其包膜中的内膜与 MV的包膜来源相同,均主要来自内质网,而 EV 包膜中的外膜来自高尔基体,B错误;
C、胞吐过程需要消耗细胞呼吸所释放能量,C 正确;
D、EV可加速 MPXV 在宿主细胞间的传播,故抑制EV的形成可减缓 MPXV 在宿主细胞间的传播,D正确。
故选B。
14. 为探究机体的免疫系统清除肿瘤细胞的机理,某生物兴趣小组设计了如图所示的实验:甲组用MCA诱导1号小鼠形成肿瘤,并给2号小鼠注射含有灭活肿瘤细胞的缓冲液,一段时间后抽取2号小鼠的血液,提取其中的T细胞,注射到1号小鼠血液中;乙组用MCA诱导3号小鼠形成肿瘤,给4号小鼠注射不含灭活肿瘤细胞的缓冲液,一段时间后抽取4号小鼠的血液,并提取其中的T细胞,注射到3号小鼠的血液中。随后将两组小鼠在相同且适宜的条件下继续培养一段时间,观察并记录1号和3号小鼠体内肿瘤体积的变化。下列相关分析最合理的是( )
A. 该实验中,甲组为对照组,乙组为实验组
B. 推测1号小鼠的肿瘤体积缩小,3号小鼠的肿瘤体积继续增大
C. 小鼠体内直接与肿瘤细胞接触并使其裂解的是辅助性T细胞
D. 该实验可以证明机体清除肿瘤细胞只与T细胞有关
【答案】B
【解析】
【分析】细胞免疫:细胞毒性T细胞识别到被感染的宿主细胞后,增殖分化形成新的细胞毒性T细胞和记忆细胞,细胞毒性T细胞和靶细胞接触,将靶细胞裂解。
【详解】A、由题可知,该实验中甲组给2号小鼠注射的是含有灭活肿瘤细胞的缓冲液,为实验组,乙组给4号小鼠注射的是不含灭活肿瘤细胞的缓冲液,为对照组,A 错误;
B、甲组实验中给2号小鼠注射的是含有灭活肿瘤细胞的缓冲液,缓冲液中的抗原物质会刺激机体产生相应的细胞毒性T细胞,提取2号小鼠体内的T细胞注射给1号小鼠,这些细胞毒性T细胞就会识别并裂解1 号小鼠的肿瘤细胞,因此其肿瘤体积会缩小;同理,乙组实验中给4号小鼠注射的是不含灭活肿瘤细胞的缓冲液,其体内不会产生相应的细胞毒性T细胞,则3号小鼠的肿瘤体积会继续增大,B 正确;
C、小鼠体内直接与肿瘤细胞接触并使其裂解的是细胞毒性T细胞,C错误;
D、通过该实验无法得出机体清除肿瘤细胞只与T细胞有关的结论,D错误。
故选B。
15. 人工湿地生态系统可用于处理生活污水,如图表示某人工湿地生态系统的部分能量流动关系,其中Ⅰ、Ⅱ表示营养级,数值表示能量的相对值。下列相关叙述错误的是( )
A. 人工湿地的净化水质功能体现了生物多样性的间接价值
B. 图中的 A 可表示营养级Ⅰ、Ⅱ被分解者利用的能量
C. 能量在Ⅰ和Ⅱ两个营养级之间的传递效率为3.25%
D. 营养级Ⅰ 中流向 A的能量的相对值为1 319.6
【答案】C
【解析】
【分析】1、生态系统的能量流动指生态系统中能量输入、传递、转化和散失的过程。生态系统中的能量是单向流动、逐级递减的。
2、生物多样性:(1)层次:生物多样性包括遗传多样性(又称基因多样性)、物种多样性和生态系统多样性。(2)价值:包括直接价值、间接价值和潜在价值。
【详解】A、工湿地净化污水的功能是生态系统的生态价值,生态价值属于生物多样性的间接价值,A正确;
B、分析题图可知,图中的 A 可表示营养级Ⅰ、Ⅱ流入分解者的能量,B正确;
C、输入营养级Ⅰ的能量为2100+42=2 142,输入营养级Ⅱ的能量为43.2 +26.5 +2.5 +4.8=77,则Ⅰ和Ⅱ两个营养级之间的能量传递效率为77÷2 142×100%≈3.59%,C 错误;
D、营养级Ⅰ中,流向 A的能量相对值为2 142 -25.2 -720.2 -77 =1 319.6,D正确。
故选C。
16. 生物学家发现了一种非洲慈鲷,其同时拥有 XY 和ZW两套性染色体。该鱼若没有W染色体,则由X、Y染色体来决定性别;若有 W染色体,无论是否存在Y染色体,都将发育为雌性;同时含有两条Y染色体的受精卵不能正常发育。现有该鱼的某雌性群体,其包含了全部雌性的性染色体组成情况,且各种性染色体组成的雌性个体数量相等、育性相同。下列相关叙述正确的是( )
A. 子代非洲慈鲷的Y染色体只能来自父方
B. 自然界中该鱼存在4 种性染色体组成的精细胞
C. 只考虑Z、W染色体,雌性非洲慈鲷中没有性染色体组成为 WW的个体
D. 该雌性群体中的全部个体与雄性个体交配,子代中雌性个体占7/12
【答案】C
【解析】
【分析】伴性遗传是指在遗传过程中的子代部分性状由性染色体上的基因控制,这种由性染色体上的基因所控制性状的遗传上总是和性别相关,这种与性别相关联的性状遗传方式就称为伴性遗传。
【详解】A、由题可知,非洲慈鲷中雄性个体的性染色体组成为 ZZXY,雌性个体的性染色体组成为ZZXX、ZWXX和ZWXY。子代非洲慈鲷的Y染色体可能来自父方,也可能来自母方,A 错误;
B、自然界中,该鱼存在ZX和ZY共2种性染色体组成的精细胞,B 错误;
C、只考虑 Z、W 染色体,由于雄性个体不含W染色体,因此自然界中的雌性非洲慈鲷中没有性染色体组成为 WW的个体,C正确;
D、该群体全部雌性个体中 ZZXX:ZWXX:ZWXY =1:1:1,产生的雌配子为 ZX:WX:ZY:WY =7:3:1:1,雄性个体(ZZXY)产生的雄配子为 ZX:ZY=1:1,因同时含两条Y染色体的受精卵不能正常发育,则杂交后代中雌性个体:雄性个体=7:4,雌性个体占7/11,D错误。
故选C。
二、非选择题:本题共5小题,共52分。
17. 某生物兴趣小组调查了草原上某珍稀哺乳动物种群数量的动态变化,部分调查结果如图所示。请回答下列问题:
(1)该小组成员利用红外触发相机调查该动物的种群密度,他们在动物的栖息地布设若干台红外触发相机,哺乳动物等野生动物一旦靠近就会触发相机自动拍摄照片。和标记重捕法相比,该调查方法的优点主要有___________(答出1点)等;但对于个体差异不明显的动物,用该方法调查其种群密度时,调查结果的误差可能较大,原因是___________。
(2)该动物的种群数量小于A点对应的种群数量时,种群会逐步消亡,试分析出现该现象的可能原因:___________。图中___________点对应的种群数量最可能表示该动物种群的K值,理由是___________。
(3)C点时,限制该动物种群数量继续增加的主要因素包括___________(答出2点),这些因素通常属于影响该动物种群数量变化的___________(填“密度制约因素”或“非密度制约因素”)。
【答案】(1) ①. 不会干扰动物的正常生活,受环境影响小 ②. 在处理结果时无法对不同照片中的动物进行有效区分
(2) ①. 当一个种群数量过少,种群可能会由于近亲繁殖等而衰退、消亡 ②. C ③. 在一定范围内,当种群数量小于 C点对应的种群数量时,出生率大于死亡率,种群数量不断增加,当种群数量等于C点对应的种群数量时,出生率等于死亡率,种群数量可稳定在一定水平
(3) ①. 食物、空间资源和种内竞争等 ②. 密度制约因素
【解析】
【分析】影响种群数量变化的因素分两类,一类是密度制约因素,即影响程度与种群密度有密切关系的因素,如食物、流行性传染病等;另一类是非密度制约因素,即影响程度与种群密度无关的因素,气候、季节、降水等的变化。
【小问1详解】
根据题意分析,利用红外触发相机调查种群密度时无须对动物进行捕获和标记操作,因此会减少对动物正常生活的干扰,且受环境等的影响较小。用红外触发相机调查个体差异不明显的动物的种群密度时,由于在处理结果时无法对不同照片中的动物进行有效区分,可能会导致调查结果误差较大。
【小问2详解】
当一个种群的数量过少,种群可能会由于近亲繁殖等而衰退、消亡。在一定范围内,当种群数量小于C点对应的种群数量时,出生率大于死亡率,种群数量不断增加,当种群数量等于C点对应的种群数量时,出生率等于死亡率,种群数量可稳定在一定水平,因此C点对应的种群数量最可能是该种群的K值。
【小问3详解】
C点时,种群数量达到环境容纳量,此时制约种群数量继续增长的主要因素有食物、空间资源和种内竞争等,这些因素通常属于影响该动物种群数量变化的密度制约因素。
18. 1937年,英国植物学家希尔发现,在离体叶绿体的悬浮液中加入铁盐或其他氧化剂(悬浮液中有H2O,没有CO2),在光照下可以释放出氧气,该反应称为希尔反应,为光反应的发现与研究奠定了基础。此后,经过漫长的探究历程,人类进一步探明了暗反应阶段的过程。请回答下列问题:
(1)希尔反应是指离体叶绿体在适当条件下发生___________的化学反应,希尔反应发生的具体场所是___________。
(2)卡尔文给小球藻提供¹⁴CO₂及光照,然后在光照不同时间后提取小球藻代谢产物,利用纸层析技术将代谢产物分离,并对有放射性的化合物进行鉴定,结果如表所示:
试结合所学知识,构建CO2中的C元素在暗反应过程中的转移途径:___________(用箭头表示)。在稳定的光照下,光照足够时间后,叶绿体中能检测到放射性的化合物的种类将___________(填“不断增多”“不断减少”或“不变”)。
(3)研究表明,光反应产生的___________可用于暗反应过程。某生物兴趣小组欲设计实验证明光反应产生的物质是直接用于暗反应中C3的还原过程,而不是CO2的固定过程,现有在适宜光照强度下培养的某植株,请以该植株为实验材料写出实验设计思路及预期实验结果。
实验设计思路:___________。
预期实验结果:___________。
【答案】18. ①. 水的光解、产生氧气 ②. 叶绿体的类囊体薄膜
19. ①. CO2→C3→(CH2O) ②. 不变
20. ①. ATP 和NADPH ②. 突然降低光照强度,测定叶绿体中 C3和C5相对含量的变化 ③. C3的含量增多,C5的含量下降
【解析】
【分析】合作用的过程及场所:光反应发生在类囊体薄膜中,主要包括水的光解和ATP的合成两个过程;暗反应发生在叶绿体基质中,主要包括CO2的固定和C3的还原两个过程。光反应与暗反应紧密联系,相互影响,光反应为暗反应提供NADPH和ATP,暗反应为光反应ADP、Pi和NADP+。
【18题详解】
希尔反应是指离体叶绿体在适当条件下发生水的光解、产生氧气的化学反应,其发生的具体场所是叶绿体的类囊体薄膜。
【19题详解】
根据检测结果可知,14CO₂中的14C首先进入 C3,然后再由C3转入(CH2O)中。在光照足够时间后,各种由CO2转化形成的物质都已带有放射性,因此叶绿体中含放射性的物质的种类将不再发生变化。
【20题详解】
在光合作用中,光反应产生的 ATP和 NADPH 可用于暗反应过程。由于该实验的目的是验证光反应产生的 ATP和NADPH 是直接用于暗反应中 C3的还原过程,而不是 CO2的固定过程,因此可以在适宜光照强度下培养某植株,然后突然降低光照强度,测定叶绿体中 C3和 C5相对含量的变化,由于光反应突然减弱,ATP和 NADPH的合成突然减少,则会导致叶绿体中 C3的含量增多,C5的含量下降。
19. 玉米植株中存在单向杂交不亲和性,该性状由一对等位基因 G/g控制,其遗传机制是含有G基因的卵细胞不能与含g基因的花粉受精,其余均可正常受精。请回答下列问题:
(1)在GG×gg的杂交实验中,GG 植株应作为___________(填“母本”或“父本”),理由是___________。
(2)玉米的蜡质(w)和非蜡质(W)受一对等位基因控制,且该对等位基因位于9号染色体上。现有甲(WWG G)、乙(WWgg)、丙(wwGG)和丁(wwgg)四种纯合的品系,为判断基因G/g是否也位于9号染色体上,可以选择___________(用“♂”“♀”表示出父本和母本)杂交产生F1,再让F1的植株给品系___________中的植株授粉,观察F₂的性状表现。请预测实验结果并得出结论:___________。___________
(3)种植抗虫转基因玉米可减少农药的使用,研究表明,G基因可用于避免抗虫转基因玉米与非转基因玉米混合种植时造成的基因污染,从生物进化实质的角度分析,将抗虫转基因玉米与非转基因玉米混合种植的主要目的是___________。
【答案】19. ①. 父本 ②. 若 GG 植株作为母本,其卵细胞不能和含 g基因的花粉结合,即其与 gg植株杂交不能产生子代
20. ①. 甲(♂ )×丁(♀)[或丙(♂)×乙(♀)] 丙 ②. 若F2中非蜡质:蜡质=1:1,则基因G/g不在9号染色体上 ③. 若 F2全部为非蜡质,则基因G/g在9号染色体上[或若 F2中非蜡质:蜡质=1:1,则基因G/g不在9号染色体上 ④. 若 F2全部为蜡质,则基因G/g在9号染色体上
21. 延缓害虫种群抗性基因频率的增加速度
【解析】
【分析】基因的自由组合定律的实质是:位于非同源染色体上的非等位基因的分离或组合是互不干扰的。在减数分裂的过程中,同源染色体上的等位基因彼此分离的同时,非同源染色体上的非等位基因自由组合。
【小问1详解】
根据题意可知,在GGxgg的杂交实验中,由于GG植株作为母本时,含G基因的卵细胞不能与含g基因的花粉结合,不能产生子代,因此GG植株只能作为父本。
【小问2详解】
根据题意可知,该实验的目的是判断基因G/g是否位于9号染色体上,因此首先要获得基因型为 WwGg的植株,亲本组合可选择甲(♂ ) ×丁(♀),再让 F₁植株给品系丙(wwGG)中的植株授粉。若两对基因位于两对同源染色体上,则 F₁所产生花粉的基因组成及比例为WG:Wg:wG:wg=1:1:1:1, 由于基因组成为 Wg和wg的花粉不能参与受精,因此F₂的表型及比例为非蜡质:蜡质=1:1;若两对基因位于一对同源染色体上,则F₁所产生花粉的基因组成及比例为 WG:wg=1:1,由于基因组成为 wg的花粉不能参与受精,因此F₂全部为非蜡质。除此之外,亲本组合还可选择丙(♂)x乙(♀),在该组合条件下,若两对基因位于一对同源染色体上,则 F₁所产生花粉的基因组成及比例为 wG:Wg=1:1, 由于基因组成为Wg的花粉不能参与受精,因此 F₂全部为蜡质,其他情况与第一种亲本组合相同。
【小问3详解】
基因频率是指种群中某基因占全部等位基因的比值,将抗虫转基因玉米与非转基因玉米混合种植,可使不具有相应抗性的害虫有更多的生存机会,从而延缓害虫种群抗性基因频率的增加速度。
20. 研究表明,转录因子 Isl-1能直接结合到胰岛素基因的启动子上促进其转录,对胰岛素的分泌具有调控作用。KISS-54 是一种多肽类激素,其和细胞表面的受体 GPR54结合后也影响胰岛素的分泌。某科研人员为了探究KISS-54是否通过影响转录因子 Isl-1 的合成影响胰岛素的分泌,将某种细胞置于不同浓度的葡萄糖溶液中(5 mM 和10 mM),并测定不同浓度的KISS-54作用下细胞内转录因子 Isl-1 的表达量,结果如图所示。请回答下列问题:
(1)进行该实验前,科研人员首先利用荧光分子标记法确定 Isl-1 和 GPR54 是否存在于同一细胞中,该方法的原理是___________。结果表明, Isl-1 和 GPR54存在于同一细胞中。
(2)该实验中,作为实验材料的“某种细胞”的名称为___________。胰岛素具有降低血糖的作用,其降低血糖的作用机理是___________。
(3)该实验的自变量是___________。根据实验结果分析,KISS 54和GPR54结合会使血糖浓度___________(填“偏高”或“偏低”),试阐述理由:___________。
【答案】(1)用荧光分子标记相关物质后,荧光的分布可反映相关物质的分布
(2) ①. 胰岛B细胞##胰岛β细胞 ②. 促进血糖进入组织细胞进行氧化分解,进入肝、肌肉并合成糖原,进入脂肪细胞和肝细胞转变为甘油三酯,以及抑制肝糖原的分解和非糖物质转变成葡萄糖
(3) ①. KISS -54 的浓度和葡萄糖浓度 ②. 偏高 ③. KISS -54 和 GPR54 结合抑制了 Isl-1 的表达,从而会抑制胰岛素的分泌,导致血糖浓度偏高
【解析】
【分析】胰岛A细胞分泌胰高血糖素,能升高血糖,只有促进效果没有抑制作用,即促进肝糖原的分解和非糖类物质转化;胰岛B细胞分泌胰岛素是唯一能降低血糖的激素,其作用分为两个方面:促进血糖氧化分解、合成糖原、转化成非糖类物质;抑制肝糖原的分解和非糖类物质转化。
【小问1详解】
分析题意,进行该实验前,科研人员首先利用荧光分子标记法确定 Isl-1 和 GPR54 是否存在于同一细胞中,该方法的原理是是用荧光分子标记相关物质后,通过观察荧光的分布,即可得知相关物质的分布。
【小问2详解】
根据题意可知,该实验的目的是探究 KISS-54 影响胰岛素分泌的机制,因此该实验中的“某种细胞”应为胰岛B细胞;胰岛素具有降低血糖的作用,其一方面促进血糖进入组织细胞进行氧化分解,进入肝、肌肉并合成糖原,进入脂肪细胞和肝细胞转变为甘油三酯;另一方面又能抑制肝糖原的分解和非糖物质转变成葡萄糖。
【小问3详解】
该实验的自变量是 KISS-54 的浓度和葡萄糖浓度,因变量为 Isl-1 的相对表达量;根据实验结果分析,KISS-54 和GPR54 结合会抑制 Isl-1 的表达,从而抑制胰岛素基因的表达,使胰岛素的分泌减少,最终导致血糖浓度偏高。
21. 抗菌肽通常是由短氨基酸序列构成的小肽,具有广谱的杀菌活性,利用基因工程生产抗菌肽的难题之一是大肠杆菌能识别外源蛋白并将其水解。某科研小组将抗菌肽基因与大肠杆菌自身的半乳糖苷酶基因连接,组成融合基因,通过质粒构建基因表达载体并导入大肠杆菌中,以获得大量的抗菌肽。如图1、图2为融合基因和该实验所用质粒的结构示意图。请回答下列问题:
注:EcRⅠ、SmaⅠ、BamHⅠ、HindⅢ为不同的限制酶,Amp ⁸为氨苄青霉素抗性基因,Tetⁿ为四环素抗性基因。
(1)分析图1可知,利用PCR技术扩增融合基因时,应选择的引物是___________,这样选择的理由是___________(答出2点)。
(2)为构建重组质粒并保证基因能定向插入质粒中,需选择限制酶 ___________切割质粒和含融合基因的 DNA 片段。筛选重组质粒时,应将大肠杆菌分别接种到含氨苄青霉素和四环素的培养基上,若___________,则说明重组质粒成功导入大肠杆菌细胞内。上述培养基可为大肠杆菌的生长繁殖提供的营养物质有___________
(3)该实验利用大肠杆菌获得抗菌肽时,将抗菌肽基因和大肠杆菌自身的半乳糖苷酶基因组成融合基因的目的是___________。
【答案】21. ①. 引物4和引物5 ②. DNA 聚合酶只能从引物的3'端延伸DNA链;需要将限制酶的识别序列扩增到产物中
22. ①. BamHI和HindⅢ ②. 大肠杆菌能在含四环素的培养基上增殖,但不能在含氨苄青霉素的培养基上增殖 ③. 水、碳源、氮源、无机盐
23. 防止抗菌肽被大肠杆菌中的酶水解
【解析】
【分析】基因工程技术的基本步骤:(1)目的基因的获取:方法有从基因文库中获取、利用PCR技术扩增和人工合成。(2)基因表达载体的构建:是基因工程的核心步骤,基因表达载体包括目的基因、启动子、终止子和标记基因等。(3)将目的基因导入受体细胞:根据受体细胞不同,导入的方法也不一样。(4)目的基因的检测与鉴定。
【小问1详解】
根据图示分析,利用 PCR 技术扩增融合基因时,应选择引物4和引物5,其原因是 DNA聚合酶只能从引物的3'端延伸DNA 链,且需要将限制酶识别序列扩增到产物中才能让目的基因和载体拼接成重组质粒。
【小问2详解】
为构建重组质粒并保证基因能定向插入质粒中,需选择限制酶 BamH I 和HindⅢ,原因是 SmaⅠ会破坏目的基因,而 EcR Ⅰ不能保证目的基因定向连接;由于构建重组质粒时破坏了氨苄青霉素抗性基因,因此,若大肠杆菌能在含四环素的培养基上增殖,但不能在含氨苄青霉素的培养基。上增殖,则说明大肠杆菌细胞内已导入了重组质粒;培养基可为微生物的生长提供水、碳源、氮源和无机盐等营养物质。
【小问3详解】温度
黑暗
红光
蓝光
远红光
26 ℃
3
22
13
2
16 ℃
7
10
8
1
种类
功能
起始和延伸tRNA
起始tRNA识别mRNA上的起始密码子,延伸tRNA识别mRNA上的其他密码子
同工tRNA
分别识别同一种氨基酸的各个同义密码子
校正tRNA
校正由 mRNA序列改变引起的氨基酸序列改变
其他tRNA
一些tRNA可能参与细胞通信、反转录等,并在细胞胁迫适应、细胞凋亡及增殖等过程中发挥作用
光照时间
<1s
5s
30s
带14C标记的化合物
90%14C3
14C3、14C5、(14CH2O)
多种
安徽省皖豫名校联盟2023-2024学年高三上学期第二次联考生物试题(Word版附解析): 这是一份安徽省皖豫名校联盟2023-2024学年高三上学期第二次联考生物试题(Word版附解析),共13页。
安徽省“皖江名校联盟”2023-2024学年高三上学期12月月考生物试题(Word版附解析): 这是一份安徽省“皖江名校联盟”2023-2024学年高三上学期12月月考生物试题(Word版附解析),共18页。试卷主要包含了本试卷分选择题和非选择题两部分,答题前,考生务必用直径0等内容,欢迎下载使用。
安徽省皖东智校协作联盟2024届高三生物上学期10月联考试题(Word版附解析): 这是一份安徽省皖东智校协作联盟2024届高三生物上学期10月联考试题(Word版附解析),共14页。试卷主要包含了选择题,非选择题等内容,欢迎下载使用。

