所属成套资源:新教材适用2024版高考化学二轮总复习训练题
新教材适用2024版高考化学二轮总复习新高考选择题突破八表格型实验方案设计与评价
展开
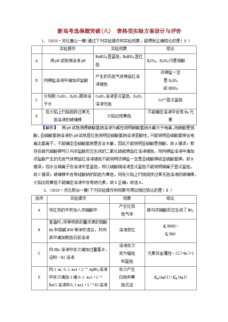
这是一份新教材适用2024版高考化学二轮总复习新高考选择题突破八表格型实验方案设计与评价,共7页。试卷主要包含了0 mL 0, 实验是化学研究的重要方法等内容,欢迎下载使用。
【解析】 用pH试纸测得碳酸氢钠溶液为碱性说明碳酸氢钠水解大于电离,则碳酸是弱酸,亚硫酸氢钠溶液的pH试纸显红色说明亚硫酸氢钠溶液呈酸性,只能说明亚硫酸氢根会电离出氢离子,不能确定亚硫酸氢根是否会水解,因此不能说明亚硫酸是弱酸,故A错误;若存在硫代硫酸钾可以与浓盐酸反应生成的二氧化硫能使品红溶液褪色,则向钾盐溶液中滴加浓盐酸产生的无色气体使品红溶液褪色不能说明该钾盐一定是亚硫酸钾或亚硫酸氢钾,故B错误;四水合铜离子在溶液中呈蓝色,所以硫酸铜溶液呈淡蓝色不能说明铜离子显淡蓝色,故C错误;玻璃棒中含有硅酸钠的焰色为黄色,则在火焰上灼烧搅拌过某无色溶液的玻璃棒,火焰出现黄色不能确定溶液中含有钠元素,故D正确;故选D。
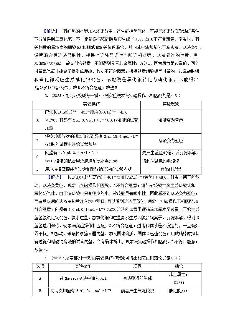
2. (2023·河北邢台一模)下列实验操作和现象可得出相应结论的是( B )
【解析】 将红热的木炭加入浓硝酸中,产生红棕色气体,可能是浓硝酸在受热的条件下分解得到二氧化氮,不一定是碳与浓硝酸反应生成了NO2,故A不符合题意;室温时,将等物质的量浓度的弱酸HA和弱碱BOH等体积混合,并向其中滴加紫色石蕊溶液,溶液变红,说明混合后溶液显酸性,根据“谁强显谁性”即谁相对强,溶液显谁的性质,则Kb(BOH)Ksp(AgI),故D不符合题意;故选B。
3. (2023·湖北八校联考一模)下列实验现象与实验操作不相匹配的是( B )
【解析】 [Cu(H2O)4]2+(蓝色)+4Cl-[CuCl4]2-(黄色)+4H2O,升温平衡正向移动,溶液变黄色,现象与实验操作相匹配,A不符合题意;铜与浓硫酸共热生成硫酸铜和二氧化硫气体,由于浓硫酸中只有很少的水,浓硫酸具有吸水性,因此看不到溶液变为蓝色;两者反应后的溶液冷却后注入水中稀释,可以看到溶液呈蓝色,现象与实验操作不相匹配,B符合题意;向盛有4.0 mL 0.1 ml·L-1 CuSO4溶液的试管里逐滴滴加氨水至过量,开始生成蓝色氢氧化铜沉淀,氨水过量,氢氧化铜和过量氨水生成四氨合铜离子,沉淀溶解,得到深蓝色透明溶液,现象与实验操作相匹配,C不符合题意;过饱和体系是不稳定的,一旦有外界干扰,如振动、玻璃棒摩擦容器内壁、加入固体溶质,固体会迅速沉淀;用玻璃棒摩擦装有过饱和醋酸钠溶液的试管内壁,会有晶体析出,现象与实验操作相匹配,D不符合题意;故选B。
4. (2023·湖南郴州一模)由实验操作和现象可得出相应正确结论的是( C )
【解析】 盐酸与硅酸钠溶液反应生成硅酸沉淀能说明盐酸的酸性强于硅酸,但HCl不是氯元素的最高价氧化物的水化物,不能证明氯元素的非金属性强于硅元素,则盐酸与硅酸钠溶液反应有透明凝胶生成不能证明氯元素的非金属性强于硅元素,选项A错误;硫酸铁溶液和氯化铜溶液中的阴离子和阳离子均不相同,由探究实验的变量唯一化原则可知,向体积相等浓度相等的过氧化氢溶液中分别滴入2滴0.05 ml·L-1硫酸铁溶液和0.1 ml·L-1氯化铜溶液,前者产生气泡较快不能说明铁离子的催化能力强于铜离子,选项B错误;铂丝蘸取某无色溶液后在火焰上灼烧,火焰呈黄色说明溶液中一定含有钠离子,选项C正确;含有亚硫酸根离子和硫离子的混合溶液中滴入盐酸也会产生有刺激性气味的气体和淡黄色沉淀,则向某无色溶液中滴入盐酸,产生有刺激性气味的气体和淡黄色沉淀不能确定溶液中是否含有硫代硫酸根离子,选项D错误;故选C。
5. (2023·湖南衡阳校联考二模)实验是化学研究的重要方法。下列实验设计能达到实验目的的是( C )
【解析】 观察钾的焰色需要透过蓝色钴玻璃,故A错误;氯水具有漂白性,无法用pH试纸进行测定,且pH试纸使用时不需要润湿,故B错误;硫酸铜溶液可吸收硫化氢而不吸收乙炔,从而能达到除杂的目的,故C正确;容量瓶不能直接溶解物质,故D错误;故选C。
6. (2023·江苏南通统考二模)室温下,下列实验探究方案能达到探究目的的是( A )
【解析】 酸性K2Cr2O7溶液的试管中滴加足量乙醇,若溶液褪色说明K2Cr2O7被还原为无色离子,则乙醇表现还原性,否则无还原性,故A正确;焰色试验只能确定金属元素是否存在,不能确定具体物质,故B错误;所用硝酸银溶液过量,滴入的碘化钾直接与硝酸银反应生成AgI沉淀,不能说明是AgCl转化为AgI,因此不能验证Ksp大小,故C错误;锌比铁活泼,形成原电池时Zn作负极,Fe作正极,铁钉不被腐蚀,故D错误;故选A。
7. (2023·山东枣庄统考二模)下列实验操作不能达到实验目的的是( D )
【解析】 若以酚酞为指示剂,则加入盐酸溶液由红色变无色时,碳酸钠已完全转化为碳酸氢钠,以甲基橙为指示剂,加入盐酸溶液由黄色变橙色,此时碳酸氢钠完全转化为CO2,根据消耗标准盐酸的量可以计算碳酸钠或碳酸氢钠的质量分数,实验操作正确能达到实验目的,A正确;弱酸的酸性越强,其酸根离子水解的程度越弱,相同浓度下其酸根离子水解液的pH越小,用pH计测量相同浓度NaClO溶液和CH3COONa溶液的pH,pH大的溶液对应的酸的酸性更弱,B正确;提纯混有NaCl杂质的KNO3固体,NaCl溶解度随温度变化小,KNO3溶解度随温度变化大,应该采用蒸发浓缩、趁热过滤、将滤液冷却结晶、过滤的方法,C正确;少量Cl2水加入到KBr和KI的混合溶液中,Cl2氧化I-,得出溴离子还原性比碘离子弱,即溴的氧化性比碘强,同时氯气的氧化性也比碘强,但是不能比较溴和氯气的氧化性强弱,D错误;故选D。
8. (2023·广东广州统考一模)下列实验对应的现象和结论都正确的是( D )
【解析】 向食品脱氧剂样品(含还原铁粉)中加入硫酸后,铁粉会与硫酸反应生成硫酸亚铁,酸性KMnO4溶液为强氧化剂,会氧化亚铁离子,则滴加酸性KMnO4溶液,紫红色褪去,不能说明食品脱氧剂样品中含Fe2+,A错误;向FeSO4溶液中滴入KSCN溶液,无明显现象,再滴加H2O2溶液,H2O2会将亚铁离子氧化为铁离子,则加入H2O2后溶液变成血红色,说明Fe2+有还原性,B错误;向FeCl3溶液加入铜片会发生反应2FeCl3+Cu===2FeCl2+CuCl2,看到溶液变蓝,无黑色固体出现,得到结论为FeCl3的氧化性大于CuCl2,C错误;向FeCl3溶液中加入KI溶液后滴加几滴淀粉溶液,FeCl3溶液会与KI溶液反应生成FeCl2和I2,则溶液变为蓝色,得到结论氧化性:Fe3+>I2,D正确;故选D。
9. (2023·山东淄博统考一模)根据下列操作及现象,所得结论正确的是( B )
【解析】 铁离子也能将二氧化硫氧化为硫酸根离子,硫酸根离子和钡离子生成硫酸钡白色沉淀,A错误;只有黑色沉淀生成说明银离子和硫离子反应生成硫化银沉淀,则硫化银更难溶,B正确;反应的副产物二氧化硫也会和强氧化性的溴水反应导致溴水褪色,C错误;足量新制氢氧化铜悬浊液显碱性,碱性溶液会和溴水反应导致溴水褪色,应该酸化后滴加溴水,D错误;故选B。
10. (2023·广东广州统考二模)下列实验过程能达到预期目的的是( B )
【解析】 湿润的红色石蕊试纸变蓝说明有氨气产生,该溶液可能为浓氨水,化学式为NH3·H2O,属于碱,不一定是铵盐,故A错误;偏铝酸根离子可促进碳酸氢根离子的电离,生成白色沉淀为氢氧化铝,说明AlOeq \\al(-,2)结合H+的能力强于COeq \\al(2-,3),故B正确;盐酸易挥发,二氧化碳中混有氯化氢,则不能证明碳酸的酸性比硅酸强,不能用于比较非金属性,故C错误;NaOH过量,滴加氯化铁直接与NaOH反应生成氢氧化铁沉淀,不能比较Ksp,故D错误;故选B。
11. (2023·广东潮州统考二模)根据下列实验操作和现象所得到的结论正确的是( B )
【解析】 向Ca(ClO)2溶液中通入SO2气体,生成的沉淀是硫酸钙,二者发生了氧化还原反应,则不能证明酸性:H2SO3>HClO,故A错误;水分子是极性分子,而碘和四氯化碳的分子都属于非极性分子,根据相似相溶原理,所以碘易溶于四氯化碳,故B正确;电石的主要成分是碳化钙,还含有磷、硫等元素,与食盐水生成的气体除乙炔外,还产生PH3和H2S等气体,H2S也可使高锰酸钾溶液褪色,故C错误;常温下,用pH计分别测定1 ml·L-1和0.1 ml·L-1的醋酸铵溶液的pH,pH都等于7,说明醋酸根离子和铵根离子在相同浓度下的水解程度相同,故D错误;故选B。
12. (2023·浙江嘉兴二模)探究含硫化合物的性质,下列方案设计、现象和结论都正确的是( B )
【解析】 二氧化硫不能漂白酸碱指示剂,与水反应生成亚硫酸,溶液呈酸性,可使紫色石蕊试液变红,故A错误;向0.1 ml·L-1 NaHS溶液中滴加过量CuSO4溶液,产生黑色沉淀,静置后的上层清液仍为CuS的饱和溶液,则c(Cu2+)·c(S2-)=Ksp(CuS),故B正确;向某溶液中先滴加适量稀硝酸,再滴加少量BaCl2溶液,开始无明显现象,后出现白色沉淀,说明原溶液中含有SOeq \\al(2-,4)或Ag+,而SOeq \\al(2-,3)或HSOeq \\al(-,3)会与HNO3反应生成NO气体,则不可能含有SOeq \\al(2-,3)或HSOeq \\al(-,3),故C错误;饱和的Na2CO3和NaHSO3两种溶液的浓度不相等,故不能通过两种溶液的pH判断两种离子结合氢离子的能力,D错误;故选B。
实验操作
实验现象
结论
A
用pH试纸测溶液pH
NaHCO3显蓝色,NaHSO3显红色
H2CO3、H2SO3均是弱酸
B
向钾盐溶液中滴加浓盐酸
产生的无色气体使品红溶液褪色
该钾盐一定
是K2SO3
或KHSO3
C
分别取CuSO4、K2SO4固体溶于水
CuSO4溶液呈淡蓝色、K2SO4溶液无色
Cu2+显淡蓝色
D
在火焰上灼烧搅拌过某无色溶液的玻璃棒
火焰出现黄色
不能确定溶液中含有Na元素
选项
实验操作
现象
结论
A
将红热的木炭加入浓硝酸中
产生红棕
色气体
碳与浓硝酸反应生成了NO2
B
室温时,将等物质的量浓度的弱酸HA和弱碱BOH等体积混合,并向其中滴加紫色石蕊溶液
溶液变红
Kb(BOH)Ksp(AgI)
实验操作
实验现象
A
已知[Cu(H2O)4]2++4Cl-[CuCl4]2-+4H2O ΔH>0,将盛有2 mL 0.5 ml·L-1 CuCl2溶液的试管加热
溶液变为黄色
B
将绕成螺旋状的铜丝伸入到盛有2 mL 18.4 ml·L-1硫酸的试管中并给试管加热
溶液变为蓝色
C
向盛有4.0 mL 0.1 ml·L-1
CuSO4溶液的试管里逐滴滴加氨水至过量
先产生蓝色沉淀,后沉淀溶解,得到深蓝色透明溶液
D
用玻璃棒摩擦装有过饱和醋酸钠溶液的试管内壁
有晶体析出
选项
实验操作
现象
结论
A
往Na2SiO3溶液中通入HCl
有透明凝胶生成
非金属性:
Cl>Si
B
向两支均盛有5 mL 0.1 ml·L-1的H2O2溶液的试管中分别加入2滴0.05 ml·L-1 Fe2(SO4)3溶液和0.1 ml·L-1 CuCl2溶液
前者产生气泡较快
催化能力:
Fe3+>Cu2+
C
铂丝蘸取某无色溶液后再火焰上灼烧
火焰呈黄色
该无色溶液中一定含有Na+
D
向某无色溶液中滴入盐酸
产生有刺激性气味的气体和淡黄色沉淀
该无色溶液中一定含有S2Oeq \\al(2-,3)
选项
实验目的
实验设计
A
检验NaCl溶液中是否存在KCl杂质
用洁净的铂丝蘸取该溶液,在酒精灯外焰上灼烧,观察火焰是否出现紫色
B
测定氯水的pH
将待测液滴在湿润的pH试纸上,与标准比色卡对照
C
除去乙炔气体中的硫化氢
将混合气体通入盛有硫酸铜溶液的洗气瓶中
D
配制100 mL 1.00 ml·L-1 NaOH溶液
称取4.0 g NaOH固体溶解在100 mL容量瓶中,再定容、摇匀
选项
探究方案
探究目的
A
向盛有少量酸性K2Cr2O7溶液的试管中滴加足量乙醇,充分振荡,观察溶液颜色变化
乙醇具有还原性
B
用铂丝蘸取某溶液进行焰色试验,观察火焰颜色
溶液中存在Na2CO3
C
向盛有3 mL 0.1 ml·L-1 AgNO3溶液的试管中滴加2滴0.1 ml·L-1 NaCl溶液,振荡试管,再向试管中滴加2滴0.1 ml·L-1 KI溶液,观察生成沉淀的颜色
Ksp(AgI)I2
操作及现象
结论
A
向溶有SO2的BaCl2溶液中加入Fe(NO3)3溶液,有白色沉淀生成
说明NOeq \\al(-,3)具有强氧化性
B
向2 mL浓度均为0.1 ml·L-1的NaBr与Na2S混合溶液中滴加2滴0.1 ml·L-1的AgNO3溶液,只有黑色沉淀生成
说明Ag2S比AgBr更难溶
C
取4 mL乙醇,加入12 mL浓硫酸及少量沸石,迅速升温至170 ℃,将产生的气体进入2 mL溴水中,溴水褪色
说明乙醇消去反应的产物为乙烯
D
向丙烯醛中加入足量新制氢氧化铜悬浊液,加热至不再生成砖红色沉淀,静置,向上层清液滴加溴水,溴水褪色
说明丙烯醛中含有碳碳双键
选项
实验操作和现象
实验目的
A
向盛有碱石灰的试管中加入某浓溶液,再将湿润的红色石蕊试纸置于试管口附近,试纸变蓝
证明此溶液一定为铵盐溶液
B
向NaAlO2溶液中加入NaHCO3溶液,观察到有白色沉淀生成
证明AlOeq \\al(-,2)结合H+的能力强于COeq \\al(2-,3)
C
将碳酸钙与6 ml/L盐酸产生的气体直接通入硅酸钠溶液,产生白色胶状沉淀
证明C的非金属性强于Si
D
向2 mL 0.1 ml·L-1的NaOH溶液中滴加2滴0.1 ml·L-1的MgCl2溶液,再滴加2滴0.1 ml·L-1的FeCl3溶液,白色沉淀转化为红褐色沉淀
证明
Ksp[Mg(OH)2]>
Ksp[Fe(OH)3]
选项
实验操作
现象
结论
A
在Ca(ClO)2溶液中通入SO2气体
有沉淀生成
证明酸性:H2SO3>HClO
B
向5 mL碘水中加入1 mL CCl4振荡静置
上层无色,下层紫色
证明“相似相溶”
C
实验室将饱和食盐水滴在电石上,使生成的气体通入高锰酸钾溶液
溶液褪色
证明有乙炔生成
D
常温下,用pH计分别测定1 ml·L-1和0.1 ml·L-1的醋酸铵溶液的pH
pH都等于7
证明醋酸铵溶液中水的电离程度与其浓度无关
选项
实验方案
现象
结论
A
向紫色石蕊溶液中通入过量二氧化硫
溶液先变红后褪色
SO2为酸性氧化物且具有漂白性
B
向0.1 ml·L-1 NaHS溶液中滴加过量CuSO4溶液
产生黑色沉淀
静置后的上层清液中有c(Cu2+)
·c(S2-)=
Ksp(CuS)
C
向某溶液中先滴加适量稀硝酸,再滴加少量BaCl2溶液
开始无明显现象,后出现白色沉淀
原溶液中含有SOeq \\al(2-,4)、SOeq \\al(2-,3)、
HSOeq \\al(-,3)中的一种或几种
D
室温下用pH试纸分别测定饱和的Na2CO3和NaHSO3两种溶液的pH
pH:Na2CO3>NaHSO3
结合H+能力:COeq \\al(2-,3)>HSOeq \\al(-,3)
相关试卷
这是一份新教材适用2024版高考化学二轮总复习新高考选择题突破七装置型实验操作与评价,共8页。试卷主要包含了 下列实验能达到实验目的的是, 下列实验装置错误的是等内容,欢迎下载使用。
这是一份新高考化学三轮冲刺小题必练16 表格评价型实验选择题(含解析),共1页。
这是一份高考化学二轮复习(新高考版) 第1部分 专题9 不定项选择题突破(十一) 简单实验方案的设计与评价(二)表格逻辑型实验方案的设计与评价(含解析),共5页。

