所属成套资源:2022年高考化学二轮专题辅导与测试
选择题提速练(八) 表格型实验评价题
展开
这是一份选择题提速练(八) 表格型实验评价题,共7页。试卷主要包含了下列操作能达到实验目的的是,下列实验操作能达到相应目的的是,根据下列实验所得结论正确的是,实验探究是化学发展的必要路径等内容,欢迎下载使用。
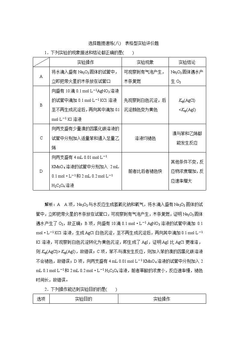
1.下列实验的现象描述和结论都正确的是( )
解析:A A项,Na2O2与水反应生成氢氧化钠和氧气,将水滴入盛有Na2O2固体的试管中,立即把带火星的木条放在试管口,可观察到有气泡产生,木条复燃,证明Na2O2固体遇水产生了O2,故正确;B项,向盛有10滴0.1 ml·L-1 AgNO3溶液的试管中滴加 0.1 ml·L-1 KCl溶液,生成AgCl白色沉淀,至不再生成沉淀后,再向其中滴加0.1 ml·L-1 KI溶液,可观察到白色沉淀转化为黄色沉淀,即生成了AgI,证明AgI比AgCl更难溶,则Ksp(AgCl)>Ksp(AgI),故错误;C项,苯不与溴发生反应,则加入苯的溴的四氯化碳溶液不会褪色,故错误;D项,向两支盛有4 mL 0.01 ml·L-1 KMnO4溶液的试管中分别加入2 mL 0.1 ml·L-1和2 mL 0.2 ml·L-1 H2C2O4溶液,前者草酸的浓度小,反应速率慢,褪色时间长,故错误。
2.下列操作能达到实验目的的是( )
解析:C 25 ℃,测得可溶性正盐MR溶液的pH=7,不能证明验证可溶性MR为强酸强碱盐,也可能是水解程度相同的弱酸弱碱盐,A不合题意;由于碳酸钠溶液与二氧化碳会反应,故不能依次通过盛有饱和Na2CO3溶液和浓硫酸的洗气瓶,应该依次通过盛有饱和NaHCO3溶液和浓硫酸的洗气瓶来除去CO2中的SO2气体,B不合题意;由于Ca(OH)2+MgCl2===Mg(OH)2↓+CaCl2,故可以用加入足量MgCl2浓溶液充分反应后过滤,洗涤的操作来除去Mg(OH)2中的Ca(OH)2,C符合题意;检验氯乙烷中的氯原子,应先滴加NaOH水溶液,加热,再加入过量的HNO3将溶液先酸化再加入AgNO3溶液有白色沉淀生成,D不合题意。
3.下列实验操作能达到相应目的的是( )
解析:B H2S可与饱和Na2S溶液反应生成NaHS,要除去H2S气体中混有的HCl,应该将混合气体通入饱和的NaHS溶液,A错误;25.0 g CuSO4·5H2O含0.10 ml CuSO4,将其溶解在水中,配制成1 L溶液,可得1 L 0.10 ml·L-1 CuSO4溶液,B正确;NaClO具有强氧化性,会使pH试纸褪色,且没有控制相同浓度,不能比较酸性强弱, C错误;二者溶解度受温度影响不同,NaCl是主要成分,溶解度随温度变化较小,KNO3在温度较高时溶解度较大,应采用蒸发结晶、趁热过滤将其除去,D错误。
4.下列实验操作、现象及得出的结论均正确的是( )
解析:B 氯化银也是不溶于稀盐酸的白色沉淀,则向某溶液中先加入氯化钡溶液,再滴入盐酸生成白色沉淀可能为氯化银或硫酸钡, A错误;将充满NO2的密闭玻璃球浸泡在热水中,红棕色变深,说明反应2NO2(g)N2O4(g)向逆反应方向移动,该反应为放热反应,ΔH<0, B正确;在0.1 ml·L-1 K2S溶液中滴加少量等浓度的ZnSO4溶液,再加入少量等浓度的CuSO4溶液时,可能是过量的K2S溶液与CuSO4溶液反应生成CuS黑色沉淀,不存在沉淀的转化,无法判断和比较ZnS与CuS的溶度积大小, C错误; 0.1 ml·L-1的Na2SO3和NaHSO3两种溶液中Na2SO3的pH大于NaHSO3,说明SO eq \\al(\s\up1(2-),\s\d1(3)) 结合H+能力比HSO eq \\al(\s\up1(-),\s\d1(3)) 的强, D错误。
5.下列实验操作、现象、解释或结论均正确的一组是( )
解析:C 稀盐酸与硫代硫酸钠反应:Na2S2O3+2HCl===2NaCl+H2O+S↓+SO2↑,在该反应中, S元素发生自身的氧化还原反应,A错误;硼酸少量,可能是硼酸与碳酸钠未反应转化为H2CO3,因而未分解放出CO2气体,也可能只反应产生NaHCO3,也可能二者未发生反应,因此无法判断硼酸与碳酸的酸性强弱,B错误;碳酸钠粉末遇水固体结块,证明生成了碳酸钠晶体;试管底部温度升高,说明该反应是放热反应,C正确;向亚硫酸溶液中滴入紫色的石蕊溶液,由于亚硫酸是二元弱酸,具有酸性,能够使石蕊溶液溶液变红,但不能漂白石蕊溶液,因此溶液不会出现褪色现象,D错误。
6.(2021·北京东城区一模)根据下列实验所得结论正确的是( )
解析:C 过氧化氢溶液的质量分数不同,变量不唯一,产生大量气泡无法判断二氧化锰是否为反应的催化剂, A错误;盐酸的酸性强于碳酸,浓盐酸具有挥发性,挥发出的氯化氢会先于二氧化碳与苯酚钠溶液反应,溶液变浑浊不能判断碳酸酸性强于苯酚, B错误;硫化锌能溶于1 ml·L-1稀硫酸,而硫化铜不能溶于1 ml·L-1稀硫酸,说明硫化锌的溶解度大于硫化铜, C正确;氢气与碘蒸气反应生成碘化氢的反应是气体体积不变的反应,增大压强,平衡不移动, D错误。
7.根据下列实验操作和现象所得到的结论正确的是( )
解析:C 浓硝酸也有挥发性,也会出现白烟(硝酸铵), A错误;加入碘化钾的量少,无法将三价铁离子完全反应,加入KSCN溶液一定会变红色,无法证明此反应有一定限度, B错误;品红褪色说明有二氧化硫生成,硫元素化合价由+6→+4,体现了浓硫酸的强氧化性, C正确;使溴的四氯化碳溶液褪色,只能说明有不饱和烃,不一定是乙烯, D错误。
8.(2021·辽宁抚顺模拟)下列方案设计、现象和结论都正确的是( )
解析:A 配得同pH的NaClO溶液与CH3COONa溶液,原本的物质的量的浓度就不相同,稀释后无法比较,正确的操作应是直接测定同浓度的NaClO溶液与CH3COONa溶液的pH,根据越弱越水解的规律,若前者的pH大,说明ClO-结合H+的能力比CH3COO-强,B错误;有可能是挥发出来的乙醇使酸性高锰酸钾溶液褪色的,C错误;最后加入的稀硝酸会使亚硫酸根离子被氧化成硫酸根离子,无法证明是否原本存在Na2SO3,D错误。
9.实验探究是化学发展的必要路径。下列实验中,为达到实验目的所用的实验操作和原理解释都正确的是( )
解析:B 镁离子会水解,MgCl2·6H2O受热脱水会给镁离子提供水环境,生成HCl和氢氧化镁,得不到氯化镁, A错误;丁达尔效应是胶体的特征效应,正是因为胶体粒子直径在1~100 nm之间, B正确;氢氧化钠不仅会和三价铁离子反应,也会和铵根反应,并且引入新的钠离子杂质, C错误;次氯酸具有漂白性,不能用pH试纸测量其pH值, D错误。
实验操作
实验现象
实验结论
A
将水滴入盛有Na2O2固体的试管中,立即把带火星的木条放在试管口
可观察到有气泡产生,木条复燃
Na2O2固体遇水产生O2
B
向盛有10滴0.1 ml·L-1AgNO3溶液的试管中滴加0.1 ml·L-1 KCl溶液至不再生成沉淀后,再向其中滴加0.1 ml·L-1 KI溶液
先观察到白色沉淀,后沉淀颜色变为黄色
Ksp(AgCl)
Ksp(CuS)
D
室温下,用pH试纸分别测定浓度均为0.1 ml·L-1的Na2SO3和NaHSO3两种溶液的pH
pH:Na2SO3>NaHSO3
HSO eq \\al(\s\up1(-),\s\d1(3)) 结合H+能力比SO eq \\al(\s\up1(2-),\s\d1(3)) 的强
选项
A
B
C
D
操作
现象
溶液变浑浊
无气泡生成
固体结块,试管底部温度升高
溶液先变红,后褪色
解释或
结论
稀盐酸将硫代硫酸钠还原为硫单质
硼酸的酸性弱于碳酸
生成纯碱晶体的反应是放热反应
亚硫酸既有酸性又有漂白性
选项
装置
现象
结论
A
①中产生大量气泡
②中无明显现象
MnO2是H2O2分解的催化剂
B
试管中溶液出现浑浊
酸性:碳酸>苯酚
C
①中固体溶解
②中固体不溶解
ZnS的溶解度大于CuS
D
压缩体积,气体颜色加深
增大压强,上述平衡逆向移动
选项
实验操作
现象
结论
A
蘸有浓氨水的玻璃棒靠近X
产生白烟
X一定是浓盐酸
B
向5 mL 0.1 ml·L-1 FeCl3溶液中滴入0.1 ml·L-1 KI溶液5~6滴,加2 mL CCl4振荡,静置后取上层清液滴加KSCN溶液
溶液变红
Fe3+与I-的反应有一定限度
C
将浓硫酸加入蔗糖中,产生的气体通入品红溶液
品红溶液褪色
浓硫酸具有强氧化性
D
将石蜡油蒸气通过炽热的碎瓷片分解,得到的气体通入溴的四氯化碳溶液
溴的四氯化碳溶液褪色
分解产物中一定含有乙烯
目的
方案设计
现象和结论
A
判断尿液中是否含有葡萄糖
加新制的
Cu(OH)2并加热
生成砖红色沉淀,说明尿液中含有葡萄糖,若没有砖红色沉淀生成,则不含葡萄糖
B
比较ClO-、CH3COO-结合H+的能力强弱
分别配得同pH的NaClO溶液与CH3COONa溶液,稀释10倍后,用pH计测定溶液pH
pH(NaClO)>pH(CH3COONa),说明ClO-结合H+的能力比CH3COO-的强
C
探究乙烯能否被酸性高锰酸钾氧化
向乙醇中加入适量浓硫酸制备乙烯,并将产生的气体直接通入酸性高锰酸钾溶液中
溶液紫红色褪去,说明乙烯能被酸性高锰酸钾氧化
D
检验SO2与Na2O2反应后的固体产物
取反应后的固体,溶于足量BaCl2溶液中,产生白色沉淀,再加稀硝酸
若白色沉淀不溶解,则产物只有Na2SO4;若白色沉淀全部溶解,并产生刺激性气味气体,则产物只有Na2SO3;若白色沉淀部分溶解,并产生刺激性气味气体,则产物中有Na2SO3和Na2SO4
选项
实验目的
实验操作
原理解释
A
用MgCl2·6H2O制备MgCl2固体
灼烧
在坩埚中,MgCl2·6H2O受热分解为MgCl2
B
验证微蓝色透明的硫的酒精溶液属于胶体
激光笔照射
硫的酒精溶液中分散质粒子的直径在1~100 nm之间
C
除去氯化铵溶液中的氯化铁
加NaOH溶液调节pH
用NaOH溶液调节至适当的pH,促进铁离子水解为Fe(OH)3沉淀
D
比较HSCN与HClO的酸性强弱
测pH
用广泛pH试纸测定相同浓度的HSCN与HClO溶液的pH,pH越大酸性越弱
相关试卷
这是一份新高考化学三轮冲刺小题必练16 表格评价型实验选择题(含解析),共1页。
这是一份(新高考)高考化学二轮复习小题必练16表格评价型实验选择题(2份打包,解析版+原卷版,可预览),文件包含新高考高考化学二轮复习小题必练16表格评价型实验选择题原卷版doc、新高考高考化学二轮复习小题必练16表格评价型实验选择题解析版doc等2份试卷配套教学资源,其中试卷共0页, 欢迎下载使用。
这是一份高考化学小题必练16表格评价型实验选择题含答案,共11页。

