专题35 微生物的培养技术及应用(精练)-备战2024年高考生物一轮复习精讲精练(新高考专用)
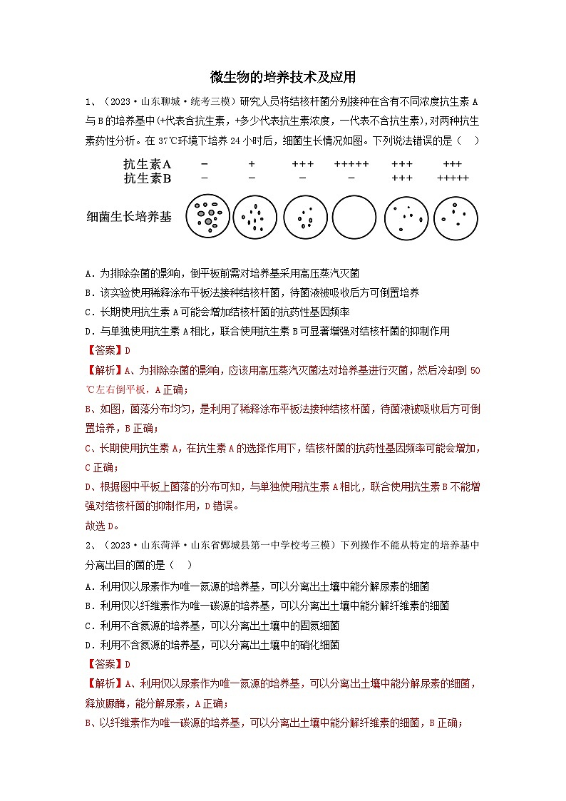
展开A.为排除杂菌的影响,倒平板前需对培养基采用高压蒸汽灭菌
B.该实验使用稀释涂布平板法接种结核杆菌,待菌液被吸收后方可倒置培养
C.长期使用抗生素A可能会增加结核杆菌的抗药性基因频率
D.与单独使用抗生素A相比,联合使用抗生素B可显著增强对结核杆菌的抑制作用
【答案】D
【解析】A、为排除杂菌的影响,应该用高压蒸汽灭菌法对培养基进行灭菌,然后冷却到50℃左右倒平板,A正确;
B、如图,菌落分布均匀,是利用了稀释涂布平板法接种结核杆菌,待菌液被吸收后方可倒置培养,B正确;
C、长期使用抗生素A,在抗生素A的选择作用下,结核杆菌的抗药性基因频率可能会增加,C正确;
D、根据图中平板上菌落的分布可知,与单独使用抗生素A相比,联合使用抗生素B不能增强对结核杆菌的抑制作用,D错误。
故选D。
2、(2023·山东菏泽·山东省鄄城县第一中学校考三模)下列操作不能从特定的培养基中分离出目的菌的是( )
A.利用仅以尿素作为唯一氮源的培养基,可以分离出土壤中能分解尿素的细菌
B.利用仅以纤维素作为唯一碳源的培养基,可以分离出土壤中能分解纤维素的细菌
C.利用不含氮源的培养基,可以分离出土壤中的固氮细菌
D.利用不含氮源的培养基,可以分离出土壤中的硝化细菌
【答案】D
【解析】A、利用仅以尿素作为唯一氮源的培养基,可以分离出土壤中能分解尿素的细菌,释放脲酶,能分解尿素,A正确;
B、以纤维素作为唯一碳源的培养基,可以分离出土壤中能分解纤维素的细菌,B正确;
C、利用不含氮源的培养基,可以分离出土壤中的固氮细菌,将空气中的游离氮转化为化合态氮,C正确;
D、硝化细菌属于自养型细菌,能利用铵盐氧化释放出的能量将CO2转变为有机物,需要在含氮源的培养基上生长,可以使用不含有机物的培养基分离硝化细菌,D错误。
故选D。
3、(2023·山东·统考模拟预测)DMF(一种含碳有机物)是一种优良的工业溶剂和有机合成材料,它广泛应用于制革、医药、农药等多个生产行业。含DMF的废水毒性大,会对环境造成严重危害,某实验小组筛选分离得到能够高效降解DMF的细菌,用于DMF的降解。下列有关叙述正确的是( )
A.分离高效降解DMF的菌株所用的培养基可以是液体培养基或固体培养基
B.可采用平板划线法或稀释涂布平板法对细菌进行分离并计数
C.利用平板划线法接种时,灼烧接种环的次数等于划线次数
D.利用显微镜对细菌进行直接计数时,统计的结果往往大于实际活菌数
【答案】D
【解析】A、对微生物的分离采用固体培养基,液体培养基可以用于微生物的扩大培养,A错误;
B、不能利用平板划线法对细菌进行计数,这是因为平板划线法不能充分将微生物菌体分离开,划线用的菌液体积不能确定,每次划线前灼烧接种环会杀死部分微生物,使计数不准确,B错误;
C、利用平板划线法接种时,由于接种前需要对接种环灭菌,因此灼烧接种环的次数比划线次数多一次,C错误;
D、利用显微镜对细菌进行直接计数时,由于不能区分死菌和活菌,因此统计的结果往往大于实际活菌数,D正确。
故选D。
4、(2023·山东·统考模拟预测)镰刀菌引起的根腐病会导致玉米根茎腐烂,严重影响玉米的产量。土壤中某些微生物能够抑制镰刀菌生长,某小组拟从土壤中筛选菌株用于根腐病的防治。下列叙述错误的是( )
A.可用高压蒸汽灭菌法对培养目的菌的培养基进行灭菌
B.实验中培养目的菌所用的培养基为选择培养基
C.需要将培养基倒入培养皿中后再进行灭菌
D.采集土壤时应从不患根腐病的玉米植株根部附近取样
【答案】C
【解析】A、对培养基常采用高压蒸汽灭菌法进行灭菌,A正确;
B、实验中培养目的菌所用的培养基为选择培养基,B正确;
C、培养基应先进行灭菌,然后再倒入培养皿中,C错误;
D、该实验的目的是从土壤中筛选能够抑制镰刀菌生长的菌株,因此,采集土壤时应从不患根腐病的玉米植株根部附近取样,D正确。
故选C。
5、(2023·山东潍坊·统考模拟预测)某研究团队从食塑料蜡虫肠道中分离能降解聚乙烯(PE)的细菌,以解决塑料污染问题。将分离得到的两种细菌(YT1和YP1)在PE薄膜培养液中培养,培养液中细菌数量变化以及PE失重率(降解PE能力的高低)变化如图所示。下列叙述正确的是( )
A.用经湿热灭菌后的含PE、葡萄糖和无机盐等成分的液体培养基分离目的细菌
B.分离得到目的细菌的纯培养可用平板划线法在酸性的选择培养基上进行
C.在得到图1曲线过程中的计数常用显微镜直接计数法和稀释涂布平板法
D.在第20天后两种细菌群体降解PE的能力差异增大,且细菌YT1强于细菌YP1
【答案】C
【解析】A、分离目的细菌要用PE为唯一碳源的固体培养基,不加葡萄糖,A错误;
B、培养细菌应在中性或碱性环境中培养,B错误;
C、对微生物进行计数,得到图1曲线过程中的计数常用显微镜直接计数法和稀释涂布平板法,C正确;
D、20天后PE失重率变化曲线可知YP1明显高于YT1,即细菌YP1强于细菌YT1,D错误。
故选C。
6、(2023·山东烟台·统考二模)(多选题)野生型大肠杆菌能在基本培养基上生长,氨基酸营养缺陷型突变株只能在完全培养基上生长。如图为纯化某氨基酸营养缺陷型突变株的部分流程图,①②③④代表培养基,A、B、C为操作步骤,D、E为菌落。下列叙述错误的是( )
A.图中①②③是完全培养基,④为基本培养基
B.紫外线处理可提高基因突变和染色体变异的频率,增加突变株的数量
C.B中的接种方法是稀释涂布平板法,接种前需对菌液进行稀释
D.E是氨基酸营养缺陷型菌落,可挑出后进一步纯化培养
【答案】ABD
【解析】A、野生型大肠杆菌菌株能在基本培养基上生长,氨基酸营养缺陷型突变株无法合成某种氨基酸,只能在完全培养基上生长,根据题干信息和图形分析,图中①②④为完全培养基,③为基本培养基,A错误;
B、紫外线可以提高基因突变的频率,大肠杆菌没有染色体,无法发生染色体变异,B错误;
C、由图可知,B接种后在平板上形成均匀的菌落分布,为稀释涂布平板法,接种前需对菌液进行稀释,C正确;
D、从图中可看出,D在基本培养基中无法生长,在完全培养基中可生长,说明D是氨基酸缺陷型菌落,可挑取D菌落进行纯化培养,D错误。
故选ABD。
7、(2023·山东青岛·统考三模)(多选题)精氨酸依赖型谷氨酸棒状杆菌缺乏将鸟氨酸转化为精氨酸的酶,不能在缺少精氨酸的培养基上正常生长,但可作为鸟氨酸发酵的优良菌种。如图为野生型谷氨酸棒状杆菌经诱变获得精氨酸依赖型菌并进行筛选的过程示意图,过程①将紫外线照射处理过的菌液接种在培养基甲上,培养至菌落不再增加时,平板上的菌落如图所示。过程②向培养基甲中添加某种物质,继续培养。下列相关叙述正确的是( )
A.实验过程中用到的培养基和培养皿必须采用高压蒸汽灭菌法灭菌
B.从培养基乙中挑选菌落,用平板划线法接种在培养基上可分离出单菌落
C.培养基甲是一种选择培养基,过程②向培养基甲中添加精氨酸
D.菌落A是诱变产生的精氨酸依赖型菌种,为鸟氨酸发酵的优良菌种
【答案】BC
【解析】A、培养皿采用干热灭菌,A错误;
B、从培养基乙中挑选菌落,用平板划线法接种在固体培养基上可分离出单菌落,B正确;
C、结合图分析可知,图甲平板上只有A菌落,过程②向培养基甲中添加精氨酸后出现B菌落,这说明培养基甲中缺少精氨酸是一种选择培养基,C正确;
D、菌落A是野生型菌种,菌落 B为精氨酸依赖型菌株,可作为鸟氨酸发酵的优良菌种,D错误。
故选BC。
8、(2023·山东淄博·统考三模)(多选题)即墨老酒以黄米为主要原料,经蒸煮、加曲、糖化、发酵、过滤、煎酒(90℃)过程酿造而成。下列说法正确的是( )
A.蒸煮能在灭菌的同时破坏细胞结构,促进淀粉的释放
B.加曲前需要加水浸曲,目的是活化曲中的微生物
C.后期发酵过程中酵母菌进行无氧呼吸产生酒精和CO2
D.煎酒可使酒体中的蛋白质变性,同时杀死酒体中的全部微生物
【答案】ABC
【解析】A、蒸煮的目的是使原料在高温下灭菌,同时使细胞结构破裂,淀粉被释放出来,淀粉由颗粒状变为溶胶状态,A正确;
B、加曲前需要加水浸曲,加水浸曲是将酵母菌活化,自由水增加使酵母菌新陈代谢旺盛,B正确;
C、在无氧条件下,酵母菌能进行酒精发酵,后期发酵过程中酵母菌进行无氧呼吸产生酒精和CO2,C正确;
D、煎酒的温度在90℃,可使酒体中的蛋白质变性,但只能杀死酒体中的部分微生物,D错误。
故选ABC。
9、(2020·合肥市质检)如图是纯化纤维素分解菌并生产乙醇的基本工作流程,请回答下列问题:
(1)图中①过程应选取富含纤维素的土壤,在鉴定和筛选所需微生物时需用________对纤维素进行染色并制成选择培养基,最后还要在平板培养基上分离纯化目的菌。为避免杂菌污染培养物和环境,接种时要在______________旁操作。
(2)图中②环节获得的酶是一种复合酶,一般认为它至少包括三种组分,分别为C1酶、CX酶和______________。前两种酶使纤维素酶分解成____________,第三种酶将前两种酶的分解产物分解成葡萄糖。⑤环节常用的菌种是___________________________________________
_____________________________________________________________________________。
(3)用稀释涂布平板法测定一土壤样品中纤维素分解菌数量。在对应稀释倍数为106的稀释液中,取0.2 mL稀释液涂布,得到以下统计结果:涂布了三个平板,统计的菌落数分别是210、240和246;请计算每毫升原液中的菌体数是______________。
【答案】(1)刚果红 酒精灯火焰 (2)葡萄糖苷酶 纤维二糖 酵母菌 (3)1.16×109
【解析】(1)分析题图可知,图中①过程表示纤维素分解菌的筛选,因此应选择富含纤维素的土壤,在鉴定和筛选所需微生物时需用刚果红对纤维素进行染色并制成选择培养基,最后还要在平板培养基上分离纯化目的菌。为避免杂菌污染培养物和环境,接种时要在酒精灯火焰旁操作。(2)从目的菌中得到的纤维素酶是一种复合酶,一般认为它至少包括三种组分,分别为C1酶、CX酶和葡萄糖苷酶。前两种酶使纤维素分解成纤维二糖,第三种酶将纤维二糖分解成葡萄糖。⑤过程表示无氧发酵产生乙醇的过程,此过程常用的菌种是酵母菌。(3)涂布的三个平板上菌落的平均值为(210+240+246)/3=232。原液中的菌体密度是232÷0.2×106=1.16×109(个/mL)。
10、(2020·白银模拟)秸秆还田的过程中,配施适量的高效纤维素分解菌,能有效促进秸秆分解,提高秸秆还田效率,且不会造成环境污染。回答下列问题:
(1)筛选纤维素分解菌时,可到腐烂稻草等环境中采集土样,原因是______________________________________________________________________________________________________。
(2)有很多类群微生物都能有效降解纤维素,为了避免不同微生物之间的生长互相影响,应该用______________培养基进行培养,获得纯化菌株。
(3)用刚果红染色法初步鉴定纤维素分解菌后,进一步用液体滤纸培养基分组复筛,其中滤纸的作用是____________________。培养一段时间后,将残留的滤纸烘干称重,残留的滤纸越少,则说明____________________________________________________________________。
(4)采用__________________技术,将筛选到的高效纤维素分解菌固定,能够阻隔其受到外界不利因素的毒害作用,增加使用寿命。
(5)为了长期保存高效纤维素分解菌菌种,可以采用__________________的方法。
(6)现有高效分解纤维素的细菌,为探究其最适pH,某同学设计如下实验:取锥形瓶若干分为4组,加入等量秸秆及其他必需营养物质,分别设置pH为1、3、6、7,接种等量纤维素分解细菌,培养一段时间后,测定各组锥形瓶中秸秆减少量的平均值。该pH设置的不足之处有____________和____________。
【答案】(1)腐烂稻草的土壤富含纤维素分解菌 (2)选择 (3)提供纤维素 纤维素分解菌的分解能力越强 (4)固定化细胞 (5)甘油管藏 (6)pH范围设置不合理 pH梯度设置不合理
【解析】(3)要筛选到能产生纤维素酶的微生物,应使用选择培养基,在培养基中加入纤维素作为唯一碳源,能在此培养基中存活的微生物就是能产生纤维素酶的微生物,故滤纸的作用是提供纤维素。培养一段时间后,将残留的滤纸烘干称重,残留的滤纸越少,则说明纤维素分解菌的分解能力越强。
11、(2021·贵州遵义模拟)油烟由多种有害物质组成,不易降解。某同学从长期受到某品牌食用油产生的油烟污染的土壤中分离出油烟降解菌,其筛选分离过程如图所示,回答下列问题:
(1)图中①→③的过程称为________,其目的是_______________________________________
_____________________________________________________________________________。
(2)该同学将③中的微生物培养液接种到培养基④之前,进行了梯度稀释,制成稀释倍数分别为101、102、103的不同稀释度的样品液,分别吸取0.1 mL样品液涂布于培养基上。每个稀释倍数的样品液涂布三个培养基,最终形成的菌落的数目如表所示:
应选择稀释倍数为________的培养基进行计数,稀释前每毫升菌液中含有油烟降解菌的数目为________个,这种计数方法统计的结果往往会比显微镜直接计数的结果小,其原因是
______________________________________________________________________________
____________________________________________________________________________。
(3)在⑤的固体培养基中应加入该品牌食用油,其作用是__________________________。培养基常用的灭菌方法是_________________________________________________________。
【答案】(1)选择培养 初步筛选出能降解油烟的微生物,并增大其浓度 (2)101 1.7×104 该方法只是统计活菌数量,并且当两个或多个细胞连在一起时,观察到的只是一个菌落 (3)为微生物提供碳源和能源 高压蒸汽灭菌法
【解析】(1)分析图解可知,图中①→③的培养过程中加入某品牌食用油作为唯一碳源,能够初步筛选出能降解油烟的微生物,因此称为选择培养。(2)利用稀释涂布平板法对微生物进行计数时选择菌落数在30~300的进行计数,结合表格数据可知,应选择稀释倍数为101的培养基进行计数,稀释前每毫升菌液中含有油烟降解菌的数目=(168+172+170)÷3÷0.1×101=1.7×104(个)。该方法只是统计活菌数目,并且当两个或多个细胞连在一起时,观察到的只是一个菌落,因此这种计数方法统计的结果往往会比显微镜直接计数的结果偏小。(3)在⑤的固体培养基中应加入该品牌食用油,其作用是为微生物提供碳源和能源。培养基常用的灭菌方法是高压蒸汽灭菌法。
12、(2020·重庆市调研)饲养动物常用的植物饲料中含有难溶的植酸钙等物质,很难被动物吸收利用,并且影响其他营养物质的利用。若在饲料中添加植酸酶,则能催化植酸钙水解成为可以被吸收利用的磷酸盐等。如图是科研人员从作物根部土壤中分离产植酸酶的菌株的过程示意图。请分析回答问题:
(1)实验室中筛选微生物的原理是_________________________________________________
_____________________________________________________________________________。
配制培养基时各种成分在溶化后分装前必须________________________。
(2)请写出一种纯化得到植酸酶的方法:__________________,其原理是________________
______________________________________________________________________________。
(3)现将从100 mL含有产植酸酶菌的土壤样品溶液中取出的1 mL样品溶液稀释104倍后,取0.1 mL稀释液均匀涂布在选择培养基表面,测得菌落数的平均值为150,空白对照组平板上未出现菌落,则100 mL原菌液中含有产植酸酶菌________个,该方法的测量值与实际值相比一般会________(填“偏大”“偏小”或“相等”)。
(4)由于植酸钙的不溶解性,使培养基中形成白色浑浊。产植酸酶的菌株会水解植酸钙,菌落的周围将形成透明的区域,根据透明区域的有无,可初步判断该菌是否产植酸酶。实验结果显示的A~E五种菌株中,________是产植酸酶的最理想菌株。
(5)通常对获得的纯菌种还可以依据菌落的__________________________________等菌落特征对细菌进行初步的鉴定(或分类)。
【答案】(1)人为提供有利于目的菌株生长的条件,同时抑制或阻止其他微生物生长(合理即可) 调节pH (2)凝胶色谱法 根据蛋白质相对分子质量大小进行纯化(或电泳法 根据待分离样品中各种分子带电性质的差异以及分子本身的大小、形状的不同进行纯化) (3)1.5×109 偏小 (4)E (5)形状、大小、颜色
【解析】(3)100 mL原菌液中含有产植酸酶菌(150÷0.1)×104×100=1.5×109(个),因为两个或多个细胞连在一起时,平板上观察到的只是一个菌落,因此,稀释涂布平板法统计的菌落数往往比活菌的实际数目偏少。(4)根据题意可知,透明区域越大,说明植酸酶越多,故E是最理想菌株。培养基编号
稀释倍数
甲
乙
丙
101
168
172
170
102
12
14
19
103
2
3
6
专题36 发酵技术与发酵工程的应用(精练)-备战高考生物一轮复习串讲精练(新高考专用): 这是一份专题36 发酵技术与发酵工程的应用(精练)-备战高考生物一轮复习串讲精练(新高考专用),文件包含专题36发酵技术与发酵工程的应用精练原卷版docx、专题36发酵技术与发酵工程的应用精练解析版docx等2份试卷配套教学资源,其中试卷共14页, 欢迎下载使用。
专题35 微生物的培养技术及应用(串讲)-备战高考生物一轮复习串讲精练(新高考专用): 这是一份专题35 微生物的培养技术及应用(串讲)-备战高考生物一轮复习串讲精练(新高考专用),文件包含专题35微生物的培养技术及应用串讲原卷版docx、专题35微生物的培养技术及应用串讲解析版docx等2份试卷配套教学资源,其中试卷共25页, 欢迎下载使用。
专题36 发酵技术与发酵工程的应用(串讲)-备战2024年高考生物一轮复习精讲精练(新高考专用): 这是一份专题36 发酵技术与发酵工程的应用(串讲)-备战2024年高考生物一轮复习精讲精练(新高考专用),文件包含专题36发酵技术与发酵工程的应用串讲原卷版docx、专题36发酵技术与发酵工程的应用串讲解析版docx等2份试卷配套教学资源,其中试卷共18页, 欢迎下载使用。

