所属成套资源:备战2024年高考生物一轮复习精讲精练(新高考专用)
专题34 生态工程(精练)-备战2024年高考生物一轮复习精讲精练(新高考专用)
展开
这是一份专题34 生态工程(精练)-备战2024年高考生物一轮复习精讲精练(新高考专用),文件包含专题34生态工程精练原卷版docx、专题34生态工程精练解析版docx等2份试卷配套教学资源,其中试卷共20页, 欢迎下载使用。
A.不同区域选择种植不同类型的植物且兼顾各种生物的数量,这体现协调原理
B.B、C区域选择植物搭配时,除景观环境外,还需考虑与本土物种的种间关系
C.与进水口水样相比,出水口水样中N、P含量下降、有毒物质减少、溶解氧上升
D.对于芦苇的后期处理应该将芦苇秸秆就地掩埋后还田,以实现物质的循环利用
【答案】D
【解析】A、协调原理即生物与环境、生物与生物的协调与适应等也是需要考虑的问题,故不同区域选择种植不同类型的植物,同时还应兼顾各种生物的数量,这体现了生态工程建设的协调原理,A正确;
B、选择植物搭配时,除景观环境外,还需要考虑对本地环境的适应性,对N、P等元素的吸收能力,与本土物种的种间关系等,即充分考虑生态工程的协调、自生等原理,B正确;
C、该湿地公园对引进的河水有净化作用,植物吸收水中氮、磷,因此出水口水样中总氮磷含量下降、浮游生物数量减少、有毒物质减少、溶解氧上升,C正确;
D、本处理的目的是降低水体中的N、P元素和重金属物质,芦苇对上述物质有较好的吸收效果,而输出才能真正降低本生态系统中过量的N、P等元素,才能避免重金属的再次污染,因此后期对芦苇的处理是收割后输出加工处理,D错误。
故选D。
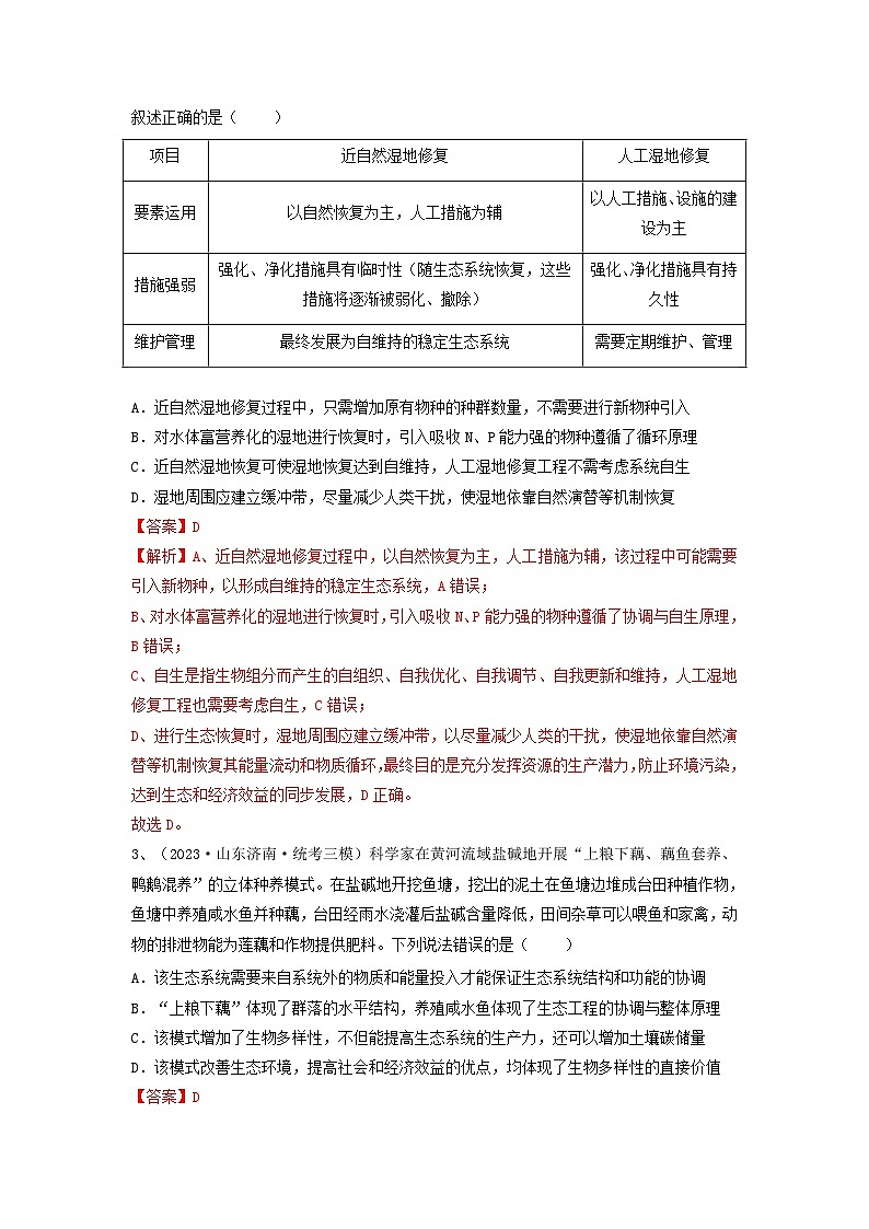
2、(2023·山东济南·山东省济南市莱芜第一中学校考模拟预测)随着对湿地重要性认知的提高,我国对湿地生态修复技术的需求也日益增加。近自然湿地与人工湿地修复技术在湿地要素的运用、人工措施的强弱、维护管理的需求等方面都有明显区别(下表所示)。下列叙述正确的是( )
A.近自然湿地修复过程中,只需增加原有物种的种群数量,不需要进行新物种引入
B.对水体富营养化的湿地进行恢复时,引入吸收N、P能力强的物种遵循了循环原理
C.近自然湿地恢复可使湿地恢复达到自维持,人工湿地修复工程不需考虑系统自生
D.湿地周围应建立缓冲带,尽量减少人类干扰,使湿地依靠自然演替等机制恢复
【答案】D
【解析】A、近自然湿地修复过程中,以自然恢复为主,人工措施为辅,该过程中可能需要引入新物种,以形成自维持的稳定生态系统,A错误;
B、对水体富营养化的湿地进行恢复时,引入吸收N、P能力强的物种遵循了协调与自生原理,B错误;
C、自生是指生物组分而产生的自组织、自我优化、自我调节、自我更新和维持,人工湿地修复工程也需要考虑自生,C错误;
D、进行生态恢复时,湿地周围应建立缓冲带,以尽量减少人类的干扰,使湿地依靠自然演替等机制恢复其能量流动和物质循环,最终目的是充分发挥资源的生产潜力,防止环境污染,达到生态和经济效益的同步发展,D正确。
故选D。
3、(2023·山东济南·统考三模)科学家在黄河流域盐碱地开展“上粮下藕、藕鱼套养、鸭鹅混养”的立体种养模式。在盐碱地开挖鱼塘,挖出的泥土在鱼塘边堆成台田种植作物,鱼塘中养殖咸水鱼并种藕,台田经雨水浇灌后盐碱含量降低,田间杂草可以喂鱼和家禽,动物的排泄物能为莲藕和作物提供肥料。下列说法错误的是( )
A.该生态系统需要来自系统外的物质和能量投入才能保证生态系统结构和功能的协调
B.“上粮下藕”体现了群落的水平结构,养殖咸水鱼体现了生态工程的协调与整体原理
C.该模式增加了生物多样性,不但能提高生态系统的生产力,还可以增加土壤碳储量
D.该模式改善生态环境,提高社会和经济效益的优点,均体现了生物多样性的直接价值
【答案】D
【解析】A、任何生态系统都需要不断得到来自系统外的能量补充,以便维持生态系统结构功能协调,A正确;
B、“上粮下藕”,鱼塘种藕,旁边种植农作物,体现了群落的水平结构,盐碱地挖鱼塘养鱼,体现生物与环境的协调,生物与环境为整体,B正确;
C、该模式增加了盐碱地种生物种类与关系,提高能量利用率,增加了生物多样性,不但能提高生态系统的生产力,还可以增加土壤碳储量,C正确;
D、改善生态环境体现的是间接价值,D错误。
故选D。
4、(2023·山东临沂·统考二模)大量污水排入海洋,导致红树林海岸带的原生生态系统结构遭受破坏。修复该生态系统时以修复红树林为主,主要通过清除海岸线垃圾污染、种植与恢复本土红树林等措施。研究人员对沿岸4块地段进行取样,并对采样点位的浮游植物的种类和浮游植物细胞密度进行统计,结果如下图所示。有关说法错误的是( )
A.不同采样点位浮游植物的种类差异体现了群落水平分布的特点
B.清除海岸线垃圾污染的措施主要遵循了生态工程的协调原理
C.大量污水排入海洋,超过了红树林海岸带的原生生态系统的自我调节能力
D.生态系统修复前后采样点位硅藻的种类和密度均明显增加,其优势种的地位得到加强
【答案】B
【解析】A、浮游植物生活在水体的上层,不同采样点位浮游植物的种类差异体现了群落水平分布的特点,A正确;
B、清除海岸线垃圾污染,其目的是创造有益于生物组分的生长、发育、繁殖,以及它们形成互利共存关系的条件,可见,该措施主要遵循了生态工程的自生原理,B错误;
C、由题意可知:大量污水排入海洋,导致红树林海岸带的原生生态系统结构遭受破坏,说明大量污水排入海洋,超过了红树林海岸带的原生生态系统的自我调节能力,C正确;
D、题图显示:与修复前相比,修复后的各采样点位硅藻的种类和密度均明显增加,说明其优势种的地位得到加强,D正确。
故选B。
5、(2023·山东济南·济南市历城第二中学校考模拟预测)下列有关生态工程的说法,错误的是( )
A.生态工程就是对破坏的生态环境进行修复、重建,提高生产力或改善环境
B.“无废弃物农业”是我国主要利用生态工程的循环原理进行农业生产的一种模式
C.在应用植物修复技术治理被重金属污染的土壤时,需要选择符合要求的多种植物,这遵循了自生和协调原理
D.在湿地生态恢复工程中,建立缓冲带主要是为了减少人类的干扰
【答案】A
【解析】A、生态工程是人工生态系统进行分析、设计和调控,或对已被破坏的生态环境进行修复、重建,从而提高生态系统的生产力或改善生态环境,促进人类社会与自然环境和谐发展的系统工程技术或综合工艺过程,A错误;
B、通过系统设计实现不断循环,使前一环节产生的废物尽可能地被后一环节利用,减少整个生产环节“废物”的产生。“无废弃物农业”是我国主要利用生态工程的循环原理进行农业生产的一种模式,B正确;
C、在应用植物修复技术治理被重金属污染的土壤时,需要选择符合要求的多种植物,在进行生态工程建设时,生物与环境、生物与生物的协调与适应也是需要考虑的问题,这遵循了自生和协调原理,C正确;
D、在湿地生态恢复工程中,建立缓冲带主要是为了减少人类的干扰,使湿地依靠自然演替等机制恢复其生态功能,D正确。
故选A。
6、(2023·山东济宁·统考二模)微山湖是我国第六大淡水湖,一度遭到严重污染。近几年通过大规模的退耕还湖、移除富营养化沉积物、增加水体溶氧量等措施,使水质持续改善,生物多样性增加,微山湖再现草长莺飞的景象。以下叙述正确的是( )
A.治理后的微山湖自我调节能力增强主要是由生物数量增多引起
B.移除富营养化沉积物、增加水体溶氧量等措施遵循生态工程的自生原理
C.微山湖湿地的蓄洪防旱、旅游观光等生物多样性间接价值远大于直接价值
D.投放化学杀藻剂杀死浮游藻类可降低水体中的氮、磷含量,抑制水体富营养化
【答案】B
【解析】A、治理后的微山湖自我调节能力增强主要是由生物种类增多引起,A错误;
B、微山湖湿地生态工程中增加水体的溶氧量,有利于水体中微生物将有机污染分解,减少水体污染物,体现了生态工程的自生原理,B正确;
C、微山湖湿地的蓄洪防旱等生物多样性间接价值远大于直接价值,旅游观光属于直接价值,C错误;
D、投放大量化学杀藻剂可以让浮游藻类从水体消失,但不能从根本上解决污染问题,一方面化学杀藻剂会污染湿地中水体;另一方面浮游藻类死亡后被微生物分解,氮、磷等无机盐仍然在增加,不能维持湿地中氮、磷的平衡,D错误。
故选B。
7、(2023·山东·山东省实验中学统考二模)(多选题)某果园盛产桃,但果园大量废弃枝条和落叶乱堆乱放占用土地,被焚烧后污染环境。为解决此问题,当地政府启动了“生态桥”治理工程,将废弃枝条、落叶和禽畜粪便集中进行资源化处理,加工成优质有机肥后再施加到果园土壤中,减轻污染的同时提高了桃的产量。下列叙述错误的是( )
A.果园生态系统中,食物链和食物网是能量流动、物质循环、信息传递的渠道
B.废弃枝条和落叶的焚烧加速了果园中的碳循环
C.“生态桥”工程遵循了循环、整体等生态学基本原理
D.用废弃枝条制成的有机肥中的化学能来源于光合作用固定的太阳能
【答案】AB
【解析】A、食物链和食物网是生态系统物质循环、能量流动的渠道,信息传递的渠道不是食物链和食物网,A错误;
B、废弃枝条和落叶的焚烧使有机物中的碳转化为CO2返回无机环境,使物质多级利用,提高了能量利用率,但不能加速了果园中的碳循环,B错误;
C、循环是指在生态工程中促进系统的物质迁移与转化,既保证各个环节的物质迁移顺畅,也保证主要物质或元素的转化率较高,即保证物质循环再生,整体原理是指整体树立整体观,“生态桥”将废弃枝条、落叶和禽畜粪便集中进行资源化处理,加工成优质有机肥后再施加到果园土壤中,减轻污染的同时提高了桃的产量,设计“生态桥"工程主要遵循的基本原理是循环、整体,C正确;
D、用废弃枝条等制成的有机肥中的化学能,即植物用于生长发育和繁殖的能量,这部分能量来源于光合作用固定的太阳能,D正确。
故选AB。
8、(2023·山东·山东省实验中学校考一模)(多选题)素有“中华水塔”之称的三江源是中国生态环境安全和水源涵养的关键地区,由于气候变化和人类不合理地开发利用,三江源地区生态环境恶化,严重影响了畜牧业的可持续发展,为此该地区实施了大幅度的减畜工作。下图为三江源地区实施减畜工程前后载畜压力指数(草地现实载畜量与草地理论载畜量的比值)的变化。下列说法正确的是( )
A.现实载畜量高于理论载畜量使草场退化,违背了生态工程的协调原理
B.修复草场过程中可种植各种灌木和乔木以提高其抵抗力稳定性
C.减畜工程使草地产草量提高,进而使草地载畜压力指数降低,但仍处于超载状态
D.该实例体现了人类活动可以改变群落演替的方向和速度
【答案】ACD
【解析】A、现实载畜量高于理论载畜量超过了草场的最大承载量,因而使草场退化,这违背了生态工程的协调原理,A正确;
B、种植植物应考虑当地的环境,本地区环境条件特殊,不能种植各种各种灌木和乔木以提高其稳定性,B错误;
C、减畜工程有利于草地恢复生长,使草地产草量提高,同时也使草地载畜压力指数降低,但减畜后压力指数大于1,仍处于超载状态,C正确;
D、不合理的开发和利用以及减畜都体现了人类活动可以改变群落演替的方向和速度,D正确。
故选ACD。
9、(2023·山东聊城·统考二模)(多选题)长江流域是我国自然资源开发利用与生物多样性保护之间冲突最激烈的地区之一,长江的鱼类资源正处于全面衰退的边缘。为保护长江生物多样性,从2020年1月1日0时起开始实施长江十年禁渔计划。近段时间,环保志愿者调查到已被宣告功能性灭绝的“水中大熊猫”——白鳍豚的数量开始增加。下列叙述错误的是( )
A.长江十年禁渔计划可充分体现就地保护是保护生物多样性的最有效措施
B.调查白鳍豚的种群数量宜用标记重捕法,因初捕受到惊吓后不易被重捕致使调查的数值偏高
C.白鳍豚的绝迹会造成重要基因资源的流失,其间接价值缺失对长江流域影响更大
D.适当引入本地水生生物来增强生态系统的稳定性主要遵循了生态工程的协调原理
【答案】BD
【解析】A、根据题意分析,为了保护长江生态,实施了长江十年禁渔计划,属于就地保护,是保护生物多样性的最有效措施,A正确;
B、白鳍豚数量稀少,调查白鳍豚的种群数量宜用逐个计数法,B错误;
C、白鳍豚的绝迹会造成其生物多样性价值也随之消失,间接价值缺失对长江流域影响更大,C正确;
D、适当引入本地植物可增加物种多样性,体现该生态工程的原理为物种多样性原理,D错误。
故选BD。
10、(2023·山东聊城·统考三模)入侵植物通过如图所示的3种途径影响食物网:一是入侵植物能够直接被土著草食者取食,通过上行效应按照原有的路径进入土著食物网;二是入侵植物所固定的能量通过引入新的消费者或者转变流通路径形成新的食物网结构;三是入侵植物通过非营养作用造成食物网中各级消费者的种群密度和行为活动等发生变化,进而影响土著生物群落和食物网结构。
注:图中灰色部分表示入侵前土著食物网的物种组成,空心部分表示植物入侵后食物网的物种组成。
(1)三种途径中表示入侵植物不能被土著草食者摄食,而是通过引入新的草食者而产生新的食物网结构的是途径 。途径Ⅲ中C同化的能量的去向除了通过有呼吸作用以热能的形式散失外,还有 。
(2)如果食物网中广食性消费者较 (填"多”或“少"),则入侵植物主要以途径I作用于食物网。若某种植物以途径Ⅱ影响土著生物群落,最终导致P1生物在当地消失,请从种间关系和能量流动角度分析P1消失的原因是 。
(3)绿水青山就是金山银山的发展理念深入人心。多年前某林场搞“砍树经济”,短期内增加了经济效益,但同时也造成了林木大面积退化。"砍树经济"导致该生态系统的稳定性 (填"提高"或“降低"或"不变"),原因是 。为了恢复林场的生态环境,当地政府实施了"禁伐令",同时引导农户发展种植食用菌、花卉苗圃、中药材等。生态恢复的过程中,提高经济效益的同时兼顾了社会、自然发展,这主要体现了生态工程建设的 原理。
【答案】(1) Ⅱ 流向下一营养级和流向分解者(或未被利用)
(2) 多 入侵植物在于土著植物竞争中处于优势,导致土著植物数量下降,其同化的太阳能减少,能量流动逐级递减,最终能够流人P1的能量不足以支撑该生物的生存,P1生物灭绝或迁出该生态系统导致P1生物在当地消失
(3) 降低 生态系统的组成成分减少,营养结构变简单,自我调节能力降低 整体
【解析】(1)由图示分析可知,入侵植物不能被土著草食者摄食,而是通过引入新的草食者而产生新的食物网结构的是Ⅱ途径;途径Ⅲ中C同化的能量的去向有呼吸作用以热能的形式散失和被分解者利用、传递到下一个营养级。
(2)据图可知,如果食物网中广食性消费者较多时,通过途径I作用于食物网则更容易进入食物网;据题分析,途径II中入侵植物在于土著植物竞争中处于优势,导致土著植物数量下降,其同化的太阳能减少,能量流动逐级递减,最终能够流入P1的能量不足以支撑该生物的生存,P1生物灭绝或迁出该生态系统,导致P1生物在当地消失。
(3)“砍树经济”导致造成林木大面积退化,因而生态系统中物种丰富度下降,营养结构变得简单,自我调节能力下降,因此该生态系统的稳定性“降低”,生态恢复的过程中,提高经济效益的同时兼顾了社会、自然发展,主要体现了生态工程建设的整体原理,生态恢复在带来生态效益(间接价值)的同时,又给当地农民带来经济效益(直接价值),是生物多样性的直接和间接价值的体现,且生态系统的间接价值大于直接价值。
11、(2023·山东济宁·统考三模)海湾鱼、虾、蟹、贝、藻兼养生态工程是充分利用水生生物的食性、栖息地不同和生物相互利用、依赖、竞争等生态特点,在同一海湾中同时进行贝类、藻类养殖和鱼、虾、蟹类网箱养殖的模式。该模式生物间的营养关系如图所示,与传统网箱养殖相比,饲料使用量降低,综合产出显著提高。回答下列问题。
(1)流经该生态系统的能量为 ,图示生物属于分解者的是 。
(2)因受 的影响,海带通常养殖在水面以下1~3米内,该模式中海带生长情况明显好于传统养殖海带的原因是 (答出2点)。
(3)定量分析发现,与自然状态相比,该模式养殖后,虾由浮游动物获取能量的比例明显降低,原因是 (答出2点)。
(4)该兼养生态系统的构建主要遵循了生态学的 原理。
【答案】(1) 饲料含有的化学能和生产者固定的太阳能 细菌、贝类
(2) 光照 排泄物和残饵经细菌分解后可为海带提供更多的无机盐,养殖的动物呼吸为海带提供更多的CO₂,有利于海带的生长
(3)饲料的使用降低了虾对浮游动物的需求,网箱养殖模式降低了虾捕食浮游动物的概率,浮游植物数量增加
(4)循环
【解析】(1)该生态系统为人工生态系统,流经该生态系统的能量为饲料含有的化学能和生产者固定的太阳能。图中分解者为细菌、贝类。
(2)因受光照的影响,海带通常养殖在水面以下1~3米内,再往下,光照强度过低,不足以满足海带的正常生长所需。由于该模式下,鱼、虾、蟹排泄物和残余饲料经细菌分解后可为海带提供更多的无机盐,养殖的动物呼吸为海带提供更多的CO2,有利于海带的生长,所以其长势好于传统海带养殖。
(3)由题意可知,该模式认为投入了饲料,且利用网箱养殖,饲料的使用降低了虾对浮游动物的需求,网箱养殖模式降低了虾捕食浮游动物的概率,浮游植物数量增加,导致虾由浮游动物获取能量的比例明显降低。
(4)该兼养生态系统的构建主要遵循了生态学的循环原理,极大提高了物质的利用率,使能量朝着人类有益的方向流动。
12、(2023·山东青岛·统考三模)2023年世界湿地日的主题为“湿地修复”。湿地保护和修复工作是生态文明建设的重要内容。
(1)某研究小组借助空中拍照技术调查某湿地地面活动的某种动物种群的数量,主要操作流程是选取样方、空中拍照、识别照片中该种动物并计数。与标记重捕法相比,上述调查方法的优势有 (答出2点即可)。已知调查区域总面积为S,样方面积为m,样方内平均个体数为n,则该区域的种群数量可表示为 。
(2)互花米草是外来入侵植物,严重威胁滨海湿地生态系统。“生物替代”是根据群落演替的规律,由本地物种取代外来入侵植物的一种生态防治技术。有人认为,不能用芦苇通过生物替代的方法来治理互花米草。结合下图信息分析,能支持该观点的证据是 。
(3)研究发现,在逆境胁迫下,植物会产生大量活性氧导致细胞内的膜结构损伤,超氧化物歧化酶(SOD)等活性氧清除剂能够维持体内活性氧的平衡。为探究互花米草适应滨海湿地的原因,研究人员对生活在不同盐浓度下互花米草叶片和根中的SOD活性进行了检测,结果如图。据图分析,叶片与根部SOD活性随盐浓度的变化不同,根部SOD活性变化是 ,试分析互花米草适应滨海湿地环境的可能机制是 。
(4)某滨海湿地遭到了镉污染,研究人员利用生态浮床(浮于水面上种植植物的床体,植物根系能吸收水体中的污染物质)进行了有效治理。研究人员指出,浮床中的水生植物不能作为家畜饲料,试分析其原因是 。为防治互花米草的生态入侵,湿地修复过程中通常选择净化能力强的多种水生植物,使它们形成互利共存关系,这体现的生态学原理是 。
【答案】(1) 对野生动物的不良影响小、调查周期短,操作简便 (S×n)/m
(2)芦苇的耐盐度低于互花米草
(3) 先升高后下降 产生较多的SOD,及时清除细胞内产生过多活性氧
(4) 重金属难以被机体代谢出去,会沿食物链富集,对家畜和人的健康产生危害 自生
【解析】(1)某研究小组借助空中拍照技术调查某湿地地面活动的某种动物的种群数量,主要操作流程是选取样方、空中拍照识别照片中该种动物并计数。标记重捕法需要捕捉动物并进行标记,并且还需要重捕,所以与标记重捕法相比,上述调查方法的优势有对野生动物的不良影响小;调查周期短,操作简便。已知调查区域总面积为S,样方面积为m,样方内平均个体数为n,则种群密度为n/m,该区域的种群数量可表示为S×n/m。
(2)由图片信息可知,靠近海洋的区域有互花米草分布,而没有芦苇,推测芦苇的耐盐度低于互花米草,不能用芦苇通过生物替代的方法来治理互花米草。
(3)根据图中折线可知,随着盐浓度增加根部的SOD酶活性先升高后下降。由题干“在逆境胁迫下,植物会产生大量活性氧导致细胞内的膜结构损伤,SOD作为活性氧清除剂能够维持体内活性氧的平衡”,结合折线图,推测互花米草适应滨海湿地环境的可能是因为产生较多的SOD,及时清除细胞内产生过多活性氧。
(4)由于生态浮床中的水生植物根系吸收水体中镉,重金属难以被机体代谢出去,会沿食物链富集,对家畜和人的健康产生危害,所以不能作为家畜饲料。“选择净化能力强的多种水生植物,使它们形成互利共存关系”生物之间通过各种相互作用(特别是种间关系)进行自组织,实现系统结构与功能的协调,形成有序的整体,体现体现的生态学原理是自生。
项目
近自然湿地修复
人工湿地修复
要素运用
以自然恢复为主,人工措施为辅
以人工措施、设施的建设为主
措施强弱
强化、净化措施具有临时性(随生态系统恢复,这些措施将逐渐被弱化、撤除)
强化、净化措施具有持久性
维护管理
最终发展为自维持的稳定生态系统
需要定期维护、管理
相关试卷
这是一份专题34 生态工程(串讲)-备战高考生物一轮复习串讲精练(新高考专用),文件包含专题34生态工程串讲原卷版docx、专题34生态工程串讲解析版docx等2份试卷配套教学资源,其中试卷共13页, 欢迎下载使用。
这是一份专题34 生态工程(串讲)-备战2024年高考生物一轮复习精讲精练(新高考专用),文件包含专题34生态工程串讲原卷版docx、专题34生态工程串讲解析版docx等2份试卷配套教学资源,其中试卷共13页, 欢迎下载使用。
这是一份专题32 基因工程(精练)-备战2024年高考生物一轮复习精讲精练(新高考专用),文件包含专题32基因工程精练原卷版docx、专题32基因工程精练解析版docx等2份试卷配套教学资源,其中试卷共16页, 欢迎下载使用。

