所属成套资源:苏教版三年级上册数学【精品考点易错精讲】
- 苏教版三年级上册数学单元考点精讲+优选【易错考点精讲】02 千克和克(知识回顾+夯实基础练) (含答案) 试卷 1 次下载
- 苏教版三年级上册数学单元考点精讲+优选【易错考点精讲】02 千克和克(知识回顾+能力拔高练) (含答案) 试卷 1 次下载
- 苏教版三年级上册数学单元考点精讲+优选【易错考点精讲】03 长方形和正方形(知识回顾+能力拔高练) (含答案) 试卷 1 次下载
- 苏教版三年级上册数学单元考点精讲+优选【易错考点精讲】04 两、三位数除以一位数(知识回顾+夯实基础练) (含答案) 试卷 2 次下载
- 苏教版三年级上册数学单元考点精讲+优选【易错考点精讲】04 两、三位数除以一位数(知识回顾+能力拔高练) (含答案) 试卷 2 次下载
苏教版三年级上册数学单元考点精讲+优选【易错考点精讲】03 长方形和正方形(知识回顾+夯实基础练) (含答案)
展开
这是一份苏教版三年级上册数学单元考点精讲+优选【易错考点精讲】03 长方形和正方形(知识回顾+夯实基础练) (含答案),共9页。
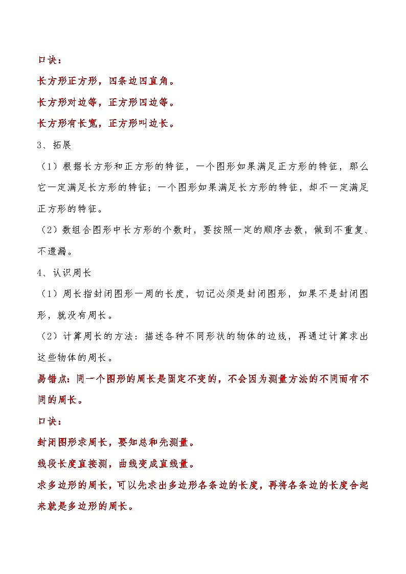
【考点精讲+期中期末通用讲义—苏教版】 三年级上册数学单元考点精讲+优选易错题(基础版)03 长方形和正方形1、长方形和正方形特征(1)长方形有四条边,对边相等;有四个角,都是直角。(2)正方形的四条边都相等,四个角都是直角。(3)通常把长方形长边的长叫作长,短边的长叫作宽;正方形每条边的长叫作边长。生活中的长方形和正方形:像教室黑板的面、讲桌的面、课桌的面、国旗的面等都是长方形,像开关盒的面、地板砖的面等都是正方形。2、长方形和正方形的比较相同点:都有四个角,而且每个角都是直角。不同点:长方形只是对边相等,而正方形的每条边都相等。长方形是对边相等且四个角都是直角的四边形,正方形是四条边都相等且四个角都是直角的四边形,因此正方形是特殊的长方形。口诀:长方形正方形,四条边四直角。长方形对边等,正方形四边等。长方形有长宽,正方形叫边长。3、拓展(1)根据长方形和正方形的特征,一个图形如果满足正方形的特征,那么它一定满足长方形的特征;一个图形如果满足长方形的特征,却不一定满足正方形的特征。(2)数组合图形中长方形的个数时,要按照一定的顺序去数,做到不重复、不遗漏。4、认识周长(1)周长指封闭图形一周的长度,切记必须是封闭图形,如果不是封闭图形,就没有周长。(2)计算周长的方法:描述各种不同形状的物体的边线,再通过计算求出这些物体的周长。易错点:同一个图形的周长是固定不变的,不会因为测量方法的不同而有不同的周长。口诀:封闭图形求周长,要知总和先测量。线段长度直接测,曲线变成直线量。求多边形的周长,可以先求出多边形各条边的长度,再将各条边的长度合起来就是多边形的周长。(3)用转化法求不规则图形的周长在求不规则图形的周长时,可以先把这个不规则图形转化为规则图形,从而通过求规则图形的周长,求出不规则图形的周长。5、长方形和正方形的周长计算:长方形的周长=长+宽+长+宽=(长+宽)×2 =长×2+宽×2长方形的长=周长÷2-宽 ;长方形的宽=周长÷2-长 正方形的周长=边长×4 ;正方形的边长=周长÷4篱笆最长=长×2+宽 ;篱笆最短=宽×2+长易错点:计算长方形的周长的时候,一定不能忘记长方形有2个长,2个宽。6、解决问题(1)把几个图形拼接成一个新的图形,它的周长要比原来几个图形的周长的和少这几个图形重叠的所有边长的和。(2)剪(折)一个最大的正方形,正方形的边长是原来长方形的宽。(3)画图题:画一个周长是多少的长方形,先让周长÷2,得到长加宽的和,然后再将和分成,确定长和宽。(4)两个长方形的周长相等,说明它们长与宽的和相等,但长和宽不一定分别相等。(5)正方形的边长扩大几倍,周长也扩大几倍。(6)把一个图形剪成两个图形之后,这两个图形的周长之和肯定大于原来图形的周长。一、选择题(满分16分)1.在一张长18cm、宽10cm的长方形纸板上剪边长为3cm的小正方形,最多能剪( )个。A.10 B.18 C.202.下图是分别用4个同样大小的正方形拼成的,周长最小的是( )。A.B.C.3.把一个长为8厘米,宽为6厘米的长方形平均剪成两个长方形,周长比原来增加了( )厘米。A.16 B.12 C.16或124.按记号折后能围成一个长方形的铁丝是哪一个?( )。A. B. C. D.5.如图,每个正方形花坛的边长是6米,草坪(阴影部分)的宽都是3米,草坪的周长是( )。A.78米 B.144米 C.102米6.刘红每天上学有两条路(如图),走哪条路近一些( )。A.①号路近些 B.②号路近些 C.两条路一样近 D.无法确定7.下图中一共有( )个长方形。 A.4 B.8 C.98.拼一个边长3厘米的大正方形,至少需要( )个边长1厘米的小正方形。(小正方形之间既无空隙,又不重叠)A.6 B.8 C.9二、填空题(满分16分)9.一间长方形教室,长是8 ,宽是7 ,它的周长是 .10.两个相同的正方形拼成一个长方形,长方形的周长比两个正方形周长的和少12厘米,每个正方形的周长是 厘米,长方形的周长是 厘米.11.用四个边长是1厘米的小正方形拼成一个大正方形,(如图)这个正方形的周长是 厘米.12.一个正方形的边长增加10厘米,它的周长增加 厘米.13.一个正方形周长12厘米,它的边长是(_______)厘米.14.有一根铁丝,截去了一半多10厘米,剩下部分正好做一个长8厘米,宽6厘米的长方形框架.这根铁丝原来长 米.15.一个长方形的宽是6厘米,长是宽的3倍,它的长是________厘米,周长是________厘米。16.一个长方形的周长是24厘米,若宽不变,长减少2厘米后,这个长方形就变成了一个正方形,那么原来长方形的长是________厘米.三、判断题(满分8分)17.把长方形的两条长边对齐后重叠,折痕的长度分别与这两条长边的长度相等.(_____)18.两个正方形的周长相等,它们的边长一定相等.(______)19.长方形、正方形都是由4条线段围成的图形. (_________)20.长方形的长是8厘米,宽是5厘米,如果长减少了3厘米,就成了一个正方形。(______)四、图形计算(满分12分)21.(12分)计算下面各图形的周长。 五、作图题(满分12分)22.(12分)在下面的方格纸上画一个周长为12厘米的正方形,再在旁边画两个跟它周长相等的不同的长方形。(每个小方格的边长表示1厘米)六、解答题(满分36分)23.(6分)一个正方形剪成2个长方形后,周长增加了12厘米,原来正方形的周长是多少厘米? 24.(6分)把20块正方形磁片拼在一起拼成一个作品,每块磁片的边长是2分米,现在要把拼成的作品配上花边,怎么拼才能使配的花边最少?最少是多少分米? 25.(6分)下边哪一个图形是正方形,哪一个图形是长方形? 26.(6分)把3个长为2米,宽为1米的长方形镜框放在一起,在它四周围一圈花边,怎样设计才能使花边用料最少? 27.(6分)一张长方形纸,长为12厘米,宽为8厘米.从这张纸上剪下一个最大的正方形.正方形的周长是多少厘米?剩下的图形的周长是多少厘米? 28.(6分)用4张长8厘米、宽5厘米的长方形彩纸可以拼成不同的长方形.在下面画图表示一种拼法,并计算拼成的长方形的周长. 参考答案1.B2.C3.C4.C5.C6.C7.C8.C9.米,米,30米10.24;3611.812.4013.314.0.7615.18 48 16.717.正确18.√19.正确 20.√21.(11+5)×2=16×2=32(厘米)7×4=28(厘米)22.正方形周长为12厘米,即边长为:12÷4=3(厘米)。长方形周长为12厘米,长方形可以是长5厘米,宽1厘米或是长4厘米,宽2厘米。23.12÷2=6(厘米)6×4=24(厘米)24.(4+5)×2=18(分米)18×2=36(分米)拼成一个长方形,长拼5块,宽拼4块。这样拼成的作品配的花边最少。25.2是正方形,1是长方形26.27. 28.大长方形的长8×4=32(厘米),宽5厘米;周长:(32+5)×2=37×2=74(厘米)答:拼成的长方形的周长是74厘米。

