2023-2024学年四川省双流棠湖中学高二上学期9月月考生物试题含答案
展开
这是一份2023-2024学年四川省双流棠湖中学高二上学期9月月考生物试题含答案,文件包含四川省双流棠湖中学2023-2024学年高二9月月考生物试题原卷版docx、四川省双流棠湖中学2023-2024学年高二9月月考生物试题Word版含解析docx等2份试卷配套教学资源,其中试卷共35页, 欢迎下载使用。
第I卷 选择题(共40分)
第I卷共20个小题,每小题2分,共40分。在每题给出的四个选项中,只有一项是符合题目要求的。
1. 内环境是细胞与外界环境进行物质交换的媒介。下列各项全部属于内环境成分的是( )
A. 氨基酸、丙酮酸、核酸、乳酸B. 载体蛋白、受体蛋白、抗体
C. Na+、Ca2+、Fe2+、K+、Mg2+、SO42-D. 动物激素维生素、色素、抗生素
2. 下列有关稳态的叙述中,不正确的是( )
A. 严重腹泻、呕吐,补充足够的水即可
B. 稳态是机体进行正常生命活动的必要条件
C. 健康人的体温在每天不同时段是有波动的
D. 稳态有利于酶促反应的正常进行
3. 脑脊液为无色透明的液体,充满在各脑室、蛛网膜下腔和脊髓中央管内,蛋白质含量较低,不含红细胞,但含有少量淋巴细胞。脑脊液属于细胞外液,正常脑脊液具有一定的压力,对维持颅压的相对稳定有重要作用。下列说法正确的是( )
A. 脑脊液及血浆中的CO2都属于内环境的组成成分
B. 脑脊液产生过多或循环通路受阻会导致倾内压降低
C 脑脊液不可能含有葡萄糖,不与血浆发生物质交换
D. 大脑深度思考时呼吸作用释放的CO2能使脑脊液pH明显降低
4. 内环境的稳态是指( )
A. 血浆中缓冲物质的调节作用使内环境维持相对稳定的状态
B. 正常机体通过调节作用,使各个器官、系统协调活动,共同维持内环境的相对稳定状态
C. 内环境的温度、渗透压、各种化学物质的含量等维持恒定的状态
D. 正常机体通过神经系统的调节作用,通过各组织、器官的协调活动,维持内环境的相对稳定状态
5. 醉酒之人往往语无伦次、呼吸急促、行动不稳,以上生理活动与下列哪些结构有关 ( )
A. 大脑 脑干 小脑B. 大脑 大脑 脑干
C. 大脑 下丘脑 小脑D. 大脑 小脑 脑干
6. 2022年足球世界杯在卡塔尔举办,阿根廷队成功在世界杯史上第三次夺冠。足球比赛中运动员身体会发生许多生理反应。下列相关叙述错误的是( )
A. 运动员看到裁判的手势指令后做出动作,属于条件反射
B. 比赛中呼吸、心跳等活动由自主神经系统支配,铲球、躲球等动作由躯体运动神经支配
C. 弯道处快速奔跑时,运动员需小脑协调运动维持身体平衡
D. 比赛时,发令声在运动员耳蜗处形成听觉
7. 神经纤维上动作电位的产生和静息电位的恢复均与离子的跨膜运输有关系,动作电位产生时钠离子从细胞外运输至细胞内,恢复静息电位时钾离子从细胞内运输至细胞外,上述两种生理过程中离子跨膜运输方式分别为( )
A. 协助扩散 协助扩散B. 主动运输 主动运输
C. 协助扩散 主动运输D. 主动运输 协助扩散
8. 下列关于排尿反射的叙述,正确的是( )
A. 排尿反射弧中的神经中枢位于脊髓
B. 婴儿易遗尿是因为排尿中枢发育不完善
C. 高位截瘫者小便失禁是因为其大脑受损
D. 排尿过程与自主神经系统的支配无关
9. 当一个人失水过多或吃的食物过咸时,会导致( )
A. 垂体释放抗利尿激素增加B. 垂体渗透压感受器兴奋
C. 下丘脑释放甲状腺激素D. 细胞外液渗透压降低
10. 为探究运动对海马脑区发育和学习记忆能力的影响,研究者将实验动物分为运动组和对照组,运动组每天定时进行一定量的跑步和游泳(有氧运动)。数周后,研究人员发现运动组海马脑区发育水平比对照组提高了1.5倍,靠学习记忆找到特定目标的时间缩短了约40%。根据该研究结果可推测( )
A. 规律且适量的运动促进学习记忆B. 有氧运动不利于海马脑区的发育
C. 有氧运动会使神经元间联系减少D. 有氧运动会促进神经递质的合成
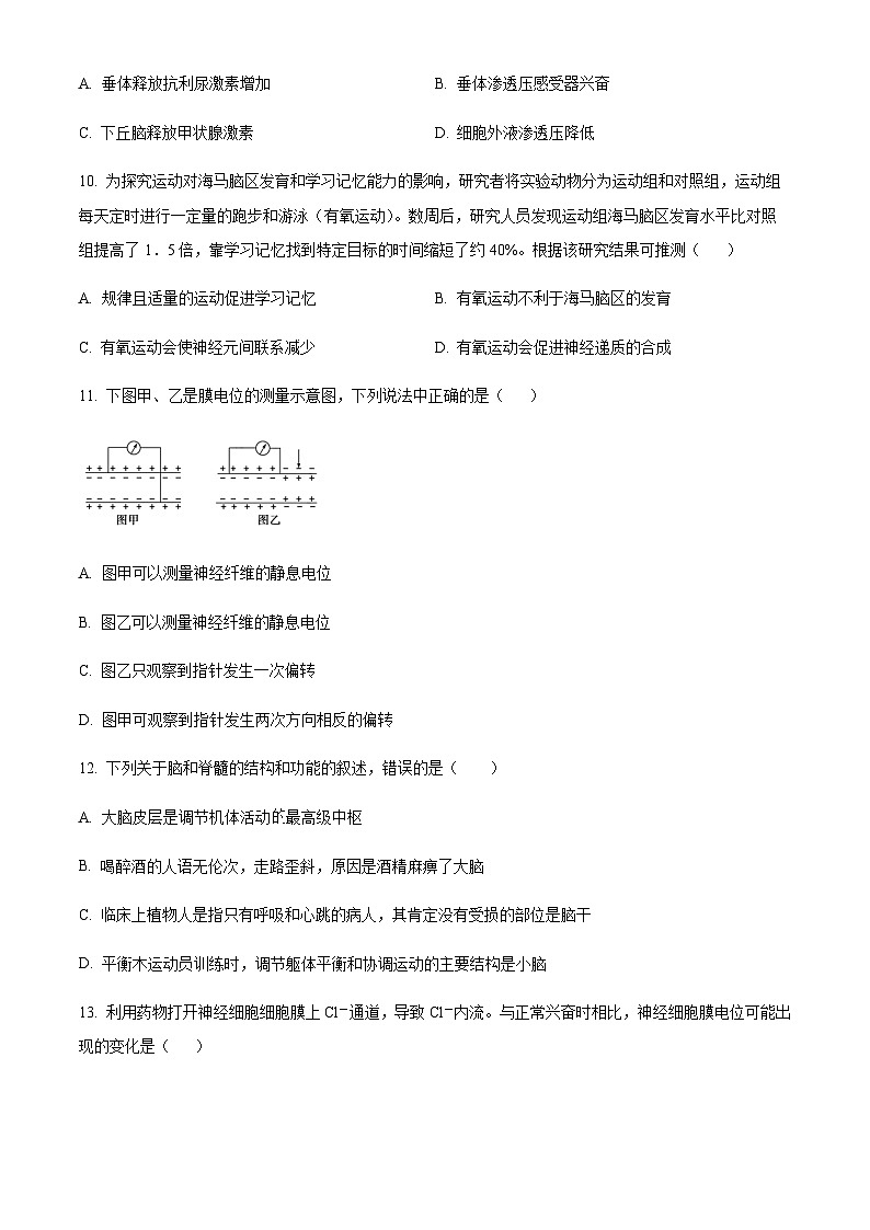
11. 下图甲、乙是膜电位的测量示意图,下列说法中正确的是( )
A. 图甲可以测量神经纤维的静息电位
B. 图乙可以测量神经纤维的静息电位
C. 图乙只观察到指针发生一次偏转
D. 图甲可观察到指针发生两次方向相反的偏转
12. 下列关于脑和脊髓的结构和功能的叙述,错误的是( )
A. 大脑皮层是调节机体活动最高级中枢
B. 喝醉酒的人语无伦次,走路歪斜,原因是酒精麻痹了大脑
C. 临床上植物人是指只有呼吸和心跳的病人,其肯定没有受损的部位是脑干
D. 平衡木运动员训练时,调节躯体平衡和协调运动的主要结构是小脑
13. 利用药物打开神经细胞细胞膜上Cl-通道,导致Cl-内流。与正常兴奋时相比,神经细胞膜电位可能出现的变化是( )
A. B.
C. D.
14. 7月17日河南暴发持续性强降水,国庆期间山西遭遇“罕见秋汛”,水灾受灾范围比河南更大,在每一个抗洪救灾现场,都会看到人民子弟兵的身影,他们泡在水里十几甚至二十多个小时,经过连续多天的奋战,手掌、脚掌上都磨出了水疱,几天后水疱可自行消失,下列叙述错误的是( )
A. 水疱主要是由血浆中的水大量出到组织液形成的
B. 水疱的主要成分是组织液,其中蛋白质的含量最高
C. 水疱消失是因为其中的液体渗入毛细血管和毛细淋巴管
D. 水疱的形成和消失说明内环境中物质是不断更新的
15. 女子单人雪车是2022年北京冬奥会新增小项之一。运动员单人驾驶雪车在寒冷的赛道中进行,最高时速可达160km/h,下列对该项比赛中运动员机体生理功能调节的叙述,合理的是( )
A. 神经系统对躯体运动有调控,对内脏活动无调控
B. 比赛在寒冷环境中进行,运动员机体的散热量大于产热量
C. 交感神经和副交感神经同时兴奋,使心跳加快、支气管扩张
D. 下丘脑-垂体-靶腺轴兴奋,促进甲状腺激素等的分泌,提高代谢速率
16. 草履虫是一种单细胞生物,其细胞膜下有很多刺丝泡(一种细胞器,结构如图所示)。草履虫在受到外界刺激后,细胞膜与刺丝泡膜发生融合,引起刺丝泡中内含物质的发射。该生理过程在草履虫的捕食、防御等生命活动中起着重要作用。下列叙述不正确的是( )
A. 刺丝泡膜的主要组成成分是脂质和蛋白质
B. 刺丝泡膜与细胞膜融合过程消耗能量
C. 刺丝泡膜属于草履虫生物膜系统的一部分
D. 草履虫受刺激时快速发射内含物质的过程属于反射
17. 牵张反射是指有神经支配的骨骼肌在受到外力牵拉而被伸长时,能反射性地引起被牵拉的肌肉的收缩。下图是牵张反射过程示意图。有关叙述错误的是( )
A. 图中显示有3个神经元,传出神经元的细胞体位于神经中枢
B. 牵张反射的神经中枢位于脊髓,不可以接受高级神经中枢的控制
C. 在与肌肉接头的部位,兴奋在此部位只有是单向传递的
D. 兴奋也经引起肌梭再兴奋,使肌肉收缩更有力,这属于反馈调节
18. 下图是与人体内尿液形成与排出相关的部分调节简图。图中①②表示大脑与脊髓之间的神经通路,下列说法错误的是( )
A. 不同于③,⑤的作用途径为体液运输
B. 若损伤①②,则不能产生尿意,能完成排尿反射
C. 若损伤②③,则不能产生尿意,不能完成排尿反射
D. 若损伤③④,则不能产生尿意,不能完成排尿反射
19. 为验证影响血糖调节的因素,某科研小组进行了实验,他们选择若干健康且生理状况相同的家兔,并均分为I~V组,实验流程如下图所示。下列分析错误的是( )
A. X是生理盐水,注射X后V组家兔无明显变化
B. 第二次注射后,与II组家兔相比,IV组家兔缓解低血糖状态滞后
C. 第二次注射后,III组家兔可能会出现昏迷、体温下降等现象
D. 第二次注射后,与II组家兔相比,V组家兔血浆中胰高血糖素的浓度较低
20. 下列关于模型制作及模拟活动的操作或方法的叙述,错误的是( )
A. 模拟尿糖的检测活动中,用葡萄糖试纸测试溶液时无须水浴加热
B. 制作DNA结构模型时,每条脱氧核苷酸链上的相邻碱基通过“脱氧核糖-磷酸-脱氧核糖”相连
C. 在减数分裂模型的制作中,要制备4种颜色两种长度的8条橡皮泥制成的染色单体
D. 若模拟玉米(Yy)自交后代的显性个体之间随机交配产生子代的过程,可在“雌”和“雄”信封中各放入20张Y卡片和10张y卡片进行模拟实验
第Ⅱ卷 非选择题(共60分)
注意事项:
1.必须使用0.5毫米黑色签字笔在答题卡上题目指示区域内作答,答在该试题卷上无效。
2.第I卷共5个大题,共计60分。
21. O2是人和多数动物维持生命活动所必需的物质,适度低氧下细胞可正常存活,严重低氧可导致细胞死亡。当氧含量低时,线粒体会产生并积累活性氧从而损伤大分子物质和线粒体。科研人员用常氧(20%O2)、适度低氧(10%O2)和严重低氧(0.3%O2)分别处理大鼠肿瘤细胞,24h后检测肿瘤细胞的线粒体自噬(对结构和功能异常的线粒体进行降解的过程)水平,结果如图1所示。用线粒体自噬抑制剂3-MA处理肿瘤细胞,检测肿瘤细胞的活性氧含量,结果如图2所示。回答下列问题:
(1)大鼠组织液中的O2以____________的方式跨膜运输到肌细胞中,在细胞呼吸过程中,O2参与反应的场所是____________,在O2充足的情况下,大鼠肿瘤细胞也会进行无氧呼吸产生乳酸,但血浆的pH不会发生明显变化,原因是_______________________。
(2)损伤的线粒体可通过线粒体自噬途径,被细胞中的____________降解。分析图1和图2可知,适度低氧不会破坏大鼠肿瘤细胞,推测其原因是_______________;严重低氧会导致大鼠肿瘤细胞死亡,推测其原因是_____________________。
(3)当含氧量低于正常水平时,生物发生一系列局部性和系统性的改变以降低缺氧的影响,这是生物与低氧环境经过长期的____________而出现的适应性行为。
22. 血浆是人体内环境的重要成分。为验证人体内环境中pH的相对稳定是由于血浆中存在着缓冲物质,试设计一个实验,请回答相关问题。
(1)实验材料和用具:家兔的血浆(适量)、蒸馏水、预先配制的缓冲液、量筒、试管若干支。Na2CO3溶液、乳酸、pH试纸、滴管等。
材料用具中模拟人体血浆内导致pH变化的物质是___________________。
(2)实验步骤:
①设计A、B两个实验组,每组取3支试管。
②先向A组的3支试管中分别加入_______________,再依次滴入等量乳酸,测量pH并记录入表。
③向B组的3支试管中分别加入等量的蒸馏水、缓冲液、家兔血浆,再依次滴入等量_______________,测量pH并记录入表。
(3)结果预测:
A组:1号试管pH变化明显,pH明显降低,2、3号试管pH变化不明显
B组:_____________________。
(4)从以上两组实验结果的分析,可以得出的结论为________。
23. 为探究铅中毒对大鼠神经调节的影响,某研究小组利用下列材料和试剂进行了实验。
材料和试剂:生长发育状况相同的大鼠若干,浓度分别为0.5g·L-1、1.0g·L-1、1.5g·L-1、2.0g·L-1、2.5g·L-1的醋酸铅溶液、蒸馏水。(用灌胃方式施加醋酸铅溶液)
请你完善以下实验方案,并分析有关问题。
(1)完善实验思路:①将大鼠____________________________________,编号为A、B、C、D、E、F
②A组灌胃适量______________,B、C、D、E、F分别灌______________的0.5g·L-1、1.0g·L-1、1.5g·L-1、2.0g·L-1、2.5g·L-1的醋酸铅溶液;
③各组每天按上述处理60天,其他条件相同且适宜;
④60天后测定脑组织铅含量及乙酰胆碱酶活性并记录;
⑤对实验数据进行统计分析。
预测实验结果:
随施加的醋酸铅浓度增大,大鼠乙酰胆碱酯酶活性下降。
(2)分析讨论
乙酰胆碱是与学习记忆有关的化学递质,该递质由_______________释放进入突触间隙 ,与突触后膜上的受体结合,引发突触后膜电位变化。发挥效应后在乙酰胆碱酯酶的催化下水解,本实验室通过检测单位时间内胆碱生成量,进而计算该酶的活性。
实验结果表明:脑组织中铅含量越高,乙酰胆碱水解速度越_____________。
24. 为研究酒对人体神经行为能力影响,科研人员选取若干志愿者,饮酒后测试了志愿者的简单反应时(对简单信号作出反应的最短时间)、视觉保留(对视觉信号记忆的准确数)和血液中乙醇浓度,以志愿者自身未饮酒时为对照,计算其能力指数相对值,结果如图所示。回答下列问题:
(1)人在接收到外界信号后,在__________处对信号作出分析并发出指令,通过__________神经将指令传输到脊髓,进而发生肌肉收缩等运动,这属于神经系统的__________调节。
(2)某人饮酒后走路东倒西歪,这是因为____________________,使身体不能维持平衡。
(3)据图分析,1.5h之前,血液中乙醇浓度和简单反应时之间的关系是____________________,发生该现象的原因可能是酒精能__________(填“延缓”或“缩短”)兴奋在反射弧上传导的时间,从而使反应时间__________(填“缩短”或“延长”)。
25. 为探究胰岛素的作用,某同学以小鼠的活动状况为观察内容,设计了如下实验:
第一步:将若干只正常的小鼠,平均分为A、B两组.观察并记录小鼠的活动状况。
第二步:给A组小鼠注射适量的胰岛素溶液,给B组小鼠注射等量的生理盐水。
第三步:一段时间后,观察实验现象,A组小鼠会出现四肢无力、活动减少等低血糖症状,B组小鼠活动正常。
第四步:在A组小鼠出现低血糖症状后,分别给A、B两组小鼠 。过一段时间后,A组小鼠恢复正常活动,B组小鼠没有明显变化。
请回答下列有关问题:
(1)该实验的目的是探究__________________________________。
(2)实验中,B组起的作用是____________。
(3)本实验所用的小鼠数量之所以是若干只而不是两只的原因是为了避免__________________。
相关试卷
这是一份2023-2024学年四川省成都市双流棠湖中学高三上学期期中生物试题含解析,文件包含四川省成都市双流区棠湖中学2023-2024学年高三11月期中生物试题Word版含解析docx、四川省成都市双流区棠湖中学2023-2024学年高三11月期中生物试题Word版无答案docx等2份试卷配套教学资源,其中试卷共34页, 欢迎下载使用。
这是一份四川省成都市双流棠湖中学2023-2024学年高一上学期期中生物试题(Word版附解析),共19页。试卷主要包含了选择题,非选择题等内容,欢迎下载使用。
这是一份2023-2024学年四川省成都市双流棠湖中学高二上学期期中生物试题含答案,文件包含四川省成都市双流棠湖中学2023-2024学年高二上学期期中生物试题Word版含解析docx、四川省成都市双流棠湖中学2023-2024学年高二上学期期中生物试题Word版无答案docx等2份试卷配套教学资源,其中试卷共33页, 欢迎下载使用。

