四川省成都市双流区棠湖中学2023-2024学年高二生物上学期10月月考试题(Word版附解析)
展开
这是一份四川省成都市双流区棠湖中学2023-2024学年高二生物上学期10月月考试题(Word版附解析),共17页。试卷主要包含了选择题等内容,欢迎下载使用。
棠湖中学2023年秋期高一第一学月考试
生物试题
本试卷共6页,25小题,满分100分。考试用时75分钟。
第Ⅰ卷 选择题(40分)
一、选择题:本题共20小题,每小题2分,共40分;在每小题给出的四个选项中,只有一项是符合题目要求的。
1. 下列有关甲型流感病毒的说法,正确的是( )
A. 甲流病毒有细胞结构,生命活动只能在宿主细胞中完成
B. 甲流病毒有细胞结构,能独立进行生命活动
C. 甲流病毒无细胞结构,生命活动只能在宿主细胞中完成
D. 甲流病毒无细胞结构,能独立进行生命活动
【答案】C
【解析】
【分析】病毒由一种核酸分子(DNA或RNA)与蛋白质构成或仅由蛋白质构成(如朊病毒);病毒个体微小,结构简单,病毒没有细胞结构,由于没有实现新陈代谢所必需的基本系统,所以病毒自身不能复制;当病毒接触到宿主细胞时,便脱去蛋白质外套,它的核酸(基因)侵入宿主细胞内,借助后者的复制系统,按照病毒基因的指令复制新的病毒。
【详解】病毒不具有细胞结构,不能独立进行生命活动;病毒必须寄生在活细胞中,依赖于活细胞完成其生命活动,C正确,ABD错误。
故选C。
2. 下列物体属于生物的是( )
①阳光②松树③空气④细菌⑤金鱼⑥病毒⑦珊瑚虫⑧地衣
A. ①③⑤⑦⑧ B. ②④⑤⑥⑦⑧
C ①③ D. ①②③④⑤
【答案】B
【解析】
【分析】生物的共同特征有:①生物的生活需要营养;②生物能进行呼吸;③生物能排出身体内产生的废物;④生物能对外界刺激作出反应;⑤生物能生长和繁殖;⑥生物都有遗传和变异的特性;⑦除病毒以外,生物都是由细胞构成的。
【详解】①阳光和③空气不具有生物的特征,不属于生物;②松树、④细菌、⑤金鱼、⑥病毒、⑦珊瑚虫和⑧地衣都具有繁殖等生物的特征,属于生物,B正确,ACD错误。
故选B。
3. “葛(葛藤)之覃兮,施与中谷(山谷),维叶萋萋。黄鸟于飞,集于灌木,其鸣喈喈”(节选自《诗经·葛覃》)。诗句中描写的景象属于生命系统哪一个层次( )
A. 个体 B. 种群 C. 群落 D. 生态系统
【答案】D
【解析】
【分析】生命系统层次包括细胞、组织、器官、系统、个体、种群、群落、生态系统。
【详解】生命系统层次包括细胞、组织、器官、系统、个体、种群、群落、生态系统,诗句中描写的景象中既有各种生物,也有自然环境,故属于生命系统中生态系统层次,ABC错误,D正确。
故选D。
4. 即将到来的10月是诺如病毒感染高发的季节。诺如病毒是引起急性胃肠炎常见的病原体之一。患者症状主要为恶心、呕吐、发热、腹痛和腹泻。下列有关诺如病毒的叙述,正确的是( )
A. 诺如病毒化学组成只有蛋白质
B. 一个诺如病毒和一个大肠杆菌同属于生命系统结构层次中的个体层次
C. 接种新冠疫苗或适量饮酒不能预防诺如病毒的感染,要科学预防传染病
D. 培养诺如病毒可在完全培养基中进行培养
【答案】C
【解析】
【分析】 单细胞生物一个细胞就是一个个体,能完成相应的各种生命活动;多细胞生物由很多细胞组成,其生命活动依赖各种分化细胞;病毒不具有细胞结构,但寄生在宿主细胞中,利用宿主细胞中的物质生活和繁殖。
【详解】A、诺如病毒化学组成为蛋白质和核酸,A错误;
B、病毒没有细胞结构,不属于生命系统结构层次,B错误;
C、接种新冠疫苗产生的抗体只能预防新冠病毒,适量饮酒也不能预防诺如病毒的感染,要科学预防传染病,C正确;
D、病毒营寄生生活,培养诺如病毒要在活细胞培养基中培养,D错误。
故选C。
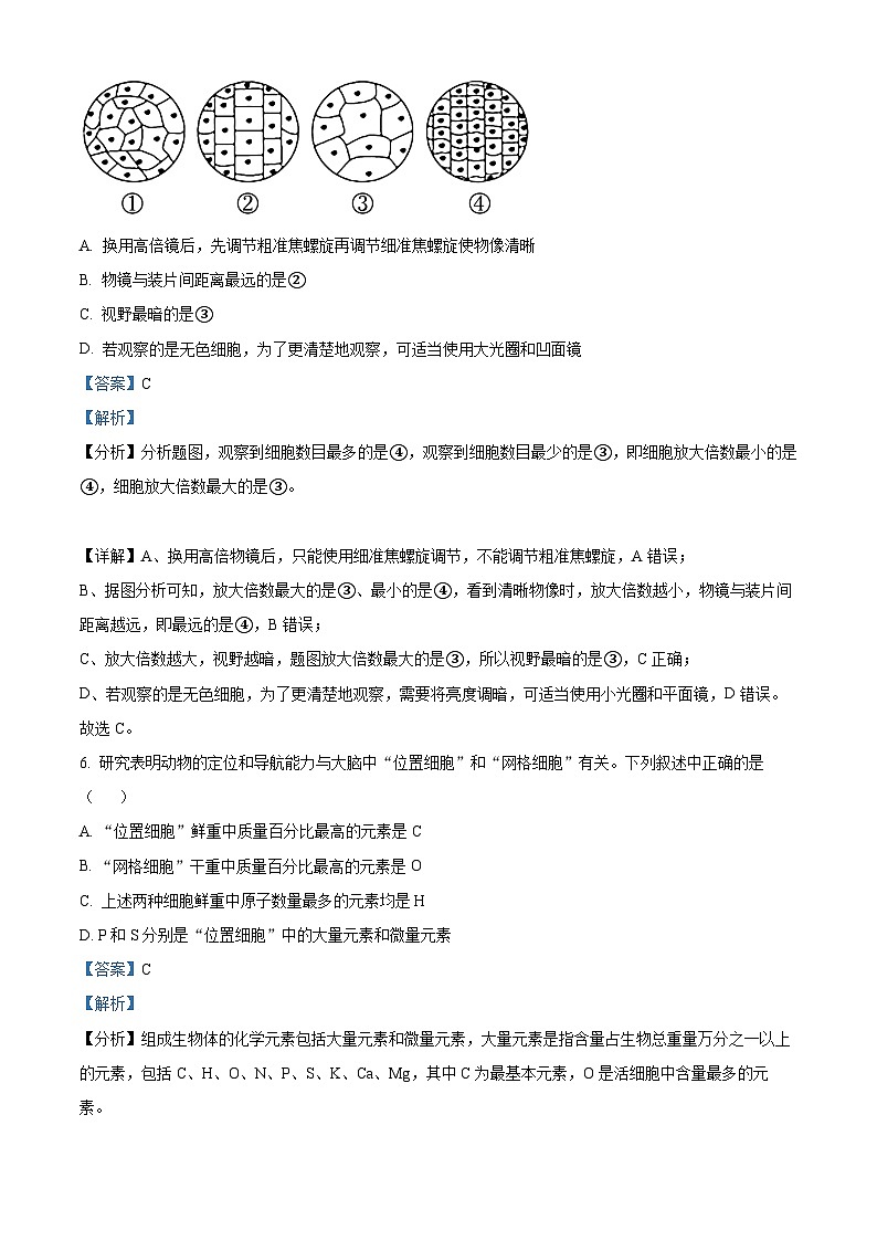
5. 若用同一显微镜观察同一标本4次,每次仅调整目镜或物镜和细准焦螺旋,结果得到下面各图。下列有关叙述正确的是( )
A. 换用高倍镜后,先调节粗准焦螺旋再调节细准焦螺旋使物像清晰
B. 物镜与装片间距离最远的是②
C. 视野最暗的是③
D. 若观察的是无色细胞,为了更清楚地观察,可适当使用大光圈和凹面镜
【答案】C
【解析】
【分析】分析题图,观察到细胞数目最多的是④,观察到细胞数目最少的是③,即细胞放大倍数最小的是④,细胞放大倍数最大的是③。
【详解】A、换用高倍物镜后,只能使用细准焦螺旋调节,不能调节粗准焦螺旋,A错误;
B、据图分析可知,放大倍数最大的是③、最小的是④,看到清晰物像时,放大倍数越小,物镜与装片间距离越远,即最远的是④,B错误;
C、放大倍数越大,视野越暗,题图放大倍数最大的是③,所以视野最暗的是③,C正确;
D、若观察的是无色细胞,为了更清楚地观察,需要将亮度调暗,可适当使用小光圈和平面镜,D错误。
故选C。
6. 研究表明动物的定位和导航能力与大脑中“位置细胞”和“网格细胞”有关。下列叙述中正确的是( )
A. “位置细胞”鲜重中质量百分比最高的元素是C
B. “网格细胞”干重中质量百分比最高的元素是O
C. 上述两种细胞鲜重中原子数量最多的元素均是H
D. P和S分别是“位置细胞”中的大量元素和微量元素
【答案】C
【解析】
【分析】组成生物体的化学元素包括大量元素和微量元素,大量元素是指含量占生物总重量万分之一以上的元素,包括C、H、O、N、P、S、K、Ca、Mg,其中C为最基本元素,O是活细胞中含量最多的元素。
【详解】A、细胞鲜重中质量百分比最高的元素是O,A错误;
B、细胞干重中质量百分比最高的元素是C,B错误;
C、细胞鲜重中含有最多的化合物是水,水中原子数量最多的元素均是H,C正确;
D、P和S都属于大量元素,D错误。
故选C。
7. 显色反应常被用于检测生物组织中的化合物,下列有关检测实验错误的是( )
A. 用斐林试剂检测蔗糖,水浴加热后可观察到砖红色沉淀
B. 斐林试剂的乙液经稀释后可作为双缩脲试剂的B液使用
C. 淀粉遇碘变蓝色,可利用该现象检测组织样液中的淀粉
D. 使用苏丹Ⅲ染液检测脂肪时,可用50%的酒精洗去浮色
【答案】A
【解析】
【分析】有机物的鉴定方法:(1)斐林试剂可用于鉴定还原糖,在水浴加热的条件下,溶液的颜色变化为砖红色(沉淀)。(2)蛋白质可与双缩脲试剂产生紫色反应;(3)脂肪可用苏丹Ⅲ染液鉴定,呈橘黄。
【详解】A、斐林试剂可在水浴加热条件下与还原糖发生显色反应,故能用于还原糖的检测,蔗糖不是还原糖,不能用斐林试剂检测,A错误;
B、斐林试剂的乙液为0.05 g·mL-1的CuSO4溶液,双缩脲试剂的B液为0.01 g·mL-1的CuSO4溶液,故可将斐林试剂的乙液稀释后作为双缩脲试剂的B液使用,B正确;
C、检测组织样液中的淀粉时,由于淀粉遇碘变蓝色,因此可以采用碘液进行淀粉检测,C正确;
D、使用苏丹Ⅲ染液检测脂肪时,可滴加体积分数为50%的酒精溶液,洗去浮色,D正确。
故选A。
8. 卷柏有“九死还魂草”之称,它干枯后如得到充足的水仍能成活,最可能原因是( )
A. 失去的水为自由水 B. 虽失去结合水,但体内含有特殊的物质
C. 卷柏有机物与其他生物不同 D. 卷柏含有和其他植物不同的无机盐
【答案】A
【解析】
【分析】生物体的生命活动离不开水,不同生物的含水量不同,同一生物的不同发育阶段含水量也不同;水以自由水与结合水的形式存在,结合水是细胞结构的重要组成成分,自由水是良好的溶剂,是许多化学反应的介质,自由水还参与细胞的许多化学反应,自由水自由移动对于运输营养物质和代谢废物具有重要作用;自由水与结合水比值越高,细胞代谢越旺盛。
【详解】卷柏干枯后,如得到充足的水仍能成活,原因是卷柏在干枯的过程中丢失的水是自由水,如果结合水丢失,细胞结构发生改变,会使细胞失去活性,A正确,BCD错误。
故选A。
9. 科学家根据火星土壤中含有生命必需的Mg、Na、K等元素,以及固态水和流动水的痕迹推测火星上曾经或现在存在着生命。下列关于水和无机盐的叙述错误的是( )
A. 水和无机盐可作为细胞结构的重要组成部分
B. 生物体内水的存在形式不同其作用也不相同
C. 水和某些无机盐离子是形成生命的必要条件
D. 某些无机盐可以为细胞的生命活动提供能量
【答案】D
【解析】
【分析】生物体内的水以自由水和结合水两种形式存在。
组成生物体的化学元素根据其含量不同分为大量元素和微量元素两大类:(1)大量元素是指含量占生物总重量万分之一以上的元素,包括C、H、O、N、P、S、K、Ca、Mg,其中C、H、O、N为基本元素,C为最基本元素,O是含量最多的元素。(2)微量元素是指含量占生物总重量万分之一以下的元素,包括Fe、Mn、Zn、Cu、B、Mo等。
【详解】A、结合水是细胞结构的重要组成部分,有的无机盐(如Mg2+)也是组成细胞结构的重要成分,A正确;
B、生物体内水以自由水和结合水两种形式存在,不同形态的水在细胞内发挥的作用不同,B正确;
C、细胞是最基本的生命系统,细胞的存活离不开水,同时许多无机盐离子对于生命活动也是必不可少的,C正确;
D、无机盐参与并维持生物体的代谢活动和酸碱平衡,维持细胞的渗透压,但不提供能量,D错误。
故选D。
10. 无机盐在生物体内虽含量少,却是维持正常生命活动不可缺少的。下列相关叙述错误的是( )
A. 细胞内大多数无机盐以离子形式存在
B. 人体Na+缺乏会引起神经、肌肉细胞的兴奋性降低
C. 无机盐可以参与某些化合物的组成,能直接为生物体提供能量
D. 无机盐可以调节渗透压,维持细胞形态
【答案】C
【解析】
【分析】无机盐主要以离子的形式存在,其生理作用有:(1)细胞中某些复杂化合物的重要组成成分,如Fe2+是血红蛋白的必要成分;Mg2+是叶绿素的必要成分。(2)维持细胞的生命活动,如Ca2+可调节肌肉收缩和血液凝固,血钙过高会造成肌无力,血钙过低会引起抽搐。(3)维持细胞的酸碱平衡和细胞的形态。
【详解】A、细胞内大多数无机盐以离子形式存在,少数以化合物的形式存在,A正确;
B、人体Na+缺乏会引起神经、肌肉细胞的兴奋性降低,最终引起肌肉酸痛,B正确;
C、无机盐可以参与某些化合物的组成,但不能直接为生物体提供能量,C错误;
D、偶些无机盐可以调节渗透压,维持细胞形态,如:Na+和Cl-,D正确。
故选C。
11. 糖类和脂质在生物体内都有重要的作用,下列有关糖类与脂质的叙述,错误的是( )
A. 几丁质属于多糖,可用于制作食品添加剂和人造皮肤等
B. 糖类与脂肪可以相互转化,但脂肪不能大量转化为糖类
C. 细胞中含有C、H、O元素的化合物都可以作为能源物质
D. 磷脂、脂肪和固醇通常都不溶于水,而溶于脂溶性有机溶剂
【答案】C
【解析】
【分析】1、糖类分为单糖、二糖和多糖,二糖包括麦芽糖、蔗糖、乳糖,麦芽糖是由2分子葡萄糖形成的,蔗糖是由1分子葡萄糖和1分子果糖形成的,乳糖是由1分子葡萄糖和1分子半乳糖形成的;多糖包括淀粉、纤维素、糖原和几丁质,淀粉是植物细胞的储能物质,糖原是动物细胞的储能物质,纤维素是植物细胞壁的组成成分。
2、脂质分为脂肪、磷脂和固醇,固醇包括胆固醇、性激素和维生素D,与糖类相比,脂肪分子中的氢含量多,氧含量少,氧化分解时产生的能量多,因此是良好的储能物质,磷脂双分子层构成生物膜的基本骨架,固醇中的胆固醇是动物细胞膜的重要组成成分,也参与脂质在血液中的运输。
【详解】A、几丁质属于多糖,可用于制作食品添加剂和人造皮肤等,A正确;
B、糖类在供能充足的情况下,可以大量转化为脂肪,而脂肪一般只在糖类代谢发生障碍,引起供能不足时才会分解供能,而且不能大量转化为糖类,B正确;
C、含有C、H、O的化合物不一定能作为能源物质,如脱氧核糖、纤维素、固醇等,C错误;
D、磷脂、脂肪和固醇都属于脂类物质,脂类物质通常都不溶于水,而溶于脂溶性有机溶剂,D正确。
故选C。
12. 糖类和脂质在细胞生命活动中有重要作用,但如果摄入过多后会对人和动物产生一定的危害,下列说法正确的是( )
A. 淀粉、脂肪和糖原均可作为人和动物细胞的储能物质
B. 糖类可以大量转变为脂肪,脂肪也能大量转变为糖类
C. 等量的脂质含氧量远低于糖类,而氢的含量高于糖类
D. 糖分摄入过量一定会导致人体出现肥胖、高血糖等
【答案】C
【解析】
【分析】糖类的种类和功能:糖类包括单糖、二糖和多糖。单糖包括五碳糖和六碳糖,五碳糖(核糖和脱氧核糖)是核酸的组成成分,六碳糖中的葡萄糖是细胞的主要能源物质;二糖包括麦芽糖、蔗糖和乳糖,植物细胞特有的二糖是麦芽糖和蔗糖,乳糖是动物细胞特有的二糖;多糖中的淀粉是植物细胞中的储能物质,纤维素是构成植物细胞壁的主要成分,糖原是动物细胞中的储能物质。
【详解】A、脂肪、糖原都是人体细胞内的储能物质,淀粉是植物细胞的储能物质,A错误;
B、糖类可以大量转变为脂肪,脂肪在糖类代谢出现障碍时可转化为糖类,脂肪不能大量转变为糖类,B错误;
C、脂肪分子中氧的含量远远少于糖类,而氢的含量多于糖类,C正确;
D、糖分摄入过量可能会导致人体出现肥胖、高血糖等,D错误。
故选C。
13. 下列结构式中,属于氨基酸的是( )
A. CH3—CH2—COOH B. R—CH2—NH2
C. D.
【答案】D
【解析】
【分析】构成蛋白质的基本单位是氨基酸,其结构特点是每种氨基酸分子至少都含有一个氨基和一个羧基,并且都有一个氨基和一个羧基连接在同一个碳原子上,这个碳原子还连接一个氢原子和一个侧链基团。
【详解】A、该化合物缺少氨基,A错误;
B、该化合物缺少羧基,B错误;
C、该化合物的氨基和羧基没有连接在同一个碳原子上,C错误;
D、该氨基酸有一个氨基和一个羧基连接在同一个碳原子上,是构成蛋白质的氨基酸,D正确。
故选D。
14. 酵母菌细胞中含有碱基C、G 、U、A的核苷酸的种类共有( )
A. 8种 B. 7种 C. 5种 D. 4种
【答案】B
【解析】
【分析】核酸根据五碳糖不同分为DNA和RNA,具有细胞结构的生物含有DNA和RNA两种核酸,遗传物质是DNA;DNA与RNA在组成成分上的差异是:①五碳糖不同,DNA中的五碳糖是脱氧核糖,RNA中的五碳糖是核糖;②碱基不完全相同,DNA中的碱基是A、T、G、C,RNA中的碱基是A、U、G、C。
【详解】酵母菌细胞中含有DNA和RNA两种核酸,碱基A、G、C分别形成2种核苷酸,碱基U只能形成核糖核苷酸,因此含有碱基C、G、A、U的核苷酸种类数共有2×3+1=7种,ACD错误,B正确。
故选B。
15. 关于DNA和RNA的组成结构,下列有关说法正确的是( )
A. RNA初步水解可得到核糖、磷酸和4种含氮碱基
B. 硝化细菌的遗传物质由5种碱基构成
C. 病毒中同时含有两种核酸
D 人体肌细胞内含有5种碱基、8种核苷酸
【答案】D
【解析】
【分析】核酸根据五碳糖不同分为脱氧核糖核酸(DNA)和核糖核酸(RNA),DNA主要分布在细胞核中,线粒体、叶绿体也含有少量DNA,RNA主要分布在细胞质中;DNA与RNA在组成上的差别是:一是五碳糖不同,二是碱基不完全相同,DNA中含有的碱基是A、T、G、C,RNA的碱基是A、U、G、C;核酸是遗传信息的携带者,是一切生物的遗传物质。
【详解】A、RNA初步水解可得到4种核糖核苷酸,A错误;
B、硝化细菌的遗传物质是DNA,由4种碱基构成,B错误;
C、每种病毒中只有一种核酸,C错误;
D、人体肌细胞中即含有DNA又含有RNA,故含有5种碱基、8种核苷酸,D正确。
故选D。
16. 生物体生命活动的主要承担者、遗传信息的携带者、生命活动的主要能源物质依次是( )
A. 蛋白质、核酸、糖类 B. 蛋白质、核酸、脂肪
C. 核酸、蛋白质、糖类 D. 核酸、蛋白质、脂肪
【答案】A
【解析】
【分析】几种重要物质的主要功能:蛋白质是生命活动的主要承担着和体现者,核酸是遗传信息的携带者,糖类是生物体的主要能源物质,脂肪是良好的储能物质。
【详解】生命活动的主要承担者是蛋白质;遗传信息的携带者是核酸;生命活动的主要能源物质是糖类,C正确。
故选C。
17. 骆驼是被称为“沙漠之舟”的哺乳动物。驼峰里贮存着脂肪,其可在食物缺乏时,分解成身体所需的养分,供骆驼生存需要。下列关于脂肪的叙述,错误的是( )
A. 骆驼体内的脂肪呈固态,是因为动物脂肪含有饱和脂肪酸
B. 骆驼长时间不吃食物而引起的机体供能不足时,脂肪可以转化为糖类
C. 骆驼体内能促进生殖器官发育的物质的化学本质是脂肪
D. 脂肪和糖原含有相同能量时,脂肪的质量更轻,故骆驼中储存脂肪可减轻骆驼的负重
【答案】C
【解析】
【分析】组成脂质的化学元素主要是C、H、O,有些脂质还含有P和N,细胞中常见的脂质有:(1)脂肪:是由三分子脂肪酸与一分子甘油发生反应而形成的,作用:①细胞内良好的储能物质;②保温、缓冲和减压作用。(2)磷脂:构成膜(细胞膜、核膜、细胞器膜)结构的重要成分。(3)固醇:维持新陈代谢和生殖起重要调节作用,分为胆固醇、性激素、维生素D等。
【详解】A、脂肪酸可以分为饱和脂肪酸和不饱和脂肪酸,驼峰里储存的脂肪呈固态,是因为动物脂肪含有饱和脂肪酸,A正确;
B、糖类和脂肪在一定条件下可以相互转化,骆驼长时间不吃食物而引起的机体供能不足时,脂肪可以转化为糖类,B正确;
C、能促进生殖器官发育的物质是性激素,其化学本质是脂质,C错误;
D、脂肪中H含量高于糖类,所占的体积小,脂肪彻底氧化分解产生能量多,故更适合储存能量,D正确。
故选C。
18. 下列有关核酸的叙述正确的是( )
A. 每一分子的核酸中都含有一分子五碳糖、一分子磷酸和一分子碱基
B. 核酸的主要组成元素是C、H、O、N,有的含有P
C. 观察DNA和RNA在细胞中的分布实验中,水解时保温的时间过短会水解不彻底,染色不充分
D. 一种病毒含有2种核酸,5种含氮碱基
【答案】C
【解析】
【分析】本题是对核酸的分类、基本组成单位和化学组成成分的考查,回忆核酸的分类、基本组成单位和化学组成成分,然后分析选项进行解答。
【详解】A、每一分子的核苷酸中都含有一分子五碳糖、一分子磷酸和一分子碱基,A错误;
B、核酸的组成元素是C、H、O、N、P,B错误;
C、观察DNA和RNA在细胞中的分布实验中,水解时保温的时间过短会水解不彻底,染色不充分,C正确;
D、一种病毒含有1种核酸,4种含氮碱基,D错误。
故选C。
【点睛】本题考查了组成的核酸的基本单位,对核酸的分类、基本组成单位和化学组成成分的记忆把握知识点间的内在联系是解题的关键。
19. 肌红蛋白(Mb)是哺乳动物肌肉中储氧的蛋白质,含有C、H、O、N、Fe五种元素,由一条肽链和一个血红素辅基构成。Mb中的极性侧链基团几乎全部分布在分子的表面,而非极性的侧链基团则被埋在分子内部。含有Fe2+的血红素辅基位于Mb表面内陷的疏水洞穴中,避免了Fe2+被氧化。下列说法错误的是( )
A. Mb表面极性侧链基团可以与水分子结合,故Mb可溶于水
B. Mb中的疏水洞穴保证了血红素的储氧能力
C. 组成Mb的肽链中氧原子数一定多于氨基酸数
D. Mb复杂结构的形成与不同部位氨基酸之间形成的氢键和二硫键有关
【答案】D
【解析】
【分析】分析题意可知,Mb的极性侧链分布在分子表面,能与水结合,非极性侧链基团位于分子内部,含有Fe2+的血红素辅基位于Mb表面内陷的疏水洞穴中,能够避免与水溶液中的氧自由基等接触,避免了Fe2+被氧化,保证了Fe2+能与氧结合,即Mb的储氧功能。
【详解】A、Mb表面含有极性侧链基团,可溶于水,A正确;
B、由分析可知,Mb中的疏水洞穴能避免血红素辅基中Fe2+被氧化,保证了Mb的储氧能力,B正确;
C、由题意可知,Mb含有一条肽链,肽链中的氨基酸通过脱水缩合形成肽键,一个肽键含有一个氧原子,肽键数=氨基酸数-1,肽链的末端的羧基含有两个氧原子,若不考虑侧链基团中的氧原子,则肽链中氧原子数=肽键数+2=氨基酸数+1,C正确;
D、Mb含有C、H、O、N、Fe五种元素,不会形成二硫键,D错误。
故选D。
20. 某多肽经测定其分子式是C21HXOYN4S2,已知该多肽是由下列氨基酸中的几种做原料合成的:苯丙氨酸(C9H11NO2)、天冬氨酸(C4H7NO4)、丙氨酸(C3H6NO2)、半胱氨酸(C3H7NO2S)、亮氨酸(C6H13NO2),据此不正确的是( )
A. 该多肽水解后能产生3种氨基酸
B. 该多肽中H原子数和O原子数分别是32和5
C 该多肽有2个肽键
D. 该多肽形成过程中相对分子质量减少了54
【答案】C
【解析】
【分析】氨基酸形成多肽过程中的相关计算:肽键数=脱去水分子数=氨基酸数-肽链数。蛋白质的相对分子质量=氨基酸数目×氨基酸平均相对分子质量-脱去水分子数×18。
【详解】A、分子式是C21HXOYN4S2的该非环状多肽是由氨基酸经过脱水缩合反应生成的,根据反应前后原子守恒以计算出肽链中不同氨基酸的个数,C21HXOYN4S2中共有4个N原子,而在苯丙氨酸(C9H11O2N)、天冬氨酸(C4H7O4N)、丙氨酸(C3H7O2N)、亮氨酸(C6H13O2N)、半胱氨酸(C3H7O2NS)中的每个氨基酸分子中均只有一个N原子,所以该非环状多肽是由4个氨基酸脱水缩合形成的四肽,又C21HXOYN4S2中含有2个S,所以构成C21HXOYN4S2中含有两个半胱氨酸,C21HXOYN4S2中共含有21个C,而两个半胱氨酸中共含有3×2=6个C,其它两个氨基酸含有的C个数为21-6=15个,组成C21HXOYN4S2的另外两个氨基酸要含有15个碳,进一步推测另外两个氨基酸是苯丙氨酸(9个C)和亮氨酸(6个C)。综上所述,组成C21HXOYN4S2的氨基酸有4个,3种,2个半胱氨酸,1个苯丙氨酸,一个亮氨酸,A正确;
B、根据多肽分子式C21HXOYN4S2,由于含有2个半胱氨酸,所以从C21可知另外两个氨基酸是苯丙氨酸(C9H11O2N)和亮氨酸(C6H13O2N),因此该多肽中H原子数和O原子数分别是32和5,B正确;
C、该多肽是由4个氨基酸脱水缩合而成,含有3个肽键,C错误;
D、该多肽在核糖体上由4个氨基酸脱水缩合形成,同时产生3个水,所以形成过程中相对分子质量减少了18×3=54,D正确。
故选C。
第Ⅱ卷 非选择题(60分)
21. 下图①②分别是在低倍镜和高倍镜下观察到的细胞,③④⑤④分别是放大倍数不同的目镜或物镜。
(1)图示③~⑥中放大倍数较高的镜头组合是_______,与装片距离最近的镜头是_______,使用________组合时视野亮度最亮。
(2)将物像从图①调节为图②的过程中,能否不移动装片直接换高倍镜?为什么?________
(3)若要将高倍镜下的视野调亮,应该如何操作?________
(4)如甲、乙两图分别为10×物镜和10×目镜下的观察结果,若将物镜换为40×,则视野中观察到的细胞数目分别为甲________个,乙_______个。
【答案】(1) ①. ⑤⑥ ②. ⑥ ③. ③④
(2)不能,因为高倍镜视野范围小,如果不先将物像移动到视野中央直接换成高倍镜,可能在高倍镜下找不到物像
(3)换用大光圈和凹面镜
(4) ①. 4
②. 9
【解析】
【分析】光学显微镜的使用步骤:
1、取镜和安放①右手握住镜臂,左手托住镜座.②把显微镜放在实验台上,略偏左.安装好目镜和物镜。
2、对光①转动转换器,使低倍物镜对准通光孔.注意,物镜的前端与载物台要保持2厘米的距离.②把一个较大的光圈对准通光孔.左眼注视目镜内,右眼睁开,便于以后观察画图.转动反光镜,看到明亮视野.
3、观察 ①安装装片:把所要观察的载玻片放到载物台上,用压片夹压住,标本要正对通光孔。②调焦:转动粗准焦螺旋,使镜筒缓缓下降,眼睛看着物镜以免物镜碰到玻片标本,直到物镜接近载玻片.这时左眼向目镜内看,同时反向转动粗准焦,使镜筒缓缓上升,直到找到物像,物像不清晰,再调节细准焦螺旋,使物像更加清晰。
4、最后整理实验。
【小问1详解】
物镜越长放大的倍数越大,与装片距离最近,目镜越长放大的倍数越小,放大的倍数越小,视野越亮,图示③~⑥中放大倍数较高的镜头组合是⑤⑥,与装片距离最近的镜头是⑥,视野亮度最亮的组合为③④。
【小问2详解】
由于高倍镜视野范围小,如果不先将物像移动到视野中央直接换成高倍镜,可能在高倍镜下找不到物像,故不能不移动装片直接换高倍镜。
【小问3详解】
凹面镜具有聚光的功能,故若要将高倍镜下的视野调亮可换用大光圈和凹面镜
【小问4详解】
显微镜放大的倍数,是指物体的长度或宽度放大的倍数,若放大100倍时观察到视野单行相连的16个细胞,则放大400倍后,距离相当于比原来扩大了4倍,视野中可观察到的细胞大约有4个,若放大100倍时观察到视野被相连的64个细胞所充满,则放大400倍后,距离相当于比原来扩大了4倍,面积相当于扩大了16倍,视野中可观察到的细胞大约有144÷16=9个。
22. 无机盐对人体的健康起着重要作用。人体无机盐主要来自于食物,比如海带中含有丰富的碘。结合所学生物学知识,联系日常生活,分析回答下列问题。
(1)无机盐在细胞内大多数以__________形式存在。
(2)生物体内的无机盐离子,必须保持一定的量。钙在人体内主要存在于骨骼中,一旦钙离子在血液中的含量明显下降,就会出现__________等症状。人体内__________(离子)缺乏会引起神经、肌肉细胞的兴奋性降低,最终引发肌肉酸疼、无力等,因此,当大量出汗排出许多的无机盐后,应多喝__________。另外, 在正常人的血浆中,NaHCO3的含量约为H2CO3含量的20倍,当血浆中的NaHCO3,含量减少时,会形成酸中毒;当血浆中H2CO3含量减少时,则形成碱中毒,这表明无机盐的生理作用__________。
(3)某些无机盐是细胞必不可少的许多化合物的成分,例如,铁是构成__________的元素,人体缺铁可引起贫血症。
【答案】(1)离子 (2) ①. 抽搐 ②. 钠离子(Na+) ③. 淡盐水 ④. 某些无机盐有调节酸碱平衡的作用 (对维持细胞的酸碱平衡也非常重要)
(3)血红蛋白(血红素)
【解析】
【分析】无机盐主要以离子的形式存在,其生理作用有:(1)细胞中某些复杂化合物的重要组成成分。(2)维持细胞的生命活动,如钙可调节肌肉收缩和血液凝固,血钙过高会造成肌无力,血钙过低会引起抽搐。(3)维持细胞的酸碱平衡和细胞的形态。
【小问1详解】
无机盐在细胞内大多数以离子的形成存在,少部分以化合物的形式存在。
【小问2详解】
正常情况下钙离子的含量处于正常水平,若血液中钙离子含量降低,会出现抽搐等症状。钠离子与神经系统兴奋性的形成有关,钠离子缺乏,会引起神经、肌肉细胞的兴奋性降低,最终引发肌肉酸疼、无力等,当大量出汗排出许多的无机盐后,应多喝淡盐水,补充水分和钠离子。血液中NaHCO3和H2CO3对于调节血浆中的pH的相对稳定具有重要作用,这说明无机盐能够维持生物体内的酸碱平衡。
【小问3详解】
某些无机盐是细胞必不可少的重要化合物的成分,如铁可以构成血红素,进一步构成血红蛋白,镁可以构成叶绿素。
23. 在储存玉米种子前,需将刚收获的玉米种子晒干后,才收进粮仓存放。如果暴晒的时间不够长,在粮仓中堆存时玉米会产热导致霉烂。根据科学研究,玉米的产热量与种子消耗的氧气量成正比。播种玉米时,农民又将玉米种子放在水中浸泡一段时间,随着浸泡时间的延长,种子产热速率也越来越快,种子逐渐变“甜”了,几天后,种子开始发芽,这时玉米种子内的含水量达到峰值。请根据以上事实及所学知识回答下面的问题:
(1)晒干玉米种子失去的主要是以_____的形式存在于细胞中的水。储存玉米种子前,如果暴晒的时间不够长,在粮仓中堆存时玉米会产热导致霉烂。
(2)种子萌发前需浸泡,随着浸泡时间的延长,玉米种子变甜了,这种甜味物质是还原糖,它是由种子中的_____(物质)水解后生成的,该甜味物质彻底水解后得到_____(物质)。
(3)如果镁供应不足,叶片会出现发黄症状,这说明无机盐具有_____的功能。缺磷时,玉米会出现前期生长停滞,这说明无机盐还有_____的功能。
【答案】(1)自由水 (2) ①. 淀粉 ②. 葡萄糖
(3) ①. 是细胞内某些复杂化合物的重要组成成分 ②. 维持细胞和生物体正常生命活动
【解析】
【分析】1、细胞中的水有两种存在形式,自由水和结合水。自由水与结合水的关系:自由水和结合水可相互转化。细胞含水量与代谢的关系:代谢活动旺盛,细胞内自由水含量高;代谢活动下降。细胞中结合水含量高,结合水的比例上升时,植物的抗逆性增强,细胞代谢速率降低。
2、自由水:细胞中绝大部分以自由水形式存在的,可以自由流动的水。
其主要功能:(1)细胞内的良好溶剂。(2)细胞内的生化反应需要水的参与。(3)多细胞生物体的绝大部分细胞必须浸润在以水为基础的液体环境中。(4)运送营养物质和新陈代谢中产生的废物。
【小问1详解】
细胞中的水有两种存在形式,自由水和结合水,晒干玉米种子失去的主要是以自由水的形式存在于细胞中的水。储存玉米种子前,如果暴晒的时间不够长,在粮仓中堆存时玉米会产热导致霉烂。
【小问2详解】
种子萌发前需浸泡,随着浸泡时间的延长,玉米种子变甜了,这种甜味物质是淀粉水解产生的麦芽糖,麦芽糖彻底水解后得到葡萄糖。
【小问3详解】
如果镁供应不足,叶片会出现发黄症状,叶片缺少叶绿素,这说明无机盐是细胞内某些复杂化合物的重要组成成分。缺磷时,玉米会出现前期生长停滞,这说明无机盐还有维持细胞和生物体正常生命活动的功能。
24. 下图是细胞内三类生物大分子的组成及功能图示,请据图回答下列问题:
(1)元素X、Y分别是________________。
(2)生物大分子D除可行使上述功能外,还具有免疫、调节、运输等功能,从A的角度分析D在结构上具有多样性的原因是_______________________。
(3)若物质M在真核细胞里主要分布在细胞核中,叶绿体和线粒体中也含有少量的M,则由D加N构成的结构或生物有__________________________(写出两项即可)。
(4)若B是葡萄糖,那么在植物细胞中特有的E有_____________。B、E 能用斐林试剂鉴定的是_________(填字母)。
【答案】(1)N、P (2)氨基酸种类、数目、排列顺序不同
(3)HIV、新冠病毒、核糖体等
(4) ①. 淀粉和纤维素 ②. B
【解析】
【分析】分析图形:图中D是蛋白质,组成元素是C、H、O、N,X为N元素,A是氨基酸,X为N元素;B的组成元素为C、H、O,E为生物大分子,E可能是多糖;M、N能携带遗传信息,可表示DNA、RNA,F为核酸,C是核苷酸,Y是P元素。
【小问1详解】
D是蛋白质,组成元素是C、H、O、N,X为N元素,F为核酸,C是核苷酸,Y是P元素。
【小问2详解】
蛋白质在结构上具有多样性的直接原因是组成不同蛋白质的氨基酸种类、数目、排列顺序不同,肽链的盘曲、折叠方式及其形成的空间结构不同,因此从A角度分析有氨基酸种类、数目、排列顺序不同。
【小问3详解】
由D(蛋白质)加N构成的结构是RNA,常见的生物有HIV、新冠病毒,结构有核糖体等。
【小问4详解】
若B是葡萄糖,E是多糖,在植物细胞中特有的E多糖有淀粉和纤维素;能用斐林试剂进行鉴定的是单糖,B和E中属于单糖的是B。
25. 某同学分别按下表进行三组实验:
组别
材料
实验试剂及条件
观察内容
A
浸泡过的花生种子
清水、苏丹 III 染液、酒精
细胞中被染色的小颗粒
B
梨匀浆
______、50~65℃水浴加热
组织样液颜色变化
C
豆浆
双缩脲试剂
组织样液颜色变化
分析回答:
(1)三组实验中,需要用显微镜观察是_____组(填字母)。进行 A 组实验时需要用到体积分数为 50%的酒精,目的是_____,被苏丹 III 染液染色的小颗粒是_____(填物质)。
(2)B 组实验中,横线处要填的试剂为_____,若操作正确,组织样液会出现_____色沉淀,若将梨匀浆换成蔗糖(无任何杂质)溶液,_____(填“能”或“不能”) 出现相同的实验现象。
(3)若用加热后的豆浆作为检验蛋白质的实验材料,_____(填“能”或“不能”)与双缩脲试剂反应生成紫色络合物。
【答案】(1) ①. A ②. 洗去浮色 ③. 脂肪
(2) ①. 斐林试剂 ②. 砖红 ③. 不能 (3)能
【解析】
【分析】脂肪被苏丹Ⅲ染液染成橘黄色;若制作子叶临时切片,用显微镜观察子叶细胞的着色情况,则可以观察到细胞中被染成橘黄色的脂肪颗粒;蔗糖是非还原糖,梨匀浆中含有的葡萄糖与果糖属于还原糖,还原糖与斐林试剂发生作用,在水浴加热(50~65℃)的条件下会生成砖红色沉淀,蛋白质与双缩脲试剂发生作用产生紫色反应
【小问1详解】
A组实验是检测花生种子中的脂肪,苏丹Ⅲ染液能将脂肪颗粒染成橘黄色,所以观察细胞中橘黄色的脂肪颗粒需要借助显微镜,A 组实验中需要用到体积分数为 50%的酒精,目的是洗去浮色。
【小问2详解】
B组实验是用斐林试剂检测还原糖,在水浴加热的条件下,组织样液中会出现砖红色沉淀;由于蔗糖是非还原糖,所以若将梨匀浆换成蔗糖溶液并按正确操作重复B组实验,则不会出现砖红色沉淀.
【小问3详解】
相关试卷
这是一份四川省成都市双流棠湖中学2023-2024学年高三上学期第一次联考生物试题(Word版附解析),共12页。
这是一份四川省成都市双流棠湖中学2023-2024学年高一上学期期中生物试题(Word版附解析),共19页。试卷主要包含了选择题,非选择题等内容,欢迎下载使用。
这是一份2023-2024学年四川省成都市双流棠湖中学高二上学期期中生物试题含答案,文件包含四川省成都市双流棠湖中学2023-2024学年高二上学期期中生物试题Word版含解析docx、四川省成都市双流棠湖中学2023-2024学年高二上学期期中生物试题Word版无答案docx等2份试卷配套教学资源,其中试卷共33页, 欢迎下载使用。

