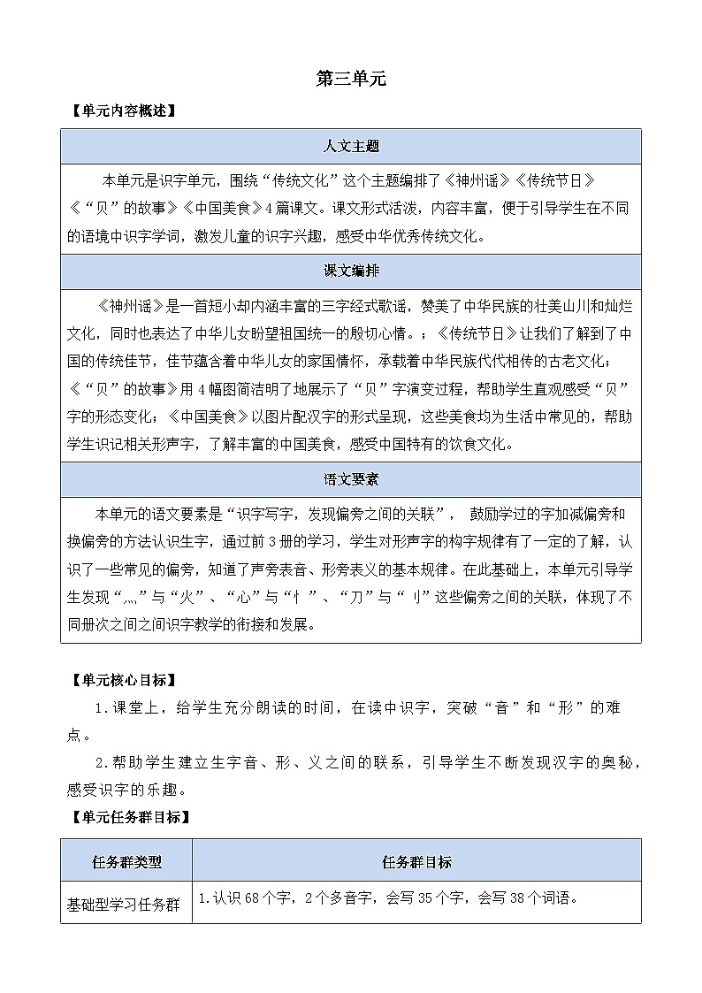
语文二年级下册神州谣教学ppt课件
展开今天我们来上识字课,学习一首关于祖国妈妈的歌谣——
播放歌曲《大中国》
生活中,你见过这个字吗?
象形字。“川”是河流的意思,“州”是河流或水中间的小块陆地,那些点就是小岛。
“州”和我们学过的“川”字很像,它们之间有什么关系?
自由读课文,读准字音,读好停顿,在每一小节前面标上序号,并思考:“神州”是哪里?
州 华 涌 峰 耸 隔 峡
zhōu
涌—浓 隔—陆 峰—峡
大大耳朵有力气,两个小人上面立。
神州谣我神州,称中华,山川美,可入画。黄河奔,长江涌,长城长,珠峰耸。台湾岛,隔海峡,与大陆,是一家。各民族,情谊浓,齐奋发,共繁荣。
读课文,说说你有什么发现。
每句话都有三个字,读起来很有气势,朗朗上口。
朗读第1小节,边读边想:你知道了什么?
我/神州,称/中华,山川/美,可/入画。
我们伟大的祖国,有着悠久的历史,除称中国外,她还有许多名字,你知道她还被称作什么吗?
我神州,称中华,山川美,可入画。
神州大地 巍巍中华
朗读第2小节,找一找:写了哪些壮美的山川?它们有什么特点?
黄河/奔,长江/涌,长城/长,珠峰/耸。
你从加点字中感受到了什么?
黄河水流湍急、奔腾咆哮、滚滚而来。
长江水势浩大、奔涌向前。
长城西起甘肃嘉峪关 ,东至河北山海关,长达万里,像一条巨龙在群山之间蜿蜒盘旋。
珠穆朗玛峰是喜马拉雅山脉的主峰,海拔8844.43米,是世界海拔最高的山峰。
齐读第1、2小节,读出对祖国壮美山川的热爱。
第二笔是撇,中竖稍短,右竖要长,三个点的朝向有变化。
上窄下宽。“十”横长竖短,竖笔在竖中线。
通过上节课的学习,我们知道了神州大地山川壮美,风景如画,这节课我们来感受一下全国各族人民之间的情谊。
朗读第3小节,说一说:你读懂了什么?
台湾岛,隔/海峡,与/大陆,是/一家。
台湾是我们祖国的一部分,它和大陆之间虽然隔着一湾海峡,但是我们是一家人。
台湾与大陆是一家人,我们都是——
读读这一小节,读出渴望祖国统一的心情。
朗读时要语速要低缓,声音要深情。
我们的神州大地不仅有风景秀丽的名川大山,还有勤劳勇敢的各族人民——
各/民族,情意/浓,齐/奋发,共/繁荣。
我国一共有多少个民族?你知道哪些民族?
舒适的环境,便利的交通,富足的生活,发达的科技……这就是我们繁荣昌盛的祖国,我们一起赞美她!
各/民族,情意/浓,齐/奋发,共/繁荣↗。
朗读时带着满腔的热爱、带着自豪的情感。
学完这篇课文,你有什么感想?
学完这篇课文,我觉得我们祖国很伟大,景色优美,人民幸福,我热爱我的祖国,我为祖国感到骄傲。
注意笔顺。第四笔竖折折钩要写得宽而扁,包围住左下方的“山”。
“山”靠左上,“夹”的两点呈内八字形,最后撇、捺写舒展。
注意“方”的笔顺。右上部的撇、横不要漏掉,最后一笔为捺。
右边“宀”稍扁,覆盖“且”,最后一笔横较长。
下部撇、竖两笔从横中线下方起笔,分列竖中线两侧,竖收笔较低。
“大”要写得宽,“田”要写得小,稍扁,“大”罩往“田”。
(1)会写“州、华、岛”等8个字,会写“神州、中华”等12个词语。
(2)写字的要求:大小匀称、字体端正、卷面整洁。
本文是一首篇幅短小却内涵丰富的歌谣,气势恢弘,赞美了中华民族历史悠久、文化灿烂,山川 ,风景 ,表达了中华儿女盼望祖国统一,为祖国繁荣昌盛 的愿望。
爱我中华 作词:乔羽 五十六个星座,五十六枝花,五十六族兄弟姐妹是一家,五十六种语言汇成一句话,爱我中华,爱我中华,爱我中华。
一、根据课文内容连一连。
黄河 涌长江 耸长城 奔珠峰 长
小学语文春夏秋冬优秀教学ppt课件: 这是一份小学语文<a href="/yw/tb_c128328_t3/?tag_id=26" target="_blank">春夏秋冬优秀教学ppt课件</a>,文件包含核心素养目标部编版小学语文六年级下册识字1春夏秋冬课件pptx、核心素养目标部编版小学语文六年级下册识字1春夏秋冬教案docx、风mp4、雪mp4、雨字头的演变mp4、课文朗读识字1春夏秋冬mp4、花mp4、横斜钩mp4、听写识字1春夏秋冬mp4、春mp4、古诗中的“春夏秋冬”mp4、冬mp4、入mp4、识字快闪游戏配乐mp3、纯音乐春夏秋冬mp3、纯音乐原始森林mp3、飞mp4等17份课件配套教学资源,其中PPT共47页, 欢迎下载使用。
小学人教部编版雷雨教学课件ppt: 这是一份小学人教部编版雷雨教学课件ppt,文件包含核心素养部编版小学语文二年级下册16雷雨-课件pptx、核心素养部编版小学语文二年级下册16雷雨-教案含教学反思docx、第一课时doc、第二课时doc、户mp4、雷雨-课文朗读mp4、雷mp4、迎mp4、新mp4、扑mp4、乌mp4、垂mp4、压mp4、纯音乐-风声mp3、纯音乐-青蛙叫mp3、纯音乐-雷声mp3、纯音乐-雨声mp3、纯音乐-蝉叫mp3、黑mp4等19份课件配套教学资源,其中PPT共57页, 欢迎下载使用。
人教部编版二年级下册语文园地四教学课件ppt: 这是一份人教部编版二年级下册语文园地四教学课件ppt,文件包含核心素养部编版小学语文二年级下册-语文园地四-课件pptx、核心素养部编版小学语文二年级下册-语文园地四-教案含教学反思docx、第一课时doc、第二课时doc、第三课时doc、手影戏-朗读视频mp4等6份课件配套教学资源,其中PPT共52页, 欢迎下载使用。

