所属成套资源:适用于老高考旧教材2024版高考地理二轮复习资料(附解析)
- 适用于老高考旧教材2024版高考地理二轮复习素养升级练专题8工业生产与产业转移核心考点练2工业地域的发展(附解析) 试卷 0 次下载
- 适用于老高考旧教材2024版高考地理二轮复习素养升级练专题8工业生产与产业转移核心考点练1工业区位因素与区位选择(附解析) 试卷 0 次下载
- 适用于老高考旧教材2024版高考地理二轮复习素养升级练专题7农业区位与区域农业发展核心考点练2区域农业可持续发展(附解析) 试卷 0 次下载
- 适用于老高考旧教材2024版高考地理二轮复习素养升级练专题7农业区位与区域农业发展核心考点练1农业区位因素与区位选择(附解析) 试卷 0 次下载
- 适用于老高考旧教材2024版高考地理二轮复习素养升级练专题7农业区位与区域农业发展(附解析) 试卷 0 次下载
适用于老高考旧教材2024版高考地理二轮复习素养升级练专题8工业生产与产业转移(附解析)
展开
这是一份适用于老高考旧教材2024版高考地理二轮复习素养升级练专题8工业生产与产业转移(附解析),共9页。试卷主要包含了瞪羚企业可能从事,广东省发展电竞产业的最大优势是等内容,欢迎下载使用。
仅统计关键词为“储能”的相关企业数量;数据截至
1.我国大力发展储能产业,其原因不包括我国( )
A.碳排放压力大
B.能源资源时空分布不均
C.能源资源丰富
D.能源消费结构失衡
2.与上海市相比,深圳市新型储能相关企业数量更多的最可能因素为( )
A.资源
B.政策
C.市场
D.人才
3.下列最可能成为储能设备企业重点目标客户的是( )
A.核电站
B.太阳能电站
C.电解铝厂
D.燃油车企业
(2023·湖南郴州二模)瞪羚企业是指创业后跨过死亡谷,以科技创新或商业模式创新为支撑,进入高成长期的中小企业,它们与瞪羚具有共同的特征——个头不大,跑得快,跳得高。标准差椭圆是描述地理事物空间分布特征的重要工具,能反映出数据分布的方向和范围。下图示意广东省2017年和2020年瞪羚企业分布的标准差椭圆和重心位置。据此完成4~6题。
4.瞪羚企业可能从事( )
①普通机械制造 ②海洋装备设计 ③互联网金融
④物流运输
A.①②B.①④C.②③D.③④
5.2017~2020年,广东省的瞪羚企业( )
A.空间分布范围扩大
B.空间集聚程度提高
C.向河源、江门方向扩散
D.由东莞向广州转移
6.为促使更多走下坡路的企业成为瞪羚企业,广东省宜( )
A.鼓励企业向中西部省级行政区转移
B.规划各有分工的工业园区
C.引导企业向第三产业转型
D.节约科技研发投入成本
电竞产业是指以电竞游戏为基础,以电竞比赛为中心,包括游戏开发、比赛制作、直播营销等诸多内容的产业。下图为2003年、2016年电竞产业空间分布密度图。据此完成7~9题。
7.与2003年相比,2016年我国电竞产业( )
A.各地均衡发展B.数量不断减少
C.退出京沪地区D.集中程度提高
8.对电竞产业发展具有显著推动作用的是( )
A.餐饮产业B.旅游产业
C.能源产业D.通信产业
9.广东省发展电竞产业的最大优势是( )
A.气候条件B.人口密度
C.产业结构D.工业基础
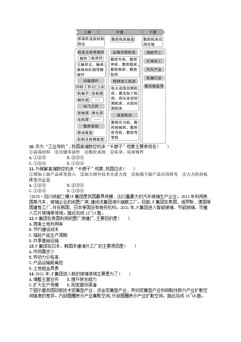
(2023·山东枣庄二模)机床作为装备制造业的基础,被称为“工业母机”。20世纪90年代,大量进口机床涌入我国,在市场冲击下部分国内机床企业破产重组;进入21世纪,国内机床行业迎来黄金10年,表现为“薄利多销”。目前,我国机床产业产值规模世界第一,但是高端数控机床研发基础仍然薄弱,“卡脖子”现象严重。下图示意数控机床产业链。据此完成10~11题。
10.作为“工业母机”,我国高端数控机床“卡脖子”现象主要表现在( )
①高端材料 ②关键零部件 ③数控系统 ④床身、床座铸件
A.①②③B.②③④
C.①②④D.①③④
11.为破解高端数控机床“卡脖子”现象,我国应该( )
①增加上游产品研发投入 ②加大国外技术引进力度 ③加强下游产品应用研究 ④大力扶持机床龙头企业
A.①②③B.②③④
C.①②④D.①③④
(2023·四川成都二模)F集团是我国最具规模、出口量最大的汽车玻璃生产企业。2014年利用美国某汽车、玻璃企业的闲置厂房,建成该集团海外旗舰工厂。目前,F集团在美国、俄罗斯、德国等国建有工厂,并在韩国、日本等国设有商务机构。2021年,F集团进入智能玻璃、节能玻璃、可植入芯片玻璃等领域。据此完成12~14题。
12.F集团在美国利用闲置厂房建厂,主要目的是( )
A.提高土地利用率
B.节约建设成本
C.缩短产品生产周期
D.共享基础设施
13.F集团在日本、韩国未建海外工厂的主要原因是( )
A.市场需求少
B.劳动力价格高
C.产品运输距离短
D.土地租金昂贵
14.2021年,F集团进入新的玻璃领域主要是为了( )
A.调整主营业务B.提升研发能力
C.扩大生产规模D.拓宽营收渠道
下图示意我国目前技术密集型产业、资金密集型产业、劳动密集型产业和战略性新兴产业扩散空间强度的差异。内部圆圈表示产业集聚空间,外部圆圈表示产业扩散空间。据此完成15~16题。
15.图中依次表示技术密集型产业、资金密集型产业、劳动密集型产业和战略性新兴产业的是( )
A.Ⅰ、Ⅱ、Ⅲ、ⅣB.Ⅰ、Ⅳ、Ⅲ、Ⅱ
C.Ⅱ、Ⅲ、Ⅳ、ⅠD.Ⅲ、Ⅰ、Ⅱ、Ⅳ
16.目前我国对四类产业发展的正确选择是( )
A.降低Ⅰ、Ⅱ类产业行业门槛
B.推动Ⅰ、Ⅱ类产业向西南地区转移
C.鼓励Ⅲ、Ⅳ类产业向中西部地区转移
D.推动Ⅲ、Ⅳ类产业向东部地区转移
17.(2023·湖南郴州二模)阅读图文材料,完成下列各题。
天然橡胶是重要的战略资源,也是四大工业原料中唯一的可再生资源。近年来,柬埔寨橡胶种植业发展较快。柬埔寨橡胶一般直接引用品种来源国的栽培技术进行种植,由企业或胶农自己繁育。为了推动中国与“一带一路”相关国家的合作,中国积极在柬埔寨示范推广中国先进的天然橡胶育种、栽培、割胶和胶乳初加工技术,并有效地推动柬埔寨橡胶产业实现“三产”融合发展。下图示意柬埔寨位置。
(1)说明柬埔寨在发展橡胶产业过程中可能存在的不利人文条件。
(2)指出中国与柬埔寨开展合作可采取的形式。
(3)推测中国推动柬埔寨橡胶产业实现“三大产业”融合发展的措施。
18.阅读图文材料,完成下列各题。
T公司是目前全球较大的半导体和芯片代工制造商,总部和主要工厂位于我国台湾,其4.7%的营业收入来自日本公司。2021年11月,T公司计划与S公司(T公司在日本的较大客户)联合在日本建立其有史以来首家芯片制造厂。该芯片制造厂设在日本西部九州岛中心位置的熊本县,厂址靠近S公司的一家主要生产半导体及汽车芯片的工厂。该芯片制造厂项目的初期投资高达70亿美元,日本政府决定为其提供补贴,补贴资金约占总成本的50%。下图示意日本熊本县地理位置。
(1)说明T公司到日本建厂的主要目的。
(2)指出熊本县吸引T公司芯片制造厂落户的优势。
(3)推测日本政府决定为T公司芯片制造厂项目提供补贴的主要原因。
(4)简述新工厂正式启用后对日本的有利影响。
19.阅读图文材料,完成下列各题。
纺织服装业按生产工艺分为纺纱工业、织布工业、针织工业、非织造工业、印染工业等。乌兹别克斯坦农牧业和采矿业发达,经济结构单一,出口产品以棉花、铜矿石等农矿产品为主。长期以来,该国纺织服装业以纺纱工业为主体,受交通制约,产品出口时间成本和运输成本较高。2019年,该国制定政策,强调加大对纺织服装业的投资,凸显纺织服装业在经济改革中的重要地位。下图示意乌兹别克斯坦地理位置。
(1)简述该国发展纺织工业的资源优势。
(2)分析该国纺织服装业长期以纺纱工业为主的原因。
(3)说明大力发展纺织服装业对该国社会经济发展的意义。
(4)从市场角度,为该国纺织服装业发展提出合理建议。
专题突破练八
1~3.1.C 2.B 3.B 解析 第1题,储能是指通过介质或设备把能量存储起来,在需要时再释放的过程。我国能源消费结构中,化石能源占比高,能源消费结构失衡,碳排放压力大,能源资源时空分布不均,这些都促使我国大力发展储能产业。如果我国能源资源丰富,就没有必要大力发展储能产业,C符合题意。第2题,读图可知,深圳市的储能企业数量遥遥领先,共有3249家,上海仅286家。与上海市相比,深圳市新型储能相关企业数量更多的最可能因素为政策扶持,B正确;深圳和上海两市经济发达,能源需求量大,但常规能源缺乏,且上海市人才较深圳多,所以,资源、市场和人才不是深圳市新型储能相关企业数量更多的最可能因素,A、C、D错误。第3题,注意题干关键词“储能”,把能量存储起来,在需要时再释放。太阳能清洁、无污染、可再生,缺点是不稳定,不可控,所以太阳能电站最可能成为储能设备企业重点目标客户,B正确;核电站发电可控,不需要储能,A错误;电解铝厂属于动力指向型企业,属于需要消耗大量动能的企业,与“储能”关系不大,C错误;燃油车企业指生产燃油车的企业,与储能设备企业不属于上下游产业链关系,生产联系不密切,D错误。
4~6.4.C 5.B 6.B 解析 第4题,瞪羚企业是指创业后跨过死亡谷,以科技创新或商业模式创新为支撑,进入高成长期的中小企业,普通机械制造属于大型传统产业,①错误;海洋装备设计立足广东省海洋强省建设前沿,发展潜力大,且设计环节便于开展创新,②正确;互联网金融便于进行商业模式创新,③正确;物流运输科技含量相对较低,且附加值相对较低,④错误。第5题,由图可知,2017~2020年,广东省瞪羚企业分布的标准差椭圆缩小,意味着瞪羚企业集中分布的范围更集聚;由图可知,2017~2020年广东瞪羚企业分布重心位置都在东莞。第6题,从企业集聚因素来看,企业的集聚效应对瞪羚企业的空间分布选择具有显著的影响。同类型的企业空间集聚有利于规避市场风险、共享基础设施和专业化劳动力市场等,从而促进企业发展并增加企业利润,且瞪羚企业也是具有集聚经济特征的企业,较为依赖企业在空间上集聚带来的效应,因此规划不同类型的产业园区便于通过同类产业集聚,促进信息交流,起到产业创新发展的积极作用。
7~9.7.D 8.D 9.C 解析 第7题,根据图示信息可知,我国电竞产业的分布密度较为集中,2003年主要集中分布于北京、上海、珠三角地区,2016年主要集中分布于珠三角地区,说明集中程度提高,A错误,D正确;图示信息不能反映我国电竞产业数量的变化,B错误;不能说明电竞产业退出京沪地区,C错误。第8题,餐饮产业、旅游产业、能源产业与电竞产业的相关性较小,对于电竞产业的推动作用较小,A、B、C错误;电竞产业的发展需要发达的通信产业作为支撑,所以通信产业对于电竞产业具有显著的推动作用,D正确。第9题,气候条件、人口密度、工业基础对于发展电竞产业影响较小,A、B、D错误;广东省相关高新技术产业较为发达,产业结构以第三产业为主,为其发展电竞产业提供了良好的区位优势,C正确。
10~11.10.A 11.D 解析 第10题,“我国机床产业产值规模世界第一,但是高端数控机床研发基础仍然薄弱”,说明我国床身、床座铸件产业较为发达,产量较大,所以床身与床座铸件不是我国高端数控机床“卡脖子”现象的主要表现,④错误。由于我国科技水平相对较低,高端材料与关键零部件和数控系统需要依赖进口,所以我国高端数控机床“卡脖子”现象主要表现在高端材料、关键零部件与数控系统,①②③正确。第11题,增加上游产品研发投入与加强下游产品应用研究,有利于积累经验,提高技术水平,能够破解高端数控机床“卡脖子”现象,①③正确。大力扶持机床龙头企业,有利于促进技术的发展,能够破解高端数控机床“卡脖子”现象,④正确。加大国外技术引进力度,依然需要从国外进口,没有缓解高端数控机床“卡脖子”现象,②错误。
12~14.12.B 13.C 14.D 解析 第12题,F集团在美国利用闲置厂房建厂,可以节约建设成本,B正确;利用闲置厂房建厂,土地利用类型没有发生改变,无法提高土地利用率;缩短产品生产周期、共享基础设施,不是主要目的。第13题,F集团在日本、韩国未建海外工厂,主要是因为我国距离日本、韩国较近,产品运输距离短;日本、韩国的市场需求、劳动力价格、土地租金,与美国、俄罗斯、德国等国相差不大,不是主要原因。第14题,2021年,F集团进入智能玻璃、节能玻璃、可植入芯片玻璃等领域,有利于加强市场营销,强化市场业务开拓能力,拓宽营收渠道;主营业务依然是汽车玻璃生产与销售;提升研发能力应该加大科技和资金投入,而不是进军新的领域;扩大生产规模,不是主要目的。
15~16.15.C 16.C 解析 第15题,根据所学知识可知,战略性新兴产业、技术密集型产业、资金密集型产业和劳动密集型产业对技术和城市综合能力的要求依次降低,扩散强度依次增强。由此可知,图中依次表示技术密集型产业、资金密集型产业、劳动密集型产业和战略性新兴产业的是Ⅱ、Ⅲ、Ⅳ、Ⅰ,C正确。第16题,根据图示信息可知,Ⅰ、Ⅱ类产业对技术和城市综合能力要求较高,行业门槛高,且无法降低,因此难以扩散,适合在我国东部大城市发展;Ⅲ、Ⅳ类产业行业门槛低,适合从东部向中西部地区转移,C正确。
17.答案 (1)橡胶产业发展较晚,种苗繁育过程不规范;教育、科技水平较低,栽培技术落后,培训机制缺失;管理水平有限,收获的原料良莠不齐,整体质量较差;社会经济基础条件差,橡胶加工业落后;本国橡胶消费需求量少,出口市场狭小等。
(2)直接投资;国际贸易;技术输出;扶贫减贫等。
(3)积极发挥柬埔寨天然橡胶原料产地优势和中国在资金、技术及贸易上的优势;推动第一产业提质增效、创新发展;发展(高性能的乳胶制品)深加工等第二产业,广泛应用于生活日用品、汽车及交通运输等行业;发掘柬埔寨在培育橡胶木、环保新材料等产业的优势,发展旅游、贸易、物流等第三产业。
解析 第(1)题,“柬埔寨橡胶一般直接引用品种来源国的栽培技术进行种植,由企业或胶农自己繁育”,说明当地橡胶产业发展晚,没有栽培种植以及初加工的技术;柬埔寨属于发展中国家,教育管理水平较低,劳动力素质较低,没有相应的培训机制,从而导致橡胶加工过程中会出现原料和产品质量较差的情况;柬埔寨经济水平较低,本国橡胶消费需求量少,橡胶产业起步晚,国外市场销路没有打开。第(2)题,柬埔寨经济水平低,橡胶生产技术落后,中国可以直接在当地投资,推广先进的天然橡胶育种、栽培、割胶和胶乳初加工技术,从而帮扶当地人脱贫减贫。中国经济发展迅速,天然橡胶的需求量大,可以进口柬埔寨的橡胶产品,进行国际贸易合作。第(3)题,柬埔寨有天然橡胶原料产地的优势,中国有资金、技术和市场优势,从而可以推动柬埔寨第一产业的迅速发展;天然橡胶可以延长产业链,发展深加工等第二产业,广泛应用于生活日用品、汽车及交通运输等行业;柬埔寨天然橡胶林、割胶等可以作为旅游资源进行开发,并且进行国际贸易可以促进物流等第三产业的发展。
18.答案 (1)将芯片生产转移到日本,减少芯片运输费用,提高产品在日本市场的竞争力;扩大市场份额,提高利润;借助日本先进技术,提高产品研发和创新水平;分散产能布局,加速实行全球化战略。
(2)位于日本西部九州岛的中心位置,地理位置优越;海岸线曲折,多优良港湾,海运条件好;是陆上重要交通节点城市,交通便利;已建有S公司半导体及汽车芯片工厂,产业基础较好;临海地带,气候条件优越。
(3)通过承诺注入大量补贴资金,提高T公司入驻积极性,加快项目落地和投产;以补贴换供应,该厂优先向日本市场供应芯片,保障供应链安全;以补贴换技术,提高日本芯片制造水平,重振日本半导体产业。
(4)提供大量芯片,缓解日本的“芯片荒”;带动日本半导体及相关产业的发展;带动就业,提高经济收入;促进产业结构调整,推动区域经济一体化。
解析 第(1)题,T公司到日本建厂的主要目的可以从T公司在日本建厂的好处来入手分析。由材料可知,在日本建厂后,T公司距离其在日本的较大客户近了,可以减少产品运输费用,以降低成本,提高产品在日本市场的竞争力;还可以扩大市场份额,提高利润;借助日本先进的技术,进行产品研发,提高产品的创新水平;最后,在日本建厂可以分散产能布局,加速实行全球化战略。第(2)题,从工业布局的区位优势条件入手来回答。熊本县位于日本西部九州岛的中心位置,地理位置优越;该处海岸线曲折,多优良港湾,为海运提供了良好的条件;临海地带,气候条件优越;位于交通线附近,是陆上重要的交通节点城市,交通便利;由材料可知,熊本已建有S公司半导体及汽车芯片工厂,产业基础较好。第(3)题,政策优惠就是为了吸引商家企业在此布局。日本政府决定为T公司芯片制造厂项目提供补贴,通过承诺注入大量补贴资金,来提高T公司入驻当地的积极性,以加快项目落地和投产;日本作为T公司较大的客户,以补贴换供应,该厂优先向日本市场供应芯片,保障其供应链安全;以补贴换技术,提高日本的芯片制造水平,重振日本半导体产业。第(4)题,新工厂正式启用后可以提供大量芯片,缓解日本的“芯片荒”;可以带动日本半导体及相关产业的发展;提供了更多的岗位,带动就业,提高经济收入;促进产业结构调整,推动区域经济一体化发展。
19.答案 (1)发展纺织工业的棉花、羊毛等原料充足;劳动力和土地成本低;能源丰富廉价。
(2)该国社会经济发展水平不高,资金、技术条件有限,纺织服装业高素质人才相对缺乏;纺纱工业投资少,技术门槛低,且吸纳就业人员多,易获得政策支持。
(3)利于纺织服装业结构优化,实现出口多元化战略,提高风险抵御能力;提高产品附加值,增加财政收入;利于纺织服装业扩大规模,促进就业。
(4)建设跨国交通运输网,提高产品外运能力,降低运输时间和成本;加大纺织服装产品研发投入,适应市场需求及变化;借助网络销售平台,拓展国内外市场。
解析 第(1)题,乌兹别克斯坦农牧业发达,棉花、羊毛产量大,纺织工业原料充足;劳动力和土地成本低;读图可知,该国石油、天然气资源丰富,能源充足廉价。第(2)题,乌兹别克斯坦是发展中国家,社会经济发展水平低,资金、技术条件有限,缺乏纺织服装业高素质人才;纺纱工业属于廉价劳动力指向型工业,对劳动力素质要求不高;纺纱工业相对于纺织服装业其他产业,投资少,技术门槛低,纺纱工业能提供较多的就业岗位,吸纳就业人员多,容易获得政策支持。第(3)题,根据材料可知,大力发展纺织服装业,有利于改变乌兹别克斯坦单一的经济结构,利于纺织服装业结构优化,实现出口多元化战略,根据市场需求调整产业发展规模,提高风险抵御能力;大力发展纺织服装业有利于延长产业链,提高产品附加值,增加财政收入;利于纺织服装业扩大规模,促进就业,提高经济收入。第(4)题,根据材料可知,为促进该国纺织服装业发展,可建设跨国交通运输网,提高产品外运能力,降低运输时间和成本;加大纺织服装产品研发投入,提高产品品质,适应市场需求及变化;借助网络销售平台,扩大销售范围,拓展国内外市场。
相关试卷
这是一份适用于老高考旧教材2024版高考地理二轮复习素养升级练专题11旅游地理(附解析),共8页。试卷主要包含了阅读材料,完成下题,阅读图文材料,完成下题等内容,欢迎下载使用。
这是一份适用于老高考旧教材2024版高考地理二轮复习素养升级练专题10资源开发与区域整治(附解析),共7页。试卷主要包含了该流域最有可能分布在,图中生态防护林带的最主要用途是等内容,欢迎下载使用。
这是一份适用于老高考旧教材2024版高考地理二轮复习素养升级练专题8工业生产与产业转移核心考点练3产业转移(附解析),共6页。

