


新教材2024高考地理二轮专题复习单元综合提升练8工业生产与地区产业结构变化含答案
展开[2023·陕西省咸阳市一模]2022年12月9日,中国商飞公司向中国东方航空交付全球首架C919大型客机,标志着中国民航运输市场首次拥有中国自主研发的喷气式干线飞机。C919大型客机在上海总装,下图为“C919零部件厂家分布示意图”。据此完成1~2题。
1.影响C919大型客机总装厂布局在上海的主导区位因素是( )
A.市场B.技术
C.交通D.政策
2.C919大型客机的零部件来自不同厂家的目的是( )
A.降低零部件运输成本
B.促进各企业间的合作
C.发挥各地的技术优势条件
D.扩大产品销售市场
[2023·辽宁省鞍山市一模]“十三五”期间,我国自行车、电动自行车行业已经形成以环渤海、长三角和珠三角为中心的产业分布格局,目前许多企业正在寻找新的发展区域。下表示意部分自行车、电动自行车企业的布局方向。据此完成3~5题。
3.传统自行车企业优先选择迁往的区域是( )
A.河北唐山芦台经济开发区
B.冀中南产业聚集区
C.粤港澳大湾区产业基地
D.广西贵港产业基地
4.目前,大多电动自行车企业选择迁往粤港澳大湾区产业基地,主要是看中其( )
A.原料B.劳动力价格
C.技术D.交通条件
5.广西贵港产业基地与其他区域的不同之处在于其( )
A.生产技术B.产品质量
C.产品类型D.客户群体
[2023·山东济南二模]随着中国社会经济的持续快速发展,教育科技投入不断增长,劳动者素质大幅提高,我国正从人力资源大国转向人力资本大国。传统制造业的利润逐渐缩小,中国制造业向高端智能制造转型升级和创新发展。工业机器人产业是高端智能制造业的核心。以上海为中心的长三角是增长速度最快、发展水平最高的产业集群,是众多知名工业机器人企业总部所在地。下图示意上海工业机器人产业空间格局形成机理。据此完成6~7题。
6.促使中国制造业向高端智能制造转型升级和创新发展的主要原因是( )
A.制造业成本降低B.交通条件改善
C.人口红利转变D.环境污染加剧
7.上海成为众多知名工业机器人企业总部所在地的主导因素是( )
A.产业集聚B.技术信息
C.生产成本D.政府政策
[2023·重庆南开中学校联考]德国为世界传统汽车生产大国,汽车产业逐渐向电动化方向发展。动力电池是电动汽车的重要部件。我国某动力电池制造龙头企业于2019年到德国埃尔福特市投资建设动力电池生产基地,随后国内众多动力电池产业链的上游企业也相继到该生产基地附近投资建厂。据此完成8~10题。
8.德国吸引我国动力电池龙头企业投资建设生产基地的突出优势是( )
A.技术水平B.市场潜力
C.基础设施D.管理经验
9.国内众多动力电池产业链的上游企业到埃尔福特生产基地附近建厂,可以节省( )
A.劳动力成本B.原料运输成本
C.产品营销成本D.生产设备成本
10.电动化趋势对德国汽车产业的主要影响是( )
A.扩大生产规模B.提高产品质量
C.促进转型升级D.降低生产成本
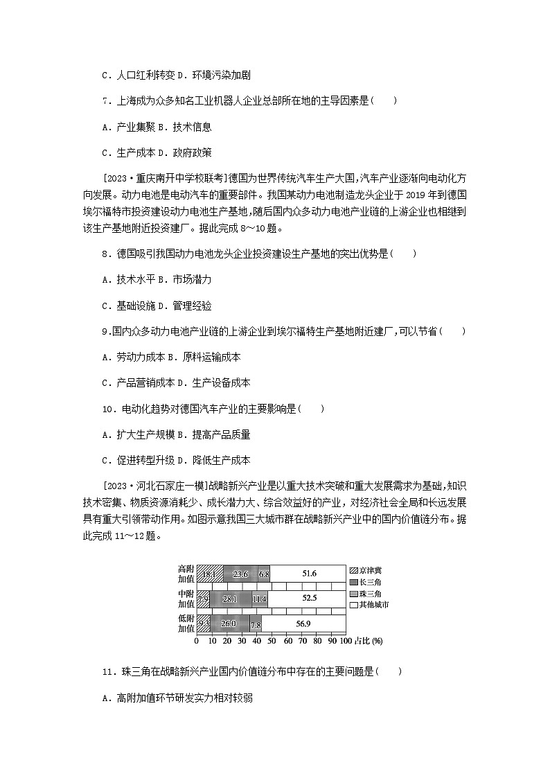
[2023·河北石家庄一模]战略新兴产业是以重大技术突破和重大发展需求为基础,知识技术密集、物质资源消耗少、成长潜力大、综合效益好的产业,对经济社会全局和长远发展具有重大引领带动作用。如图示意我国三大城市群在战略新兴产业中的国内价值链分布。据此完成11~12题。
11.珠三角在战略新兴产业国内价值链分布中存在的主要问题是( )
A.高附加值环节研发实力相对较弱
B.中附加值环节所占比重相对过高
C.低附加值环节生产能力相对较低
D.低附加值与高附加值占比差距大
12.京津冀城市群中北京和天津适宜大力推动的产业是( )
A.电子装配B.信息技术
C.机械制造D.生态农业
[2023·辽宁校联考一模]20世纪80年代,在新疆牧场、内蒙古草原、西藏的甜茶馆和牧区,随处可见鹿牌暖瓶的身影。鹿牌玻璃暖瓶的保温效果优于不锈钢内胆,更加健康,深受牧民的喜爱。但玻璃熔炉需要高温熔化原料进行生产,并产生大量废气、废水。下图示意鹿牌的发展历程。据此完成13~15题。
13.“九帽社”转型发展的原因是( )
A.基础材料短缺B.比较优势降低
C.政策引导变化D.交通条件改善
14.鹿牌暖瓶在中国北方市场份额占比大,主要是由于北方地区( )
A.地理位置优越B.生活习惯需求
C.交通运输便利D.生产历史悠久
15.玻璃保温瓶的保温效果好,但却停产的主要原因是( )
A.产业转型升级B.市场需求变化
C.生产成本提高D.环保要求提高
二、综合题
16.[2023·山东菏泽统考一模]阅读图文资料,完成下列要求。(16分)
境外经贸合作区是在国家统筹领导下,由商务部牵头与东道国签订贸易协定,进行投资的全新贸易形式,已成为我国政府帮助企业“走出去”的一个重要平台。越南前江省的龙江工业园(下图)是我国在越投资的第一个境外经贸合作区,截至2018年9月有40家企业入驻园区,其中效益最好的是以纺织为主的轻纺加工类企业和以造纸为主的原料加工类企业。
(1)简述龙江工业园区的区位优势。(4分)
(2)列举龙江工业园区为吸引更多企业入驻可采取的措施。(6分)
(3)分别说明纺织业和造纸业在龙江工业园区投资效益好的原因。(6分)
17.[2023·山东青岛二模]阅读图文资料,完成下列要求。(16分)
制造业产业集聚存在集聚形成和集聚提升两个阶段,并且在不同阶段的主导因素不同(下图)。京津冀地区是我国制造业的核心集聚区之一,以汽车制造、装备制造、生物医药等为主导产业。2004~2013年京津冀地区制造业集聚行业比重约为77%,目前处于集聚提升阶段,远高于长三角城市群(16%)。
(1)指出农业资源对产业集聚的作用。(4分)
(2)说明外商投资对京津冀地区制造业集聚的影响。(8分)
(3)分析京津冀地区制造业集聚行业比重高的主要原因。(4分)
单元综合提升练8 工业生产与地区产业结构变化
1~2.解析:第1题,飞机制造属于高科技产业,科技是影响飞机制造的主要区位因素,而上海科技实力雄厚,C919大飞机总装厂布局在上海的主导区位因素是科技,B正确;市场、交通、政策对飞机总装的影响在于提供便利,不是其布局的主导区位因素,A、C、D错误。故选B。第2题,C919飞机主要零部件分散在我国多地生产,这有利于充分发挥各地资源和技术优势,创设优质产品,C正确;促进企业间的交流协作、降低零部件的运输成本是集聚的优势,不是分散的优势,A、B错误;零部件分散于全国各地,对C919飞机销售影响不大,D错误。故选C。
答案:1.B 2.C
3~5.解析:第3题,传统自行车产业对基础设施、配套服务要求较高,而河北唐山芦台经济开发区,与其他区域相比,自行车零部件产业起步早,基础设施、配套服务齐备,适宜传统自行车产业的发展,A正确;冀中南产业聚集区优先发展童车童玩、电动自行车等,粤港澳大湾区产业基地主要以设计、研发为主,广西贵港产业基地发展历史短,工业基础薄弱,B、C、D错误。故选A。第4题,根据表格可知,粤港澳大湾区产业基地能实现工业设计、技术创新和成果转化等生产性服务业与自行车制造业协同发展,说明其技术先进,C正确;粤港澳大湾区产业基地工业原料缺乏、经济发达,劳动力价格低,交通便利,但不是主要优势,A、B、D错误。故选C。第5题,根据材料河北唐山芦台经济开发区的主要优势是历史悠久、工业基础雄厚,冀中南产业聚集区优先发展童车童玩、电动自行车,其产品类型不同,粤港澳大湾区产业基地技术先进,产品质量好,广西贵港产业基地“整车出口、散件组装”的上下游产业链已初步打通,所以其主要的不同之处为客户群体,D正确,A、B、C错误。故选D。
答案:3.A 4.C 5.D
6~7.解析:第6题,随着中国社会经济的持续快速发展,教育科技投入不断增长,劳动者素质大幅提高,我国正从人力资源大国转向人力资本大国,人口红利逐渐消失,促使中国制造业向高端智能制造转型升级和创新发展,C正确;中国制造业向高端智能制造转型升级和创新发展,可以使得制造业成本降低,A错误;交通条件、环境污染不是主要影响因素,B、D错误。故选C。第7题,由材料可知,以上海为中心的长三角是增长速度最快、发展水平最高的产业集群,是众多知名工业机器人企业总部所在地,企业相互之间存在信息上的工业联系,可以相互交流技术和信息,B正确;题干本身描述的就是产业集聚这一现象,A错误;产业集聚会使生产成本降低,但不是主导因素,C错误;政府政策不是主导因素,D错误。故选B。
答案:6.C 7.B
8~10.解析:第8题,由于德国汽车产业逐渐向电动化方向发展,并且动力电池是电动汽车的重要部件,说明德国未来对于动力电池需求量大,市场潜力大,因此德国吸引我国动力电池龙头企业投资建设生产基地的突出优势是市场潜力,B正确。该企业为我国动力电池龙头企业,技术水平高,德国的技术水平不是吸引我国电池龙头企业投资建厂的主要原因,A错误。德国的基础设施相较于我国差异不大,也不是吸引我国电池龙头企业投资建厂的主要原因,C错误。德国的管理经验对我国电池龙头企业投资建厂的吸引力较小,D错误。故选B。第9题,动力电池产业链的上游企业产品的市场主要面向于动力电池的生产企业,由于我国某动力电池制造龙头企业于2019年到德国埃尔福特市投资建设动力电池生产基地,说明国内众多动力电池产业链的上游企业到埃尔福特市生产基地附近建厂是因为距离市场近,能够降低产品的营销成本,C正确。由于德国劳动力成本较高,所以不能够节省劳动力成本,A错误。由于不确定原料的来源地在哪里,所以无法判断出能否节省原料运输成本,B错误。国内众多动力电池产业链的上游企业到埃尔福特市生产基地附近建厂后生产设备成本几乎不变,D错误。故选C。第10题,德国汽车产业逐渐向电动化方向发展使原本的传统汽车生产向电动化方向转变,促进了德国汽车产业转型升级,C正确。德国汽车产业逐渐向电动化方向发展是产品类型的变化,不会扩大德国汽车产业的生产规模,A错误。电动化趋势体现了汽车产业产品的发展变化,不会提高德国汽车产品的品质,B错误。电动化对技术水平要求较高,可能会提高德国汽车产业的生产成本,D错误。故选C。
答案:8.B 9.C 10.C
11~12.解析:第11题,从“我国三大城市群在战略新兴产业中的国内价值链分布”可以看出,珠三角在战略新兴产业国内价值链分布中高附加值环节占比相对较低,主要是研发实力相对较弱导致的,A正确;中附加值环节占比并没有显示出过多的特点,B错误;优先发展战略新兴产业会使得低附加值产业减少,低附加值环节生产能力相对较低和低附加值与高附加值占比差距大都是产业升级过程中良性的发展特点,不是主要存在的问题,C、D错误。故选A。第12题,京津冀城市群中北京和天津适宜大力推动的产业是战略新兴产业,根据材料中的定义“知识技术密集、物质资源消耗少、成长潜力大、综合效益好的产业”,信息技术资源消耗少而综合效益高,符合题意,B正确;电子装配对劳动力资源消耗大,A错误;机械制造对原材料和能源的需求大,C错误;生态农业的综合效益有限,D错误。故选B。
答案:11.A 12.B
13~15.解析:第13题,根据材料可知,“九帽社”转型生产暖瓶是因为1962年布匹被列入国家统销,生产帽子的原料出现短缺,A正确;根据材料无法体现比较优势、政策引导以及交通条件改善对其转型的影响,B、C、D错误。故选A。第14题,暖瓶主要起到保温作用,我国北方纬度较高,温度比南方低,尤其冬季气温更低,水降温的较快,人们对热水的需求多,所以暖瓶需求量大,B正确;地理位置、交通、生产历史对北方市场份额影响不大,A、C、D错误。故选B。第15题,根据材料可知,玻璃暖瓶生产产生大量废气、废水,对环境污染大,和北京的城市职能不匹配,北京作为首都对环境要求较高,污染严重的企业不适宜布局在北京,D正确;产业转型升级、市场需求变化、生产成本提高在材料中均无法体现,A、B、C错误。故选D。
答案:13.A 14.B 15.D
16.解析:本题以越南龙江工业园图文材料为背景,涉及工业区位因素及其变化等知识点,以考查学生对基础知识的掌握和应用情况,培养地理学科核心素养。(1)由材料“国家统筹领导下,由商务部牵头与东道国签订贸易协定”可知,龙江工业园区有两国政府政策的支持;此外,由图示信息可以看出,园区周边有铁路、港口等,交通方式多样,便于运输;此外,结合所学知识,越南人口众多,劳动力丰富且成本较低。(2)首先需要完善道路、水电等基础设施,为入园企业提供更好的服务;其次,为了吸引更多企业,可在税收等相关政策方面给予一定的优惠,实现园区和企业共赢;还可以加大对园区的宣传,提高园区知名度,以便让更多企业知晓;为了避免企业过多出现恶性竞争等事故,园区可以制定并完善各项规章制度,以此规范企业行为,实现良性竞争。(3)结合所学知识可知,纺织业属于典型的劳动密集型产业,需要丰富且廉价的劳动力,而越南人口数量多且劳动力成本低,有利于纺织企业获取更多的利润。越南以热带季风气候为主,雨热充足,森林植被丰富,可以提供大量的原料,且就地加工能够降低原料运输和劳动力成本,故造纸业在此投资效益好。
答案:(1)中越两国共同支持,优惠政策明显;越南人口众多,劳动力资源丰富;园区周围陆路、水路及航空运输便利。
(2)优化基础设施和投资环境,为入园企业提供一站式服务;积极参加并举办各种大型活动或会议,为企业开阔市场;与当地公安系统合作,做好园区的安保;健全各项规章制度,规范企业行为。
(3)纺织业属于劳动密集型产业,当地劳动力数量充足且廉价,成本优势明显;越南气候湿热,森林资源丰富,可为造纸业提供丰富且廉价的原材料资源。
17.解析:第(1)问,根据图示可知,农业资源对产业集聚的影响主要是在集聚形成阶段;对产业集聚产生的是负向作用,因为农业生产具有很强的地域性,不同地区的农业生产不同,且农产品易腐烂变质,一般产品销售与本地市场联系紧密,从而不利于产业集聚。第(2)问,根据图示可知,外商投资对产业集聚起正向作用。在京津冀地区制造业的集聚形成阶段,京津冀地区发展制造业的政策和基础生产条件优越,劳动力丰富,能够吸引大量外商投资建厂,利于产业集聚的形成;随着时间的推移,产业集聚发展,吸引相关配套产业的集聚,相关配套产业的齐全,促使产业集聚规模进一步扩大,迈入集聚强度提升阶段,产业内、外关联性加强,对产业集聚的影响增强,外商投资的影响相对减弱,但仍起正向作用。第(3)问,制造业集聚行业比重高,主要是京津冀地区内部经济发展不均衡。京、津两个核心城市地位突出,对制造业吸引力强,制造业具有较明确的向京津两地聚集的趋向;京津冀地区是我国制造业的核心集聚区之一,以汽车制造、装备制造、生物医药等为主导产业,产业内、外关联度高,集聚效应强,故制造业集聚行业比重高。
答案:(1)农业资源对产业集聚的影响主要在集聚形成阶段;农业生产具有地域性,农产品易腐烂变质,产品销售与本地市场联系紧密,不利于产业集聚(负向作用)。
(2)外商投资对产业集聚起正向作用。在京津冀地区制造业的集聚形成阶段,京津冀地区发展制造业的政策和基础条件优越,能够吸引大量外商投资建厂,初步形成一定规模的产业集聚;相关配套产业促使产业集聚规模进一步扩大。在集聚强度提升阶段,产业内、外关联等因素对产业集聚的影响增强,外商投资的影响减弱,但仍起正向作用。
(3)京津冀地区内部经济发展不均衡,京、津两个核心城市地位突出,制造业具有较明确的向京津两地聚集的趋向;该地区以汽车制造、装备制造等为主导产业,产业内、外关联度高,集聚效应强。
区域
优势条件
河北唐山芦台经济开发区
自行车零部件产业起步于20世纪70年代,基础设施、配套服务齐备
冀中南产业聚集区
自行车产业已有40多年的发展历史,优先发展童车童玩、电动自行车等主导产业
粤港澳大湾区产业基地
开展与自行车相关的基础研究工作,使工业设计、技术创新和成果转化等生产性服务业与自行车制造业协同发展
广西贵港产业基地
多家电动自行车龙头企业已入驻园区,“整车出口、散件组装”的上下游产业链已初步打通
高考地理一轮复习微专题小练习专练61地区产业结构变化: 这是一份高考地理一轮复习微专题小练习专练61地区产业结构变化,共5页。
新教材2024高考地理二轮专题复习单元综合提升练8工业生产与地区产业结构变化: 这是一份新教材2024高考地理二轮专题复习单元综合提升练8工业生产与地区产业结构变化,共8页。试卷主要包含了选择题,综合题等内容,欢迎下载使用。
新教材2024高考地理二轮专题复习单元综合提升练1地球的运动: 这是一份新教材2024高考地理二轮专题复习单元综合提升练1地球的运动,共8页。