
还剩1页未读,
继续阅读
所属成套资源:湘教版地理八年级上册 教案
成套系列资料,整套一键下载
湘教版地理八年级上册第二章 第一节 中国的地势特点 教案
展开
这是一份湘教版地理八年级上册第二章 第一节 中国的地势特点 教案,共2页。
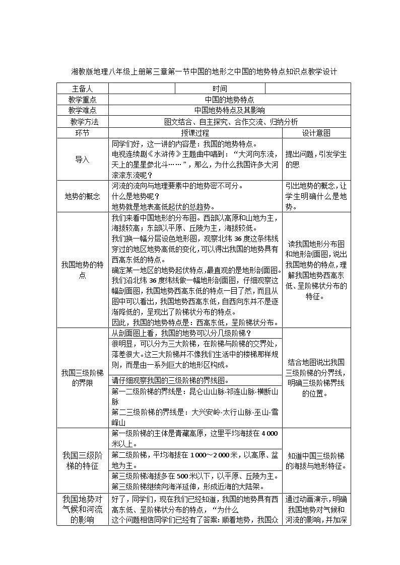
湘教版地理八年级上册第三章第一节中国的地形之中国的地势特点知识点教学设计主备人时间教学重点中国的地势特点教学难点中国地势特点及其影响教学方法图文结合、自主探究、合作交流、归纳分析环节授课过程设计意图导入同学们好,这一讲的内容是:我国的地势特点。电视连续剧《水浒传》主题曲中唱到:“大河向东流,天上的星星参北斗……”,那么,为什么我国许多大河滚滚东流呢?提出问题,引发学生的思地势的概念河流的流向与地理要素中的地势密不可分。什么是地势呢?地势就是地表高低起伏的总趋势。引出地势的概念,让学生明确什么是地势。我国地势的特点我们来看中国地形的分布图。西部以高原和山地为主,海拔较高;东部以平原、丘陵为主,海拔较低。我们换一幅分层设色地形图,观察北纬36度这条纬线穿过的地区地势高低的变化,可以得出我国的地势具有西高东低的特点。确定某一地区的地势起伏特点,最直观的是地形剖面图。我们沿北纬36度纬线做一幅地形剖面图,仔细观察这幅剖面图,我国地势西高东低的特点一目了然,而且从图中可以看出,我国地势西高东低,自西向东并不是逐渐降低的,呈现出了阶梯状分布的特点。因此,我国的地势特点是:西高东低,呈阶梯状分布。读我国地形分布图和地形剖面图,说出我国地势的特点,理解我国地势西高东低、呈阶梯状分布的特征。我国三级阶梯的界限从剖面图上看,我国的地势可以分几级阶梯?结合地图说出我国三级阶梯的分界线,明确三级阶梯界线的位置。很明显,可以分为三大阶梯,在阶梯与阶梯的交界处,落差很大。这三大阶梯并不像我们生活中的楼梯那样规则,而是由一系列巨大的地形区构成。请仔细观察我国的三级阶梯的界线图。第一二级阶梯的界线是:昆仑山山脉-祁连山脉-横断山脉第二三级阶梯的界线是:大兴安岭-太行山脉-巫山-雪峰山我国三级阶梯的特征第一级阶梯的主体是青藏高原,这里平均海拔在4 000米以上。知道中国三级阶梯的海拔与地形特征。第二级阶梯,平均海拔在1 000~2 000米,以高原、盆地为主。第三级阶梯海拔多在500米以下,以平原、丘陵为主。第三级阶梯继续向海洋延伸,形成近海的大陆架。我国地势对气候和河流的影响好了,同学们,现在我们已经知道,我国的地势具有西高东低、呈阶梯状分布的特点,“为什么这个问题相信同学们已经有了答案:顺着地势,我国众多大河滚滚东流。请同学们思考,这样的地势特点对我国还有哪些影响?通过动画演示,明确我国地势对气候和河流的影响,并加深理解地形、气候、河流三者之间的相互关系这些滚滚东流的大河,为我国东西部的交通提供了便利的水运条件。但在阶梯与阶梯的交界处,由于落差很大,交通不便。河流从高一级阶梯流入低一级阶梯时,落差很大,水流急,水能资源极为丰富。 从对气候方面看:西高东低的地势,便于海上湿润气流深入内陆,形成降水,有利于农业生产。小结总结微课
湘教版地理八年级上册第三章第一节中国的地形之中国的地势特点知识点教学设计主备人时间教学重点中国的地势特点教学难点中国地势特点及其影响教学方法图文结合、自主探究、合作交流、归纳分析环节授课过程设计意图导入同学们好,这一讲的内容是:我国的地势特点。电视连续剧《水浒传》主题曲中唱到:“大河向东流,天上的星星参北斗……”,那么,为什么我国许多大河滚滚东流呢?提出问题,引发学生的思地势的概念河流的流向与地理要素中的地势密不可分。什么是地势呢?地势就是地表高低起伏的总趋势。引出地势的概念,让学生明确什么是地势。我国地势的特点我们来看中国地形的分布图。西部以高原和山地为主,海拔较高;东部以平原、丘陵为主,海拔较低。我们换一幅分层设色地形图,观察北纬36度这条纬线穿过的地区地势高低的变化,可以得出我国的地势具有西高东低的特点。确定某一地区的地势起伏特点,最直观的是地形剖面图。我们沿北纬36度纬线做一幅地形剖面图,仔细观察这幅剖面图,我国地势西高东低的特点一目了然,而且从图中可以看出,我国地势西高东低,自西向东并不是逐渐降低的,呈现出了阶梯状分布的特点。因此,我国的地势特点是:西高东低,呈阶梯状分布。读我国地形分布图和地形剖面图,说出我国地势的特点,理解我国地势西高东低、呈阶梯状分布的特征。我国三级阶梯的界限从剖面图上看,我国的地势可以分几级阶梯?结合地图说出我国三级阶梯的分界线,明确三级阶梯界线的位置。很明显,可以分为三大阶梯,在阶梯与阶梯的交界处,落差很大。这三大阶梯并不像我们生活中的楼梯那样规则,而是由一系列巨大的地形区构成。请仔细观察我国的三级阶梯的界线图。第一二级阶梯的界线是:昆仑山山脉-祁连山脉-横断山脉第二三级阶梯的界线是:大兴安岭-太行山脉-巫山-雪峰山我国三级阶梯的特征第一级阶梯的主体是青藏高原,这里平均海拔在4 000米以上。知道中国三级阶梯的海拔与地形特征。第二级阶梯,平均海拔在1 000~2 000米,以高原、盆地为主。第三级阶梯海拔多在500米以下,以平原、丘陵为主。第三级阶梯继续向海洋延伸,形成近海的大陆架。我国地势对气候和河流的影响好了,同学们,现在我们已经知道,我国的地势具有西高东低、呈阶梯状分布的特点,“为什么这个问题相信同学们已经有了答案:顺着地势,我国众多大河滚滚东流。请同学们思考,这样的地势特点对我国还有哪些影响?通过动画演示,明确我国地势对气候和河流的影响,并加深理解地形、气候、河流三者之间的相互关系这些滚滚东流的大河,为我国东西部的交通提供了便利的水运条件。但在阶梯与阶梯的交界处,由于落差很大,交通不便。河流从高一级阶梯流入低一级阶梯时,落差很大,水流急,水能资源极为丰富。 从对气候方面看:西高东低的地势,便于海上湿润气流深入内陆,形成降水,有利于农业生产。小结总结微课
相关资料
更多