资料中包含下列文件,点击文件名可预览资料内容
还剩8页未读,
继续阅读
成套系列资料,整套一键下载
- 人教A版高中数学(选择性必修第二册)同步讲义第26讲 拓展七:导数双变量问题的7种考法总结(2份打包,原卷版+含解析) 试卷 0 次下载
- 人教A版高中数学(选择性必修第二册)同步讲义第27讲 拓展八:导数隐零点问题的6种考法总结(2份打包,原卷版+含解析) 试卷 0 次下载
- 人教A版高中数学(选择性必修第二册)同步讲义第29讲 拓展十:利用导数研究不等式恒(能)成立问题5种考法总结(2份打包,原卷版+含解析) 试卷 0 次下载
- 人教A版高中数学(选择性必修第二册)同步讲义第30讲 拓展十一:近五年导数高考真题分类汇编(2份打包,原卷版+含解析) 试卷 0 次下载
- 人教A版高中数学(选择性必修第二册)同步讲义第31讲 拓展十二:导数大题的8种常见考法总结(2份打包,原卷版+含解析) 试卷 0 次下载
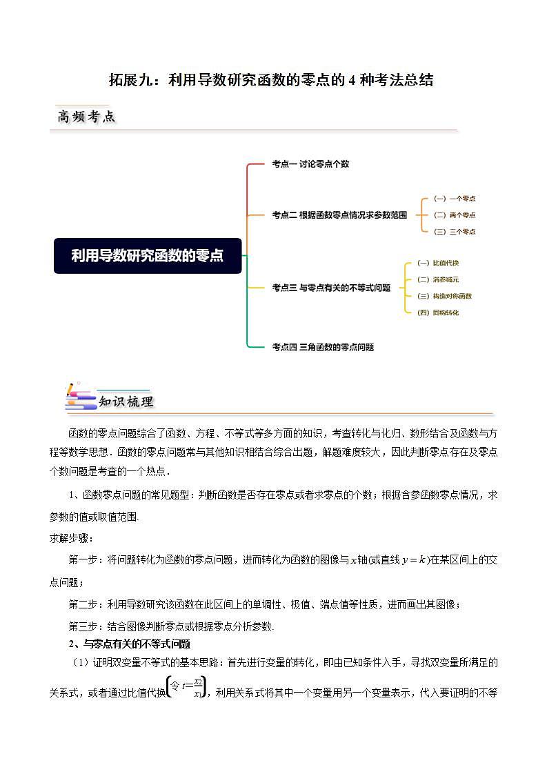
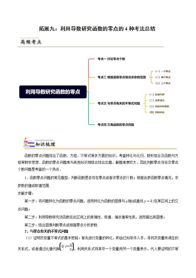
人教A版高中数学(选择性必修第二册)同步讲义第28讲 拓展九:利用导数研究函数的零点的4种考法总结(2份打包,原卷版+含解析)
展开
这是一份人教A版高中数学(选择性必修第二册)同步讲义第28讲 拓展九:利用导数研究函数的零点的4种考法总结(2份打包,原卷版+含解析),文件包含人教A版高中数学选择性必修第二册同步讲义第28讲拓展九利用导数研究函数的零点的4种考法总结原卷版doc、人教A版高中数学选择性必修第二册同步讲义第28讲拓展九利用导数研究函数的零点的4种考法总结含解析doc等2份试卷配套教学资源,其中试卷共74页, 欢迎下载使用。
相关资料
更多

