还剩2页未读,
继续阅读
第一章勾股定理本章归纳总结教案(北师大版八年级数学上册)
展开
这是一份第一章勾股定理本章归纳总结教案(北师大版八年级数学上册),共4页。
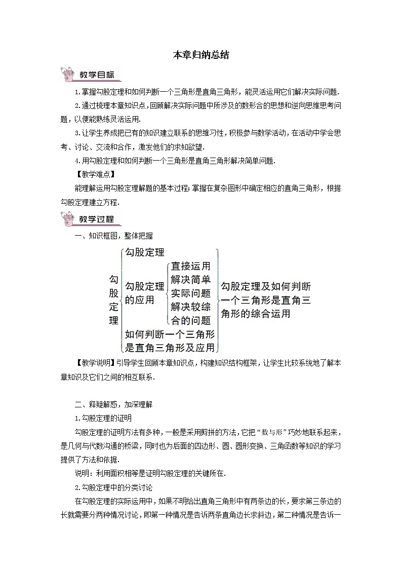
本章归纳总结1.掌握勾股定理和如何判断一个三角形是直角三角形,能灵活运用它们解决实际问题.2.通过梳理本章知识点,回顾解决实际问题中所涉及的数形合的思想和逆向思维思考问题,以便能熟练灵活运用.3.让学生养成把已有的知识建立联系的思维习性,积极参与数学活动,在活动中学会思考、讨论、交流和合作,激发他们的求知欲望.4.用勾股定理和如何判断一个三角形是直角三角形解决简单问题.【教学难点】能理解运用勾股定理解题的基本过程;掌握在复杂图形中确定相应的直角三角形,根据勾股定理建立方程.一、知识框图,整体把握【教学说明】引导学生回顾本章知识点,构建知识结构框架,让学生比较系统地了解本章知识及它们之间的相互联系.二、释疑解惑,加深理解1.勾股定理的证明勾股定理的证明方法有多种,一般是采用剪拼的方法,它把“数与形”巧妙地联系起来,是几何与代数沟通的桥梁,同时也为后面的四边形、圆、圆形变换、三角函数等知识的学习提供了方法和依据.说明:利用面积相等是证明勾股定理的关键所在.2.勾股定理中的分类讨论在勾股定理的实际运用中,如果不明给出直角三角形中有两条边的长,要求第三条边的长就需要分两种情况讨论,即第一种情况是告诉两条直角边长求斜边,第二种情况是告诉一条直角边和斜边长求另一条直角边.3.曲面两点间的距离问题在解决曲面中两点间的距离时,往往是要将曲面问题转化为同一平面内两点之间的距离,这是解决问题的关键.三、典例精析,复习新知例1 一张直角三角形纸片,两直角边AC=6cm,BC=8cm,将△ABC折叠,使点B与点A重合,折痕是DE(如 图所示),求CD的长.【分析】设CD为x,∵AD=BD,∴AD=8-x. ∴在△ACD中,根据勾股定理列出关于x的方程即可求解.解:由折叠知,DA=DB.在Rt△ACD中,由勾股定理得AC2+CD2=AD2,若设CD=xcm,则AD=DB=(8-x)cm,代入上式得62+x2=(8-x)2,解得x=7/4=1.75(cm),即CD的长为1.75cm.例2有一个立方体礼盒如图所示,在底部A处有一只壁虎,C′处有一只蚊子,壁虎急于捕捉到蚊子充饥.(1)试确定壁虎所走的最短路线;(2)若立方体礼盒的棱长为20cm,则壁虎如果想在半分钟内捕捉到蚊子,每分钟至少要爬行多少厘米?(保留整数)【分析】求几何表面的最短距离时,通常可以将几何体表面展开,把立体图形转化为平面图形.解:(1)若把礼盒上的底面A′B′C′D′竖起来,如图所示,使它与立方体的正面(ABB′A′)在同一平面内,然后连接AC′,根据“两点间线段最短”知线段AC′就是壁虎捕捉蚊子所走的最短路线.(2)由(1)得,△ABC′是直角三角形,且AB=20,BC′=40.根据勾股定理,得AC′2=AB2+BC′2=202+402,AC′≈44.7(cm),44.7÷0.5≈90(cm/min).所以壁虎要想在半分钟内捕捉到蚊子,它每分钟至少爬行90厘米(只入不舍).【教学说明】师生共同回顾本章主要知识,对于例题中需要注意的事项教师可以适当点评,便于学生熟练加以运用.四、复习训练,巩固提高1.已知在△ABC中,∠B=90°,一直角边为a,斜边为b,则另一条直角边c满足c2= .2.在Rt△ABC中,∠C=90°,若a=12,c-b=8,则b= ,c= .3.如图所示,在△ABC中,∠ACB=90°,CD⊥AB,D为垂足,AC=2.1,BC=2.8.求:(1)△ABC的面积;(2)斜边AB的长;(3)斜边AB上的高CD的长;(4)斜边被分成的两部分AD和BD的长.【答案】1.b2-a2;2.5,13;3.解:(1)S△ABC=AC×BC=×2.1×2.8=2.94.(2)AB2=AC2+BC2=2.12+2.82=12.5,∴AB=3.5.(3)由三角形的面积公式得AC×BC=AB×CD,所以×2.1×2.8=×3.5×CD,解得CD=1.68.(4)在Rt△ACD中,由勾股定理得AD2+CD2=AC2,∴AD2=AC2-CD2=2.12-1.682=(2.1+1.68)(2.1-1.68)=3.78×0.42=2×1.89×2×0.21=22×9×0.214×0.21.∴AD=2×3×0.21=1.26.∴BD=AB-AD=3.5-1.26=2.24.五、师生互动,课堂小结本节复习课你能灵活运用勾股定理和如何判断一个三角形是直角三角形的解决问题吗?还有哪些不足?【教学说明】教师引导学生归纳本章主要的知识点,对于遗漏或需要强调的地方,教师应及时补充和点拨.1.复习题4.5第11、12题.2.完成练习册中本课时相应练习.勾股定理是解决线段计算问题的主要依据,它单独命题比较少见,更多时候是与其他知识综合应用,在综合题中如何找到适当的直角三角形是解题的关键.
本章归纳总结1.掌握勾股定理和如何判断一个三角形是直角三角形,能灵活运用它们解决实际问题.2.通过梳理本章知识点,回顾解决实际问题中所涉及的数形合的思想和逆向思维思考问题,以便能熟练灵活运用.3.让学生养成把已有的知识建立联系的思维习性,积极参与数学活动,在活动中学会思考、讨论、交流和合作,激发他们的求知欲望.4.用勾股定理和如何判断一个三角形是直角三角形解决简单问题.【教学难点】能理解运用勾股定理解题的基本过程;掌握在复杂图形中确定相应的直角三角形,根据勾股定理建立方程.一、知识框图,整体把握【教学说明】引导学生回顾本章知识点,构建知识结构框架,让学生比较系统地了解本章知识及它们之间的相互联系.二、释疑解惑,加深理解1.勾股定理的证明勾股定理的证明方法有多种,一般是采用剪拼的方法,它把“数与形”巧妙地联系起来,是几何与代数沟通的桥梁,同时也为后面的四边形、圆、圆形变换、三角函数等知识的学习提供了方法和依据.说明:利用面积相等是证明勾股定理的关键所在.2.勾股定理中的分类讨论在勾股定理的实际运用中,如果不明给出直角三角形中有两条边的长,要求第三条边的长就需要分两种情况讨论,即第一种情况是告诉两条直角边长求斜边,第二种情况是告诉一条直角边和斜边长求另一条直角边.3.曲面两点间的距离问题在解决曲面中两点间的距离时,往往是要将曲面问题转化为同一平面内两点之间的距离,这是解决问题的关键.三、典例精析,复习新知例1 一张直角三角形纸片,两直角边AC=6cm,BC=8cm,将△ABC折叠,使点B与点A重合,折痕是DE(如 图所示),求CD的长.【分析】设CD为x,∵AD=BD,∴AD=8-x. ∴在△ACD中,根据勾股定理列出关于x的方程即可求解.解:由折叠知,DA=DB.在Rt△ACD中,由勾股定理得AC2+CD2=AD2,若设CD=xcm,则AD=DB=(8-x)cm,代入上式得62+x2=(8-x)2,解得x=7/4=1.75(cm),即CD的长为1.75cm.例2有一个立方体礼盒如图所示,在底部A处有一只壁虎,C′处有一只蚊子,壁虎急于捕捉到蚊子充饥.(1)试确定壁虎所走的最短路线;(2)若立方体礼盒的棱长为20cm,则壁虎如果想在半分钟内捕捉到蚊子,每分钟至少要爬行多少厘米?(保留整数)【分析】求几何表面的最短距离时,通常可以将几何体表面展开,把立体图形转化为平面图形.解:(1)若把礼盒上的底面A′B′C′D′竖起来,如图所示,使它与立方体的正面(ABB′A′)在同一平面内,然后连接AC′,根据“两点间线段最短”知线段AC′就是壁虎捕捉蚊子所走的最短路线.(2)由(1)得,△ABC′是直角三角形,且AB=20,BC′=40.根据勾股定理,得AC′2=AB2+BC′2=202+402,AC′≈44.7(cm),44.7÷0.5≈90(cm/min).所以壁虎要想在半分钟内捕捉到蚊子,它每分钟至少爬行90厘米(只入不舍).【教学说明】师生共同回顾本章主要知识,对于例题中需要注意的事项教师可以适当点评,便于学生熟练加以运用.四、复习训练,巩固提高1.已知在△ABC中,∠B=90°,一直角边为a,斜边为b,则另一条直角边c满足c2= .2.在Rt△ABC中,∠C=90°,若a=12,c-b=8,则b= ,c= .3.如图所示,在△ABC中,∠ACB=90°,CD⊥AB,D为垂足,AC=2.1,BC=2.8.求:(1)△ABC的面积;(2)斜边AB的长;(3)斜边AB上的高CD的长;(4)斜边被分成的两部分AD和BD的长.【答案】1.b2-a2;2.5,13;3.解:(1)S△ABC=AC×BC=×2.1×2.8=2.94.(2)AB2=AC2+BC2=2.12+2.82=12.5,∴AB=3.5.(3)由三角形的面积公式得AC×BC=AB×CD,所以×2.1×2.8=×3.5×CD,解得CD=1.68.(4)在Rt△ACD中,由勾股定理得AD2+CD2=AC2,∴AD2=AC2-CD2=2.12-1.682=(2.1+1.68)(2.1-1.68)=3.78×0.42=2×1.89×2×0.21=22×9×0.214×0.21.∴AD=2×3×0.21=1.26.∴BD=AB-AD=3.5-1.26=2.24.五、师生互动,课堂小结本节复习课你能灵活运用勾股定理和如何判断一个三角形是直角三角形的解决问题吗?还有哪些不足?【教学说明】教师引导学生归纳本章主要的知识点,对于遗漏或需要强调的地方,教师应及时补充和点拨.1.复习题4.5第11、12题.2.完成练习册中本课时相应练习.勾股定理是解决线段计算问题的主要依据,它单独命题比较少见,更多时候是与其他知识综合应用,在综合题中如何找到适当的直角三角形是解题的关键.
相关资料
更多

