湖北省武汉市部分重点中学2023-2024学年高二上学期期中联考化学试题(Word版附解析)
展开
这是一份湖北省武汉市部分重点中学2023-2024学年高二上学期期中联考化学试题(Word版附解析),共21页。试卷主要包含了选择题的作答,非选择题的作答,1ml/等内容,欢迎下载使用。
本试卷共8页,19题。满分100分。考试用时75分钟。考试时间:2023年11月8日上午11:00-12:15
注意事项:
1.答题前,先将自己的姓名、准考证号填写在试卷和答题卡上,并将准考证号条形码贴在答题卡上的指定位置。
2.选择题的作答:每小题选出答案后,用2B铅笔把答题卡上对应题目的答案标号涂黑。写在试卷、草稿纸和答题卡上的非答题区域均无效。
3.非选择题的作答:用黑色签字笔直接答在答题卡上对应的答题区域内。写在试卷、草稿纸和答题卡上的非答题区域均无效。
4.考试结束后,请将本试卷和答题卡一并上交。
可能用到的相对原子质量:H1 C12 N14 O16 Na23
一、选择题:本题共15小题,每小题3分,共45分。在每小题给出的四个选项中,只有一项符合题目要求。
1. 化学与生活关系密切,下列说法错误的是
A. 在NO2和N2O4的平衡体系中,加压后颜色变深,可用勒夏特列原理解释
B. 将SOCl2与AlCl3·H2O混合并加热,可得到无水氯化铝
C. 打开剧烈摇动后的碳酸饮料产生大量气泡的原因是压强对化学平衡的影响
D. NH4F水溶液中含有HF,因此NH4F溶液不能存放于玻璃试剂瓶中
【答案】A
【解析】
【详解】A.加压后颜色变深是因为体积减小,二氧化氮浓度增大,与平衡移动无关,A错误;
B.SOCl2遇水容易水解,与AlCl3•6H2O混合并加热,可吸收结晶水并生成HCl,可有效防止AlCl3水解,得到无水AlCl3,B正确;
C.温度相同时,气体的溶解度随着压强的降低而减小,打开碳酸饮料瓶盖时瓶内的压强减小,二氧化碳的溶解度降低,会产生大量气泡,C正确;
D.氟化铵中氟离子水解生成氟化氢,氟化氢能与玻璃中的二氧化硅反应,因此氟化铵溶液不能存放于玻璃试剂瓶中,D正确;
故选A。
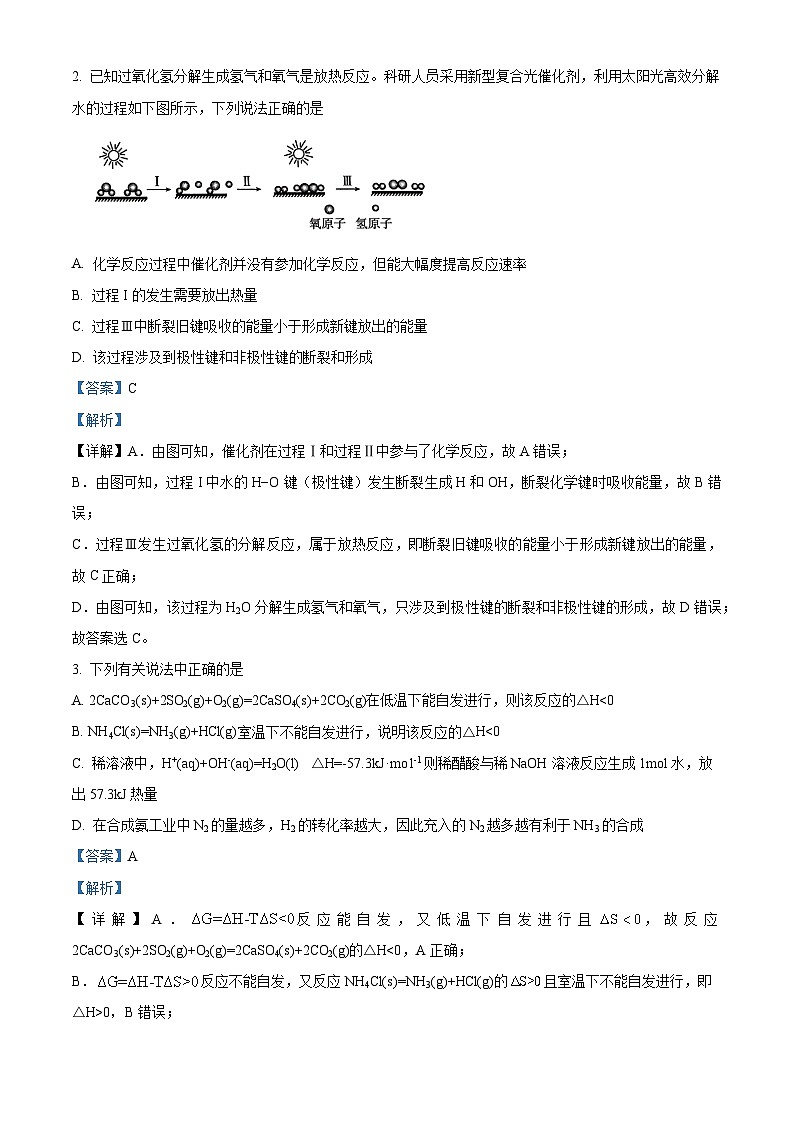
2. 已知过氧化氢分解生成氢气和氧气是放热反应。科研人员采用新型复合光催化剂,利用太阳光高效分解水的过程如下图所示,下列说法正确的是
A. 化学反应过程中催化剂并没有参加化学反应,但能大幅度提高反应速率
B. 过程I的发生需要放出热量
C. 过程Ⅲ中断裂旧键吸收的能量小于形成新键放出的能量
D. 该过程涉及到极性键和非极性键的断裂和形成
【答案】C
【解析】
【详解】A.由图可知,催化剂在过程Ⅰ和过程Ⅱ中参与了化学反应,故A错误;
B.由图可知,过程I中水的H−O键(极性键)发生断裂生成H和OH,断裂化学键时吸收能量,故B错误;
C.过程Ⅲ发生过氧化氢的分解反应,属于放热反应,即断裂旧键吸收的能量小于形成新键放出的能量,故C正确;
D.由图可知,该过程为H2O分解生成氢气和氧气,只涉及到极性键的断裂和非极性键的形成,故D错误;
故答案选C。
3. 下列有关说法中正确的是
A. 2CaCO3(s)+2SO2(g)+O2(g)=2CaSO4(s)+2CO2(g)在低温下能自发进行,则该反应的△Hc>d>a
A. ③④⑥⑦B. ①④⑤⑥C. ①③⑤⑦D. ②③⑤⑥
【答案】A
【解析】
【详解】①pH=2的NaOH溶液中c(OH-)=10-2 ml/L,pH=10的NaOH溶液中c(OH-)=10-4ml/L,二者等体积混合时溶液中,混合溶液中,则混合溶液pH=12-lg2=11.7,①正确;
②醋酸的电离常数只与温度有关,pH=4的盐酸与pH=4的醋酸溶液等体积混合后氢离子浓度不变,醋酸分子和醋酸根变化倍数相同,故混合后pH=4,②正确;
③pH=m的盐酸,c(H+)=10-mml/L,盐酸为强酸,c(HCl)= 10-mml/L,pH=n的氢氧化钠溶液,c(H+)=10-nml/L,根据KW= c(H+)×c(OH-)=10-14,所以c(OH-)=10n-14ml/L, 氢氧化钠为强碱,c(NaOH)= 10n-14ml/L , 盐酸与氢氧化钠恰好完全反应,则盐酸的物质的量等于氢氧化钠的物质的量,,,则m+n=15,③错误;
④NaHA的溶液呈酸性可能是因为H2A为二元弱酸,但是HA-的电离程度大于其水解程度,④错误;
⑤25℃,pH=7.0的NaClO和HClO的混合溶液中,存在电荷守恒:c(ClO-)+c(OH-)=c(H+)+c(Na+),c(H+)=c(OH-)则c(ClO-)=c(Na+),,可知,c(HClO)>c(ClO-),所以c(HClO)>c(ClO-)=c(Na+),⑤正确;
⑥pH=9CH3COONa溶液与pH=9的NaOH溶液,醋酸根离子水解促进水的电离,氢氧化钠电离出的氢氧根离子抑制水的电离,则两者水的电离程度相同,⑥错误;
⑦常温下等物质的量浓度的四种溶液a.NH3·H2O、b.NH4HSO4、c.(NH4)2CO3、d.NH4Cl,a.NH3·H2O是弱电解质,其余都是强电解质,因此c()最小的是a,根据能够电离出的的个数可分为两类,c(NH4)2CO3是二元铵盐,虽然碳酸铵溶液中,碳酸根和铵根相互促进水解,但水解不彻底,铵离子浓度较大,b.NH4HSO4和d.NH4Cl一元铵盐,b.NH4HSO4中电离产生的氢离子抑制铵离子水解,故 b.NH4HSO4,d.NH4Cl比较,c()较大的是b;则,c()的关系为c>b>d>a,⑦错误;
故选A。
13. 常温下,将0.01mlH2S气体通入到100mL0.1ml·L-1NaOH溶液中,反应后溶液的pH=10。将反应后的混合液放置一段时间后,溶液的pH>10。忽略反应后溶液体积的变化,设NA为阿伏加德罗常数的值。下列说法错误的是
A. 常温下,HS-的电离常数小于其水解常数
B. 放置前的混合溶液中由水电离产生的H+的数目为10-11NA
C. 放置后溶液中可能发生反应:2HS-+O2=2S↓+2OH-
D. 反应后pH=10的溶液中:c(S2-)+c(HS-)+c(H2S)=0.1ml·L-1
【答案】B
【解析】
【详解】A.将0.01mlH2S气体通入到100mL0.1ml·L-1NaOH溶液中,恰好完全反应生成NaHS,反应后溶液的pH=10,呈碱性,说明常温下,HS-的电离常数小于其水解常数,A正确;
B.放置前的混合溶液pH=10,水的电离受到促进,则由水电离产生的H+的数目为10-4ml/L×0.1L×NA/ml=10-5NA,B错误;
C.放置后溶液pH增大,HS-被氧气氧化,可能发生反应:2HS-+O2=2S↓+2OH-,C正确;
D.NaHS溶液中存在物料守恒:c(S2-)+c(HS-)+c(H2S)=0.1ml·L-1,D正确;
故选B。
14. 如图,I是恒压密闭容器,II是恒容密闭容器。其它条件相同时,在I、II中分别加入2mlX和2mlY,起始时容器体积均为VL,发生如下反应并达到平衡:2X(?)+Y(?)aZ(g)(X、Y状态未知)。此时I中X、Y、Z的物质的量之比为1:3:2,则下列说法一定正确的是
A. 若X、Y均为气态,则平衡时的压强:II>I
B. 若X为固态,Y为气态,则I、II中从起始到平衡所需时间相同
C. 若X、Y不均为气态,则平衡时气体平均摩尔质量:I>II
D. 平衡时I容器的体积小于VL
【答案】B
【解析】
【分析】
达到平衡时,I中X、Y、Z的物质的量之比为1∶3∶2,则,n=0.8,,a=1。
【详解】A.X、Y均为气态,正向反应气体分子数减少,II容积不变,压强减小,则平衡时的压强: II0
B. X点CH4的转化率为20%
C. X点与Y点容器内压强比51∶55
D. 维持Z点温度,向容器中再充入CH4、H2S、CS2、H2各0.1ml时v(正)<v(逆)
【答案】C
【解析】
【分析】
【详解】A.由图可知,温度越高,生成物的物质的量越大,则升高温度平衡正向移动,所以正反应为吸热反应,则△H>0,故A正确;
B.X点CH4的物质的量与氢气相等,则,所以有0.1-x=4x,解得x=0.02,则X点CH4的转化率为,故B正确;
C.同温同体积,物质的量与压强成正比,而X点与Y点的温度不同,则无法计算容器内压强比,故C错误;
D. Z点CH4的物质的量与CS2相等,则,所以有0.1-x=x,解得x=0.05,设体积为V,得出平衡常数,向容器中再充入CH4、H2S、CS2、H2各0.1ml时,,所以平衡移动逆方向移动,v(正)<v(逆),故D正确;
答案选C。
二、非选择题:本题共4小题,共55分。
16. 回答以下问题。
(1)Sb2O3可用作白色颜料和阻燃剂等。在实验室中可利用SbCl3的水解反应制取Sb2O3(SbCl3的水解分三步进行,中间产物有SbOCl等),写出SbCl3水解生成SbOCl的水解反应方程式_______;SbCl3水解的总反应可表示为:2SbCl3+3H2OSb2O3+6HCl为了得到较多的Sb2O3,操作时要将SbCl3缓慢加入大量水中的原因是_______。
(2)次磷酸(H3PO2)是一种弱酸,将等体积、等物质的量浓度的H3PO2溶液和NaOH溶液混合,所得溶液中阴离子只有、OH-两种。写出H3PO2溶液与NaOH溶液恰好完全反应的溶液中各离子浓度由大到小的顺序为_______。
(3)已知Cr(OH)3与NaOH溶液反应生成Na[Cr(OH)4],与稀硫酸反应生成Cr2(SO4)3,写出Cr(OH)3在水中的电离方程式_______、_______。
(4)一定温度下,用水吸收SO2气体时,溶液中水的电离平衡_______移动(填“向左”“向右”或“不”);若得到pH=4的H2SO3溶液,试计算溶液中c():c(H2SO3)=_______(已知该温度下,H2SO3的电离常数:Ka1=4.5×10-2,Ka2=2.5×10-7)。
(5)某温度下,pH=3的盐酸中c(OH-)=1×10-9ml·L-1;该温度下pH=2的H2SO4溶液与pH=11的NaOH溶液混合后溶液的pH=9,则H2SO4与NaOH溶液的体积比为_______。
【答案】(1) ①. SbCl3+H2OSbOCl+2HCl ②. 加水降低SbCl3的浓度,促进水解反应正向进行,从而产生较多的Sb2O3
(2)c(Na+)>c()>c(OH-)>c(H+)
(3) ①. Cr(OH)3Cr3++3OH- ②. Cr(OH)3+H2O[Cr(OH)4]-+H+
(4) ①. 向左 ②. 1.125
(5)9 : 1
【解析】
【小问1详解】
SbCl3水解生成SbOCl和HCl,则水解反应方程式:SbCl3+H2OSbOCl+2HCl;SbCl3水解的总反应可表示为:2SbCl3+3H2OSb2O3+6HCl,为了得到较多的Sb2O3,操作时要将SbCl3缓慢加入大量水中,电解质溶液浓度越小,水解程度越大,则原因是:加水降低SbCl3的浓度,促进水解反应正向进行,从而产生较多的Sb2O3。
【小问2详解】
将等体积、等物质的量浓度的H3PO2溶液和NaOH溶液混合,所得溶液中阴离子只有、OH-两种,则H3PO2是一元弱酸,H3PO2溶液与NaOH溶液恰好完全反应,生成NaH2PO2和水,在溶液中发生水解,生成H3PO2和OH-,使溶液呈碱性,则溶液中各离子浓度由大到小的顺序为c(Na+)>c()>c(OH-)>c(H+)。
【小问3详解】
已知Cr(OH)3与NaOH溶液反应生成Na[Cr(OH)4],与稀硫酸反应生成Cr2(SO4)3,则Cr(OH)3是两性氢氧化物,既能发生碱式电离,又能发生酸式电离,所以Cr(OH)3在水中的电离方程式为Cr(OH)3Cr3++3OH-、Cr(OH)3+H2O[Cr(OH)4]-+H+。
【小问4详解】
一定温度下,用水吸收SO2气体时,SO2先与水反应生成H2SO3,H2SO3发生电离使溶液呈酸性,从而抑制水的电离,所以溶液中水的电离平衡向左移动;若得到pH=4的H2SO3溶液,Ka1= ,Ka2=,Ka1∙Ka2 =,则溶液中c():c(H2SO3)=== 1.125。
【小问5详解】
某温度下,pH=3的盐酸中c(OH-)=1×10-9ml·L-1,则KW=1×10-3×1×10-9=1×10-12。该温度下pH=2的H2SO4溶液与pH=11的NaOH溶液混合后溶液的pH=9,设H2SO4与NaOH溶液的体积分别为V1和V2,则,,所以H2SO4与NaOH溶液的体积比为9 : 1。
17. 化学反应常伴随热效应。某些反应(如中和反应)的热量变化,其数值Q可通过测量反应前后体系温度变化计算测得。
(1)盐酸浓度的测定:移取20.00mL待测液,向其中滴加两滴酚酞溶液,用0.5000ml·L-1的NaOH溶液滴定至终点,消耗NaOH溶液22.00mL。
①上述滴定操作用到的仪器有_______(填标号,下同)。
②该盐酸浓度为_______ml·L-1。
③该实验到达滴定终点时的现象是_______。
④下列关于滴定的操作及分析,正确的是_______。
A.碱式滴定管量取NaOH溶液时,未进行润洗,测量结果将偏高
B.滴定时应一直观察滴定管中溶液体积的变化
C.终点读数时如果俯视测量结果将偏高
D.平行滴定时,须重新装液并调节液面至“0”刻度
(2)热量测定:取上述NaOH溶液和盐酸各50mL进行反应,测得反应前后体系的温度值(℃)分别为T0、T1,则该过程放出的热量为_______J(为了计算方便,可近似认为实验所用的稀溶液的密度为1.0g·mL-1,比热容为4.18J·g-1·°C-1,忽略水以外各物质吸收的热量,下同)。
(3)借鉴(2)的方法,甲同学测量放热反应Fe(s)+CuSO4(aq)=FeSO(aq)+Cu(s)的焓变△H(忽略温度对焓变的影响)。实验结果见下表。
①温度:b_______c(填“>”“ ②. -20.9(b-a)或-41.8(c-a)
【解析】
【分析】用0.5000ml·L-1的NaOH溶液滴定一定浓度的盐酸溶液,测定其浓度,设计实验测定中和热;
【小问1详解】
①滴定操作时需要用的仪器有锥形瓶、酸式滴定管、碱式滴管、铁架台等,故选BD;
②滴定时发生的反应为HCl+NaOH=NaCl+H2O,故c(HCl)=,故答案为0.5500;
③用物质的量浓度为0.5000ml·L-1的标准NaOH溶液去滴定未知浓度的盐酸,用酚酞作指示剂,当滴入最后半滴后,溶液由无色变为浅红色,且半分钟内不褪色,即可判断到达了滴定终点,故答案为:滴入最后半滴NaOH溶液,锥形瓶内溶液由无色变为浅红色,且半分钟内不褪色;
④A.碱式滴定管量取NaOH溶液时,未进行润洗,使溶液浓度偏低,滴定时消耗标准液的体积偏大,致测量结果将偏高,选项A正确;
B.滴定时应注视溶液颜色的变化,选项B错误;
C.终点读数时如果俯视,则读数偏小,测量结果将偏低,选项C错误;
D.平行滴定时,须重新装液并调节液面至“0”刻度,重新滴定,选项D正确;
答案选AD;
【小问2详解】
由Q=cV总·T可得Q=4.18 J·g-1·°C-1×1.0g·mL-1×(50mL+50mL)×(T1-T0)=418(T1-T0),故答案为418(T1-T0);
【小问3详解】
100mL0.2ml·L-1CuSO4溶液含有溶质的物质的量为0.02ml,1.20gFe粉和0.56gFe粉的物质的量为0.021ml、0.01ml,实验ⅰ中有0.02mlCuSO4发生反应,实验ⅱ中有0.01mlCuSO4发生反应,实验ⅰ放出的热量多,体系温度升高幅度较大,则b>c;
若按实验ⅰ进行计算,;若按实验ⅱ进行计算,;答案为-20.9(b-a)或-41.8(c-a)。
18. 合成氨工业和硫酸工业在国民经济中占有重要地位。
(1)在合成氨工业中,原料气(N2、H2及少量CO、NH3的混合气)在进入合成塔前需经过铜氨液处理,目的是除去其中的CO其反应为:[Cu(NH3)2]++CO+NH3[Cu(NH3)3CO]+ △H
相关试卷
这是一份湖北省武汉市黄陂区部分学校2022-2023学年高一上学期期中联考化学试题(Word版附解析),共12页。试卷主要包含了选择题,填空题等内容,欢迎下载使用。
这是一份安徽省部分重点中学2023-2024学年高二上学期10月大联考化学试题(Word版附解析),共19页。试卷主要包含了2mlNH3,此时等内容,欢迎下载使用。
这是一份湖北省武汉市部分重点中学2023-2024学年高二上学期期中联考化学试题(解析版),文件包含湖北省武汉市部分重点中学2023-2024学年高二上学期期中联考化学试题原卷版docx、湖北省武汉市部分重点中学2023-2024学年高二上学期期中联考化学试题Word版含解析docx等2份试卷配套教学资源,其中试卷共31页, 欢迎下载使用。

