湖北省部分名校2024-2025学年高二上学期期中联考化学试卷(Word版附解析)
展开
这是一份湖北省部分名校2024-2025学年高二上学期期中联考化学试卷(Word版附解析),文件包含2024年湖北部分名校高二期中联考化学试题Word版含解析docx、2024年湖北部分名校高二期中联考化学试题Word版无答案docx等2份试卷配套教学资源,其中试卷共33页, 欢迎下载使用。
试卷满分:100分
注意事项:
1.答题前,先将自己的姓名、准考证号、考场号、座位号填写在试卷和答题卡上,并将准考证号条形码粘贴在答题卡上的指定位置。
2.选择题的作答:每小题选出答案后,用2B铅笔把答题卡上对应题目的答案标号涂黑。写在试卷、草稿纸和答题卡上的非答题区域均无效。
3.非选择题的作答:用黑色签字笔直接答在答题卡上对应的答题区域内。写在试卷、草稿纸和答题卡上的非答题区域均无效。
可能用到的相对原子质量:H:1 C:12 O:16 Na:23 Al:27 S:32 I:127
第Ⅰ卷
一、选择题:本题共15小题,每小题3分,共45分。在每小题给出的四个选项中,只有一项是符合题目要求的。
1. 科教兴国,科技改变生活。下列说法错误的是
A. 三折叠手机柔性屏使用的原材料聚酰亚胺属于有机高分子材料
B. T型碳是中科院预言的一种碳的新型结构,其与金刚石互为同素异形体
C. 天宫课堂“五环实验”,向碳酸钠溶液中滴加甲基橙溶液后变成红色
D. 我国首次在实验室实现了二氧化碳到淀粉的合成,生物酶催化剂的使用改变了反应历程
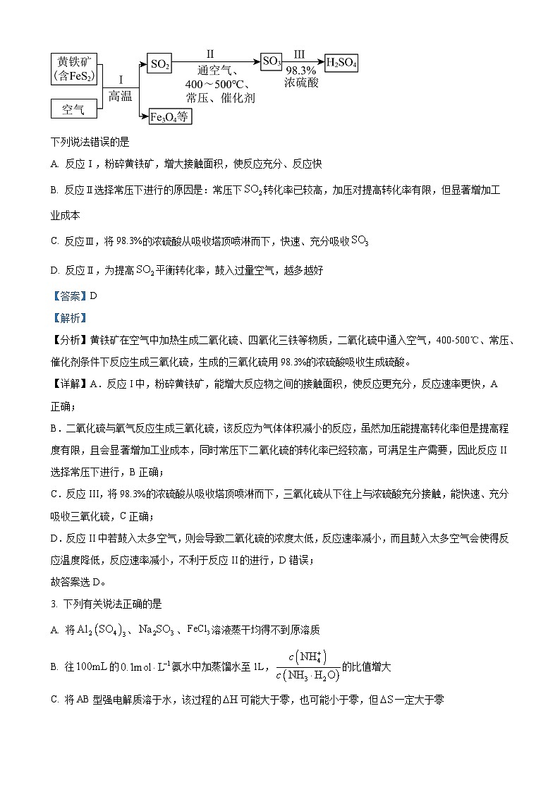
2. 硫酸是重要化工原料,工业生产制取硫酸的原理示意图如下。
下列说法错误的是
A. 反应Ⅰ,粉碎黄铁矿,增大接触面积,使反应充分、反应快
B. 反应Ⅱ选择常压下进行的原因是:常压下转化率已较高,加压对提高转化率有限,但显著增加工业成本
C. 反应Ⅲ,将98.3%的浓硫酸从吸收塔顶喷淋而下,快速、充分吸收
D. 反应Ⅱ,为提高平衡转化率,鼓入过量空气,越多越好
3. 下列有关说法正确的是
A. 将、、溶液蒸干均得不到原溶质
B. 往的氨水中加蒸馏水至1L,的比值增大
C. 将AB型强电解质溶于水,该过程的可能大于零,也可能小于零,但一定大于零
D. 为减小或消除中和反应反应热的测定实验的偶然误差,需要多次测定,取平均值,每次测定需要使用温度计2次
4. 下列关于阿伏加德罗常数的说法中正确的是
A. 被还原为转移的电子数为
B. 的溶液中含有的离子总数为
C. 与充分反应后,所得分子数为
D. 已知: 。取与在适宜条件下充分发生该反应,吸收热量
5. 右图为合成某内酰胺的一种中间产物的结构,下列关于该物质说法错误的是
A. 分子式为
B. 含有氰基、酮羰基、酯基三种官能团
C. 该物质能发生氧化反应、取代反应
D. 与氢氧化钠溶液反应,产物可能都溶于水
6. X、Y、Z、M为原子序数依次增大的短周期主族元素,由X、Y、Z元素所形成某种阳离子结构如图所示,M元素原子最内层电子数占电子总数的四分之一,下列说法错误的是
A. 简单氢化物的沸点:Z>Y
B. Z、M形成的简单离子半径:Zb>c>d
B. b点对应溶液中:
C. V mL生活用品中含有的质量为
D. b点溶液中,离子浓度排序:
14. 一定温度下,在恒容密闭容器中发生反应:。进料浓度比[]分别为1:1、4:1、7:1时,平衡转化率随温度变化的关系如图。下列说法错误的是
A. a点所在曲线表示进料浓度比为7:1
B. 该反应中反应物总能量高于生成物的总能量
C. b、c两点中,对应平衡时体系中体积分数:b>c
D. 若的初始浓度为,时,
15. 室温下,水溶液中各含硫微粒物质的量分数随pH变化关系如下图[例如]。已知:,。
下列说法正确的是
A. 的平衡常数
B. 室温下,、的饱和溶液中,饱和溶液中的大
C. 若用已知浓度的溶液完全中和该溶液来测定其浓度,可以选择酚酞做指示剂
D. 的溶液中加入等体积的溶液,初始生成的沉淀只有
第Ⅱ卷
二、非选择题(本题共4小题,共55分)
16. 按要求填写下列空格。
(1)以废旧铅酸蓄电池中的含铅废料和硫酸为原料,可以制备高纯度,从而实现铅的再生利用。此过程涉及反应:。该反应可选择亚铁盐作催化剂,分两步完成的反应方程式为①②___________。将与混合并加热得到无水的化学反应方程式为:___________。
(2)一定温度下,容积固定的容器中,以M为起始反应物,发生反应,达到平衡后,再充入一定量的M,该平衡向___________(填“正”或者“逆”)反应方向移动,达到新平衡,体系中N的体积分数比原平衡___________(填“大”或者“小”)。
(3)在室温下,有下列五种溶液:①溶液②溶液③氨水④含有和的混合液⑤溶液,从大到小的顺序是___________(填序号)。
(4)常温下将pH=1硫酸平均分成两等份,一份加入适量水,另一份加入与该硫酸溶液物质的量浓度相同的氢氧化钠溶液,两者pH都增大了1,加入水和溶液的体积比为(忽略混合前后溶液体积变化):___________。
(5)在溶液中存在平衡:,将其用稀硫酸酸化,再加入亚硫酸钠溶液,其被直接氧化的离子反应方程式为:___________。
17. 用如下方法回收废旧 CPU 中的单质、和。
已知:①浓硝酸不能单独将溶解:②。
(1)酸溶后经___________操作,将混合物分离。
(2)浓、稀均可作酸溶试剂。实际选用的稀硝酸的理由是:___________。
(3)与王水[V(浓硝酸):V(浓盐酸)=1:3]溶金原理相同。
①写出用王水溶反应的化学方程式:___________。
②关于溶金的下列说法正确的是___________(填字母)。
A.王水中的发生氧化反应
B.王水中浓盐酸的主要作用是增强溶液的酸性
C.用浓盐酸与也可使溶解
(4)若用足量粉将溶液中的完全还原,生成物中的单质有:___________(填名称)。
(5)用适当浓度的盐酸、溶液、氨水与铁粉,可按照如下方法从酸溶后的溶液中回收和(图中标注的试剂和物质均不同)。
试剂1是___________,物质2是___________。
18. 某小组采用如下实验流程制备:
已知:是一种无色晶体,吸湿性极强,可溶于热的正己烷,不溶于冷的正己烷,在空气中受热易被氧化,[]:正己烷是一种有机溶剂。请回答:
(1)如图为步骤Ⅰ的实验装置图(夹持仪器和尾气处理装置已省略),图中仪器A的名称是___________,步骤Ⅰ反应结束的实验现象是___________。
(2)步骤Ⅳ中,洗涤所得,晶体可使用___________试剂。
(3)纯化与分析:对粗产品纯化处理后得到产品,再采用银量法测定产品中含量以确定纯度。原理为:先用过量标准溶液沉淀,再以标准溶液回滴剩余的。已知:
①从下列选项中选择合适的操作补全测定步骤(填字母序号)。
称取产品1.0800g,用少量稀酸A溶解后转移至容量瓶,加水定容得待测溶液。取滴定管检漏、水洗→润洗,从滴定管尖嘴放出液体→装液、赶气泡、调液面、读数→用移液管准确移取待测溶液加入锥形瓶→___________→___________加入酸B→用标准溶液滴定→___________→读数。
a.滴加指示剂溶液
b.滴加指示剂硫酸铁铵[]溶液
c.准确移取标准溶液加入锥形瓶
d.滴定至溶液呈浅红色
e.滴定至沉淀变白色
②加入酸B的作用是___________。
③三次滴定消耗标准溶液的平均体积为,则产品纯度为___________(保留四位有效数字)。
19. 新能源是未来能源发展的方向,积极发展氢能是实现“碳达峰、碳中和”的重要举措。
(1)近年来催化重整制氢是氢能源获取的重要途径,主要反应如下:
反应Ⅰ:
反应Ⅱ:
反应Ⅲ:
甲烷水蒸气重整过程中自由能(,设和不随温度变化)随温度变化趋势如图1所示:
判断反应Ⅰ、Ⅱ反应焓变的符号:___________0,___________0(填“>”或“
相关试卷
这是一份湖南省市县部分学校2024-2025学年高二上学期11月期中联考化学试卷(Word版附解析),文件包含湖南省市县部分学校2024-2025学年高二上学期11月期中联考化学试题Word版含解析docx、湖南省市县部分学校2024-2025学年高二上学期11月期中联考化学试题Word版无答案docx等2份试卷配套教学资源,其中试卷共26页, 欢迎下载使用。
这是一份湖北省云学名校联盟2024-2025学年高二上学期11月联考化学试卷(Word版附答案),共14页。试卷主要包含了选择题,主观题等内容,欢迎下载使用。
这是一份湖北省部分高中期中联考2024-2025学年高一上学期11月期中化学试卷(Word版附答案),共15页。试卷主要包含了选择题的作答,填空题和解答题的作答,考生必须保持答题卡的整洁,设表示阿伏加德罗常数的值,下列说法错误的是等内容,欢迎下载使用。

