地理中图版 (2019)第一章 人口分布、迁移与合理容量第三节 资源环境承载力与人口合理容量获奖ppt课件
展开南锣鼓巷的承载力 南锣鼓巷是北京最古老的街区之 一。近年来,南锣鼓巷游客数量迅速増长。2015年国庆假期日均客流量达到10万人次。从景区保护的角度看,宽8米、长787米的南锣鼓巷,接待游客的容量相当有限。 南锣鼓巷街区为消除节假日人流过大帯来的安全隐患,设立了人流监测系统。该系统共设置了17处电子眼,覆盖南锣鼓巷主街和东西各8条胡同,分为绿、蓝、黄、橙和红5个等级。绿色表明人流处于畅通状态、红色表明人流瞬间通过的密度为每平方釆1.5人,为紧急报警状态,必须采取限流措施。 思考 1. 按照人流监测系统,南锣鼓巷容纳多少人时,开始出现紧急报警状态? 2. 一个区域容纳人口数量是否也存在报警指标?我们怎么进行衡量计算?
此限度可用区域资源环境承载力表示
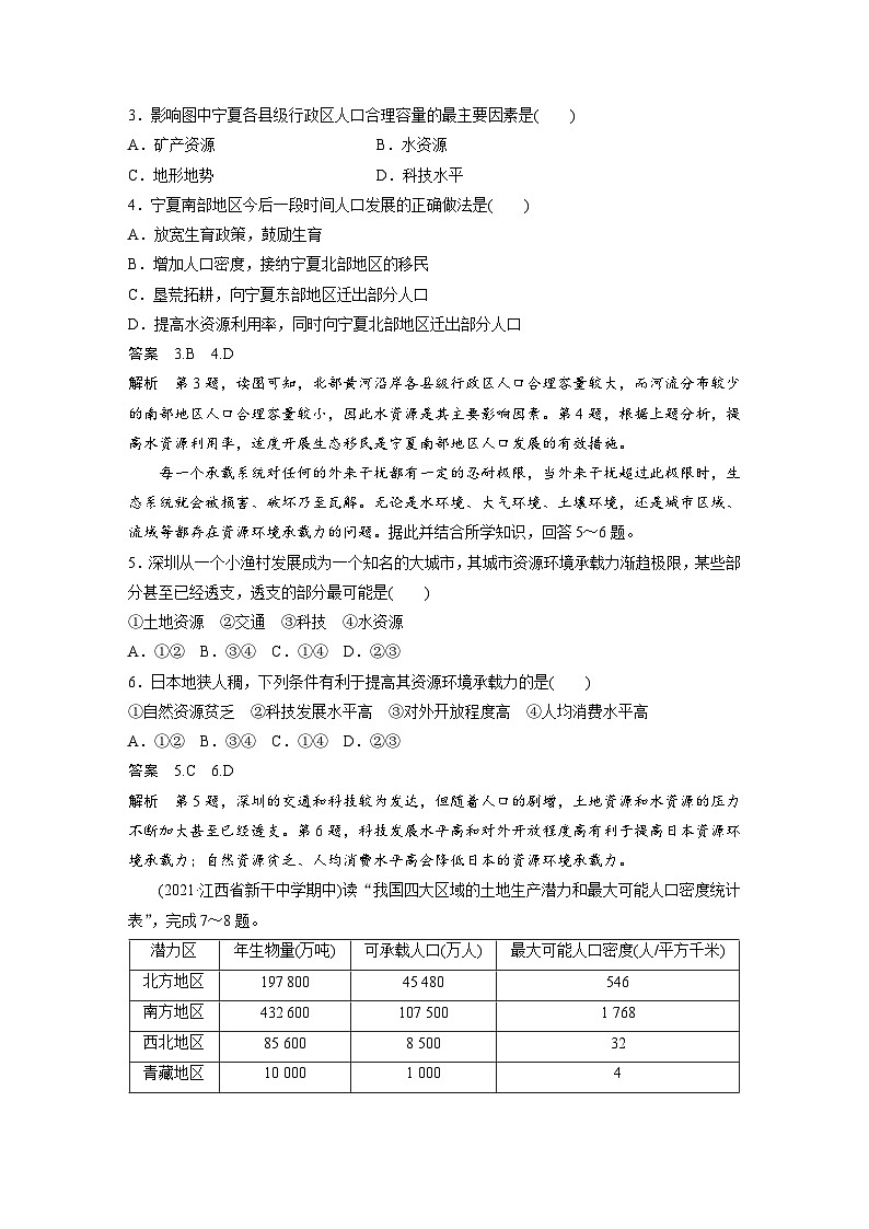
指一定时期内,特定区域在资源环境功能处于相对稳定的状态下,所能承受的某一人口规模下各种社会经济活动的能力
某区域资源环境承载力所能承受的最大人口规模即为8人
如何分析区域资源环境承载力?
区域资源环境承载力的分析
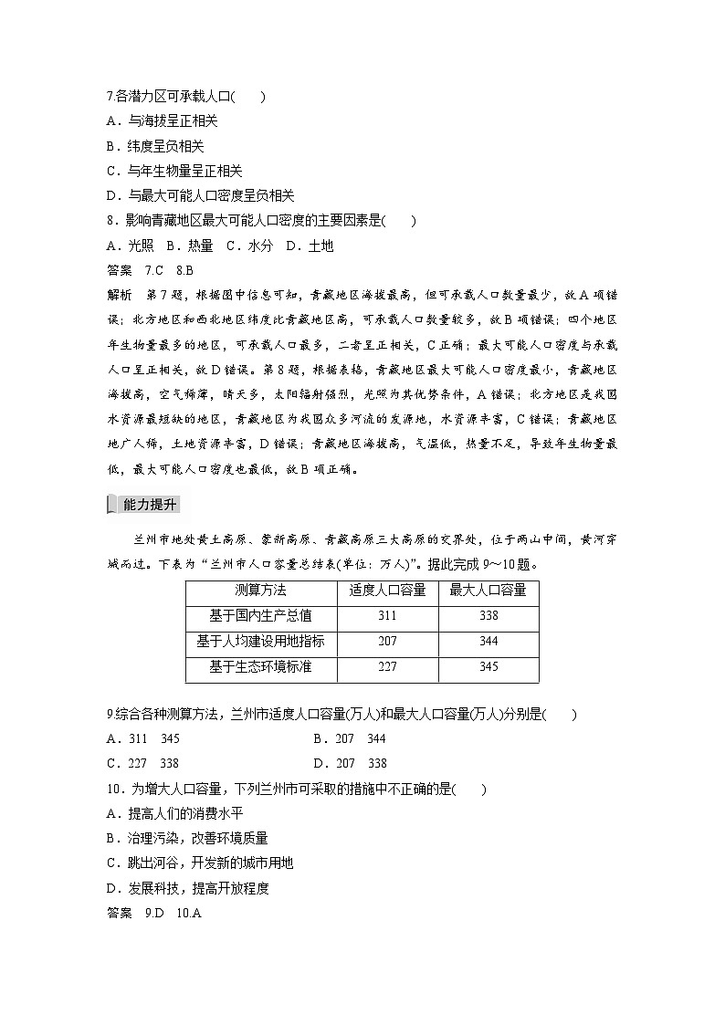
区域资源环境承载力的大小由什么决定的?
对于一个区域而言,资源环境承载力是一个整体,其大小常常是由区域中的“短板”即最紧缺要素决定的
水资源承载力是干旱地区的“短板”,决定着整个区域资源环境承载力的大小。如果资源被过度利用,就会造成环境污染和生态破坏, 影响人类的生产和生活。
影响区域资源环境承载力的因素有哪些?
影响区域资源环境承载力的因素
区域资源环境承载力与其影响因素的关系
区域资源越丰富,区域资源环境承载力越大;反之,区域资源越贫乏,区域资源环境承载力越小
环境质量越高,越适合人类生存,区域资源环境承载力越大
社会经济越发达,区域资源环境承载力越大
科学技术水平越高,能够利用的资源越多,资源的利用率越高,区域资源环境承载力越大
人口受教育水平越高,区域资源环境承载力越大
地域开放程度越高,能够利用的外界资源越多,区域资源环境承载力越大
人均消费水平越高,区域资源环境承载力越小
地球到底能承载多少人?
悲观者:地球上的人口已经超出了地球的资源环境承载能力,若人口进一步增长, 势必引起严重的后果
认识角度不同、估算的方法不同,得出的结果也不同
乐观者:科学技术具有巨大的潜力,可以帮助人们我到新的资源,解决种种推题,未来世界人口不会超过地球的资源环境承载力
当今人类面临的各种资源短缺和环境问题,在很大程度上与人口过多有直接关系
对于地球特定的环境与有限的资源来说,控制人口增长是人类共同的责任和长期的任务
1.表中信息反映的影响区域资源环境承载力的主导因素是 ( )A.科学技术水平 B.区域资源 C.地域开放程度 D.人均消费水平2.青海、西藏资源环境承载力远远低于长江中下游地区的主要原因有 ( )①地势高,气候寒冷 ②生态环境脆弱 ③自然资源丰富 ④土地生产潜力小A.①③④ B.②③④C.①②③ D.①②④
二、选择题下表为我国部分地区的土地生产潜力和最大可能人口密度表。读表,完成1~2题。
指按照合理的生活方式,保障健康的生活水平,同时又不妨碍未来人口生活质量的前提下,一个国家或地区适宜的人口数量
某区域的人口合理容量即为6人
人口合理容量与区域资源环境承载力有何区别?
含义上的区别:人口合理容量不仅反映了人口与环境的协调发展,而且体现了人口数量与社会、经济和文化发展的相适应性。是一个“适宜值”环境承载力强调的是一个区域的资源环境所能承载的最大人口数量,即一个区域最多能养活多少人,是“极大值”数量上的区别:人口合理容量小于资源环境承载力
人口合理容量具有相对性同一历史时期,不同地区,不同的社会、经济和科学技术水平下,人口合理容量不同 不同的历史时期,同一地区人口合理容量也不相同
人口合理容量有何特点?
中国人口究竟多少才合适 请同学们阅读课本25页-26页案例探究,思考以下问题。 问题: 1. 我国人口合理容量受哪些因素的影响? 2. 我国人口数量的变化对社会经济发展产生什么影响?
【参考】 1.自然环境和资源的状况、社会经济发展水平、科学技术水平、地域的开放程度 2.中国人口总数增多,有利的是提供了丰富而廉价的劳动力,使工业成本降低,促进经济发展,同时也促进了消费。不利的是对资源造成了巨大压力;产生的废弃物多,对生态环境也造成很大的压力;增加社会管理难度等。
3.图中a、b分别表示( )A.a人口合理容量,b资源环境承载力B.a资源环境承载力,b人口合理容量C.a资源环境承载力,b资源环境承载力D.a人口合理容量,b人口合理容量4.与图中b呈正相关的有( )①地域开放程度 ②自然资源状况 ③科学技术水平 ④人均消费水平A.①③④ B.①②③C.①②④ D.②③④
5.表中反映的我国人口合理容量是( )A.15亿~16亿 B.约15.1亿或16.6亿C.8亿~9亿D.14亿~15亿6.下列不属于影响我国人口合理容量的因素是( )A.自然资源的数量和质量B.地域开放程度C.科技发展水平和人均消费水平D.国家人口政策
20世纪90年代以来有许多学者从不同角度对我国人口数量及人口容量进行了预测,表中内容为一些学者的预测数据。读表,完成5~6题。
高中中图版 (2019)第三节 资源环境承载力与人口合理容量多媒体教学课件ppt: 这是一份高中中图版 (2019)第三节 资源环境承载力与人口合理容量多媒体教学课件ppt,共60页。PPT课件主要包含了答案B,答案D等内容,欢迎下载使用。
中图版 (2019)必修 第二册第三节 资源环境承载力与人口合理容量集体备课课件ppt: 这是一份中图版 (2019)必修 第二册第三节 资源环境承载力与人口合理容量集体备课课件ppt,共41页。
中图版 (2019)必修 第二册第三节 资源环境承载力与人口合理容量评课课件ppt: 这是一份中图版 (2019)必修 第二册第三节 资源环境承载力与人口合理容量评课课件ppt,共37页。PPT课件主要包含了1资源环境承载力,人口合理容量,祝同学们学习愉快等内容,欢迎下载使用。

