


2.2.1 一定物质的量浓度溶液的配制(解析版)(好题帮)备战2023年高考化学一轮复习考点帮(新教材新高考)
展开考点1 一定物质的量浓度溶液的配制
选择题(共16小题)
1.下列实验操作设计正确且能达到实验目的的是
【答案】C
【详解】A.用pH试纸测溶液pH的方法为将pH试纸放在干燥洁净的玻璃片,上,用干燥洁净的玻璃棒蘸取溶液点在pH试纸上,与标准比色卡对比,故A错误;
B.容量瓶不能用于直接溶解氢氧化钠固体,故B错误;
C.乙酸乙酯和碳酸钠溶液为互不相溶的两种液体,能用分液漏斗分离,故C正确;
D.由于氨气极易溶于水,导管直接伸人水中容易发生倒吸,故D错误;
故答案选C。
2.实验室用氢氧化钠固体配制氢氧化钠溶液,得到的溶液浓度偏高,原因可能是
A.氢氧化钠固体已变质B.固体溶解后立即转移入容量瓶
C.定容时,仰视刻度线D.容量瓶洗净后未干燥
【答案】B
【详解】A.氢氧化钠固体已变质,氢氧化钠的量减少,所得浓度偏低,故A不符合题意;
B.固体溶解后立即转移入容量瓶,冷却后溶液体积偏小,浓度偏高,故B符合题意;
C.定容时,仰视刻度线,溶液体积偏大,浓度偏低,故C不符合题意;
D.容量瓶洗净后未干燥,对结果无影响,故D不符合题意。
综上所述,答案为B。
3.某化学小组的同学要配制的溶液,具体操作如下:①用托盘天平称取固体时所用时间较长;②向小烧杯中加水使氢氧化钠溶解并冷却至室温;③把溶液转移到洗净但未干燥的容量瓶中,洗涤烧杯和玻璃棒三次并将洗涤液也转移到容量瓶中,振荡摇匀;④向容量中加水定容,定容时俯视刻度线;⑤定容后塞上容量瓶塞子,上下颠倒摇匀,摇匀后发现液面低于刻度线,用胶头滴管补加蒸馏水至刻度线。以上操作中会使所得溶液浓度偏低的有几项?
A.1B.2C.3D.4
【答案】B
【详解】①氢氧化钠易潮解,称量时所用时间较长会导致称取的氢氧化钠中含部分水,氢氧化钠的量偏少,①所得溶液浓度偏低;
②操作正确,对溶液浓度无影响;
③容量瓶不需要干燥,③操作正确,对溶液浓度无影响;
④定容时俯视刻度线会使溶液体积偏小,④所得溶液浓度偏高;
⑤上下颠倒摇匀后液面低于刻度线对浓度无影响,补加蒸馏水会使溶液稀释,⑤所得溶液浓度偏低。
综上所述①⑤所得溶液浓度偏低,因此答案选B。
4.配制一定物质的量浓度的Na2CO3溶液时,下列操作对实验结果没有影响的是
A.容量瓶中原有少量蒸馏水
B.洗涤烧杯和玻璃棒的溶液未转入容量瓶中
C.定容时观察液面俯视
D.容量瓶中原有少量Na2CO3溶液
【答案】A
【分析】根据c=,把操作对浓度的影响归结为对溶质的物质的量及溶液体积的影响上进行分析判断。
【详解】A.若容量瓶中原有少量蒸馏水,不影响溶质的物质的量及溶液的体积,因此对配制溶液的浓度无影响,A符合题意;
B.洗涤烧杯和玻璃棒的溶液未转入容量瓶中,导致溶质的物质的量减少,由于溶液的体积不变,最终导致配制的溶液浓度偏低,B不符合题意;
C.定容时观察液面俯视,溶液的体积偏少,由于溶质的物质的量不变,则最终导致配制的溶液浓度偏高,C不符合题意;
D.容量瓶中原有少量Na2CO3溶液,使溶液中溶质的物质的量偏多,由于溶液的体积不变,最终导致配制的溶液浓度偏高,D不符合题意;
故合理选项是A。
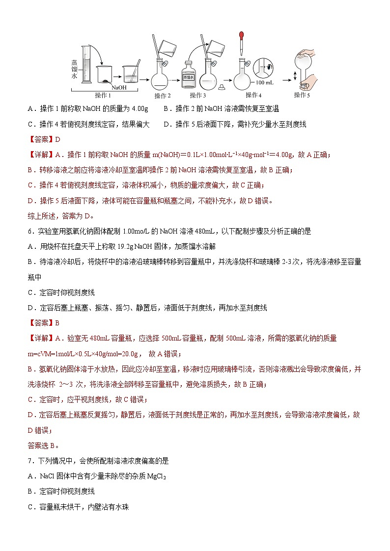
5.配制100mL NaOH溶液的操作如下所示。下列说法不正确的是
A.操作1前称取NaOH的质量为4.00gB.操作2前NaOH溶液需恢复至室温
C.操作4若俯视刻度线定容,结果偏大D.操作5后液面下降,需补充少量水至刻度线
【答案】D
【详解】A.操作1前称取NaOH的质量m(NaOH)=0.1L×1.00ml∙L−1×40g∙ml−1=4.00g,故A正确;
B.转移溶液之前应将溶液冷却至室温即操作2前NaOH溶液需恢复至室温,故B正确;
C.操作4若俯视刻度线定容,溶液体积减小,物质的量浓度偏大,故C正确;
D.操作5后液面下降,液体可能在容量瓶和瓶塞之间,不能补充水,故D错误。
综上所述,答案为D。
6.实验室用氢氧化钠固体配制1.00m/L的NaOH溶液480mL,以下配制步骤及分析正确的是
A.用烧杯在托盘天平上称取19.2g NaOH固体,加蒸馏水溶解
B.待溶液冷却后,将烧杯中的溶液沿玻璃棒转移到容量瓶中,并洗涤烧杯和玻璃棒2-3次,将洗涤液移至容量瓶中
C.定容时仰视刻度线
D.定容后塞上瓶塞、振荡、摇匀、静置后,液面低于刻度线,再加水至刻度线
【答案】B
【详解】A.验室无480mL容量瓶,应选择500mL容量瓶,配制500mL溶液,所需的氢氧化钠的质量m=cVM=1ml/L×0.5L×40g/ml=20.0g, 故A错误;
B.氢氧化钠固体溶于水放热,因此应冷却至室温,移液时应用玻璃棒引流,否则溶液溅出会导致浓度偏低,并洗涤烧杯 2~3 次,将洗涤液全部转移至容量瓶中,避免溶质损失,故B正确;
C.定容时,应平视刻度线,故C错误;
D.定容后塞上瓶塞反复摇匀,静置后,液面低于刻度线是正常的,再加水至刻度线,会导致溶液浓度偏低,故D错误;
答案选B。
7.下列情况中,会使所配制溶液浓度偏高的是
A.NaCl固体中含有少量未除尽的杂质MgCl2
B.定容时仰视刻度线
C.容量瓶未烘干,内壁沾有水珠
D.配置NaOH溶液时,将称量好的NaOH固体放入小烧杯中溶解,未经冷却立即转移到容量瓶中并定容
【答案】D
【分析】根据c=判断误差,如果n偏大或V偏小都导致配置溶液浓度偏大,如果n偏小或V偏大都导致配置溶液浓度偏小,以此来解析;
【详解】A.NaCl固体中含有少量未除尽的杂质MgCl2,则称量的溶质质量偏小,配得溶液浓度偏低,A不符合题意;
B.定容时仰视刻度线,加入水的体积偏大,浓度偏低, B不符合题意;
C.容量瓶未烘干,内壁沾有水珠,由于定容时也加入水,因此对实验无影响,C不符合题意;
D.配制NaOH溶液时,将称量好的NaOH固体放入小烧杯中溶解,未经冷却立即转移到容量瓶中并定容,溶液有热胀冷缩的性质,冷却至室温时溶液体积偏小,则配置溶液浓度偏大,D符合题意;
故选D。
8.下列有关溶液配制说法不正确的是
A.在溶液配制过程中,定容时俯视会导致所配溶液浓度偏高
B.取58.5gNaCl固体溶于1L水中,所得溶液物质的量浓度为1ml·L-1
C.取16.0gCuSO4固体溶于水并加水稀释至500mL,所得溶液物质的量浓度为0.2ml·L-1
D.10mL5ml·L-1Na2SO4溶液加水稀释至100mL,所得溶液浓度为0.5ml·L-1
【答案】B
【详解】A.在溶液配制过程中,定容时俯视会导致所配溶液的体积偏小,则所配溶液的浓度偏高,A项正确;
B.58.5gNaCl物质的量为=1ml,水的体积为1L,所配溶液的体积不等于1L,所配溶液物质的量浓度不为1ml/L,B项错误;
C.16.0gCuSO4物质的量为=0.1ml,所配溶液的体积为500mL,则所配CuSO4溶液的物质的量浓度为=0.2ml/L,C项正确;
D.根据稀释前后Na2SO4物质的量不变,0.01L×5ml/L=0.1L×c(Na2SO4)后,解得c(Na2SO4)后=0.5ml/L,D项正确;
答案选B。
9.玻璃棒是化学实验中常用的仪器之一、下列有关实验过程中,肯定不需要使用玻璃棒的是
①用pH试纸测定Na2CO3溶液的pH;
②取某溶液做焰色试验,检验该溶液中是否含有钠元素;
③用饱和FeCl3溶液和沸水制取Fe(OH)3胶体;
④配制一定物质的量浓度氯化钠溶液
A.②③B.③④C.①②④D.①②③
【答案】A
【详解】①用pH试纸测定溶液的pH,可用玻璃棒蘸取溶液,滴在pH试纸上观察,①不符合题意;②做焰色反应实验,用铂丝蘸取待测液,无需使用玻璃棒,②符合题意;③将几滴饱和FeCl3溶液滴入沸腾的蒸馏水中,继续加热至液体呈红褐色,得到的液体就是Fe(OH)3胶体,不需使用玻璃棒,③符合题意;④配制一定物质的量浓度的氯化钠溶液时,溶解、转移、洗涤等操作中均用到玻璃棒,④不符合题意;综上所述,②③符合题意,故答案选A。
10.配制一定物质的量浓度的溶液的操作过程示意图如下:
下列说法中错误的是
A.“操作1”需将溶解的溶液及烧杯洗涤液全部转移到容量瓶中
B.“操作2”中玻璃棒起引流作用
C.“操作4”定容时俯视刻度线会造成所配溶液浓度偏低
D.所配制的溶液中为
【答案】C
【详解】A.溶解得到的溶液及洗涤烧杯2~3次的洗涤液均需转移到容量瓶中,保证溶质完全转移,A项正确;
B.向容量瓶中转移溶液时用玻璃棒引流,B项正确;
C.定容时若俯视刻度线,水的量不足,溶液体积减小,造成所配溶液浓度偏大,C项错误;
D.碳酸钠的质量为10.6g,,容量瓶规格为100mL,溶液的物质的量浓度为,,D项正确;
答案选C。
11.实验室里需用240mL 1ml/L的硫酸铜溶液,现选取胆矾或硫酸铜粉末进行配制,以下操作正确的是
A.称取3.4g硫酸铜,加入240mL水
B.称取62.5g胆矾,配成250mL溶液
C.称取40g硫酸铜,加入250mL水
D.称取60g胆矾,配成250mL溶液
【答案】B
【分析】实验室里需用240mL 1ml/L的硫酸铜溶液,但实验室没有适合体积的容量瓶,只能配制250mL溶液,因此,计算时应按照体积为250mL计算。
【详解】A.称取3.4g硫酸铜,加入240mL水,所得溶液体积不能确定,A错误;
B.胆矾的化学式为CuSO4·5H2O,625g胆矾的物质的量为,配置成250mL溶液后,溶液的物质的量浓度c=,B正确;
C.40g硫酸铜物质的量为,但加入250mL水后溶液体积大于250mL,最终所得溶液的浓度小于1ml/L,C错误;
D.60g胆矾的物质的量为,配成250mL溶液后,溶液的浓度小于1ml/L,D错误;
答案选B。
12.实验中需1.0ml·L-1的Na2CO3溶液450mL,配制时应选用的容量瓶的规格、称取Na2CO3的质量和操作均最合理的是
A.任意规格,47.7g,一次完成B.50mL,2.39g、重复9次完成
C.500mL,53.0g,一次完成D.1000mL,106.0g,一次完成
【答案】C
【详解】容量瓶的规格通常为100mL、250mL、500mL和1000mL,配制450mL1.0ml·L-1的Na2CO3溶液时应选用500mL规格的容量瓶一次完成,故需称取的Na2CO3的质量m=nM=cVM==53.0g,C项正确。
答案选C。
13.配制0.1000 ml/L H2SO4溶液250 mL,下列有关说法错误的是
A.在配制过程中玻璃棒的作用是搅拌和引流
B.用到的仪器有250 mL容量瓶、托盘天平、量筒、烧杯、玻璃棒和胶头滴管
C.浓硫酸稀释后,立即转移到容量瓶进行后续操作,所配溶液浓度偏高
D.定容时,液面位于容量瓶刻度线下1~2cm时,应改用胶头滴管滴加水
【答案】B
【详解】A.在配制过程中溶解时玻璃棒的作用是搅拌,转移时玻璃棒的作业是引流,故A正确;
B.配制硫酸是浓溶液配稀溶液,因此不使用托盘天平,故B错误;
C.浓硫酸稀释后,立即转移到容量瓶进行后续操作,冷却后,溶液体积偏小,因此所配溶液浓度偏高,故C正确;
D.定容时,液面位于容量瓶刻度线下1~2cm时,应改用胶头滴管滴加水,滴加至溶液凹液面与刻度线相切为止,故D正确。
综上所述,答案为B。
14.某同学参阅了“84消毒液”说明中的配方,欲用NaClO固体配制480mL含NaClO25%密度为1.2g•cm-3的消毒液。下列说法正确的是
A.配制过程需要的仪器有:烧杯、天平、量筒、玻璃棒
B.容量瓶用蒸馏水洗净后必须烘干才能用于溶液的配制
C.所配得的NaClO消毒液在空气中光照,久置后溶液中NaClO的物质的量浓度减小
D.需要称量的NaClO固体的质量为144g
【答案】C
【详解】A.用固体配制一定物质的量浓度的溶液,配制过程需要的仪器有:天平、烧杯、量筒、玻璃棒、500mL容量瓶和胶头滴管,A错误;
B.在配制过程中需要向容量瓶中加入一定量的蒸馏水,故容量瓶用蒸馏水洗净后不一定要烘干才能用于溶液的配制,B错误;
C.所配得的NaClO消毒液在空气中光照,久置后因发生NaClO+H2O+CO2=NaHCO3+HClO,2HClO2HCl+O2↑,故溶液中NaClO的物质的量浓度减小,C正确;
D.需要称量的NaClO固体的质量为500cm3×1.2g•cm-3×25%=150g,D错误;
故答案为:C。
15.等体积的NaOH和AlCl3两种溶液混合后,溶液中铝元素的质量是沉淀物中铝元素的质量的一半,则AlCl3和NaOH两种溶液物质的量浓度之比是
①1:1 ②1:2 ③3:10 ④3:11
A.①②B.②③C.①④D.③④
【答案】B
【详解】NaOH和AlCl3两种溶液混合,生成的沉淀为Al(OH)3,溶液中含铝元素的物质,可能为AlCl3,可能为NaAlO2;溶液中铝元素的质量是沉淀物中铝元素的质量的一半,则表明沉淀中所含Al原子的物质的量的是溶液中所含Al原子的物质的量是2倍;
当溶液中的铝以AlCl3存在时,可用方程式表示为:3AlCl3(溶液中的总加入量)+6NaOH=2Al(OH)3↓+6NaCl+AlCl3(反应后剩余),从而得出AlCl3和NaOH的物质的量之比为1:2,两溶液的体积相同,则二者的物质的量浓度之比为1:2;
当溶液中的铝以NaAlO2存在时,可用方程式表示为:3AlCl3+10NaOH=2Al(OH)3↓+NaAlO2+2H2O+9NaCl,从而得出AlCl3和NaOH的物质的量之比为3:10,两溶液的体积相同,则二者的物质的量浓度之比为3:10;
综合以上分析,②③正确;
故选B。
16.实验室需要稀硫酸,用浓硫酸进行配制。下列说法错误的是
A.用量筒量取浓硫酸的体积为26.1 mL
B.将冷却后的溶液沿玻璃棒注入500 mL容量瓶
C.转移溶液时有液体溅出,应重新配制
D.定容时俯视刻度线,会使所配溶液物质的量浓度偏大
【答案】A
【详解】A.需要稀硫酸,需选用500mL的容量瓶,用量筒量取浓硫酸的体积为,故A错误;
B.需选用500mL的容量瓶,将冷却后的溶液沿玻璃棒注入500 mL容量瓶,故B正确;
C.转移溶液时有液体溅出,溶质偏少,应重新配制,故C正确;
D.定容时俯视刻度线,溶液体积偏小,会使所配溶液物质的量浓度偏大,故D正确;
选A。
二、填空题
17.实验室配制480mL1.0ml·L-1NaCl溶液。请回答下列问题:
(1)需称量NaCl固体_______g
(2)配制过程如图所意,相关操作正确顺序为_______(填序号)。在配制过程中,玻璃棒的作用_______。
(3)下列操作会使配制的溶液浓度偏低的是_______。
A.配制溶液前容量瓶底部有少量蒸馏水残留
B.转移溶液时,未洗涤玻璃棒和烧杯内壁
C.摇匀后发现液面下降,再加水至刻度线
D.定容时仰视刻度线
【答案】(1)29.3 (2) ④①③⑤⑥② 搅拌、引流 (3)BCD
【分析】配制过程如图所意,配制溶液的步骤是:称量、溶解、冷却、转移、洗涤、转移、定容、摇匀;溶液配制过程中,用烧杯溶解NaCl,用玻璃棒搅拌和引流,用500mL的容量瓶配制溶液,用胶头滴管定容,用托盘天平称量NaCl,用药匙取药品,实验仪器除了托盘天平、药匙、烧杯、玻璃棒外,还应有500mL容量瓶、胶头滴管,应用500mL计算称量的NaCl的质量,分析操作对溶质的物质的量或对溶液的体积的影响,根据c= 分析对溶液浓度的影响。
(1)
m=CVM=1ml/L×0.5L×58.5g/ml=29.3g,需称量NaCl固体29.3g故答案为:29.3;
(2)
配制过程如图所意,配制溶液的步骤是:称量、溶解、冷却、转移、洗涤、转移、定容、摇匀,相关操作正确顺序为④①③⑤⑥②(填序号)。在配制过程中,玻璃棒的作用搅拌加快溶解速率、引流以防止液体洒出容量瓶。故答案为:④①③⑤⑥②;搅拌、引流;
(3)
A. 配制溶液前容量瓶底部有少量蒸馏水残留,配制过程中要加水,对结果没有影响,故A不符;
B. 转移溶液时,未洗涤玻璃棒和烧杯内壁,导致溶质的物质的量偏小,则配制溶液的浓度偏低,故B符合;
C. 摇匀后发现液面下降,再加水至刻度线,导致溶液的体积偏大,则配制溶液的浓度偏低,故C符合;
D. 定容时仰视刻度线,导致溶液的体积偏大,则配制溶液的浓度偏低,故D符合;
18.硫酸是高中化学实验常用的酸。现用98%的浓()配制浓度为0.5ml/L的稀硫酸1000mL。请回答下列问题:
(1)实验所用98%的硫酸的物质的量浓度为___________。
(2)下列关于容量瓶的操作,正确的是___________。
A.B.C.D.
(3)配制时,该同学的操作如下,请将操作步骤C、E补充完整。
A.用量筒准确量取所需的98%的浓硫酸,沿烧杯内壁倒入烧杯中,并用玻璃棒搅拌,使其混合均匀;
B.将混合均匀的硫酸沿玻璃棒注入所选的容量瓶中;
C.___________;
D.振荡,继续向容量瓶中加水,直到液面接近刻度线1~2cm处;
E.___________;
F.将容量瓶盖紧,摇匀;
G.装瓶,贴标签。
(4)如果实验室有15mL,20mL,25mL,50mL的量筒,选用___________mL的量筒最好。量取时发现量筒不干净,用水洗净后直接量取将使实验最终结果___________(填“偏高”“偏低”或“无影响”)。
(5)将浓沿烧杯内壁慢慢注入盛水的烧杯中,不断搅拌的目的是___________。若搅拌过程中有液体溅出,会使最终结果___________(填“偏高”“偏低”或“无影响”)。
【答案】(1)18.4
(2)C
(3) 用适量的蒸馏水洗涤烧杯和玻璃棒2~3次,洗涤液均注入容量瓶中 用胶头滴管加水,使溶液的凹液面最低处恰好与刻度线相切;
(4) 50 偏低
(5) 防暴沸、散热 偏低
【分析】浓硫酸用量筒量取需要量后在烧杯中稀释,恢复室温后转移入1000mL容量瓶,洗涤,洗涤液一并转移,定容,即配制得到所需浓度的稀硫酸溶液。
(1)根据可得,;故答案为:18.4;
(2)A.容量瓶使用过程中,不能用手触碰瓶口,以免污染试剂,A错误;B.定容时,视线应与溶液凹液面的刻度线“三线相切”,不能仰视或俯视,B错误;C.向容量瓶中转移液体,需用玻璃棒引流,玻璃棒下端位于刻度线下,同时玻璃棒不能接触容量瓶口,C正确;D.定容完成后,盖上瓶塞,将容量瓶来回颠倒,将溶液摇匀,颠倒过程中,左手食指抵住瓶塞,防止瓶塞脱落,右手扶住容量瓶底部,防止容量瓶从左手掉落,D错误;故答案为:C;
(3)C.用适量的蒸馏水洗涤烧杯和玻璃棒2~3次,洗涤液均注入容量瓶中E.用胶头滴管加水,使溶液的凹液面最低处恰好与刻度线相切;故答案为:用适量的蒸馏水洗涤烧杯和玻璃棒2~3次,洗涤液均注入容量瓶中;用胶头滴管加水,使溶液的凹液面最低处恰好与刻度线相切;
(4)用98%的浓()配制浓度为0.5ml/L的稀硫酸1000mL需要浓硫酸的体积为0.027L,选用50mL的量筒;量取时发现量筒不干净,用水洗净后直接量取,量筒内壁会有残留的水,导致浓硫酸浓度减小,配制的稀硫酸浓度偏低;故答案为:50mL;偏低;
(5)将浓沿烧杯内壁慢慢注入盛水的烧杯中,因浓硫酸稀释放出大量的热,不断搅拌的目的是防暴沸、散热;若搅拌过程中有液体溅出,导致浓硫酸的量减少,使配制的稀硫酸浓度偏低;故答案为:防暴沸、散热;偏低。
A
B
C
D
测稀硫酸pH
配制一定物质的量浓度的NaOH溶液
分离乙酸乙酯和碳酸钠溶液
制备氨水
2.2.2 物质的量浓度相关计算(原卷版)(好题帮)备战2023年高考化学一轮复习考点帮(新教材新高考): 这是一份2.2.2 物质的量浓度相关计算(原卷版)(好题帮)备战2023年高考化学一轮复习考点帮(新教材新高考),共28页。
2.2.2 物质的量浓度相关计算(解析版)(好题帮)备战2023年高考化学一轮复习考点帮(新教材新高考): 这是一份2.2.2 物质的量浓度相关计算(解析版)(好题帮)备战2023年高考化学一轮复习考点帮(新教材新高考),共28页。
2.2.2 物质的量浓度相关计算(原卷版)(好题帮)备战2023年高考化学一轮复习考点帮(新教材新高考): 这是一份2.2.2 物质的量浓度相关计算(原卷版)(好题帮)备战2023年高考化学一轮复习考点帮(新教材新高考),共5页。