


2.2.1 一定物质的量浓度溶液的配制(原卷版)(好题帮)备战2023年高考化学一轮复习考点帮(新教材新高考)
展开
这是一份2.2.1 一定物质的量浓度溶液的配制(原卷版)(好题帮)备战2023年高考化学一轮复习考点帮(新教材新高考),共6页。试卷主要包含了下列有关溶液配制说法不正确的是等内容,欢迎下载使用。
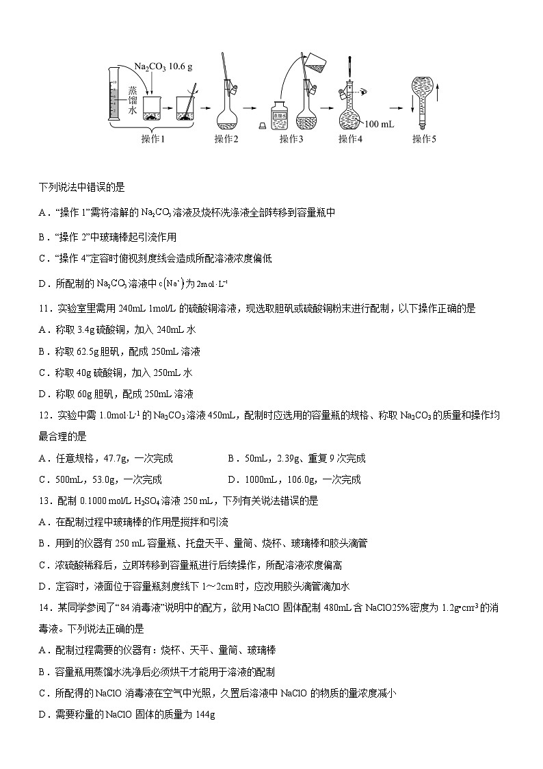
专题一 物质的量第二节 物质的量浓度考点1 一定物质的量浓度溶液的配制一.选择题(共16小题)1.下列实验操作设计正确且能达到实验目的的是ABCD 测稀硫酸pH配制一定物质的量浓度的NaOH溶液分离乙酸乙酯和碳酸钠溶液制备氨水2.实验室用氢氧化钠固体配制氢氧化钠溶液,得到的溶液浓度偏高,原因可能是A.氢氧化钠固体已变质 B.固体溶解后立即转移入容量瓶C.定容时,仰视刻度线 D.容量瓶洗净后未干燥3.某化学小组的同学要配制的溶液,具体操作如下:①用托盘天平称取固体时所用时间较长;②向小烧杯中加水使氢氧化钠溶解并冷却至室温;③把溶液转移到洗净但未干燥的容量瓶中,洗涤烧杯和玻璃棒三次并将洗涤液也转移到容量瓶中,振荡摇匀;④向容量中加水定容,定容时俯视刻度线;⑤定容后塞上容量瓶塞子,上下颠倒摇匀,摇匀后发现液面低于刻度线,用胶头滴管补加蒸馏水至刻度线。以上操作中会使所得溶液浓度偏低的有几项?A.1 B.2 C.3 D.44.配制一定物质的量浓度的Na2CO3溶液时,下列操作对实验结果没有影响的是A.容量瓶中原有少量蒸馏水B.洗涤烧杯和玻璃棒的溶液未转入容量瓶中C.定容时观察液面俯视D.容量瓶中原有少量Na2CO3溶液5.配制100mL NaOH溶液的操作如下所示。下列说法不正确的是A.操作1前称取NaOH的质量为4.00g B.操作2前NaOH溶液需恢复至室温C.操作4若俯视刻度线定容,结果偏大 D.操作5后液面下降,需补充少量水至刻度线6.实验室用氢氧化钠固体配制1.00mo/L的NaOH溶液480mL,以下配制步骤及分析正确的是A.用烧杯在托盘天平上称取19.2g NaOH固体,加蒸馏水溶解B.待溶液冷却后,将烧杯中的溶液沿玻璃棒转移到容量瓶中,并洗涤烧杯和玻璃棒2-3次,将洗涤液移至容量瓶中C.定容时仰视刻度线D.定容后塞上瓶塞、振荡、摇匀、静置后,液面低于刻度线,再加水至刻度线7.下列情况中,会使所配制溶液浓度偏高的是A.NaCl固体中含有少量未除尽的杂质MgCl2B.定容时仰视刻度线C.容量瓶未烘干,内壁沾有水珠D.配置NaOH溶液时,将称量好的NaOH固体放入小烧杯中溶解,未经冷却立即转移到容量瓶中并定容8.下列有关溶液配制说法不正确的是A.在溶液配制过程中,定容时俯视会导致所配溶液浓度偏高B.取58.5gNaCl固体溶于1L水中,所得溶液物质的量浓度为1mol·L-1C.取16.0gCuSO4固体溶于水并加水稀释至500mL,所得溶液物质的量浓度为0.2mol·L-1D.10mL5mol·L-1Na2SO4溶液加水稀释至100mL,所得溶液浓度为0.5mol·L-19.玻璃棒是化学实验中常用的仪器之一、下列有关实验过程中,肯定不需要使用玻璃棒的是①用pH试纸测定Na2CO3溶液的pH;②取某溶液做焰色试验,检验该溶液中是否含有钠元素;③用饱和FeCl3溶液和沸水制取Fe(OH)3胶体;④配制一定物质的量浓度氯化钠溶液A.②③ B.③④ C.①②④ D.①②③10.配制一定物质的量浓度的溶液的操作过程示意图如下: 下列说法中错误的是A.“操作1”需将溶解的溶液及烧杯洗涤液全部转移到容量瓶中B.“操作2”中玻璃棒起引流作用C.“操作4”定容时俯视刻度线会造成所配溶液浓度偏低D.所配制的溶液中为11.实验室里需用240mL 1mol/L的硫酸铜溶液,现选取胆矾或硫酸铜粉末进行配制,以下操作正确的是A.称取3.4g硫酸铜,加入240mL水B.称取62.5g胆矾,配成250mL溶液C.称取40g硫酸铜,加入250mL水D.称取60g胆矾,配成250mL溶液12.实验中需1.0mol·L-1的Na2CO3溶液450mL,配制时应选用的容量瓶的规格、称取Na2CO3的质量和操作均最合理的是A.任意规格,47.7g,一次完成 B.50mL,2.39g、重复9次完成C.500mL,53.0g,一次完成 D.1000mL,106.0g,一次完成13.配制0.1000 mol/L H2SO4溶液250 mL,下列有关说法错误的是A.在配制过程中玻璃棒的作用是搅拌和引流B.用到的仪器有250 mL容量瓶、托盘天平、量筒、烧杯、玻璃棒和胶头滴管C.浓硫酸稀释后,立即转移到容量瓶进行后续操作,所配溶液浓度偏高D.定容时,液面位于容量瓶刻度线下1~2cm时,应改用胶头滴管滴加水14.某同学参阅了“84消毒液”说明中的配方,欲用NaClO固体配制480mL含NaClO25%密度为1.2g•cm-3的消毒液。下列说法正确的是A.配制过程需要的仪器有:烧杯、天平、量筒、玻璃棒B.容量瓶用蒸馏水洗净后必须烘干才能用于溶液的配制C.所配得的NaClO消毒液在空气中光照,久置后溶液中NaClO的物质的量浓度减小D.需要称量的NaClO固体的质量为144g15.等体积的NaOH和AlCl3两种溶液混合后,溶液中铝元素的质量是沉淀物中铝元素的质量的一半,则AlCl3和NaOH两种溶液物质的量浓度之比是①1:1 ②1:2 ③3:10 ④3:11A.①② B.②③ C.①④ D.③④16.实验室需要稀硫酸,用浓硫酸进行配制。下列说法错误的是A.用量筒量取浓硫酸的体积为26.1 mLB.将冷却后的溶液沿玻璃棒注入500 mL容量瓶C.转移溶液时有液体溅出,应重新配制D.定容时俯视刻度线,会使所配溶液物质的量浓度偏大二、填空题17.实验室配制480mL1.0mol·L-1NaCl溶液。请回答下列问题:(1)需称量NaCl固体_______g(2)配制过程如图所意,相关操作正确顺序为_______(填序号)。在配制过程中,玻璃棒的作用_______。(3)下列操作会使配制的溶液浓度偏低的是_______。A.配制溶液前容量瓶底部有少量蒸馏水残留B.转移溶液时,未洗涤玻璃棒和烧杯内壁C.摇匀后发现液面下降,再加水至刻度线D.定容时仰视刻度线18.硫酸是高中化学实验常用的酸。现用98%的浓()配制浓度为0.5mol/L的稀硫酸1000mL。请回答下列问题:(1)实验所用98%的硫酸的物质的量浓度为___________。(2)下列关于容量瓶的操作,正确的是___________。A. B. C. D.(3)配制时,该同学的操作如下,请将操作步骤C、E补充完整。A.用量筒准确量取所需的98%的浓硫酸,沿烧杯内壁倒入烧杯中,并用玻璃棒搅拌,使其混合均匀;B.将混合均匀的硫酸沿玻璃棒注入所选的容量瓶中;C.___________;D.振荡,继续向容量瓶中加水,直到液面接近刻度线1~2cm处;E.___________;F.将容量瓶盖紧,摇匀;G.装瓶,贴标签。(4)如果实验室有15mL,20mL,25mL,50mL的量筒,选用___________mL的量筒最好。量取时发现量筒不干净,用水洗净后直接量取将使实验最终结果___________(填“偏高”“偏低”或“无影响”)。(5)将浓沿烧杯内壁慢慢注入盛水的烧杯中,不断搅拌的目的是___________。若搅拌过程中有液体溅出,会使最终结果___________(填“偏高”“偏低”或“无影响”)。
相关试卷
这是一份2.2.2 物质的量浓度相关计算(原卷版)(好题帮)备战2023年高考化学一轮复习考点帮(新教材新高考),共28页。
这是一份2.2.2 物质的量浓度相关计算(解析版)(好题帮)备战2023年高考化学一轮复习考点帮(新教材新高考),共28页。
这是一份2.2.1 一定物质的量浓度溶液的配制(解析版)(好题帮)备战2023年高考化学一轮复习考点帮(新教材新高考),共28页。试卷主要包含了下列有关溶液配制说法不正确的是等内容,欢迎下载使用。