


初中人教版19.2.3一次函数与方程、不等式教案
展开这是一份初中人教版19.2.3一次函数与方程、不等式教案,共6页。教案主要包含了新课导入,分层学习,评价等内容,欢迎下载使用。
1.导入课题
数学知识之间是相互联系的,一次函数知识并不是孤立的,其实它与以前我们学过的有关知识有密切联系.今天我们来探讨一次函数与方程、不等式之间的联系.(板书课题)
2.学习目标
(1)会从函数的角度看方程(组)解的意义.
(2)会从函数的角度看不等式的解集的意义.
(3)会将函数问题转化为解方程(组)或不等式(组)问题.
3.学习重、难点
重点:如何从函数的角度看解方程(组)、解不等式的意义.
难点:通过一次函数值及图象解决相关的方程的解和不等式的解集.
二、分层学习
1.自学指导
(1)自学内容:P96到P97的问题3前面的内容.
(2)自学时间:8分钟.
(3)自学要求:认真阅读课文,并结合函数图象寻求相应的方程的解和不等式的解.
(4)自学参考提纲:
①方程2x+1=3的解是x=1,即当x=1 时,函数y=2x+1的值为3,函数y=2x+1的图象上纵坐标为3的点的横坐标是1 ②一元一次方程ax+b=0的解相当于一次函数y=ax+b中y=0时x的值.
③不等式3x+2>2的解集就是函数y=3x+2的图象上纵坐标y>2的点的横坐标的集合.
第④题图
④解不等式kx+b<0相当于求一次函数y=kx+b的函数值小于0时的自变量x的取值范围,从图象上看,即是在x轴下 (填“上”或“下”)方的点的横坐标的集合.
⑤利用图象求不等式-x+1≥0的解集.答案:x≤2
2.自学:学生可参考自学参考提纲进行自学.
3.助学
(1)师助生:
①明了学情:a.关注学生是否理解求方程ax+b=0的解相当于函数y=ax+b的函数值为多少时,求对应的x值;b.结合图象理解不等式的解集时,会有什么困难?
②差异指导:对学生存在的疑点进行跟踪指导.
(2)生助生:同桌之间相互研讨疑难之处.
4.强化
(1)总结方程kx+b=0的解与函数y=kx+b的图象上的对应点的是什么?
(2)总结不等式ax+b<0或ax+b>0的解集与函数y=ax+b的函数值大于或小于0时,相应的x的值满足的条件.
(3)总结如何从图象看ax+b=0的解和ax+b>0的解集.
1.自学指导
(1)自学内容:P97问题3到P98练习上面的内容.
(2)自学时间:5分钟.
(3)自学要求:阅读课文内容,并结合图象理解问题(1)、(2)的实际意义及与函数问题的内在联系.
(4)自学参考提纲:
①从课本中图19.2-8中发现,函数y=x+5的图象与y=0.5x+15的图象的交点坐标是(20,25) ,所以先求方程x+5=0.5x+15的解是x=20,再求方程组 的解是
②从课本中图19.2-8中发现,当x>20时,函数y=x+5的图象在y=0.5x+15的图象上方.故不等式x+5>0.5x+15的解集是x>20.
③从课本中图19.2-8中发现,当x<20时,函数y=x+5的图象在y=0.5x+15的图象下方.故不等式x+5<0.5x+15的解集是x<20.
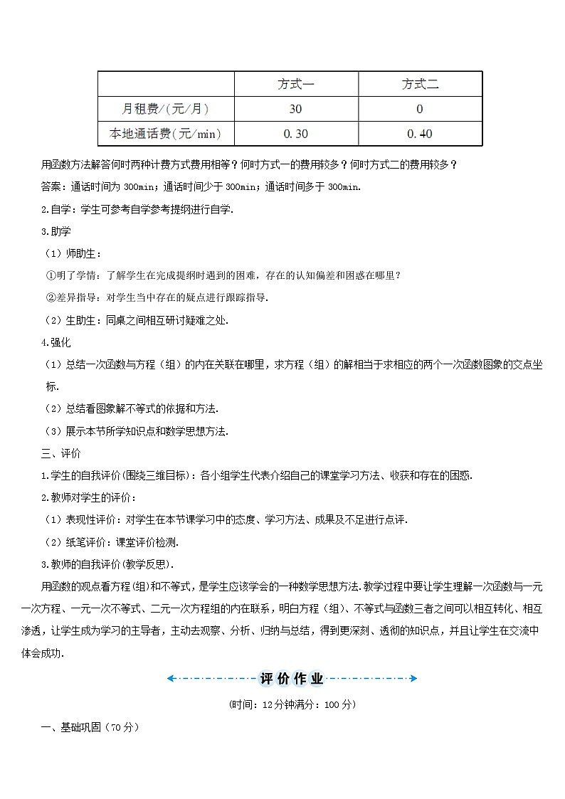
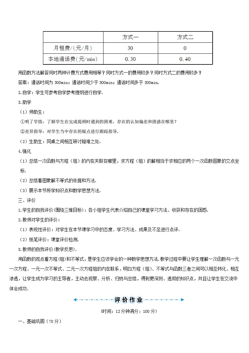
④考虑下面两种移动电话计费方式:
用函数方法解答何时两种计费方式费用相等?何时方式一的费用较多?何时方式二的费用较多?
答案:通话时间为300min;通话时间少于300min;通话时间多于300min.
2.自学:学生可参考自学参考提纲进行自学.
3.助学
(1)师助生:
①明了学情:了解学生在完成提纲时遇到的困难,存在的认知偏差和困惑在哪里?
②差异指导:对学生当中存在的疑点进行跟踪指导.
(2)生助生:同桌之间相互研讨疑难之处.
4.强化
(1)总结一次函数与方程(组)的内在关联在哪里,求方程(组)的解相当于求相应的两个一次函数图象的交点坐标.
(2)总结看图象解不等式的依据和方法.
(3)展示本节所学知识点和数学思想方法.
三、评价
1.学生的自我评价(围绕三维目标):各小组学生代表介绍自己的课堂学习方法、收获和存在的困惑.
2.教师对学生的评价:
(1)表现性评价:对学生在本节课学习中的态度、学习方法、成果及不足进行点评.
(2)纸笔评价:课堂评价检测.
3.教师的自我评价(教学反思).
用函数的观点看方程(组)和不等式,是学生应该学会的一种数学思想方法.教学过程中要让学生理解一次函数与一元一次方程、一元一次不等式、二元一次方程组的内在联系,明白方程(组)、不等式与函数三者之间可以相互转化、相互渗透,让学生成为学习的主导者,主动去观察、分析、归纳与总结,得到更深刻、透彻的知识点,并且让学生在交流中体会成功.
(时间:12分钟满分:100分)
一、基础巩固(70分)
1.(15分)已知直线y=ax-b的图象如图所示,则关于x的方程ax-b=0的解为x=2,当x=0时,y=-1.
第1题图 第2题图 第3题图
2.(15分)如图是关于x的函数y=kx+b(k≠0)的图象,则不等式kx+b≤0的解集在数轴上可表示为(B)
A B C D
3.(15分)用图象法解某二元一次方程组时,在同一直角坐标系中作出相应的两个一次函数的图象(如图所示),则所列的二元一次方程组是(A)
A. B. C. D.
4.(25分)函数y=2x+6的图象如图,利用图象:
(1)求方程2x+6=0的解;
(2)求不等式2x+6>0的解集;
(3)若-1≤y≤3,求x的取值范围.
解:(1)由图象可得:图象过点(-3,0).∴方程2x+6=0的解为x=-3;
(2)由图象可得:当x>-3时,函数y=2x+6的图象在x轴上方.∴不等式2x+6>0的解集为x>-3;
(3)由图象可得:函数图象过F(1.5,3),G(-3.5,-1)两点,当-3.5≤x≤-1.5时,函数y=2x+6的函数值
满足-1≤y≤3,
∴x的取值范围是-3.5≤x≤-1.5.
二、综合应用(20分)
5.已知一次函数y=kx+b(k、b为常数,且k≠0)的图象(如图①).
(1)方程kx+b=0的解为x=2,不等式kx+b<4的解集为x>0;
(2)正比例函数y=mx(m为常数,且m≠0)与一次函数y=kx+b相交于点P(如图②),则不等式组 mx>0,kx+b>0,的解集为0<x<2;
(3)在(2)的条件下,比较mx与kx+b的大小(直接写出结果).
解:当x<1时,kx+b>mx;当x=1时,kx+b=mx;当x>1时,kx+b<mx.
三、拓展延伸(10分)
6.请你根据图中图象所提供的信息解答下面问题:
(1)分别写出a1、a2中变量y随x变化而变化的情况;
(2)求出一个二元一次方程组,使它满足图象中的两条直线的位置.
解:(1)a1:y随x的增大而增大;a2:y随x的增大而减小;
(2)求满足图象中的两条直线的位置的一个二元一次方程组,即为求直线a1、a2的解析式.
∵a1过点P(1,1)和点(0,-1),设直线a1的解析式为y=kx+b(k≠0).
∴解得
∴a1的解析式为y=2x-1.
同理,a2的解析式为y=-x+.
相关教案
这是一份初中数学人教版八年级下册19.2.3一次函数与方程、不等式表格教学设计,共2页。教案主要包含了知识回顾,阅读教材,解决下列问题,合作探究等内容,欢迎下载使用。
这是一份人教版八年级下册19.2.3一次函数与方程、不等式教案,共2页。教案主要包含了温故知新,合探解疑,课堂检测等内容,欢迎下载使用。
这是一份人教版八年级下册19.2.3一次函数与方程、不等式优质教案,共8页。教案主要包含了知识与技能,过程与方法,情感态度与价值观等内容,欢迎下载使用。