所属成套资源:新教材2023年高中生物新人教版选择性必修3提能作业(22份)
选择性必修3三 动物体细胞核移植技术和克隆动物同步训练题
展开
这是一份选择性必修3三 动物体细胞核移植技术和克隆动物同步训练题,共13页。试卷主要包含了选择题,非选择题等内容,欢迎下载使用。
A级 基础达标练
一、选择题
1.某生物技术公司帮助宠物爱好者“复活”死去的爱犬,他们从狗的遗体细胞中获取核DNA移植到去核的卵母细胞中,再将进一步发育成的胚胎移植到母狗体内。该“复活”技术的生物学原理是( A )
A.动物细胞核的全能性B.细胞具有全能性
C.有性生殖D.受精作用
解析:根据题干信息分析可知,该项技术是核移植,依据的生物学原理是动物细胞核的全能性。
2.世界首批疾病克隆猴——5只生物节律紊乱的体细胞克隆猕猴在中国诞生,开启了克隆猴模型应用于生命科学研究的“春天”。科学家采集了一只一岁半的、睡眠紊乱最明显的BMAL1基因(生物节律基因)敲除猴A6的体细胞,通过体细胞核移植技术,获得了5只克隆猴——这是国际上首次成功构建一批遗传背景一致的生物节律紊乱猕猴模型。下列相关叙述错误的是( C )
A.体细胞核移植技术的原理是动物细胞核的全能性
B.5只克隆猕猴的细胞核基因型与核供体细胞完全一致
C.体细胞核移植需用取自新鲜卵巢的卵母细胞直接作受体细胞
D.该研究可弥补实验猕猴繁殖周期长、单胎数量少的不足
解析:取自卵巢的卵母细胞需要培养到MⅡ(中)期时,才可进行核移植;体细胞核移植时供核的供体可不受年龄影响,且体细胞数量多,所以该研究可弥补实验猕猴繁殖周期长、单胎数量少的不足。
3.根据体细胞核移植技术的特点进行推断,体细胞核移植技术可以用来( D )
①扩大濒危动物种群数量,有效提高生物多样性 ②提高某些良种家畜自然繁殖率 ③解决人体器官移植供体来源短缺的问题 ④为科学研究提供实验动物 ⑤构建转基因克隆动物,作为生物反应器,大规模生产珍贵医用蛋白
A.①②③④⑤ B.①②③④
C.②③④⑤D.③④⑤
解析:①利用体细胞核移植技术,只能增加动物的个体数量,不能提高生物多样性,①错误;②核移植技术不能提高良种家畜自然繁殖率,自然繁殖是生物的基因决定的,并受环境影响,②错误;③可以利用核移植技术克隆人体的组织、器官,以解决人体器官移植供体来源短缺的问题,③正确;④通过体细胞核移植克隆动物,可以为科学研究提供实验动物,④正确;⑤构建转基因克隆动物,需要用到核移植技术,⑤正确。故选D。
4.(2022·海安中学月考)如图为克隆羊“多莉”的培育过程示意图。下列各项有关表述不正确的是( B )
A.此项技术可以用于繁殖家畜中的优秀个体
B.由于细胞核基因完全来自甲羊,所以“多莉”的性状与甲羊完全一致
C.此项技术可以有选择地繁殖某一性别的家畜
D.此过程说明高度分化的动物细胞核具有全能性
解析:克隆属于无性繁殖,产生的个体绝大多数性状与供核亲本一致,可用于繁殖家畜中的优秀个体,A正确;“多莉”由细胞质基因控制的性状与甲羊不同,B错误;克隆动物的性别与供核个体一致,可以有选择地繁殖某一性别的家畜,C正确;克隆羊“多莉”的培育利用了动物体细胞核移植技术,该过程说明高度分化的动物细胞的细胞核具有全能性,D正确。
5.(不定项)治疗性克隆有希望解决供体器官短缺和器官移植过程中出现排异反应等问题。如图表示治疗性克隆的过程,下列说法错误的是( ABD )
A.该过程利用了动物细胞融合技术
B.该过程实现了动物细胞的全能性
C.胚胎干细胞的不断增殖和分化潜能保证了①过程的进行
D.①②过程不进行DNA复制和蛋白质合成
解析:题图过程中没有利用动物细胞融合技术,而是利用了动物体细胞核移植技术和动物细胞培养技术,A错误;该过程没有将一个细胞培养成一个完整动物个体或各种组织细胞,所以没有实现动物细胞的全能性,B错误;①②过程中涉及细胞的增殖和分化,因此一定存在DNA的复制和蛋白质的合成,C正确,D错误。
二、非选择题
6.回答下列问题。
(1)用头发将蝾螈的受精卵横缢为有核和无核的两半,有核的一半能分裂,无核的一半不能分裂。当有核的一半分裂到16~32个细胞时,科学家将其中一个细胞的细胞核挤到无核的一半,结果发现这一半也开始分裂,并且像有核的那一半一样,最终发育成正常的胚胎。科学家通过这个实验证明了__早期胚胎细胞的细胞核具有全能性__,从而为核移植技术的发展奠定了理论基础。
(2)进行体细胞核移植前,从具有优良性状的动物体中取体细胞进行培养,培养条件除营养、温度和pH适宜外,还应保证__无菌、无毒、有适宜的气体环境__(答出3点)。
(3)核移植前还需对受体卵母细胞进行去核操作,其目的是__保证核移植的胚胎或动物的遗传物质主要来自供体__。
(4)体细胞的细胞核必须被移植到去核卵母细胞中才能表现出全能性,原因主要是__卵母细胞的细胞质含有激发细胞核全能性表达的物质__。根据这一启示,请提出一种恢复体细胞分裂、分化能力的新思路:__从卵母细胞中分离出激发细胞核全能性表达的物质,将其导入细胞中__。
B级 合格达标练
一、选择题
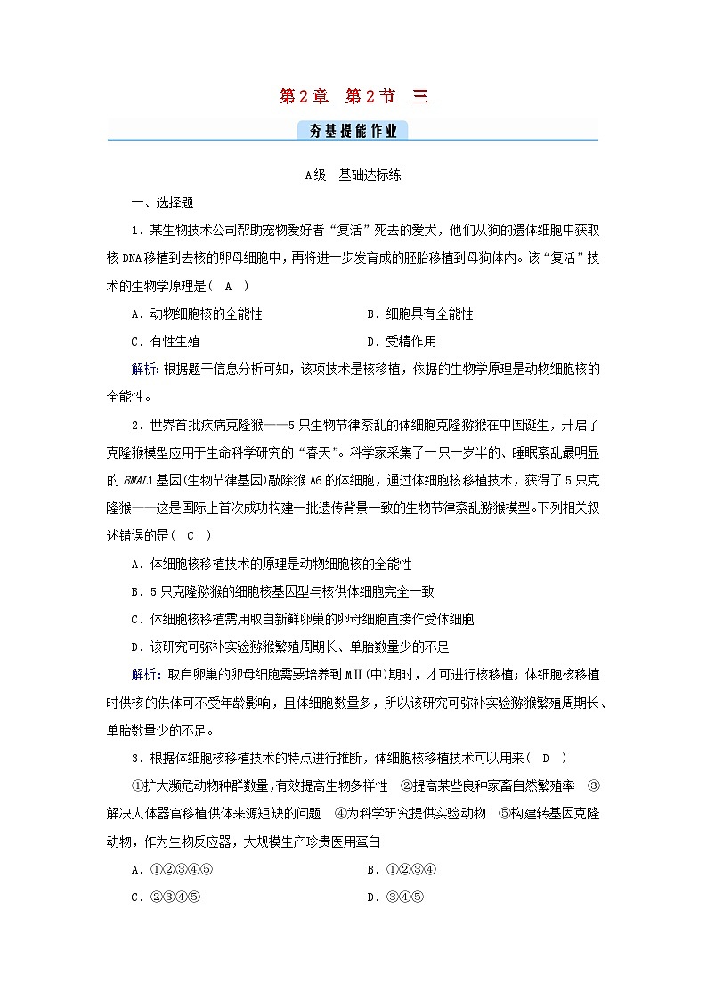
1.下图表示核移植与克隆动物的相关图解。下列有关叙述错误的是( C )
A.细胞培养时,培养液中常添加适量的抗生素
B.供体细胞①的作用是提供细胞核
C.图中②时期表示减数第二次分裂后期
D.图中③表示胚胎移植过程
解析:动物细胞培养时,培养液中常添加适量的抗生素,防止杂菌污染,A正确;据图分析,①供体细胞的作用是提供细胞核,B正确;图中②时期表示减数第二次分裂中期,C错误;图中③将重组胚胎移植到代孕母体内,表示胚胎移植过程,D正确。
2.利用体细胞核移植技术得到的胚胎干细胞经诱导分化,形成相应的组织器官后,可用于组织器官的移植,操作流程如图所示。下列有关叙述错误的是( A )
A.过程①所用的卵母细胞应培养至减数第二次分裂后期
B.图中过程②表示用物理或化学方法激活重组细胞,使其完成分裂和发育过程
C.诱导胚胎干细胞向不同类型的组织细胞分化,用于患者的组织器官移植
D.完成过程⑤的根本原因是基因的选择性表达
解析:过程①所用的卵母细胞应培养至减数第二次分裂中期,A错误。
3.下列说法不属于克隆的是( C )
A.利用PCR技术扩增目的基因
B.利用核移植技术培育出克隆绵羊
C.利用植物体细胞杂交技术培育出杂种植株
D.利用胡萝卜茎尖组织经植物组织培养得到脱毒苗
解析:克隆是指从一共同的祖先,通过无性繁殖的方法产生出来的遗传特性相同的DNA分子、细胞或个体。利用PCR技术扩增目的基因属于分子水平的克隆;利用核移植技术培育出克隆绵羊属于个体水平的克隆;利用植物体细胞杂交技术培育出杂种植株产生的不是复制品,不属于克隆;利用植物组织培养获得脱毒苗,属于个体水平的克隆。
4.我国科学家利用基因编辑技术,获得一只生物节律核心基因BMAL1敲除的猕猴。取其成纤维细胞与去核的卵母细胞融合,发育形成的早期胚胎植入代孕雌猴子宫内,获得5只克隆猴,用于研究节律机制。以下叙述不正确的是( C )
A.克隆猴基因组成差异小,作为实验动物便于研究
B.可用电融合法诱导去核卵母细胞和成纤维细胞融合
C.猕猴的受精卵经基因编辑后形成的胚胎可发育为克隆猴
D.克隆猴的获得体现了动物体细胞的细胞核具有全能性
解析:由于克隆猴基因组成差异小,用克隆猴作为实验动物,有利于实验中无关变量的控制,增强实验的可信度,A正确;动物细胞融合的过程需要人工诱导,可用电融合法诱导去核卵母细胞和成纤维细胞融合,B正确;猕猴的受精卵经基因编辑后形成的胚胎发育成的个体不能叫作克隆猴,克隆猴是通过体细胞核移植技术获得的,C错误;动物细胞核含有该物种的全套遗传信息,克隆猴的获得体现了动物体细胞的细胞核具有全能性,D正确。
5.(不定项)美国杜克大学医疗中心的一个研究小组利用成年猪的动脉血管细胞和模拟胚胎环境的新型生物反应器,成功地在实验室里培育出新的动脉血管。这种血管的外形和功能都与真的血管一样,这一研究成果是生物组织培养领域的重大进展。下列关于以上技术的叙述中,正确的是( BD )
A.该过程不属于“克隆”
B.可能要利用去核卵母细胞
C.关键是激发血管细胞的全能性
D.关键是激发血管细胞发育成血管的潜能
解析:该过程要利用核移植来完成,所以是克隆,A项错误;细胞的全能性是具有发育成一个个体或分化成其他各种细胞的潜能,在这里只形成血管,C项错误。
6.(不定项)(2022·青岛期末)重构胚激活的终极目标是要使处于MⅡ期的卵母细胞恢复分裂周期。由于持续高水平的成熟促进因子(MPF)和细胞静止因子(CSF)的存在,导致MⅡ期的卵母细胞不能进入末期。研究表明,任何能够让胞质中Ca2+水平升高的机制都可以激活重构胚。下列相关分析正确的是( ABD )
A.自然受精过程中,精子入卵可能促进了Ca2+内流,升高了胞质中Ca2+水平
B.在体细胞核移植过程中,通过电融合法可使供体细胞与去核卵母细胞融合,形成重构胚
C.蛋白酶合成抑制剂能抑制MPF和CSF的合成,故可通过蛋白酶合成抑制剂处理重构胚使其保持休眠
D.通过核移植产生重构胚发育形成的个体不利于物种多样性的形成,但在畜牧业、医疗卫生领域有广泛应用
解析:由题意可知,任何能使钙离子水平升高的机制都可以激活重构胚,故自然受精过程中,精子的进入可能促进钙离子内流,提高了胞质中钙离子水平,A正确;在体细胞核移植过程中,通过电融合法可使供体细胞与去核卵母细胞融合,形成重构胚,B正确;蛋白酶抑制剂会抑制MPF和CSF的合成,而MPF与CSF的作用是使MⅡ期的卵母细胞不能进入末期,使用蛋白酶合成抑制剂会促进重构胚完成分裂,C错误;通过核移植产生重构胚发育形成的个体不利于物种多样性的形成,但对于畜牧业、医疗卫生领域有广泛应用,D正确。
二、非选择题
7.下图表示通过核移植等技术获得某种克隆哺乳动物(二倍体)的流程。回答下列问题。
(1)图中A表示正常细胞核,染色体数为2n,则其性染色体的组成可为__XX或XY__。过程①表示去除细胞核,该过程一般要在卵母细胞培养至适当时期再进行,去核时常采用__显微操作__的方法。
(2)经过多次传代后,供体细胞中__遗传物质__的稳定性会降低,因此,选材时必须关注传代次数。
(3)若获得的克隆动物与供体动物性状不完全相同,从遗传物质的角度分析其原因是__卵母细胞的细胞质中的遗传物质会对克隆动物的性状产生影响__。
(4)与克隆羊“多莉”培育成功一样,其他克隆动物的成功获得也证明了__动物体细胞的细胞核具有全能性__。
解析:(1)提供体细胞的供体可能为雌性,也可能为雄性,因此图中A(正常细胞核)的性染色体组成为XX或XY。常采用显微操作的方法去除卵母细胞的细胞核。(2)取供体动物的体细胞培养,一般选用传代10代以内的细胞,因为10代以内的细胞一般能保持正常的二倍体核型,保证了供体细胞正常的遗传基础。超过10代继续培养,则其遗传物质(或核型)的稳定性会降低。(3)克隆动物的细胞核基因来自供体,因此大部分性状与供体相同,但细胞质基因来源于受体(或提供卵母细胞的个体),即卵母细胞的细胞质中的遗传物质会对克隆动物的性状产生影响,这就决定了克隆动物的性状与供体不完全相同。(4)克隆动物的培育采用的是核移植技术,核移植技术的原理是已经分化的动物体细胞核具有全能性。
相关试卷
这是一份人教版 (2019)选择性必修3第2章 细胞工程第2节 动物细胞工程三 动物体细胞核移植技术和克隆动物同步测试题,共7页。
这是一份高中生物人教版 (2019)选择性必修3三 动物体细胞核移植技术和克隆动物第3课时练习题,共8页。
这是一份高中生物人教版 (2019)选择性必修3三 动物体细胞核移植技术和克隆动物第3课时练习题,共7页。试卷主要包含了选择题,非选择题等内容,欢迎下载使用。

