


- 第2章 第2节 1动物细胞培养 试卷 试卷 0 次下载
- 第2章 第2节 2动物细胞融合技术与单克隆抗体 试卷 试卷 0 次下载
- 第2章 第3节 1胚胎工程的理论基础 试卷 试卷 0 次下载
- 第2章 第3节 2胚胎工程技术及其应用 试卷 试卷 0 次下载
- 第3章 第1节重组DNA技术的基本工具课件PPT 课件 0 次下载
生物选择性必修3三 动物体细胞核移植技术和克隆动物同步训练题
展开第2章 第2节 三
[基础达标]
题组一 体细胞核移植的概念和分类
1.下列对动物核移植技术的描述不正确的是( )
A.哺乳动物核移植包括胚胎细胞核移植和体细胞核移植,动物体细胞核移植的难度明显高于胚胎细胞核移植
B.体细胞核移植的过程中可通过显微操作去除卵母细胞中的细胞核
C.体细胞核移植过程中通常采用MⅡ期的卵母细胞作为受体细胞
D.通过体细胞核移植生产的克隆动物是对提供体细胞核的动物进行了100%的复制
【答案】D
【解析】哺乳动物核移植技术包括胚胎细胞核移植和体细胞核移植,由于体细胞分化程度较高,所以动物体细胞核移植的难度明显高于胚胎细胞核移植,A正确;体细胞核移植的过程中可以通过显微操作去除卵母细胞中的细胞核,便于供体的细胞核与之融合,B正确;体细胞核移植过程中通常采用MⅡ期的卵母细胞作为受体细胞,C正确;通过体细胞核移植生产的克隆动物,由于其细胞核遗传物质来自提供细胞核的供体细胞,细胞质遗传物质来自提供细胞质的卵母细胞,所以其遗传性状并不是对提供体细胞核的动物进行了100%的复制,D错误。
2.下列有关核移植的说法错误的是( )
A.通过核移植得到的细胞称为重组细胞
B.哺乳动物体细胞核移植的难度高于胚胎细胞核移植
C.核移植得到的克隆动物属于无性生殖
D.克隆动物与供核动物的遗传信息完全相同
【答案】D
【解析】将供体细胞的细胞核移植到去核的卵母细胞中,可得到重组细胞,A正确;哺乳动物核移植包括胚胎细胞核移植和体细胞核移植,胚胎细胞移植成功率要高,因为其分化程度低,体细胞核移植成功率低,因为其分化程度高,B正确;核移植得到的克隆动物,没有经过减数分裂和受精作用,属于无性生殖,C正确;克隆动物的细胞核基因来自提供细胞核的生物,而细胞质基因来自提供卵母细胞的生物,D错误。
题组二 体细胞核移植技术的过程
3.在目前现有技术条件下,还不能将从动物体内分离出来的成熟的体细胞直接培养成一个新个体,而是必须将体细胞的细胞核移植到去核的卵细胞中才能发育成新个体。你认为哪个是最可能的原因( )
A.卵细胞大,便于操作
B.卵细含有的营养物质多
C.卵细胞的细胞质可使体细胞的细胞核全能性得到表达
D.重组细胞才具有全能性
【答案】C
【解析】在目前现有技术条件下,还不能将从动物体内分离出来的成熟的体细胞直接培养成一个新个体,而是必须将体细胞的细胞核移植到去核的卵细胞中才能发育成新个体,因为卵细胞的细胞质可使体细胞的细胞核全能性得到表达。
4.下列关于动物体细胞核移植技术和克隆动物的叙述中正确的是( )
A.目前在实验中,科学家可以用类似植物组织培养的方法获得完整的动物个体
B.体细胞的细胞核移植到受体细胞之前,要先去掉受体卵母细胞的细胞核
C.用于核移植的供体细胞一般都选用传代50代以内的细胞
D.用体细胞核移植方法生产的克隆动物是对体细胞供体动物进行100%的复制
【答案】B
【解析】目前在实验中,科学家还不能直接把动物细胞培养成完整的动物个体,A错误;体细胞的细胞核移植形成的重构胚的细胞核来自供体核,细胞质来自受体卵母细胞,故在移植之前,要先去掉受体卵母细胞的细胞核,B正确;用于核移植的供体细胞一般都选用传代10代以内的细胞,因为10代以内的细胞能保持正常的细胞核型,C错误;用体细胞核移植方法生产的克隆动物,并不是对体细胞供体动物进行100%的复制,因为还有部分遗传物质来自受体卵母细胞的细胞质,而且生物性状还受环境因素的影响,D错误。
5.下列关于高产奶牛克隆过程的叙述,错误的是( )
A.供体牛体细胞在进行体外培养时,会发生细胞贴壁和接触抑制的现象
B.培养至MⅡ期的卵母细胞的细胞质中含有能促进细胞核全能性表达的物质
C.通过电刺激促进供体与去核受体细胞两两融合,供体核进入卵母细胞
D.胚胎移植时,应将重组细胞直接移入代孕母牛的子宫
【答案】D
【解析】供体牛体细胞在进行体外培养时,当贴壁细胞分裂生长到细胞表面相互接触时,细胞会停止分裂增殖,这种现象称为细胞的接触抑制,A正确;核移植用MⅡ期的卵母细胞做受体细胞的原因是卵母细胞体积大,便于操作,含有促使细胞核表达全能性的物质,营养物质丰富,B正确;去核的卵母细胞与供体细胞通过电击后融合,供体核进入受体卵母细胞,构建成重构胚,C正确;胚胎移植时,应待重组细胞形成重构胚,再移入代孕母牛的子宫,D错误。
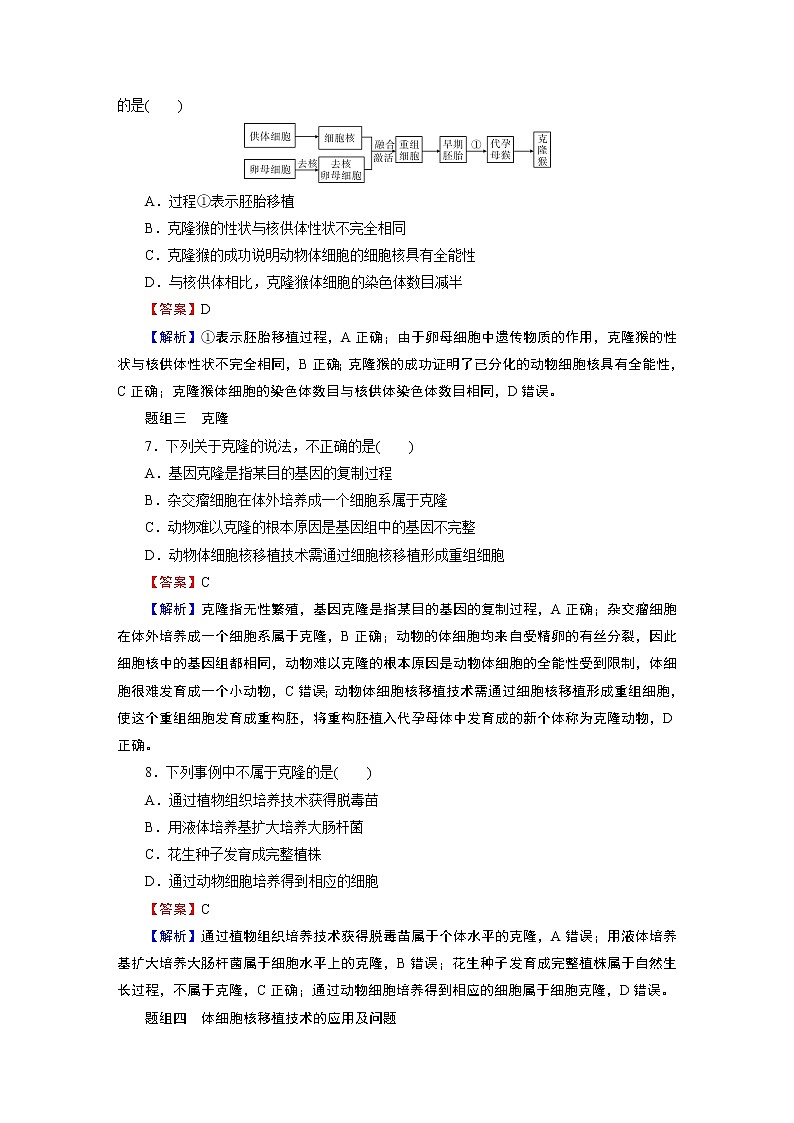
6.2018年中国科学院神经科学研究所宣布,攻克了克隆灵长类动物这一世界难题,首次成功以体细胞克隆出了两只猕猴——“中中”和“华华”,流程如图。对于该过程的分析错误的是( )
A.过程①表示胚胎移植
B.克隆猴的性状与核供体性状不完全相同
C.克隆猴的成功说明动物体细胞的细胞核具有全能性
D.与核供体相比,克隆猴体细胞的染色体数目减半
【答案】D
【解析】①表示胚胎移植过程,A正确;由于卵母细胞中遗传物质的作用,克隆猴的性状与核供体性状不完全相同,B正确;克隆猴的成功证明了已分化的动物细胞核具有全能性,C正确;克隆猴体细胞的染色体数目与核供体染色体数目相同,D错误。
题组三 克隆
7.下列关于克隆的说法,不正确的是( )
A.基因克隆是指某目的基因的复制过程
B.杂交瘤细胞在体外培养成一个细胞系属于克隆
C.动物难以克隆的根本原因是基因组中的基因不完整
D.动物体细胞核移植技术需通过细胞核移植形成重组细胞
【答案】C
【解析】克隆指无性繁殖,基因克隆是指某目的基因的复制过程,A正确;杂交瘤细胞在体外培养成一个细胞系属于克隆,B正确;动物的体细胞均来自受精卵的有丝分裂,因此细胞核中的基因组都相同,动物难以克隆的根本原因是动物体细胞的全能性受到限制,体细胞很难发育成一个小动物,C错误;动物体细胞核移植技术需通过细胞核移植形成重组细胞,使这个重组细胞发育成重构胚,将重构胚植入代孕母体中发育成的新个体称为克隆动物,D正确。
8.下列事例中不属于克隆的是( )
A.通过植物组织培养技术获得脱毒苗
B.用液体培养基扩大培养大肠杆菌
C.花生种子发育成完整植株
D.通过动物细胞培养得到相应的细胞
【答案】C
【解析】通过植物组织培养技术获得脱毒苗属于个体水平的克隆,A错误;用液体培养基扩大培养大肠杆菌属于细胞水平上的克隆,B错误;花生种子发育成完整植株属于自然生长过程,不属于克隆,C正确;通过动物细胞培养得到相应的细胞属于细胞克隆,D错误。
题组四 体细胞核移植技术的应用及问题
9.下列叙述中,不属于动物体细胞核移植技术的应用前景的是( )
A.加速家畜遗传改良进程,促进优良畜群繁育
B.转基因动物作为生物反应器,生产许多珍贵的医用蛋白
C.可以用于检测有毒物质,判断某种物质的毒性
D.利用自身细胞核移植培育相应的组织器官
【答案】C
【解析】“用于检测有毒物质,判断某种物质的毒性”是动物细胞培养技术的应用之一,不是动物体细胞核移植技术的应用,C符合题意。
[能力提升]
10.下列关于细胞工程的有关叙述,正确的是( )
A.动物难以克隆的根本原因是基因组中的基因不完整
B.在进行组织培养时,由根尖细胞形成愈伤组织的过程中,不可能会发生细胞脱分化和基因突变,而可能发生细胞分化和基因重组
C.动物细胞融合与植物体细胞杂交相比,诱导融合的方法、所用的技术手段、所依据的原理均相同,都能形成杂种细胞和杂种个体
D.从紫草的愈伤组织中提取紫草宁,利用细胞工程培育“番茄—马铃薯”杂种植株,都利用了植物组织培养技术
【答案】D
【解析】动物的体细胞均来自受精卵的有丝分裂,因此细胞核中的基因组都相同,动物难以克隆的根本原因是动物体细胞的全能性受到限制,体细胞很难发育成一个小动物,A错误;在进行组织培养时,由根尖细胞脱分化形成愈伤组织的过程中,细胞通过有丝分裂方式增殖,可能会发生染色体变异或基因突变,而不可能发生细胞分化和基因重组,B错误;动物细胞融合与植物体细胞杂交相比,诱导融合的方法、所用的技术手段、所依据的原理均不完全相同,都能形成杂种细胞,植物体细胞杂交能形成杂种个体,但动物细胞融合不能形成杂种个体,C错误;从紫草的愈伤组织中提取紫草宁、利用细胞工程培育“番茄—马铃薯”杂种植株,都利用了植物组织培养技术,D正确。
11.治疗性克隆有望最终解决供体器官的短缺和器官移植出现的排异反应。下图表示治疗性克隆的过程,下列有关叙述正确的是( )
A.上述过程利用了动物细胞核移植、动物细胞培养、动物细胞融合等技术
B.上述过程充分说明动物细胞具有全能性
C.①过程的完成离不开胚胎干细胞的增殖和分化潜能
D.只有②过程发生DNA分子的复制和蛋白质合成
【答案】C
【解析】图中治疗性克隆的过程利用了动物细胞核移植、动物细胞培养等技术,没有利用动物细胞融合技术,A错误;题中所述的过程仅获得了脏器组织细胞、神经细胞等,没有得到个体,因而没有体现动物细胞的全能性,B错误;①为细胞增殖和分化过程,该过程的完成离不开胚胎干细胞的增殖和分化潜能,C正确;①②过程都有细胞有丝分裂过程,都会进行DNA分子的复制和蛋白质的合成,D错误。
12.下图是克隆羊的培育流程图,请根据所学知识回答下列问题。
(1)培育克隆羊时用到的卵母细胞可以从屠宰场收集,并在体外培养到_______________ _________。
(2)从供体羊中取上皮细胞,用____________处理,然后进行分散培养。培养过程一般在____________中进行,整个过程必须保证细胞处于____________的环境中,所需营养物质要与体内基本相同。
(3)通过__________________法吸出卵母细胞中的细胞核,微型吸管除了将细胞核吸出外,往往还会将________________一并吸出。
(4)去核的卵母细胞与供体细胞通过电刺激后融合,________进入受体卵母细胞,构建成重组细胞,融合后的重组细胞,需要用物理或化学的方法进行激活,使其完成______________进程。
【答案】(1)MⅡ期
(2)胰蛋白酶(或胶原蛋白酶) CO2培养箱 无菌、无毒
(3)显微操作 第一极体
(4)供体核 细胞分裂和发育
【解析】(1)核移植时,卵母细胞需在体外培养到MⅡ期。(2)动物细胞培养时,需用胰蛋白酶或胶原蛋白酶处理组织使其分散成单个细胞;动物细胞培养过程必须保证细胞处于无菌、无毒的环境中,且一般在CO2培养箱中进行培养。(3)核移植过程中,通过显微操作法吸出卵母细胞中的细胞核,由于MⅡ期卵母细胞核的位置靠近第一极体,所以用微型吸管可一并吸出细胞核与第一极体。(4)去核的卵母细胞与供体细胞通过电刺激后融合,供体核进入受体卵母细胞,构建成重组细胞,融合后的重组细胞,需要用物理或化学的方法进行激活,使其完成细胞分裂和发育进程。
13.美国威斯康星州的一个奶牛场有一头奶牛,年产奶量达30.8 t,我国奶牛产量年平均水平仅为3~4 t。某人用该高产奶牛的耳朵细胞,采用核移植技术获得高产奶牛(如图)。请据图回答下列问题。
(1)目前完成①的方法有________、梯度离心法、紫外线短时间照射法及化学物质处理法等。
(2)③过程中选择去核卵母细胞作为受体细胞的原因是______________________。
(3)该实验的成功说明已分化的耳朵细胞的细胞核中含有与________一样的全套基因,这种繁殖方式属于____________________。
(4)若研究发现该高产奶牛线粒体发达,故而它的产奶量高,则小牛d成年后具有这一优良性状吗?________,你的依据是______________________。
【答案】(1)显微操作法
(2)卵母细胞体积大,易操作;营养物质丰富;细胞质中含有激发细胞核全能性表达的物质
(3)受精卵 无性生殖
(4)不会 线粒体中的基因一般通过细胞质遗传给后代,而小牛d的细胞质主要来自a
【解析】(1)去核的方法有显微操作法、梯度离心法、紫外线短时间照射法及化学物质处理法等。(2)在核移植中常用去核卵母细胞作为受体细胞,是因为卵母细胞内含有丰富的营养物质,体积比较大,容易操作,且细胞质中含有激发细胞核全能性表达的物质。(3)该实验的成功证明了动物细胞核具有全能性,因为细胞核中含有和受精卵一样的全套基因。(4)线粒体位于细胞质中,小牛d的细胞质主要来源于普通奶牛a,因此小牛d成年后没有产奶量高的优良性状。
高中生物人教版 (2019)选择性必修3三 动物体细胞核移植技术和克隆动物精品精练: 这是一份高中生物人教版 (2019)选择性必修3三 动物体细胞核移植技术和克隆动物精品精练,文件包含223《动物体细胞核移植技术和克隆动物》原卷版分层练习docx、223《动物体细胞核移植技术和克隆动物》解析版分层练习docx等2份试卷配套教学资源,其中试卷共20页, 欢迎下载使用。
高中三 动物体细胞核移植技术和克隆动物一课一练: 这是一份高中三 动物体细胞核移植技术和克隆动物一课一练,共7页。试卷主要包含了选择题,非选择题等内容,欢迎下载使用。
高中生物人教版 (2019)选择性必修3第2章 细胞工程第2节 动物细胞工程三 动物体细胞核移植技术和克隆动物课后作业题: 这是一份高中生物人教版 (2019)选择性必修3第2章 细胞工程第2节 动物细胞工程三 动物体细胞核移植技术和克隆动物课后作业题,共10页。