八年级地理上册复习资料
展开
八年级地理上册期末复习知识点
第一章 从世界看中国
一、辽阔的疆域
1、位置优越
⑴半球位置:东半球、北半球。
⑵海陆位置:亚洲东部,太平洋西岸。
⑶纬度位置:大部分位于中纬度地区,属北温带,南部少数地区位于北回归线以南的热带,无寒带。
⑷位置优点:
发展农业生产
我国地域广大,南北、东西气候差异大,为发展多种农业经济提供了有利条件。
对外交往与合作
东濒太平洋,多优良港湾,海上交通便利,有利于同海外各国友好往来;西部深入亚欧大陆内部,与多国接壤,使我国陆上交通能与中亚、西亚、欧洲直接往来。
发展海洋事业
东临太平洋,沿海多优良港湾,便于开发各种海洋资源。
其 它
造就了我国丰富的旅游资源,如北国冰雪、南国热带风光。
2、国土辽阔
⑴陆地面积:约960万Km2,差不多与整个欧洲的面积相等,仅次于俄罗斯、加拿大,在世界各国中居第3位,是世界上面积较大的国家。
⑵领土四至:
① 最东:黑龙江与乌苏里江主航道中心线的相交处(135°E);
②最西:新疆的帕米尔高原(73°E);
③最南:南海南沙群岛中的曾母暗沙(4°N);
④最北:黑龙江省漠河以北主航道的中心线上(54°N)。
东西相距约5000千米,因东西跨经度大,两地存在着晨昏差异(差约5个小时);南北相距约5500千米,因南北跨越纬度广存在着季节差异。
⑶陆上疆界:2万多千米;海岸线:1.8万多千米。
⑷陆上邻国:陆上邻国(14个):东朝鲜、北蒙古、东北西北俄罗斯;西部哈、吉、塔、阿、巴;西南印度、尼、不丹、南部还有缅、老、越。朝鲜与我国的吉林和辽宁接壤
⑸隔海相望的国家(6个):日本、韩国、菲律宾、马来西亚、文莱、印度尼西亚。从南向北口诀记忆分别是:印尼马文菲日韩
⑹ 我国是世界上重要的海洋大国,濒临的海洋从北到南依次是渤海、黄海、东海和南海,管辖的海域面积约300万平方千米。渤海、琼州海峡是我国的内海。渤海有我国最大的盐场——长芦盐场,东海有我国最大的渔场——舟山渔场。
⑺半岛、岛屿、群岛:主要半岛——辽东半岛、山东半岛、雷州半岛(海南岛北部)。
主要岛屿——台湾岛(我国第一大岛)、海南岛、崇明岛(上海)。
四大群岛:舟山群岛、庙岛群岛、澎湖列岛、南海诸岛
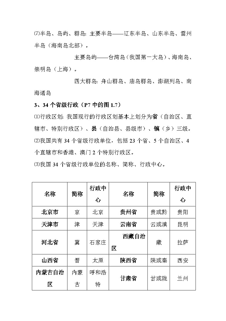
3、34个省级行政(P7中的图1.7)
⑴行政区划:我国现行的行政区划基本上划分为省(自治区、直辖市、特别行政区)、县(自治县、县级市)、镇(乡)三级。
⑵我国共有34个省级行政单位,包括23个省、5个自治区、4个直辖市和香港、澳门2个特别行政区。
⑶我国34个省级行政单位的名称、简称、行政中心。
名称
简称
行政中心
名称
简称
行政中心
北京市
京
北京
贵州省
贵或黔
贵阳
天津市
津
天津
云南省
云或滇
昆明
河北省
冀
石家庄
西藏自治区
藏
拉萨
山西省
晋
太原
陕西省
陕或秦
西安
内蒙古自治区
内蒙古
呼和浩特
甘肃省
甘或陇
兰州
辽宁省
辽
沈阳
安徽省
皖
合肥
吉林省
吉
长春
福建省
闽
福州
黑龙江省
黑
哈尔滨
江西省
赣
南昌
上海市
沪
上海
山东省
鲁
济南
江苏省
苏
南京
河南省
豫
郑州
浙江省
浙
杭州
湖北省
鄂
武汉
湖南省
湘
长沙
青海省
青
西宁
广东省
粤
广州
宁夏回族自治区
宁
银川
广西壮族自治区
桂
南宁
新疆维吾尔自治区
新
乌鲁木齐
海南省
琼
海口
香港特别行政区
港
香港
重庆市
渝
重庆
澳门特别行政区
澳
澳门
四川省
川或蜀
成都
台湾省
台
台北
直辖市:北京、天津(位于暖温带),重庆、上海(位于亚热带)
有两个简称的省市:贵州省(贵或黔)、云南省(云或滇)、甘肃省(甘或陇)、四川省(川或蜀)、陕西省(陕或秦)
⑷特殊的省级行政区。
①跨纬度最广的是海南省(因为南海部分也算)。跨经度最广的是内蒙古自治区。
②地处纬度最高的是黑龙江省。 纬度最低的是海南省。
③少数民族数目最多的是云南省。
④大陆海岸线最长的是广东省。 沿海岛屿最多的是浙江省。
⑤全部处于热带的是海南省。
⑥邻国最多的是新疆维吾尔自治区。 邻省最多的是内蒙古自治区、陕西省。
⑦面积最大的是新疆维吾尔自治区。 面积最小的是澳门特别行政区。
⑧人口最多的是广东省。 人口最少的是澳门特别行政区。
⑨同时濒临黄、渤海的是辽宁省、山东省。 位于热带:港澳琼(全部)滇桂粤台(部分)
⑩北回归线自西向东穿过的省是云南省、广西壮族自治区、广东省、台湾省。
(11)临海省:(自北向南):辽、冀、津、鲁、苏、沪、浙、闽、台、粤、港、澳、桂、琼(14个)
(12)有陆上邻国的省:辽、吉、黑、内蒙古、甘、新、藏、云、桂(9个省)
(5)34省地理方位口诀记忆
东北三省黑吉辽,北部边疆内蒙古。黄河中下六省市,晋冀豫鲁和京津
长江中下七省市 鄂湘赣皖浙苏沪。南部沿海七省区,琼台港澳桂粤闽。
西南云贵川渝藏 ,西北陕甘青宁新
二、 众多的人口
1、世界上人口最多的国家
⑴据2000年第五次人口普查,我国总人口为12.95亿,占世界人口总数的1/5以上。2005年1月6日,为中国的13亿人口日。
⑵人口的突出特点:人口基数大,新增人口多。
⑶人口政策:实行计划生育是我国的一项基本国策。具体要求:晚婚、晚育、少生、优生
(4)人口增长曲线图反应的是:1949年前(新中国成立前)人口增长缓慢,1949年后(新中国成立后)人口增长迅速,呈直线增长
2、人口东多西少
⑴人口密度:我国平均人口密度为每平方千米134人,是世界平均人口密度的3倍。会计算人口的密度(人口密度=该地区的总人口数(人)/该地区的总面积(平方千米))
⑵人口分布特点:以黑河(黑龙江省)——腾冲(云南省)为界,东多西少。我国东部地区人口密度大(500-600人每平方千米),面积43%,人口占94%,西部地区人口密度小(10人每平方千米),面积57%,人口仅占6%,东西人口分界线:从黑龙江省的黑河市至云南省的腾冲县。
⑶34个省级行政区中,人口最多的是广东省,人口最少的是澳门特别行政区;人口密度最大的是澳门特别行政区,人口密度最小的是西藏自治区。23个省中,人口密度最大的是江苏省。
三、多民族的大家庭
1、56个民族
⑴人口数最多的是汉族,占全国人口总数的92%。
⑵少数民族人口最多的是壮族,最少是珞巴族,人口在500万以上的少数民族有壮族、满族、回族、苗族、维吾尔族、彝族、土家族、蒙古族、藏族。
口诀记忆:中华民族五十六,人口最多是汉族,少数民族五十五,人口最多是壮族(1600万)五百万人满回土,苗维彝藏和蒙古
⑶各民族有独特的风俗习惯、文化艺术和传统的体育活动,如汉族的端午节、傣族的泼水节、孔雀舞,蒙古族的那达慕大会、维吾尔族的开斋节、彝族的火把节、朝鲜族的长鼓舞,苗族的芦笙节等。
⑷民族政策:各民族不论大小,一律平等。
2、民族的分布
⑴民族分布特点:大杂居、小聚居。
⑵汉族:遍及全国,主要集中在东部和中部。
⑶少数民族:相对分散,主要分布在西南、西北和东北部地区。 少数民族最多的省:云南省,东北主要少数民族;满族、朝鲜族; 西北主要少数民族:维吾尔族、回族 ;西南少数民族:藏族、壮族、彝族、苗族、傣族
注意:回族是中国分布最广泛的民族,全国2000多个县几乎都有回族分布。
维吾尔族信仰伊斯兰教,蒙古族和藏族信仰喇嘛教(藏传佛教的一门分支)
第二章 中国的自然环境
一、地势和地形
1、地势呈阶梯状分布
⑴地势特点:西高东低,呈阶梯状分布。西部多为山地、高原和盆地,东部则以平原和丘陵
为主。
⑵三级阶梯概况
阶梯名称
海拔高度
主要地形类型
主要地形区
第一级阶梯
4000米以上
高原
青藏高原、柴达木盆地
界线:昆仑山——祁连山——横断山脉东缘
第二级阶梯
1000~2000米
高原、盆地
内蒙古高原、云贵高原、黄土高原、四川盆地、塔里木盆地、准噶尔盆地
界线:大兴安岭——太行山——巫山——雪峰山
第三级阶梯
500米以下
丘陵、山地、平原、
盆地相间分布
东南丘陵、东北平原、华北平原、长江中下游平原
⑶我国地势西高东低呈阶梯状分布对我国气候、河流、交通产生的影响:
①对气候的影响:我国地势西高东低向海洋倾斜,有利于海上的湿润气流向我国内陆推进,为我国广大地区带来了丰沛的降水。
②对河流的影响:西高东低的地势,造成我国的大江大河自西向东奔入海洋;河流从高一级阶梯向低一级阶梯流动时,落差大,产生巨大的水能。
③对交通的影响:向东流淌的大河沟通了我国东西的交通,方便了沿海和内陆的联系,但阶梯交界处的高大山脉成为我国东西交通上的巨大障碍。
2、地形复杂多样(P24中的图2.4)
⑴四大高原的特点
①青藏高原:世界屋脊,冰川广布、雪山连绵。世界最高,中国最大的平原。
②黄土高原:世界上面积最广的黄土分布区,千沟万壑、支离破碎,水土流失严重。
③云贵高原:喀斯特地貌广布,地表崎岖不平,俗称“坝子”。
④内蒙古高原:我国第二大高原,地面坦荡、一望无垠。
⑵三大平原特点
① 东北平原:我国面积最大的平原,地势坦荡,黑土广布,称“黑土地”。海拔200米以下
②华北平原:我国最完整的平原,又称“黄淮海平原”,称“黄土地”。海拔50米以下
③长江中下游平原:我国最低平的平原,河湖密布,著名的“鱼米之乡”、“水乡”。海拔10米以下。
⑶四大盆地特点
① 塔里木盆地:我国面积最大盆地,有我国最大沙漠——塔克拉玛干沙漠和我国最大内流河——塔里木河
②准噶尔盆地:我国面积第二大盆地,相对湿润,位置最高,纬度最北。
③柴达木盆地:我国地势最高的盆地,有“聚宝盆”之称。
④四川盆地:也称“紫色盆地”,最大的外流盆地,西部有面积较大的成都平原,农业发达,物产丰富,有“天府之国”的美誉。
⑷主要山脉(P26中的图2.6)
①东西走向的三列
北列:天山—阴山—燕山 中列:昆仑山—秦岭 –大别山 南列:南岭
[注意]秦岭是划分我国南方与北方的重要地理界线。秦岭南北的自然地理环境、社会经济发展有着巨大的差异。
②东北—西南走向的三列
西列:大兴安岭—太行山—巫山—雪峰山
中列:长白山—武夷山 东列:台湾山脉
口诀记忆:大(大兴安岭)太太(太行上)无(巫山)靴子(雪峰山),还经常(长白山)上五(武夷山)台山(台湾山脉)
③西北—东南走向的三列,多在我国西部。
北列:阿尔泰山(西) 小兴安岭 (东) 中列:祁连山 南列:巴颜喀拉山
④南北走向的三列
北列:贺兰山 中列:六盘山 南列:横断山区
[注意]横断山脉是由许多列南北走向的平行山脉组成。它们由北向南地势逐渐降低,山高谷深、山河相间,极大地阻碍了东西交通。
山脉名称
两侧地形区名称
西侧
东侧
大兴安岭
内蒙古高原
东北高原
太行山
黄土高原
华北平原
巫山
四川盆地
长江中下游平原
雪峰山
云贵高原
江南丘陵
横断山脉
青藏高原
云贵高原、四川盆地
贺兰山
内蒙古高原
黄土高原
南侧
北侧
天山
塔里木盆地
准噶尔盆地
昆仑山
青藏高原
塔里木盆地
阴山
黄土高原
内蒙古高原
秦岭
汉中谷地
黄土高原
南岭
两广丘陵
江南丘陵
⑤弧形走向:喜马拉雅山脉,其主峰珠穆朗玛峰海拔8844米,是世界第一高峰,位于中国和尼泊尔边境。
⑥中国五岳:东岳泰山(山东),西岳华山(陕西),南岳衡山(湖南),北岳恒山(河北)中岳嵩山(河南)。
⑸主要丘陵:自北向南依次是辽东丘陵、山东丘陵、东南丘陵。
注意:太行山是山西和陕西界山,巫山是重庆与湖北的界山,昆仑山是新疆与西藏的界山,祁连山是甘肃与青海的界山,武夷山是福建与江西的界山,大兴安岭全部在内蒙古
3、山区面积广大
五种基本类型都有,但以山地33%为多,高原26%,盆地19%,平原12%,丘陵10%
⑴山区:包括山地、崎岖的高原和丘陵,约占全国陆地面积的当2/3。
意义:①有利影响:地形多种多样,为我国因地制宜发展多种经营提供了有利条件。如平原具有发展种植业的优势,高原具有发展畜牧业的良好条件,山区在发展林业、副业、旅游业和采矿业等方面具有优势。(我国山区面积广大,森林、矿产、水力、旅游资源丰富,所以在山区应大力发展林业,采矿业及旅游业。)
②不利影响:山区多,平原少,也给大规模商品化生产、生产管理带来了困难;同时,山区由于地形崎岖,交通闭塞,经济文化常常相对落后,并造成耕地资源不足。
总结:不同的地形区有不同的自然条件,利用方式也不同。如湿润半湿润的平原适宜发展耕作业;山区适宜发展林业、畜牧业和旅游业;干旱、半干旱的平原、高原则适宜发展畜牧业;干旱、半干旱区只有在有水灌溉的绿洲区、平原区才可发展种植业。
⑵山区的开发利用
①有利条件:山区在发展旅游、采矿和农业多种经营等方面优势较大,森林、矿产、生物资源、山区水能丰富。
②不利条件:地形崎岖,交通不便,易发生自然灾害:崩塌、滑坡、泥石流。开发利用山区时要特别注意生态环境建设,预防和避免山地灾害的发生。
注意:我国的贫困山区多集中在中西部:黄土高原、云贵高原、秦岭-大巴山区和四川盆地边缘
二、气候多样 季风显著
1、南北气温的差异
⑴冬季气温分布特点:冬季南北气温差异大,南方温暖,而越往北气温就越低。
原因:主要受纬度影响(北方太阳高度比南方低),北方比南方获得的太阳热量少,气温低;冬季风加剧了我国北方的严寒,而南方由于山岭的阻挡,受到的影响较小。
1月0℃等温线:大致沿秦岭——淮河一线分布。
0℃等温线重要意义:沿秦岭——淮河一线分布,800毫米等降水量线,南方和北方分界线,水田和旱地分界线,亚热带和暖温带分界线,湿润和半湿润的分界线,亚热带季风和温带季风分界线,亚热带常绿阔叶林与温带落叶阔叶林分界线,河流有无结冰期的分界线
⑵夏季气温分布特点:在夏季,除青藏高原等地区外,全国普遍高温,大多数地方南北相差不大。
原因:主要受纬度影响,南北获得的太阳热量差不多。
⑶我国冬季最冷的地方:黑龙江的漠河镇,最热地方:海南海口;夏季最热的地方:新疆的吐鲁番,最冷地方:青藏高原。夏季号称三大火炉的是:重庆、武汉、南京
读图:P31 2——13 P32 2——14,读图步骤如下:
① 根据图例,读数值,了解气温递变规律,概括总结气温的空间分布规律;② 观察等温线的延伸方向及突出部分,了解、分析气温空间分布的变化趋势及影响其分布的因素;③ 根据等温线的疏密了解气温空间变化的梯度式变化幅度;④阅读南北气温极端数值,了解气温空间分布的具体差异。
如图2..13:我国冬季气温的空间分布规律是由南向北递减,即越往北去,气温越低。从图中可以看出0℃等温线大致穿过秦岭——淮河一线,在青藏高原的东部边缘向南弯曲,主要是因为地形地势的影响;等温线的密集,说明了气温的差异较大。我国最南气温为16℃,最北气温-32℃,所以我国南北1月平均气温大约相差50℃。
⑷我国温度带的划分:
①依据:A、我国气温的南北差异和农业生产的实际(农业生产实际主要指一个地方气候为农作物所能提供的热量条件) B、将≥10℃持续期内的日平均气温累加起来,得到的气温总和,称为活动积温,它是划分温度带的主要指针。
②五个温度带和一个高原气候区。(P33中的图2.15)类型五个加一个高原气候区:(北→南)寒温带(高原气温区)、中温带、暖温带、亚热带和热带。
温度带
寒温带
中温带
暖温带
亚热带
热带
高原气候区
作物熟制
一年一熟
一年一熟
两年三熟到一年两熟
一年两熟到三熟
一年三熟
一年一熟
作物
春小麦
春小麦、大豆、玉米、甜菜
冬小麦、玉米、苹果、梨
水稻、油菜、甘蔗、柑橘
水稻、芒香蕉
青稞、豌豆、小麦
搭:不同的温度带内,同一种粮食作物(如小麦),选择的播种时间也不同,暖温带适合于秋季播种,收获的是冬小麦;中温带适合于春季播种小麦,收获的是春小麦。
关系:①不同的温度带,地面植被不同,因而生长的水果也不同;②不同的温度带,农作物生长期内的温度高低和热量多少不同,因而农作物的熟制也不同;③不同的温度带,冬夏的气温差异很大,因而居民的建筑特色也不同;④不同的温度带,所处的纬度位置高低不同,接受太阳光热多少不同,气温高低不同,因而农作物的播种时间也不同。
例:P37活动2:气候干湿程度不同,对人们的身体也有很大影响,如南方降水多,人们易患风湿病,因而爱吃辣椒,北方降水少,气候干旱,人们易上火,体力消耗大,因而爱吃菠菜,爱喝绿豆米汤。
关系:干湿地区影响地面植被,湿润地区,降水丰富,因而森林繁茂;干旱地区,降水稀少,因而草木短小,农业类型不同,农作物(经济作物)也不同,人们的饮食习惯和身体状况也不同。
2、东西干湿的差异
降水分布和时间分配规律及原因
基本特点(规律)
原因
影响
名称
内容
空间分布规律
从东南沿海向西北内陆逐渐渐少
影响我国降水的主要原因是夏季风。我国东部广大地区受东南季风和西南季风的影响大,降水多;西北内陆地区受夏季风影响不明显,降水稀少
东南部湿润,愈向西北部内陆越干燥
时间变化
季节变化
降水季节分配不均,降水集中在5月到9月的夏秋季节
夏季受来自海洋的湿润气流影响,降水丰沛;冬季受来自大陆的干燥空气的影响,降水少
使我国旱涝灾害频繁,夏季风强或来得早,退得晚北涝南旱;夏季风弱或来得晚,退得早,南涝北旱
年际变化
各地降水年际变化大,南方较小,北方较大,西北干旱地区最大
夏季风进退的规律反常所造成的
降水的南北
差异
北方:降水少,雨季短;南方:降水多,雨季长
由夏季风形成锋面雨带进退规律决定的。
形成北方的春旱、夏涝;江淮地区的梅雨和伏旱
⑴我国降水空间分布的特点:东多西少,南多北少;年降水量空间(地区)分布的总趋势是:从东南沿海向西北内陆递减。
⑵我国降水最多地方是台湾省的火烧寮;降水最少地方是新疆吐鲁番盆地中的托克逊。
⑶根据降水量与蒸发量的对比关系,可划分为四类干湿地区类型。(P36中的图2.17)
干湿地区
干湿状况
分布地区
植被
湿润地区
年降水量>800mm
降水量>蒸发量
秦岭—淮河以南地区,东北三省东部、黑龙江西北、内蒙古东北部和青藏高原东南边缘
森林
半湿润地区
年降水量400mm-800mm
降水量>蒸发量
东北平原、华北平原、黄土高原南部和青藏高原东南部
森林草原
半干旱地区
年降水量200mm-400mm
降水量

