广东省揭阳市惠来县一中2023-2024学年高三生物上学期第二次月考试题(Word版附解析)
展开
这是一份广东省揭阳市惠来县一中2023-2024学年高三生物上学期第二次月考试题(Word版附解析),共11页。试卷主要包含了选择题等内容,欢迎下载使用。
一、选择题:本题共16小题,共40分。第1~12小题,每小题2分;第13~16小题,每小题4分。在每小题给出的四个选项中,只有一项是符合题目要求的。
1. 下列是小王同学在校园内看到的几种状况和他做出的处理办法,其中不太恰当的是( )
A. 学校桂花树叶片泛黄,他告诉学校管理人员需施用一定浓度的Mg2+溶液
B. 学校樱花树越冬,他告诉学校管理人员减少灌溉以抵抗寒冷
C. 室友担心长胖,小王告诉室友要多吃米饭少吃肉因为米饭只有糖
D. 高中篮球赛上运动员大量流汗时,他告诉运动员要喝淡盐水
【答案】C
【解析】
【分析】细胞中的无机盐:(1)存在形式:细胞中大多数无机盐以离子的形式存在;(2)无机盐的生物功能:a、复杂化合物的组成成分;b、维持正常的生命活动:如Ca2+可调节肌肉收缩和血液凝固,血钙过高会造成肌无力,血钙过低会引起抽搐;c、维持酸碱平衡和渗透压平衡。
【详解】A、Mg2+是组成叶绿素的成分,桂花树叶片泛黄,可能是由于缺镁导致叶绿素减少,所以需要施用一定浓度的Mg²⁺溶液,A正确;
B、减少灌溉,减少自由水的含量,降低细胞代谢,有利于提高其抗寒能力,B正确;
C、米饭中含有较多的淀粉,摄入淀粉过多,淀粉会水解成葡萄糖,葡萄糖会转化为脂肪,容易发胖,C错误;
D、汗液中含有水和无机盐,故运动员运动后要喝淡盐水,补充水和无机盐,D正确。
故选C。
2. 下列实验操作中、“先后”顺序错误的是( )
A. 在“检测生物组织中油脂”实验中。染色后要先洗浮色再观察
B. 在“制作有丝分裂临时装片”实验中,解离后要先漂洗再染色
C. 在“DNA的粗提取与鉴定”实验中,提取物溶解后要先加二苯胺再沸水浴
D. 在“PCR扩增DNA片段”实验中,变性后要先升温后降温
【答案】D
【解析】
【分析】PCR复制过程:①高温变性:DNA解旋过程;②低温复性:引物结合到互补链DNA上;③中温延伸:合成子链。
【详解】A、油脂鉴定实验中经苏丹Ⅲ染液染色后需要先加50%酒精洗掉浮色,然后再观察,A正确;
B、制作植物根尖细胞有丝分裂临时装片时,步骤为解离→漂洗→染色→制片,B正确;
C、在“DNA的粗提取与鉴定”实验中,先将提取物用2ml/L的NaCl溶解后,先加入二苯胺试剂,再沸水浴加热5min,C正确;
D、标准的PCR过程一般分为高温变性、低温复性和中温延伸三大步骤,故变性后要先降温后升温,D错误。
故选D。
3. 下列有关细胞器结构和功能的叙述错误的是( )
A. 蓝细菌无叶绿体和线粒体,但能进行光合作用和有氧呼吸
B. 参与植物细胞有丝分裂的细胞器可能有中心体、核糖体等
C. 溶酶体含有的多种水解酶可参与分解衰老、损伤的细胞器
D. 胰岛B细胞的生物膜系统是由各种具膜的细胞器膜构成的
【答案】D
【解析】
【分析】1、动物细胞和低等植物细胞的中心体与有丝分裂过程中纺锤体的形成有关;核糖体在细胞分裂的间期参与蛋白质合成;细胞分裂时所需能量来自细胞中的线粒体。
2、溶酶体内含有许多种水解酶,能够分解衰老、损伤的细胞器,吞噬并杀死侵入细胞的病毒和细菌,被比喻为细胞内的“消化车间”。
3、生物膜系统:真核细胞的细胞器膜和细胞膜、核膜等结构,共同构成细胞的生物膜系统。
4、蓝细菌属于原核生物,原核细胞内没有线粒体和叶绿体等众多的细胞器,仅有核糖体一种细胞器。
【详解】A、蓝细菌属于原核细胞,没有叶绿体,但具有叶绿素和藻蓝素以及催化光合作用进行的酶,能进行光合作用,没有线粒体,但是具有催化有氧呼吸的酶,因此可以进行有氧呼吸,A正确;
B、参与植物细胞有丝分裂,可能有中心体(低等植物)、核糖体等细胞器,B正确;
C、溶酶体含有的多种水解酶,被称为“消化车间”,可参与分解衰老、损伤的细胞器,C正确;
D、生物膜系统由核膜、细胞膜和细胞器膜等共同构成,D错误。
故选D。
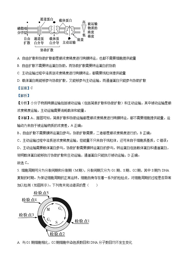
4. 物质的跨膜运输对细胞的生存和生长至关重要。小分子物质跨膜运输主要有3种途径:自由扩散、协助扩散和主动运输。如图是各种物质跨膜运输方式的特点的模式图。据图分析相关叙述不正确的是( )
A. 自由扩散和协助扩散都是顺浓度梯度进行跨膜转运,也都不需要细胞提供能量
B. 自由扩散不需要转运蛋白协助,而协助扩散需要转运蛋白的协助
C. 主动运输过程中溶质逆浓度梯度进行跨膜转运,都需要线粒体提供能量
D. 载体蛋白既能够参与协助扩散,又能够参与主动运输,而通道蛋白只能参与协助扩散
【答案】C
【解析】
【分析】小分子物质跨膜运输包括被动运输(包括简单扩散和协助扩散)和主动运输,其中被动运输是顺浓度梯度运输,主动运输需要消耗载体和能量。
【详解】A、据图可知,简单扩散和协助运输都是顺浓度梯度进行跨膜转运,都不需要细胞提供能量,运输动力来自于被运输物质的浓度差,A正确;
B、自由扩散不需要膜转运蛋白参与,协助扩散需要,二者都是顺浓度梯度进行的,B正确;
C、主动运输过程中溶质逆浓度梯度运输,但能量不只来自于线粒体,还可来自于细胞质基质,C错误;
D、主动运输需要载体蛋白参与,协助扩散需要膜转运蛋白的参与,转运蛋白包括载体蛋白和通道蛋白,说明载体蛋白能够执行协助扩散和主动运输,通道蛋白只能执行被动运输,D正确。
故选C。
5. 细胞周期可分为分裂间期和分裂期(M期),分裂间期又分为G1期、S期、G2期,其中S期为DNA复制的时期。为保证细胞周期的正常运转,细胞自身存在着一系列的检验点,对细胞周期的过程是否异常加以检测(如图所示)。下列有关说法错误的是( )
A. 与G1期细胞相比,G2期细胞中染色质数目和DNA分子数目均不发生变化
B. 如检测发生分离的染色体是否正确到达细胞两极,应选择检验点5
C. 如检测秋水仙素处理细胞后是否发挥作用,可选择检验点4
D. 如检测DNA合成抑制剂处理细胞后是否发挥作用,应选择检验点2
【答案】A
【解析】
【分析】有丝分裂过程:
(1)前期:核膜、核仁逐渐解体消失,出现纺锤体和染色体。
(2)中期:染色体形态固定、数目清晰,是观察染色体形态和数目的最佳时期。
(3)后期:着丝点分裂,姐妹染色单体分开成为染色体,并均匀地移向两极。
(4)末期:核膜、核仁重建,纺锤体和染色体消失。
【详解】A、G1期为DNA合成前期,G1期中DNA没有发生复制,处于G2期细胞的染色体数与处于G1期细胞的相等,核DNA数是处于G1期细胞的两倍,A错误;
B、检验点5是要检测有丝分裂结束前染色体是否都正确分离并移向两极,B正确;
C、M期为分裂期,在分裂前期若纺锤体不形成,则染色体不能移动到细胞两极,细胞不能分裂,将停滞在分裂期,所以检测秋水仙素处理细胞后是否发挥作用,可选择检验点4,C正确;
D、检验点2属于S期,主要检查DNA复制是否完成,所以检测DNA合成抑制剂处理细胞后是否发挥作用,应选择检验点2,D正确。
故选A。
6. 生物膜上能运输H+的质子泵主要有3类:消耗ATP的同时自身发生磷酸化并将H+泵出细胞的P型质子泵;消耗ATP,但不需要磷酸化,将H+逆浓度梯度泵入细胞器(如溶酶体,液泡)的V型质子泵;利用H+顺浓度梯度释放的势能合成ATP的F型质子泵。下列说法错误的是( )
A. 3类质子泵的运输都受温度变化的影响
B. P型质子泵磷酸化后空间结构发生变化
C. 溶酶体、液泡内的H+浓度高于细胞质基质的H+浓度
D. F型质子泵运输H+的方式是主动运输
【答案】D
【解析】
【分析】分析题意可知,P型质子泵与V型质子泵运输H+的方式均为主动运输,所需能量均由ATP提供。F型质子泵合成ATP所需能量来自的H+顺浓度梯度释放的势能。
【详解】A、P型质子泵与V型质子泵的运输伴随ATP的消耗,F型质子泵的运输伴随ATP的合成,而ATP的消耗与合成都离不开酶的催化作用,酶的活性受温度影响,因此3类质子泵的运输都受温度变化的影响,A正确;
B、P型质子泵消耗ATP的同时自身发生磷酸化并将H+泵出细胞,导致P型质子泵磷酸化后空间结构发生变化,B正确;
C、V型质子泵消耗ATP并将H+逆浓度梯度泵入细胞器,说明溶酶体膜上V型质子泵的运输方式为主动运输,即溶酶体、液泡内的H+浓度高于细胞质基质的H+浓度,C正确;
D、F型质子泵利用H+顺浓度梯度释放的势能合成ATP,因此运输H+的方式是协助扩散,D错误。
故选D。
7. 分析下列甲、乙、丙三图,说法正确的是( )
A. 若图甲曲线表示的是喜阴植物的光合速率受光照强度的影响,则喜阳植物的曲线与此比较,b 点向左移,c 点向左移
B. 乙图中,温度等于 t4℃时,长期处于该温度下植物也可以生长
C. 若图丙代表两类色素的吸收光谱,则 f 代表类胡萝卜素
D. 若图甲为植物在正常培养液中培养所得结果,现移入缺镁培养液中培养,则 b点右移,c 点左移
【答案】D
【解析】
【分析】分析甲图:图甲表示光照强度对光合速率的影响曲线,其中a点时,植物只进行呼吸作用;ab段,呼吸速率大于光合速率;b点时,光合速率等于呼吸速率;b点之后,光合速率大于呼吸速率。
分析乙图:乙图表示总光合速率和呼吸速率随着环境温度的变化曲线。
分析丙图:丙图表示两类色素的吸收光谱图,其中f代表叶绿素,e代表类胡萝卜素。
【详解】A、由于阴生植物适宜生活在较低光照条件下,因此光补偿点和光饱和点均低于阳生植物,因此阳生植物的曲线与此比较,b点和c点均向右移,A错误;
B、图乙中两曲线交点处表示总光合速率等于呼吸速率,净光合速率为0,长期处于该温度下植物不能生长,B错误;
C、叶绿素主要吸收红光和蓝紫光,而类胡萝卜素主要吸收蓝紫光,因此图丙中f代表叶绿素,e代表类胡萝卜素,C错误;
D、图甲中,b点表示光合速率等于呼吸速率,镁元素是合成叶绿素的重要元素,缺镁时,叶绿素的合成受阻,光合速率降低,要想光合速率等于呼吸速率,只有增大光照强度,因此b点向右移,c点向左移,D正确。
故选D。
8. 研究发现,抑癌基因p15、p16等过度甲基化会导致细胞周期失常并最终引起骨髓增生异常综合征(MDS)。DNA甲基化需要甲基化转移酶的催化,治疗MDS的药物地西他滨能抑制DNA甲基化转移酶活性。下列叙述错误的是( )
A. DNA甲基化不会改变相关基因的碱基序列,但其表型可遗传
B. 抑癌基因p15的甲基化可能会阻碍RNA聚合酶与其启动子结合
C. 药物地西他滨通过促进甲基化的DNA发生去甲基化来治疗MDS
D. 基因中的不同位置发生甲基化可能会对基因表达造成不同的影响
【答案】C
【解析】
【分析】表观遗传是指生物体基因的碱基序列保持不变,但基因表达和表型发生可遗传变化的现象。如甲基化会抑制基因的表达。
【详解】A、DNA甲基化是脱氧核苷酸的碱基上发生的甲基化修饰,不会改变相关基因的碱基序列,甲基化的DNA可遗传给下一代,其表型可遗传,A正确;
B、若抑癌基因p15的甲基化正好发生在启动子部位,由于酶的专一性,可能会阻碍RNA聚合酶与其启动子结合,B正确;
C、地西他滨能抑制DNA甲基化转移酶活性,抑制DNA的甲基化,而不是促进甲基化的DNA发生去甲基化,C错误;
D、基因中的不同位置发生甲基化可能会对基因表达造成不同的影响,如发生在启动子会影响转录的起始、发生在终止子会影响转录的终止,D正确。
故选C。
9. 抗肿瘤药物放线菌素D可阻碍DNA作为模板的相关生物合成过程,下列过程不会被该药物直接影响的是( )
A. 多肽链的合成B. mRNA的合成
C. tRNA的合成D. 子代DNA的合成
【答案】A
【解析】
【分析】据题可知,放线菌素D可阻碍DNA作为模板的相关生物合成过程,以DNA作为模板的生物合成过程有DNA的复制、转录。DNA的复制是以DNA的两条链为模板合成子代DNA的过程,需要DNA作为模板,转录是以DNA的一条链为模板合成RNA的过程,需要以DNA作为模板。
【详解】A、多肽链的合成是以mRNA 为模板进行的,该过程不会受到放线菌素D的直接影响,A符合题意;
B、mRNA的合成是以DNA一条链作为模板进行的,该过程会受到放线菌素D的直接影响,B不符合题意;
C、tRNA的合成是以DNA一条链作为模板进行的,该过程会受到放线菌素D的直接影响,C 不符合题意;
D、子代DNA的合成是以DNA两条链作为模板进行的,该过程会受到放线菌素D的直接影响,D不符合题意。
故选A。
10. 同学X把材质、大小相同的两种颜色的球等量标记后,放入罐中模拟自由组合定律,如图所示。以下同学对该做法的评价正确的是( )
A. 同学A认为从罐子里摸出两个球并记录就能模拟自由组合定律
B. 同学B认为从罐子里摸出四个球并记录才能模拟自由组合定律
C. 同学C认为要把该罐子标记为雄1,取出所有白色球放入标记为雌1的罐子,再分别摸一球并记录就能模拟自由组合定律
D. 同学D认为要把罐子里的白球换成大球,每次摸一大一小两球并记录就能模拟自由组合定律
【答案】D
【解析】
【分析】基因自由组合定律:控制不同性状的遗传因子的分离和组合是互不干扰的;在形成配子时,决定同一性状的成对的遗传因子彼此分离,决定不同性状的遗传因子自由组合。
【详解】AB、据题意可知,罐子里的球是材质、大小相同,在摸球的时候无法区分两对等位基因的区别,故无论是摸两个球还是四个球,均不能模拟自由组合定律,AB错误;
C、自由组合定律是两对等位基因的参与,该罐子标记为雄1,取出所有白色球放入标记为雌1的罐子,再分别摸一球只能模拟减数分裂形成配子的过程,C错误;
D、该方法取出的球为非同源染色体上的非等位基因,可模拟自由组合定律,D正确。
故选D。
11. 基因沉默是基因表达调节的一种手段,主要分为转录前水平的基因沉默和转录后水平的基因沉默。RNA干扰技术是细胞质中双链RNA(dsRNA)诱导的靶mRNA特异性降解机制,其导致基因沉默的过程如图所示。下列叙述不正确的是( )
A. RNA干扰技术是转录前水平的基因沉默
B. 基因沉默的实质是阻断细胞中遗传信息的传递
C. Dicer和RISC复合体都具有断裂磷酸二酯键的作用
D. 碱基互补配对原则决定了对靶mRNA降解特异性
【答案】A
【解析】
【分析】题图分析:图示表示RNA干扰现象示意图,Dicer酶能特异识别双链RNA,切割产生的较小段RNA与一系列酶结合组成诱导沉默复合体(RISC);RlSC通过碱基配对结合到与较小段RNA同源的mRNA上,并切割该mRNA,造成蛋白质无法合成。
【详解】A、RNA干扰技术是在处理mRNA,是翻译水平的基因沉默,A错误;
B、基因沉默阻断了遗传信息传递过程中的翻译过程,B正确;
C、Dicer把双链RNA的磷酸二酯键切断,RISC复合体把mRNA的磷酸二酯键切断,它们都具有切断磷酸二酯键的作用,C正确;
D、RlSC通过碱基配对结合到与较小段RNA同源的mRNA上,并切割该mRNA,碱基互补配对原则决定了对靶mRNA降解的特异性,D正确。
故选A
12. 热量限制是指在提供充分的营养成分、保证不发生营养不良的情况下,限制每日摄取的总热量。研究表明,热量限制不但能延缓肿瘤生长,还能延缓细胞衰老、延长生物体的寿命。下列叙述正确的是( )
A. 热量限制的前提是保证非必需氨基酸、维生素等的摄入以维持细胞的正常代谢活动
B. 热量限制可以降低肿瘤细胞的能量供应和延长肿瘤细胞的细胞周期
C. 热量限制可以促进癌细胞原癌基因向抑癌基因进行转化
D. 实验动物寿命的延长意味着每个细胞的存活时间延长,细胞的分裂能力增强
【答案】B
【解析】
【分析】细胞癌变的根本原因是原癌基因和抑癌基因发生基因突变。细胞癌变与原癌基因和抑癌基因发生基因突变有关,癌细胞具有的特征有:无限增殖、形态结构发生显著变化细胞膜上的糖蛋白减少、细胞之间的黏着性降低、易在体内分散转移。
【详解】A、必需氨基酸是必需从食物中获得的氨基酸,非必须氨基酸可以从食物获得,也可以体内转化,热量限制的前提是保证必需氨基酸、维生素等的摄入以维持细胞的正常代谢活动,A错误;
B、热量限制可以减少细胞的能量来源,降低肿瘤细胞的能量供应和延长肿瘤细胞的细胞周期,延缓肿瘤生长,B正确;
C、癌细胞的形成是原癌基因和抑制基因发生基因突变的结果,热量限制可减少癌细胞的能量来源,从而延缓肿瘤生长,不能抑制原癌基因和抑癌基因转化,C错误;
D、实验动物寿命的延长可能是细胞的代谢活动减慢,导致细胞存活的时间延长,细胞的分裂能力因能量的供应不足而减弱,D错误。
故选B。
13. 从葡萄试管苗上分别剪取带有上位叶、中位叶和下位叶的茎段,转接到培养瓶中,在不同温度条件下培养4h,测定不同叶位叶片的CO2吸收速率,结果如下图。由图不能得出的结论是( )
A. 随温度升高不同叶位叶片的CO2吸收速率先升后降
B. 35T时中位叶和下位叶的真正(总)光合速率相等
C. 不同叶位的叶片在上述温度下均能积累有机物
D. 上位叶对高温的耐受力较中、下位叶片差
【答案】B
【解析】
【分析】分析图可知,温度和不同部位的叶片为自变量,CO2吸收速率为因变量。
真正的光合作用=呼吸作用+净光合作用。影响光合作用的因素:二氧化碳的浓度、温度、光照强度、水分、矿质元素等。
【详解】A、由图可知,随着温度升高(15-25摄氏度)不同叶位叶片的CO2吸收速率升高,25-35摄氏度不同叶位叶片的CO2吸收速率下降,A正确;
B、图中只能看出不同叶位叶片的CO2吸收速率,不知道不同叶位叶片的呼吸速率,无法计算总光合速率,B错误;
C、由图分析可知,不同叶位的叶片在上述温度下始终保持着对CO2吸收速率,说明净光合作用大于零,有机物积累,C正确;
D、由图分析可知,上位叶在高温下,CO2吸收率下降,说明叶片气孔关闭,减少水分的散失,而下位叶在高温下,CO2吸收率下降小于上位叶,故上位叶对高温的耐受力较中、下位叶片差,D正确。
故选B。
14. 图1表示某种哺乳动物(2n=6)个体甲某一细胞正常分裂的图像。图2是同种动物个体乙的一个精原细胞进行减数分裂时不同时期细胞中染色体,染色单体和核DNA的数量(该细胞分裂过程仅发生了一次染色体异常分离)。下列叙述正确的是( )
A. 图1为次级精母细胞,含有两套遗传信息
B. 图2中处于T3时期的细中Y染色体数量可能为0、1、2
C. 图1细胞所处时期与图2的T2时期相同,该细胞中可能含有等位基因
D. 该精原细胞最终形成的4个精细胞中染色体数分别为4、4、2、2
【答案】D
【解析】
【分析】据题可知,该哺乳动物的体细胞中含有6条染色体,两个染色体组,图1所示细胞着丝粒断裂,姐妹染色单体分开,形成子染色体,且细胞中无同源染色体,所以是减数第二次分裂的后期,图中细胞均等分裂,所以可能是次级精母细胞也可能是第一极体。图2所示是精原细胞进行减数分裂的不同时期,据图可知,T1时期,染色体是6条,DNA与染色体单体是12个,所以T1时期是减数第一次分裂时期,T2时期染色体是4条,DNA与染色体单体是8个,应该是减数第二次分裂的前期和中期,且减数第一次分裂分裂是出现了异常,染色体本应减半,但是多了一条;T3时期,染色体加倍,染色体单体消失,是减数第二次分裂的后期。
【详解】A、图1为次级精母细胞或者第一极体,A错误;
B、图2中处于T3时期的细中Y染色体数量可能是0或者是2,B错误;
C、图1细胞所处时期与图2的T3时期相同,在减数第一次分裂的四分体时期,如果发生交叉互换时,该细胞中可能含有等位基因,C错误;
D、从图中来看,该精原细胞在减数第一次分裂时出现了异常,一个次级精母细胞中含有4条染色体,则另一个次级精母细胞中含有2条染色体,所以该精原细胞最终形成的4个精细胞中染色体数分别为4、4、2、2,D正确。
故选D。
15. 下列有关实验材料和实验试剂的说法,正确的是( )
①在“用高倍镜观察叶绿体和细胞质的流动”的实验中,可观察到黑藻细胞中的带状叶绿体。
②在“绿叶中色素的提取和分离”实验中,使用层析液提取色素。
③在“探究酵母菌细胞呼吸的方式”实验中,使用酸性重铬酸钾溶液检测酒精。
④盐酸在“观察根尖分生区组织细胞的有丝分裂”和“低温诱导植物细胞染色体数目的变化”的实验中作用相同。
⑤双缩脲试剂和蛋白质的蓝色反应,不需加热。
⑥用过氧化氢作实验材料可探究温度对过氧化氢酶活性的影响。
A. ①③⑤B. ②③⑤C. ③④D. ③④⑥
【答案】C
【解析】
【分析】叶肉细胞中的叶绿体,散布于细胞质中,呈绿色、扁平的椭球形或球形,可以在高倍显微镜下观察它的形态和分布。分离色素时采用纸层析法,其原理是色素在层析液中的溶解度不同,随着层析液扩散的速度不同。橙色的重铬酸钾溶液,在酸性条件下与酒精发生化学反应,变成灰绿色。在“观察根尖分生区组织细胞的有丝分裂”和“低温诱导植物细胞染色体数目的变化”的实验中,质量分数为15%的盐酸和体积分数为95%的酒精按1∶1混合制成解离液,用于解离。蛋白质与双缩脲试剂发生作用产生紫色反应。用过氧化氢作实验材料来探究温度对过氧化氢酶活性的影响是不合适的,因为过氧化氢在常温下就可以分解,加热能够加快过氧化氢的分解。
【详解】①黑藻细胞中的叶绿体呈球状,水绵细胞中的叶绿体呈带状,①错误;
②在“绿叶中色素的提取和分离”实验中,使用层析液分离色素,②错误;
③在“探究酵母菌细胞呼吸的方式”实验中,使用酸性重铬酸钾溶液检测酒精,若有酒精存在,则溶液变成灰绿色,③正确。
④在“观察根尖分生区组织细胞的有丝分裂”和“低温诱导植物细胞染色体数目的变化”的实验中,盐酸作为解离液的组成成分,其作用是相同的,都是使组织细胞分散开来,④正确;
⑤双缩脲试剂和蛋白质发生作用产生紫色反应,不需加热,⑤错误;
⑥过氧化氢受热易分解,所以不能用来探究温度对过氧化氢酶活性的影响,⑥错误。
综上分析,供选答案组合,C正确,ABD均错误。
故选C。
16. 下图为某家族中甲、乙两种单基因遗传病的系谱图,其中一种病的致病基因位于X染色体上。研究人员对图1中的Ⅰ—4、Ⅱ—1、Ⅱ—2、Ⅲ—1的两对致病基因进行电泳分离,结果如图2。若甲病在男性中的发病率为0.01,下列叙述错误的是(
A. 乙病为伴X染色体显性遗传病,Ⅰ—3和Ⅰ—4所生女儿一定患病
B. 该系谱图中Ⅰ—1和Ⅱ—3两对致病基因电泳后得到的条带数最多
C. 若Ⅲ—1与一个正常男性结婚,则生出患病儿子的概率为1/44
D. 将Ⅰ—2和Ⅱ—2的两对致病基因进行电泳分离,得到的条带相同
【答案】D
【解析】
【分析】遗传系谱图中遗传病的遗传方式判断:
第一、确定是否为Y连锁遗传:若系谱图中患者全为男性,而且患者后代中男性全为患者,则为伴 Y遗传病;若系谱图中,患者有男有女,则不是伴Y遗传。
第二、确定图谱中遗传病是显性遗传还是隐性遗传:“无中生有”为隐性(无病的双亲,所生的孩子中有患者)“有中生无"为显性(有病的双亲,所生的孩子中有正常的)。
第三、确定致病基因位于常染色体上还是位于 X染色体上:①子女正常双亲病。父病女必病,子病母必病:伴X显性遗传。②子女正常双亲病,父病女不病或者子病母不病,常染色体显性遗传。③双亲正常子女病母病子必病,女病父必病,伴X隐性遗传;④双亲正常子女病,母病子不病或女病父不病,常染色体隐性性遗传。
【详解】A、根据题意和图示分析可知:Ⅰ-1号和Ⅰ-2号个体不患甲病,而他们有一个患甲病的女儿,即“无中生有为隐性,隐性看女病,女病男正非伴性”,说明甲病是常染色体隐性遗传病,用A/a来表示;根据题干信息:"其中一种病的致病基因位于X染色体上",可知乙病是伴X遗传,用B/b来表示患病的男性的女儿和患病男性的母亲是患者,可知乙病是伴X显性遗传病,可推知Ⅰ-4的基因型为aaXBY,Ⅰ-3的基因型为A_XbXb,所生女儿一定患乙病,A正确;
B、根据Ⅰ-4的基因型和Ⅰ-3的基因型可知,条带由上到下依次为a、A、B、b,故Ⅰ-1和Ⅱ-3的基因型为AaXBXb,含有四种基因,电泳后得到的条带数最多,B正确;
C、从图2可知,Ⅲ-1的基因型是AaXbXb,甲病在男性中的发病率是0.01,aa=0.01,a=0.1,A=0.9,正常男性Aa(甲病携带者)的概率为=2×0.1×0.9÷(2×0.1×0.9+0.9×0.9)=2/11,正常男性乙病的基因型为XbY,二人生出孩子不患乙病,只能患甲病,故生出患病儿子的概率是2/11×1/4×1/2=1/44,C正确;
D、Ⅰ-2和Ⅱ-2都不患甲病,Ⅰ-2的基因型为AaXbY,据图2电泳条带图可知,Ⅱ-2的基因型是AAXbY,得到的条带不相同,D错误。
故选D。
二、非选择题:共60分。
17. 化石燃料的大量使用是大气CO2浓度不断升高的重要因素,研究大气CO2浓度可指导农业生产。大气CO2浓度会影响叶肉细胞中CO2固定酶的含量。科研小组为研究大气CO2浓度和施氮量对小麦光合速率的影响,进行了相关实验,实验处理及结果如下图所示。回答下列问题:
(1)小麦光合速率一般不能直接测量,需要分两步进行,先在光照条件下测__________,再在黑暗环境中测__________。
(2)根据实验结果可知,在相同培养条件下,高氮素处理组的光合速率均高于低氮素处理组,原因可能是___________。在低氮素和高氮素条件下,B组的光合速率均低于C组,原因是___________。
(3)若要了解低大气CO2浓度对小麦光合速率的影响,可以增设D组和E组实验。若仅考虑CO2浓度这一变量,则D组的处理是___________,E组的处理是__________。
【答案】(1) ①. 净光合速率 ②. 细胞呼吸速率
(2) ①. N参与构成叶绿素和光合作用相关酶,高氮素处理组叶片中叶绿素和光合作用相关酶的含量高 ②. B组叶片在高大气CO2浓度下CO2固定酶含量下降,导致固定的CO2减少
(3) ①. 将低大气CO2浓度下长期生长的叶片,置于正常大气CO2浓度下培养 ②. 在低大气CO2浓度下培养
【解析】
【分析】影响光合作用的环境因素包括:光照强度、温度、二氧化碳浓度、含水量以及矿质元素的含量等,实验中的变量包括:两种CO2浓度和2种施氮量。分析时利用单一变量进行分析:在二氧化碳浓度相同时,高施氮量的光合速率高于低施氮量;在施氮量相同时,高大气CO2浓度时的光合速率高于正常大气CO2浓度。
【小问1详解】
黑暗条件下植物不进行光合作用,只进行细胞呼吸,因此在黑暗中测定呼吸作用,在光照条件下测净光合速率,光合速率=净光合速率+呼吸速率。
【小问2详解】
N参与构成叶绿素和光合作用相关酶,高氮素处理组叶片中叶绿素和光合作用相关酶的含量高,所以在相同培养条件下,高氮素处理组的光合速率均高于低氮素处理组。B组叶片在高大气CO2浓度下CO2固定酶含量下降,导致固定的CO2减少,所以在低氮素和高氮素条件下,B组的光合速率均低于C组。
【小问3详解】
若要了解低大气CO2浓度对小麦光合速率的影响,若仅考虑CO2浓度这一变量,则应该控制其他的无关变量相同,设置对照实验,则D组将低大气CO2浓度下长期生长的叶片,置于正常大气CO2浓度下培养,E组在低大气CO2浓度下培养。
18. 甲图为某高等植物细胞的细胞周期示意图,乙图为该植物细胞有丝分裂某时期的显微图像,丙图为细胞处于有丝分裂不同阶段的模式图。请据图回答问题:
(1)甲图中可以表示一个完整的细胞周期的是___________(用图中字母和箭头表示)。甲图中染色体数目发生加倍的时期是_____(用图中字母表示),原因是______________________________。研究染色体数目和 形态最好的是甲图中的______(用图中字母表示),此时细胞内染色体、核DNA、染色单体之比为_____ 。
(2)与乙图的显微图像相对应的是丙图中的______(填①②或③),甲图中动物细胞有丝分裂与植物细胞有丝分裂不同处主要表现在_____和_____(用图中字母表示)。
(3)丙图中结构f的名称是_________,它形成于甲图中的_____时期(用图中字母表示);结构g的名称是_______,它在分裂过程中会发生周期性解体和重建,解体于_________期。
【答案】(1) ①. e→e ②. c ③. 着丝粒分裂,姐妹染色单体分开 ④. b ⑤. 1∶2∶2
(2) ①. ① ②. a ③. d(或e)
(3) ①. 纺锤体 ②. a ③. 核膜 (或细胞核) ④. 前
【解析】
【分析】题图分析,甲图中a为前期,b为中期,c为后期,de为末期。乙图为该植物细胞有丝分裂末期显微图象。分析丙图:①处于末期,其中f为纺锤体;②处于分裂末期,其中g为细胞核(核膜);③处于分裂末期。
【小问1详解】
细胞周期是指连续分裂的细胞从一次分裂完成时开始,到下一次分裂完成时为止所经历的全过程。因此,甲图中可以表示一个完整的细胞周期的是e→e;有丝分裂后期,着丝粒分裂,姐妹染色单体分开,形成子染色体,导致染色体数目加倍。研究染色体数目和形态最好的是甲图中的b中期,此时染色体形态固定、数目清晰,细胞内染色体、核DNA、染色单体之比为1∶2∶2。
【小问2详解】
乙图表示分裂末期,对应于丙图中的①,甲图中,动物细胞有丝分裂与植物细胞有丝分裂不同处主要表现在前期纺锤体的形成方式不同和末期细胞质一分为二的方式不同,分别对应图甲中的a、d或e时期。
【小问3详解】
丙图中结构f的名称是纺锤体,它形成于甲图中的a前期;结构g的名称是细胞核(核膜),它在分裂过程中会发生周期性解体和重建,在前期解体,在末期重建。
19. 下图为一对雌雄果蝇体细胞的染色体图解,其中Ⅱ、Ⅲ、Ⅳ、X、Y表示染色体,基因D、d分别控制长翅、残翅。请据图回答下列问题:
(1)由图可知,雄果蝇的一个染色体组可表示为_______________。
(2)若两果蝇杂交,后代长翅∶残翅=3∶1,则说明D、d基因的遗传遵循基因的_________________定律。
(3)已知基因型为DD或Dd的幼虫所处环境温度为25℃时发育为长翅;所处环境温度为37℃时发育为残翅。某生物兴趣小组在模拟一对相对性状杂交实验时,选用的亲本组合为DD×dd,在众多F1发现了一只残翅果蝇,其产生原因可能有三种:①单纯由环境温度影响导致的,②基因突变导致的,③缺少一条染色体导致的。已知缺少一对同源染色体的果蝇致死,现提供甲、乙、丙、丁四种果蝇,欲通过一次杂交实验鉴定其产生的原因,简要写出实验思路,并预期实验结果及结论。
实验思路:a.让该残翅果蝇与___________(填“甲”、“乙”、“丙”或“丁”)的异性果蝇杂交。
b. ____________环境下生长发育,观察后代的表型及比例。
预期实验结果及结论:
A.若后代的表型及比例为_______________,则该果蝇是单纯由环境温度影响导致的;
B.若后代的表型及比例为_______________,则该果蝇是基因突变导致的;
C.若后代的表型及比例为_______________,则该果蝇是缺少一条染色体导致的。
【答案】(1)Ⅱ、Ⅲ、Ⅳ和X或Ⅱ、Ⅲ、Ⅳ和Y
(2)分离 (3) ①. 丙 ②. 让杂交后代的幼虫处在环境温度为25℃的 ③. 长翅∶残翅=3∶1 ④. 长翅∶残翅=1∶1 ⑤. 长翅∶残翅=2∶1
【解析】
【分析】果蝇体细胞内含4对同源染色体,其中XX为雌果蝇体细胞内性染色体,XY为雄果蝇体细胞内的性染色体,其余三对为雌、雄果蝇均有的常染色体。其中位于Ⅱ号常染色体上含有控制翅形的等位基因D和d。题图中两个细胞所在的雌、雄果蝇的基因型都为Dd。
【小问1详解】
细胞中的一组非同源染色体,它们在形态和功能上各不相同,但又互相协调,共同控制生物的生长、发育、遗传和变异,这样的一组染色体叫作一个染色体组。由图示可以看出,雄果蝇的染色体组可以表示为Ⅱ、Ⅲ、Ⅳ和X或Ⅱ、Ⅲ、Ⅳ和Y。
【小问2详解】
图中雌雄果蝇的基因组成可以表示为Dd。若两果蝇杂交,后代长翅∶残翅=3∶1,则说明D、d基因的遗传遵循基因的分离定律。
【小问3详解】
实验思路,由题意可知,欲通过一次杂交实验鉴定其产生的原因,只能让该残翅果蝇与丙的异性果杂交,让杂交后代的幼虫处在环境温度为25℃的环境下生长发育,观察后代的表型及比例。预期实验结果及结论:丙的基因型可表示为DO。
若为假设①,则该果蝇的基因型为Dd,杂交组合为Dd×DO,后代基因型及比例为DD∶Dd∶DO∶dO=1∶1∶1∶1,没有致死个体,表型及比例为长翅∶残翅=3∶1;
若为假设②,则该果蝇的基因型为dd,杂交组合为dd×DO,后代基因型及比例为Dd∶DO=1∶1,没有致死个体,表型及比例为长翅∶残翅=1∶1;
若为假设③,则该果蝇的基因型为dO,杂交组合为dO×DO,后代基因型及比例为Dd∶DO∶dO∶OO=1∶1∶1∶1,其中(OO个体致死,表型及比例为长翅∶残翅=2∶1。
20. 调查发现,在水污染严重的区域,浮游植物细胞大量破碎死亡,细胞所含的叶绿素也跟着被破坏,转变成脱镁叶绿素。镁是形成叶绿素结构的重要元素,没有镁的存在植物不能形成叶绿素,进而影响光合作用。某研究小组研究镁对光合作用的影响,图是缺镁对叶绿素含量、气孔相对开度和细胞间CO2浓度的影响。回答下列问题:
(1)镁是叶绿素的重要组成元素,缺镁会使叶绿素含量降低,会影响植物对光能的吸收,尤其是对_____光的吸收会减弱。镁是_____(填“大量”或“微量”)元素。
(2)在植物的生长过程中,除了镁以外,还需要很多矿质元素。某兴趣小组想知道钙是否是小麦生长必需的矿质元素,请你为他们设计一个探究实验,请写出实验思路和实验结果和结论。
实验思路:_____。
实验结果和结论:_____。
【答案】(1) ①. 红光和蓝紫 ②. 大量
(2) ①. 将等量若干生长状况良好的小麦幼苗分别置于完全培养液和缺钙的完全培养液中,在相同且适宜的条件下培养一段时间,观察两组小麦的生长状况 ②. 若完全培养液中小麦和缺钙的完全培养液中的小麦生长状况相同,则钙不是小麦生长必需的矿质元素;若缺钙的完全培养液里的小麦生长出现问题,而完全培养液里小麦生长正常,则钙是小麦生长必需的矿质元素
【解析】
【分析】采用溶液培养法探究某元素是否是植物生长发育所必需的元素,其具体操作过程可归纳如下图:
【小问1详解】
镁是形成叶绿素结构的重要元素,叶绿素主要吸收红光和蓝紫光。可见,缺镁会使叶绿素含量降低,会影响植物对光能的吸收,尤其是对红光和蓝紫光的吸收会减弱。镁是大量元素。
【小问2详解】
该实验的目的是探究钙是否是小麦生长必需的矿质元素,自变量是培养液中是否有钙,因变量是小麦生长发育的状况,其它对实验结果有影响的因素均为无关变量,应控制相同且适宜,据此依据实验设计应遵循的单一变量原则和对照原则可知;
其实验思路为:将等量若干生长状况良好的小麦幼苗分别置于完全培养液和缺钙的完全培养液中,在相同且适宜的条件下培养一段时间,观察两组小麦的生长状况。
因该实验为探究性实验,其结论是未知的,预测时,从可能的情况入手加以讨论。该实验可能的结果有2种:钙是小麦生长必需的矿质元素;钙不是小麦生长必需的矿质元素。
可见,预测的实验结果和结论为:若完全培养液中的小麦和缺钙的完全培养液中的小麦生长状况相同,则钙不是小麦生长必需的矿质元素;若缺钙的完全培养液里的小麦生长出现问题,而完全培养液里小麦生长正常,则钙是小麦生长必需的矿质元素。
21. 放射性心脏损伤是由电离辐射诱导的大量心肌细胞凋亡产生的心脏疾病。一项新的研究表明,circRNA可以通过miRNA调控P基因表达进而影响细胞凋亡,调控机制见图。miRNA是细胞内一种单链小分子RNA,可与mRNA靶向结合并使其降解。circRNA是细胞内一种闭合环状RNA,可靶向结合miRNA使其不能与mRNA结合,从而提高mRNA的翻译水平。
回答下列问题:
(1)放射刺激心肌细胞产生的_________会攻击生物膜的磷脂分子,导致放射性心肌损伤。
(2)前体mRNA是通过_________酶以DNA的一条链为模板合成的,可被剪切成circRNA等多种RNA。circRNA和mRNA在细胞质中通过对_________的竞争性结合,调节基因表达。
(3)据图分析,miRNA表达量升高可影响细胞凋亡,其可能的原因是_________。
(4)根据以上信息,除了减少miRNA的表达之外,试提出一个治疗放射性心脏损伤的新思路_________。
【答案】(1)自由基 (2) ①. RNA聚合 ②. miRNA
(3)P蛋白能抑制细胞凋亡,miRNA表达量升高,与P基因的mRNA结合并将其降解的概率上升,导致合成的P蛋白减少,无法抑制细胞凋亡
(4)可通过增大细胞内circRNA的含量,靶向结合miRNA使其不能与P基因的mRNA结合,从而提高P基因的表达量,抑制细胞凋亡
【解析】
【分析】结合题意分析题图可知,miRNA能与mRNA结合,使其降解,降低mRNA的翻译水平。当miRNA与circRNA结合时,就不能与mRNA结合,从而提高mRNA的翻译水平。
【小问1详解】
放射刺激心肌细胞,可产生大量自由基,攻击生物膜的磷脂分子,导致放射性心肌损伤。
【小问2详解】
RNA聚合酶能催化转录过程,以DNA的一条链为模板,通过碱基互补配对原则合成前体mRNA。由图可知,miRNA既能与mRNA结合,降低mRNA的翻译水平,又能与circRNA结合,提高mRNA的翻译水平,故circRNA和mRNA在细胞质中通过对miRNA的竞争性结合,调节基因表达。
小问3详解】
P蛋白能抑制细胞凋亡,当miRNA表达量升高时,大量的miRNA与P基因的mRNA结合,并将P基因的mRNA降解,导致合成的P蛋白减少,无法抑制细胞凋亡。
【小问4详解】
根据以上信息,除了减少miRNA的表达之外,还能通过增大细胞内circRNA的含量,靶向结合miRNA,使其不能与P基因的mRNA结合,从而提高P基因的表达量,抑制细胞凋亡。
相关试卷
这是一份2023-2024学年广东省揭阳市惠来县第一中学高一上学期第一次月考生物word版含答案,文件包含生物答案docx、生物试题docx等2份试卷配套教学资源,其中试卷共11页, 欢迎下载使用。
这是一份四川省广安市岳池县一中2023-2024学年高二生物上学期第一次月考试题(Word版附解析),共21页。试卷主要包含了请将答案正确填写在答题卡上, 对维持内环境稳态不起作用的是, 下列不属于内环境稳态实例的是等内容,欢迎下载使用。
这是一份广东省揭阳市惠来县一中2022-2023学年高二下学期第二次月考生物试题(解析版),共20页。试卷主要包含了选择题,非选择题等内容,欢迎下载使用。

