广东省揭阳市惠来县惠来县第一中学2024-2025学年高三上学期11月期中生物试题
展开注意事项:
1.答题前填写好自己的姓名、班级、考号等信息
2.请将答案正确填写在答题卡上
第Ⅰ卷(选择题)
一、单选题(1-12题,每题2分,13-16题,每题4分。共40分。)
1.广东徐闻县被网友称为“菠萝的海”。喜吃菠萝的人也对口腔黏膜被损坏产生的刺痛感印象深刻,实质上这是由菠萝蛋白酶分解口腔黏膜上的蛋白质导致黏膜损伤而引发的。下列说法正确的是( )
A.菠萝蛋白酶的分子是由四种核糖核苷酸组成的
B.用淡盐水浸泡菠萝使得菠萝蛋白酶失活从而减弱不适
C.菠萝细胞合成的菠萝蛋白酶分泌到细胞外后才能发挥作用
D.食用经过高温烹制的广东美食菠萝咕噜肉不会产生刺痛感
2.胰岛周围细胞可参与构成胰岛微循环,并调节胰岛B细胞分泌胰岛素。葡萄糖不仅刺激胰岛B细胞释放胰岛素,亦可引发其释放ATP,ATP分解产生的腺苷能抑制胰岛周围细胞收缩,以扩张胰岛血管,促进胰岛素释放,而交感神经释放去甲肾上腺素,会使胰岛周围细胞收缩。下列叙述正确的是( )
A.ATP分解产生腺苷时需脱去2个磷酸基团
B.交感神经兴奋会抑制胰岛B细胞释放胰岛素
C.胰岛素能定向运输到组织细胞表面发挥降糖作用
D.激活周围细胞表面去甲肾上腺素受体可治疗糖尿病
3.神经递质P是一种能传递痛觉兴奋的小分子蛋白;吗啡是临床上常用的镇痛剂,其镇痛的原理如图所示。临床发现,长期使用吗啡可引起机体痛觉过敏,从而削弱临床效果。下列有关叙述正确的是( )
A.痛觉过敏可能和神经元上的受体u的数量减少有关
B.P受体可能是一种运输阴离子的通道蛋白
C.吗啡通过促进神经元分泌神经递质P发挥镇痛作用
D.机体在大脑皮层产生痛觉的过程属于非条件反射
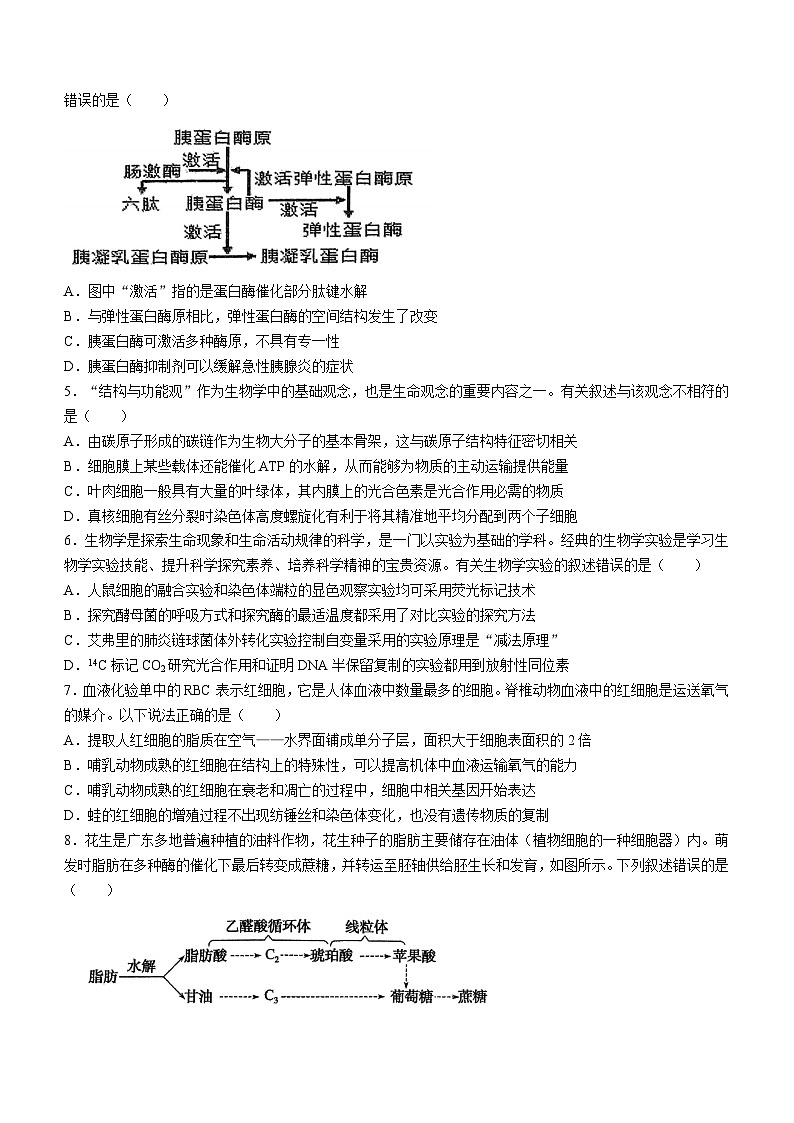
4.正常情况下,胰腺分泌的消化酶主要以无活性的酶原形式存在,如胰蛋白酶原、弹性蛋白酶原等。胰蛋白酶原进入小肠后,在肠激酶的作用下被激活成为有活性的胰蛋白酶。在某些诱因下,这些酶原在胰腺内被异常激活,引发胰腺的自身消化,表现出急性胰腺炎的症状。如图为胰腺分泌的几种酶原激活的示意图。下列分析错误的是( )
A.图中“激活”指的是蛋白酶催化部分肽键水解
B.与弹性蛋白酶原相比,弹性蛋白酶的空间结构发生了改变
C.胰蛋白酶可激活多种酶原,不具有专一性
D.胰蛋白酶抑制剂可以缓解急性胰腺炎的症状
5.“结构与功能观”作为生物学中的基础观念,也是生命观念的重要内容之一。有关叙述与该观念不相符的是( )
A.由碳原子形成的碳链作为生物大分子的基本骨架,这与碳原子结构特征密切相关
B.细胞膜上某些载体还能催化ATP的水解,从而能够为物质的主动运输提供能量
C.叶肉细胞一般具有大量的叶绿体,其内膜上的光合色素是光合作用必需的物质
D.真核细胞有丝分裂时染色体高度螺旋化有利于将其精准地平均分配到两个子细胞
6.生物学是探索生命现象和生命活动规律的科学,是一门以实验为基础的学科。经典的生物学实验是学习生物学实验技能、提升科学探究素养、培养科学精神的宝贵资源。有关生物学实验的叙述错误的是( )
A.人鼠细胞的融合实验和染色体端粒的显色观察实验均可采用荧光标记技术
B.探究酵母菌的呼吸方式和探究酶的最适温度都采用了对比实验的探究方法
C.艾弗里的肺炎链球菌体外转化实验控制自变量采用的实验原理是“减法原理”
D.14C标记CO2研究光合作用和证明DNA半保留复制的实验都用到放射性同位素
7.血液化验单中的RBC表示红细胞,它是人体血液中数量最多的细胞。脊椎动物血液中的红细胞是运送氧气的媒介。以下说法正确的是( )
A.提取人红细胞的脂质在空气——水界面铺成单分子层,面积大于细胞表面积的2倍
B.哺乳动物成熟的红细胞在结构上的特殊性,可以提高机体中血液运输氧气的能力
C.哺乳动物成熟的红细胞在衰老和凋亡的过程中,细胞中相关基因开始表达
D.蛙的红细胞的增殖过程不出现纺锤丝和染色体变化,也没有遗传物质的复制
8.花生是广东多地普遍种植的油料作物,花生种子的脂肪主要储存在油体(植物细胞的一种细胞器)内。萌发时脂肪在多种酶的催化下最后转变成蔗糖,并转运至胚轴供给胚生长和发育,如图所示。下列叙述错误的是( )
A.花生油是常见的植物油,大多含有不饱和脂肪酸,在室温时呈液态
B.在花生种子细胞中,细胞质基质内O2/CO2比值比线粒体中的该比值低
C.花生种子内相同质量的脂肪和糖类相比,脂肪彻底氧化分解释放出的能量多
D.脂肪转变成蔗糖导致干重增加的原因是代谢过程中水参与到有机物的组成
9.³H标记的脱氧核苷酸培养未被标记的大肠杆菌时,新合成的DNA单链可被³H标记,经特殊方法显色,DNA双链都被标记、只有一条单链被标记、两条链都没有被标记的DNA区段的显色结果分别是深色、浅色、不显色。该培养条件下DNA进行第3次复制时,下图虚线圈出亲代和子代DNA部分区段,亲代和子代区段的显色情况是( )
A.“不显色、浅色和浅色”B.“浅色、浅色和深色”或“不显色、不显色和深色”
C.“深色、深色和深色”D.“浅色、浅色和深色”或“深色、深色和深色”
10.龙眼(2n=30)和荔枝(2n=30)都是华南地区重要的经济果树,均为雌雄同株异花植物。据报道,广东科研团队培育出世界上第一个龙眼与荔枝杂交新品种“脆蜜(SZ52)”(如图所示),其果实中营养成分及其含量是决定果实品质和风味的重要因素之一。已知龙眼和荔枝杂交后代会出现明显的偏母遗传(子代的某些性状偏向于母本的遗传现象)。下列说法错误的是( )
A.图中“处理雌花”可能导致同源染色体不分离形成染色体数为2n的雌配子
B.SZ52与父本回交可减轻偏母遗传,达到更接近“一半荔枝一半龙眼”的效果
C.取生长健壮的SZ52植株根尖制成临时装片,细胞中最多可以观察到60条染色体
D.新品种1和新品种2的基因组成明显不同,新品种1中的所有基因都纯合
11.ZnT1是一种锌离子转运蛋白,可将Zn2+从细胞内运输到细胞外。细胞内Cu2+含量过高会诱发细胞死亡,导致威尔逊氏疾病。为探究ZnT1与Cu2+转运的关系,研究者进行了以下3组实验,结果如图所示。下列说法错误的是( )
A.ZnTl可转运Cu2+和Zn2+,但仍可证明该转运蛋白具有专一性
B.对照组的处理为“癌细胞+等量等渗不含Cu2+的培养液”
C.铜和锌都是细胞内重要的微量元素,常以离子的形式存在
D.临床上通过增加细胞内Cu2+含量来缓解威尔逊氏疾病的症状
12.某种小鼠体内的A基因能控制蛋白X的合成,a基因则不能。蛋白X是小鼠正常发育所必需,缺乏时表现为侏儒鼠。如图,A基因的表达受A基因上游一段DNA序列(P序列)的调控:P序列甲基化后,A基因不能表达;P序列非甲基化时,A基因正常表达。P序列在精子中是非甲基化的,传给子代后能正常表达,在卵细胞中是甲基化的,传给子代后不能表达。下列说法错误的是( )
A.基因型为AAa的三体小鼠,可能是侏儒鼠,也可能是正常鼠
B.侏儒鼠与侏儒鼠交配,子代可能出现正常鼠
C.P序列的甲基化,影响了DNA聚合酶与DNA的结合,导致基因不能正常表达
D.甲基化除了可以发生在DNA中,还能发生在染色体的组蛋白中
13.实验小组为了探究交感神经在情绪应激中的免疫调节作用,建立情绪应激的动物模型组和用化学制剂6-OHDA选择性损毁外周交感神经组,并检测了各组小鼠血清中糖皮质激素(一种具有免疫抑制作用的激素)的浓度,实验结果如图所示。下列叙述正确的是( )
A.糖皮质激素发挥免疫抑制作用后不会被酶水解
B.单独损毁交感神经会导致机体的免疫功能被抑制
C.交感神经损毁能减弱应激对免疫功能的抑制作用
D.长期的情绪应激易诱发机体发生自身免疫病
14.促红细胞生成素能有效促进红细胞的产生、提升血液携氧能力。第一代重组人促红细胞生成素(rhEPO)的部分流程如图所示。第二代rhEPO的生产通过改造第一代rhEPO的5个氨基酸位点,增加2个糖基化位点,使其稳定性大大提升。下列叙述错误的是( )
A.①需设计一对特异性引物,②原理是基因重组,③利用显微注射技术
B.第二代rhEPO的生产运用了蛋白质工程技术,本质是改造基因
C.用大肠杆菌代替CHO,经筛选后可更高效的量产高活性rhEPO
D.rhEPO被列入兴奋剂名录,禁止运动员使用以保证比赛公平性
15.黑腹果蝇(2n=8)的性别决定方式是XY型,但性别受胚胎性指数i的影响(i=X染色体数目/常染色体组数,i=0.5为雄性,i=1为雌性,i=1.5胚胎致死),有Y染色体的雄性个体可育,无Y染色体的雄性个体不育。常染色体隐性基因t纯合可导致雌蝇变为雄蝇,对雄蝇无影响。下列叙述正确的是( )
A.黑腹果蝇体细胞有2个染色体组,每组有4条常染色体
B.基因型分别为TtXO、ttXXY和ttXYY的黑腹果蝇均为不育雄蝇
C.基因型为TtXX和ttXY的个体杂交得到F1,F1相互交配得到F2,F2中雌雄比例为3:5
D.某雄蝇(TtXY)减数分裂Ⅱ后期X染色体不分离,与正常雌蝇(TtXX)杂交,后代中不育雄蝇占比为1/3
16.某单基因遗传病家系的遗传系谱图如下图,其中II-4个体不携带致病基因。在不考虑基因突变的情况下,下列叙述错误的是( )
A.根据该家系情况可以判断该病为常染色体显性遗传病
B.如果IV-5个体与正常男性婚配,子代患者均为杂合子
C.只考虑该病,该家系中列出的患者个体基因型都相同
D.可以判断未出生的IV-4个体为正常个体,性别不确定
第Ⅱ卷(非选择题)
二、非选择题
17.(12分)胁迫是对植物生长和生存不利的各种环境因素的总称。研究人员探究了重金属镉胁迫对烟草叶绿体相关指标的影响。结果如下表格:
注:镉浓度为100mg/L时植物培养数天,随即死亡。
(1)烟草细胞中叶绿素存在于________上,主要吸收________光。烟草的卡尔文循环中第一个光合还原产物是________。
(2)根据表格数据可知,镉进入植物体后,________________,
从而使得农作物干重减少,产量下降。除此以外,高浓度镉还可能导致烟草细胞中________抑制烟草的生长甚至致其死亡。
(3)研究人员推测,施加一定浓度的CaCl2能缓解镉胁迫,请参照上述实验,从叶绿素含量角度利用丙组烟草设计实验进行验证。实验思路:________________________________。
(4)研究人员发现,镉离子和钙离子有一定的相似性,施钙能减少烟草对镉的吸收,试从物质跨膜运输的角度,推测施钙能缓解镉胁迫的原理是________。
(5)如果土壤中的镉被水稻根系吸收后,转移到人体内,危害健康,这种现象被称为________。
18.(8分)抑郁症属于一类典型的抑郁障碍,在临床上有着较高的发病率,研究发现大脑中神经递质5-HT水平降低会导致机体精神萎靡,从而引发抑郁。5-HT含量受转运体和受体的调控,其中5-HT转运体用于重摄取5-HT,5-HT的受体主要有5-HT1A和5-HT3两种,激活5-HT1A受体会抑制5-HT前神经元的活动,激活5-HT3受体则可以开放阳离子通道,使突触后神经元细胞质基质的Ca2+浓度迅速升高,具体过程如图所示。回答下列问题:
(1)突触前膜释放5-HT的方式为________,突触间隙积累过多的5-HT时会激活5-HT1A自身受体,导致5-HT释放减少,这种调节方式属于________(填“正反馈”或“负反馈”)调节,其作用________。
(2)5-HT和5-HT3受体结合后能促使Ca2+进入突触后神经元,突触后神经元Ca2+浓度升高会促进突触前神经元突触小泡和突触前膜融合。据此分析5-HT和5-H3受体结合能使突触后膜产生动作电位,同时也能使突触前神经元释放________,从而有利于兴奋的传递。
(3)氟西汀是以5-HT转运体为靶点的抗抑郁药物,试阐述氟西汀治疗抑郁症的作用机制是________;长期服用氟西汀治疗疾病可能产生药物依赖,药物依赖主要和5-HT受体________(填“增多”或“减少”)有关。
19.广州海珠国家湿地公园是典型的城市湿地生态系统,有广州“南肺”之称。当地劳动人民在密集的水网之上将低洼易有洪患之处挖成池塘饲养鱼类,堆泥成垛,在垛上种植果树,从而形成了垛基果林的景观基底,如图所示。回答下列问题:
(1)该生态系统中,垛基上的果林和鱼塘构成了群落的________结构。垛基上应优先种植适应性强的本土植被遵循了生态工程的________原理,种植特殊植被可再现当地历史文化属于生物多样性的________价值。
(2)垛基上种植果树时应当适度伐疏果树,以降低郁闭度。试从生态系统稳定性的角度阐述其目的是________。
(3)研究小组调查了垛基土壤中的有机碳总量(SOC)和土壤微生物的有机碳总量(MBC),垛基土壤中SOC的来源有________。调查结果表明,岭南地区良好的水热条件会提高土壤中的MBC,并降低土壤中的SOC,试从微生物的合成和分解代谢的角度阐述其原因:________。
20.(共16分)家蚕(2n=56)为ZW型生物,其体表斑纹的有无受20号染色体上的基因A/a控制。斑纹颜色深浅受基因B/b影响,B对b完全显性,该对基因所在染色体位置未知。正常头部对红棕色头部为显性,体色正常对透明为显性,这两对性状分别由D/d、E/e两对基因控制。
(1)欲对该家蚕的基因组DNA进行测序,需测定________条染色体上的DNA序列。
(2)现用纯合无斑纹雌蚕与纯合深斑纹雄蚕进行杂交,F1全为无斑纹,让F1雌雄交配,F2表型为雄性中深斑纹:浅斑纹:无斑纹=2:0:6,雌性中这个比值为1:1:6。据此可知在体表有无斑纹性状中,________为显性,F1雄性个体的基因型为________;F2无斑纹雄蚕中杂合子占________。如果让F2无斑纹雄蚕与深斑纹雌蚕交配,后代中深斑纹蚕占________。
(3)科研人员利用头部和体色均正常的纯合雌蚕与红棕色头部透明体色的雄蚕杂交,F1中雌蚕全部为红棕色头部透明体色,雄蚕的头部和体色均正常,这种性状遗传为________。将F1雌雄交配,F2出现少量表型为头部正常透明体色和红棕色头部正常体色的个体,导致这些个体出现的原因是________________。
(4)雄蚕产丝量高、丝质好。科研人员创建了家蚕性连锁平衡致死系,w和p是性染色体上两个隐性致死基因,均为纯合致死,该系统的雄蚕同时携带w和p。据此推断w和p是________(填“等位”或“非等位”)基因,利用该系统的雄蚕与常规品种的雌蚕杂交,F1只有雄蚕才能正常孵化,可以达到专养雄蚕的目的。在下图中标出两个亲本中相关基因在性染色体上的位置关系和性染色体的类型________(野生型基因用“+”表示)。
21.(14分)阿特拉津是一种广泛应用的除草剂,施用后会在土壤中残留并污染地下水。我国科学家在农田中发现了能高效降解阿特拉津的细菌S,细菌S的质粒A上atzC基因的表达产物同时具有降解阿特拉津和抗氯霉素的特性。科研人员构建了含有绿色荧光蛋白基因的质粒B,并使用从细菌S中提取的质粒A和人工构建的质粒B同时转化大肠杆菌,获得能表达绿色荧光的阿特拉津降解基因工程菌,质粒A和质粒B的结构如图甲所示。回答下列问题:
(1)将重组质粒导入大肠杆菌前,一般先用________处理大肠杆菌,以获得感受态细胞;让大肠杆菌成为感受态细胞的目的是:________。重组质粒上启动子的作用是________。为了筛选能表达绿色荧光蛋白的阿特拉津降解基因工程菌,需将大肠杆菌先后分别置于含氯霉素和四环素的培养基上培养,________________的菌落即为所需的大肠杆菌。
(2)实验小组设计实验比较了仅导入质粒A的菌株和同时导入质粒A和质粒B的菌株对阿特拉津的降解能力,结果发现两种菌株对阿特拉津的降解能力几乎无差异。设计该实验的目的是________。
(3)实验小组进一步研究了菌株的降解活性和大肠杆菌的荧光强度的关系,实验结果如图乙所示:
基于该实验结果,你认为有何实际应用:________。
(4)细菌的生长阶段主要包括对数生长期和稳定生长期,处于对数生长期的细胞快速分裂,大量增殖,处于稳定生长期时细胞生长速度显著下降,繁殖活力降低,检测两个时期的重组菌株的荧光强度如图丙所示。试对该实验结果做出一条合理的解释:________。
参考答案:
1.D 【分析】蛋白质是生命活动的主要承担者,在细胞和生物体的生命活动中发挥重要功能,蛋白质的基本组成元素是C、H、O、N,有的蛋白质还含有S等元素。高温、过酸、过碱以及重金属盐都会使酶的空间结构遭到破坏,使酶永久失活;在低温下,酶的活性降低,但不会失活。
【详解】A、菠萝蛋白酶可催化蛋白质水解,其自身也是蛋白质,A错误;
B、用盐水浸泡菠萝可以部分抑制菠萝蛋白酶的活性,从而减少刺激感,B错误;
C、菠萝蛋白酶在细胞内和细胞外均可起作用,C错误;
D、经过高温烹制使菠萝蛋白酶的空间结构被破坏,变性失活,所以不会产生刺痛感。
2.B【分析】血糖调节的过程:血糖浓度升高,刺激机体产生胰岛素,促进组织细胞吸收、摄取和利用葡萄糖,血糖浓度降低,机体分泌胰高血糖素,促进肝糖原分解,升高血糖。
【详解】A、ATP分解产生腺苷时需要脱去3个磷酸基团:若仅仅脱去两个磷酸基团不能产生腺苷,而是产生AMP,A错误;
B、根据题意分析,交感神经兴奋会抑制胰岛B细胞释放胰岛素,B正确;
C、激素在体内不能定向运输,而是弥漫在全身各处,只作用于特定细胞,C错误;
D、激活周围细胞表面去甲肾上腺素受体会抑制胰岛素的分泌,不利于降低血糖浓度,不能治疗糖尿病,D错误。
3.A【分析】兴奋传导和传递的过程
1、静息时,神经细胞膜对钾离子的通透性大,钾离子大量外流,形成内负外正的静息电位;受到刺激后,神经细胞膜的通透性发生改变,对钠离子的通透性增大,钠离子内流,形成内正外负的动作电位。兴奋部位和非兴奋部位形成电位差,产生局部电流,兴奋就以电信号的形式传递下去。
2、兴奋在神经元之间需要通过突触结构进行传递,突触包括突触前膜、突触间隙、突触后膜,具体的传递过程为:兴奋以电流的形式传导到轴突末梢时,突触小泡释放递质(化学信号),递质作用于突触后膜,引起突触后膜产生膜电位(电信号),从而将兴奋传递到下一个神经元。
【详解】A、长期使用吗啡可引起机体痛觉过敏,从图中可知,吗啡与受体u结合,长期使用吗啡可能导致受体u数量减少,从而使神经递质P更多地发挥传递痛觉兴奋的作用。引起痛觉过敏,A正确;
B、神经递质P与P受体结合后会引起阳离子内流,从而传递痛觉兴奋,因此P受体可能是一种运输阳离子的通道蛋白。B错误;
C、吗啡与受体u结合后,会抑制神经递质P的释放,从而起到镇痛作用,C错误;
D、机体在大脑皮层产生痛觉的过程,由于没有经过完整的反射弧,不属于反射,D错误。
4.C【分析】题干分析,酶原在激活剂的作用下转化成有强活动的酶,进而发挥酶的催化作用,酶是由活细胞产生的具有催化作用的有机物,绝大多数酶是蛋白质,极少数酶是RNA。
酶的特性:高效性、专一性和作用条件温和。
【详解】A、蛋白质之间通过肽键连接,图中“激活”指的是蛋白酶催化部分肽键水解,使无活性的酶原变成有活性的酶,A正确;
B、与弹性蛋白酶原相比,弹性蛋白酶的空间结构发生了改变,转化成有活性的酶,进而发挥酶的催化作用,B正确;
C、胰蛋白酶具有专一性,C错误;
D、由题意“在某些诱因下,这些酶原在胰腺内被异常激活,引发胰腺的自身消化,表现出急性胰腺炎的症状”可知,胰蛋白酶抑制剂可以缓解急性胰腺炎的症状,D正确。
5.C【分析】碳原子的结构特点是有机物种类繁多的原因:碳原子含有4个价电子,可以跟其它原子形成4条共价键,另外碳原子间能相互结合成共价键(单键、双键、三键)可以形成碳链,也可以形成碳环。
【详解】A、由碳原子形成的碳链作为生物大分子的基本骨架,这与碳原子结构特征(碳原子可以形成四个共价键)密切相关,A正确;
B、细胞膜上某些载体能催化ATP的水解,而主动运输需要消耗能量,B正确;
C、光合色素存在于类囊体膜上,而不是叶绿体内膜,C错误;
D、真核细胞有丝分裂时染色体高度螺旋化有利于将其精准地平均分配到两个子细胞,保证亲子代细胞之间遗传物质的稳定,D正确。
6.D【分析】1、加法原理是给研究对象施加自变量进行干预.也就是说,实验的目的是为了探求某一变量会产生什么结果,即知道自变量,不知道因变量。
2、减法原理是排除自变量对研究对象的干扰,同时尽量保持被研究对象的稳定。具体而言,结果已知,但不知道此结果是由什么原因导致的,实验的目的是为了探求确切的原因变量。
【详解】A、人鼠细胞的融合实验中采用荧光标记技术来标记细胞膜上的蛋白质,从而观察细胞融合过程中膜蛋白的分布情况;染色体端粒的显色观察实验也可采用荧光标记技术来对端粒进行标记以便于观察,A正确;
B、由于酵母菌既能进行有氧呼吸又能进行无氧呼吸,所以可用对比实验法探究酵母菌呼吸方式;探究酶的最适温度可采用多个不同温度的对比实验进行探究,B正确;
C、艾弗里肺炎链球菌的体外转化实验,添加相关酶除去对应的物质,采用的是“减法原理”,D、证明DNA半保留复制方式的实验用15N是稳定性同位素,不具有放射性,D错误。
7.B【分析】哺乳动物成熟的红细胞无细胞核及众多的细胞器。
【详解】A、提取人红细胞的脂质在空气-水界面铺成单分子层,面积等于细胞表面积的2倍,因为人红细胞只有细胞膜这一层膜结构,A错误;
B、哺乳动物成熟的红细胞在结构上的特殊性(没有细胞核和众多细胞器),可以提高机体中血液运输氧气的能力.腾出更多空间容纳血红蛋白携带氧气。B正确;
C、哺乳动物成熟的红细胞没有细胞核,没有基因,与细胞衰老和凋亡有关基因在红细胞未成熟前就已经表达,C错误;
D、蛙的红细胞的增殖过程不出现纺锤丝和染色体变化,但有遗传物质的复制,D错误。
8.B【分析】脂肪和糖类都只含C、H、O三种元素,但脂肪中C和H的比例比同等质量的糖类高,相同质量的脂肪彻底氧化分解释放出的能量比糖类多,因此脂肪是更好的储能物质。
【详解】A、花生油是常见的植物油,植物油大多含有不饱和脂肪酸,在室温时呈液态。
B、氧气和二氧化碳的运输方式都是自由扩散(从高浓度到低浓度),其中氧气从细胞质基质进入线粒体,二氧化碳从线粒体进入细胞质基质,因此花生种子细胞内O2/CO2的比值,线粒体内比细胞质基质低,B错误;
C、相同质量的脂肪与糖类相比。C、H元素含量多。O元素含量少。故脂肪耗氧多。产生能量多,即脂肪彻底氧化分解释放出的能量多,C正确;
D、脂肪转变成蔗糖过程中,有水参与有机物的合成,导致干重增加,D正确。
9.D【分析】DNA的复制方式为半保留复制,即DNA在进行复制的时候链间氢键断裂,双链解旋分开,每条链作为模板在其上合成互补链,经过一系列酶(DNA聚合酶、解旋酶、链接酶等)的作用生成两个新的DNA分子。
【详解】新合成的DNA单链被3H标记,经特殊方法显色,DNA双链都被标记、只有一条单链被标记、两条链都没有被标记的DNA区段的显色结果分别是深色、浅色、不显色,第一次复制后,每个DNA分子均会显色浅色,第二次复制后,有一半为浅色,一半为深色,若浅色的DNA为亲代DNA,复制后亲代和子代区段的显色为浅色、深色,若深色DNA为亲代DNA,复制后亲代和子代区段的显色为深色,故下图虚线圈出亲代和子代DNA部分区段显色情况是“浅色、浅色和深色”或“深色、深色和深色”,ABC错误,D正确。
10.D【分析】基因重组是指在生物体进行有性生殖的过程中,控制不同性状的非等位基因重新组合,包括两种类型:①自由组合型,②交叉互换型。
【详解】AD、图中“处理雌花”后,导致出现了染色体数为2n的雌配子,可能的原因有:①减数第一次分裂后期同源染色体不分离,②减数第二次分裂后期姐妹染色单体分离后形成的子染色体全部到达雌配子中,所以,若属于前者,则新品种1和杂交后产生的新品种2的基因组成明显不同,新品种1的基因是否纯合取决于龙眼是否纯合,若属于后者,则新品种1和杂交后产生的新品种2的基因组成明显不同,新品种1的所有基因都纯合。
B、依据题干信息,“龙眼和荔枝杂交后代会出现明显的偏母遗传”,SZ52是龙眼和荔枝的杂交中,其与父本回交,父本中不含细胞质基因,故可减轻偏母遗传,从而达到更接近“一半荔枝一半龙眼“的效果,B正确;
C、龙眼细胞的染色体数为30,荔枝的染色体数也为30,龙眼和荔枝杂交后产生的SZ52植株细胞中也含有30条染色体,取生长健壮的SZ52植株根尖制成临时装片,若根尖细胞处于有丝分裂后期,则含有60条染色体,C正确。
11.【答案】D【详解】A、ZnT1可转运Cu2+和Zn2+,不能转运其他离子,依然能说明该转运蛋白具有专一性,A正确;
B、根据实验遵循单一变量原则,实验的自变量是有无Cu2+,则对照组的处理为“癌细胞+等量等渗不含Cu2+的培养液”,B正确;
C、铜和锌都是构成细胞的微量元素,且是构成细胞的无机盐,常以离子的形式存在。
D、细胞内Cu2+含量过高会诱发细胞死亡,导致威尔逊氏疾病,临床上通过减少细胞内Cu2+含量来缓解威尔逊氏疾病的症状,D错误。
12.【答案】C【详解】A、基因型为AAa的三体小鼠,可能是侏儒鼠,也可能是正常鼠,因为其中的A基因可能来自父方,也可能来自母方,A正确;
B、侏儒鼠细胞中可能含有来自母本卵细胞的基因,因此,侏儒鼠与侏儒鼠交配,子代不一定是侏儒鼠,因为侏儒鼠可能产生含有A的精子,则该精子参与受精产生的后代不表现侏儒,B正确;
C、P序列的甲基化,影响了RNA聚合酶与DNA的结合,导致基因不能正常表达,C错误;
D、甲基化除了可以发生在DNA中,还能发生在染色体的组蛋白中,进而使表型和基因的表达发生可遗传的改变,D正确。
13.C【分析】糖皮质激素(GC)是机体内极为重要的一类调节分子,它对机体的发育、生长、代谢以及免疫功能等起着重要调节作用,是机体应激反应最重要的调节激素,也是临床上使用最为广泛而有效的抗炎和免疫抑制剂.在紧急或危重情况下,糖皮质激素往往为首选。
【详解】A、糖皮质激素是一种动物激素,其发挥作用后会被内环境中的酶水解。A错误;
B、根据图示结果,对比C、D两组可知.单独损毁交感神经不会改变血清中的糖皮质激素的含量,因此不会导致机体的免疫功能被抑制,B错误;
C、对比A组和B组可知,情绪应激会降低机体的免疫功能,而损毁交感神经后其作用效果会被大大减弱,因此交感神经损毁能减弱应激对免疫功能的抑制作用,C正确;
D、长期的情绪应激会降低机体的免疫功能,而自身免疫病和免疫功能过强有关,D错误。
14.C【分析】①是利用PCR技术短时间内扩增目的基因.②是构建人EPO基因的表达载体,③是将目的基因导入受体细胞。
【详解】A、①是利用PCR技术短时间内扩增目的基因,PCR过程需要一对引物,②是构建人EPO基因的表达载体。②原理是基因重组。③是将目的基因导入受体细胞.利用显微注射技术将目的基因导入动物细胞,A正确;
B、蛋白质工程是指以蛋白质分子的结构规律及其生物功能关系作为基础,通过改造或合成基因,来改造现有的蛋白质,或制造一种新的蛋白质,以满足人类生产和生活的需求。第二代rhEPO的生产运用了蛋白质工程技术,本质是改造基因,B正确:
C、大肠杆菌是原核生物,没有内质网和高尔基体,不能加工促红细胞生成素,用大肠杆菌代替CHO,不能得到高活性rhEPO,C错误;
D、促红细胞生成素能有效促进红细胞的产生、提升血液携氧能力,rhEPO被列入兴奋剂名录,禁止运动员使用以保证比赛公平性,D正确。
15.D【分析】伴性遗传是指在遗传过程中的子代部分性状由性染色体上的基因控制,这种由性染色体上的基因所控制性状的遗传上总是和性别相关,这种与性别相关联的性别遗传方式就称为伴性遗传。
【详解】A、黑腹果蝇(2n=8)的性别决定是XY型,黑腹果蝇体细胞有2个染色体组,每组有3条常染色体和1条性染色体。A错误;
B、性别受胚胎性指数i的影响x染色体数目/常染色体组数,i=0.5为雄性,无Y染色体的雄性个体不育,因此TtXO为不育雄蝇;i=1为雌性,常染色体隐性基因t纯合可导致雌蝇变为雄蝇,有Y染色体的雄性个体可育.无Y染色体的雄性个体不育.因此ttXXY为可育雄蝇;i=0.5为雄性,有Y染色体的雄性个体可育,因此ttXYY为可育雄蝇,B错误;
C、基因型为TtXX的个体产生配子的基因型为TX、tX,ttXY的个体的个体产生配子的基因型为tY、tX,二者杂交,F1的基因为TtXY(可育雄蝇)、ttXY(可育雄蝇)、TtXX(可育雌蝇)、ttXX(不育雄蝇)。TtXY、ttXY产生配子的种类及比例为TY:tX:TX:tY=1:3:1:3,TtXX产生配子的种类及比例为Tx:tX=1:1,F2的基因型及比例为TTXY(雄):TtXX(雌):TTXX(雌):TtXY(雄):TtXY(雄):ttXX(雄):TtXX(雌):ttXY(雄)=1:3:1:3:1:3:1:3,由此可知,F2中雌雄比例为5:11,C错误;
D、某雄蝇(TtXY)减数分裂Ⅱ后期X染色体不分离,其产生配子的类型及比例为TY:tXX:t=2:1:1或tY:TXX:T=2:1:1,正常雌蝇TtXX产生配子的种类及比例为TX:tX=1:1,二者杂交,若为第一种情况,其后代基因型及比例为TTXY:TtXXX(胚胎致死):TtX(不育雄蝇):TtXY:ttXXX(胚胎致死):ttX(不育雄蝇)=2:1:1:2:1:1.后代中不育雄蝇占比为1/3:若为第一种情况.其后代基因型及比例为TtXY:TTXXX(胚胎致死):TTX(不育雄蝇):ttXY:TIXXX(胚胎致死):TtX(不育雄蝇)=2:1:1:2:1:1,后代中不育雄蝇占比为1/3,D正确。
16.D【分析】分析题图,Ⅱ-4不携带致病基因,说明该遗传病不是隐性遗传病,假设该病为伴X显性遗传病,则Ⅱ-4不能生出患病儿子,所以该病为常染色体显性遗传病。
【详解】A、II-4不携带致病基因,说明该遗传病不是隐性遗传病,假设该病为伴X显性遗传病,则Ⅱ-4不能生出患病儿子,所以该病为常染色体显性遗传病.A正确;
B、Ⅲ-6正常,则Ⅳ-5基因型为杂合子,正常男性为隐性纯合子,子代患者必为杂合子。
C、只考虑该病,该家系中列出的患者个体基因型都相同,均为杂合子,C正确;
D、Ⅱ-3为杂合子Aa,Ⅲ-4为aa,未出生的Ⅳ-4个体可为Aa患病,或aa正常,性别不确定,D错误。
17.(1)类囊体薄膜(1分);红光和蓝紫光(1分);C3(3-磷酸甘油酸)(1分)
(2)改变类囊体结构,叶绿素含量降低(1分),吸收、传递和转化光能少,光合作用合成的有机物减少(1分,共2分);酶失活(或蛋白质的变性或酶的空间结构改变)(2分)
(3)将丙组烟草等分为两组,一组施加一定浓度的CaCl2,另一组施加等量清水(1分),用无水乙醇提取并用纸层析法分离叶片中的色素,观察并比较叶绿素色素带的宽度和颜色的深浅(1分)(共2分).
(4)钙离子和镉离子竞争载体蛋白(或镉离子无法与载体蛋白结合)(2分)
(5)生物富集(1分)
18.(共8分)(1)胞吐(1分)负反馈(1分)维持内环境中5-HT的含量相对稳定(2分)
(2)神经递质(1分)
(3)氟西汀能阻断5-IIT转运体的作用,抑制5-IIT的回收,从而增大突触间隙5-IIT的含量(2分)减少(1分)
【分析】分析题干可知,5-HT是一种神经递质,神经递质主要是以胞吐的形式释放出来,进入突触间隙后与突触后膜上的特异性受体结合,从而引发突触后膜电位发生变化。
【详解】(1)根据图示可知,突触前膜释放5-IIT的方式为胞吐,突触间隙积累过多的5-IIT时会激活5-HT1A受体发挥调节作用,据图可知,其调节的结果是减少神经递质的继续释放,因此这种调节方式属于负反馈调节,其意义在于维持内环境中5-HT的含量相对稳定。
(2)5-HT和5-HT3结合后能促使Ca2+进入突触后神经元,而Ca2+属于阳离子,因此会使突触后神经元产生外负内正的动作电位,而突触后神经元Ca2+浓度升高会促进突触小泡和突触前膜融合,因此也能促进突触前神经元释放神经递质,从而有利于兴奋的传递。
(3)抑郁症的发生和突触间隙的5-HT含量下降有关,氟西汀能治疗抑郁症,因此其作用的机制可能是氟西汀能阻断5-IT转运体的作用.抑制5-HT的回收,从而增大突触间隙5-HT的含量.长期服用氟西汀治疗疾病可能产生药物依赖.原因是会使突触间隙积累大量的5-HT,从而导致突触后膜的相应受体减少。
19.(10分)(1)水平(1分)协调(2分)直接(1分)
(2)降低郁闭度,可以使物种丰富度增加,生态系统的营养结构越复杂,自我调节能力越强,其抵抗力稳定性越高(2分)
(3)生产者的残枝败叶和消费者的粪便、遗体残骸(2分)岭南地区良好的水热条件下,微生物活动加剧,合成代谢增强。导致MBC增加;(1分)同时,加速SOC的分解代谢,降低土壤中的SOC(1分)(共2分)
【分析】1、生态系统的结构包括生态系统的组成成分和营养结构。生态系统的组成成分包括:非生物物质和能量、生产者、消费者和分解者。营养结构包括食物链和食物网。
2、生物多样性的价值:包括直接价值、间接价值、潜在价值。
【详解】(1)水平方向上由于光照强度地形明暗湿度等因素的影响,不同地段上分布着不同的生物种群称为水平结构,所以垛基上的果林和鱼塘,体现了群落的水平结构,在进行生态工程建设时,需要考虑生物与环境、生物与生物的协调与适应,垛基上应优先种植适应性强的本土植被遵循了生态工程的协调原理。对人类有食用、药用和作为工业原料等实用意义,以及旅游观赏、科学研究和文学艺术创作等非实用意义的价值是直接价值,种植特殊植被可再现当地历史文化属于生物多样性的直接价值。
(2)降低郁闭度,林下植物受到的光照强度增加,可以使物种丰富度增加,生态系统的营养结构越复杂,其抵抗力稳定性越高。
(3)生产者的残枝败叶和消费者的粪便、遗体残骸中含有碳元素。岭南地区良好的水热条件下,微生物活动加剧,合成代谢增强,导致MBC增加;同时,加速SOC的分解代谢,SOC减少。
20.(1)29(1分)(2)无斑纹(2分);AaZBZb(2分);5/6(2分);7/24(2分)
(3)伴性遗传(1分):F1雄蚕的初级精母细胞(1分)在四分体时期性染色体的非姐妹染色体间发生互换,产生基因型为ZTO和ZE白的精子(1分)(共2分)
(4)非等位(1分)(3分,性染色体标对直接给1分,基因位置2分)
21.(1)Ca2+(1分)RNA聚合酶识别和结合部位,驱动基因转录出mRNA(2分)能同时在两种培养基上繁殖(2分)
(2)探究导入的荧光蛋白基因(或质粒B)是否会影响atzC基因表达产物对阿特拉津的降解能力(2分)
(3)通过荧光强度的大小,判断菌株降解能力的强弱,荧光越强则降解能力越强(2分)
(4)对数期细胞分裂旺盛,(1分)大量能量和原料都用于合成细胞自身增殖所需的蛋白质,(1分)从而导致荧光蛋白的合成较少,荧光强度较弱(1分)(共3分)
【分析】基因工程技术的基本步骤:(1)目的基因的获取:方法有从基因文库中获取、利用PCR技术扩增和人工合成。(2)基因表达载体的构建:是基因工程的核心步骤,基因表达载体包括目的基因、启动子、终止子和标记基因等。(3)将目的基因导入受体细胞:根据受体细胞不同,导入的方法也不一样。(4)目的基因的检测与鉴定。
【详解】(1)根据题意可知,将重组质粒导入大肠杆菌前,要用Ca2+处理大肠杆菌。.目的是使细胞处于一种容易接受外源DNA的状态;启动子是一段有特殊序列结构的DNA片段,位于基因的上游,紧挨转录的起始位点,它是RNA聚合酶识别和结合的部位,有了它才能驱动基因转录出mRNA,最终表达出人类需要的蛋白质;为了筛选能表达绿色荧光蛋白的阿特拉津降解基因工程菌,需将大肠杆菌先后分别置于含氯霉素和四环素的培养基培养,由于质粒A上含有抗氯霉素基因,质粒B上含有四环素抗性基因,因此只有同时能在两种培养基上繁殖的菌落才是所需的导入质粒A和质粒B的能表达绿色荧光蛋白的阿特拉津降解基因工程菌。
(2)根据题意,本实验的自变量是菌株中所含质粒种类不同(有无质粒B),因变量是两种菌株对阿特拉津的降解能力,故设计该实验的目的是探究导入的荧光蛋白基因(或质粒B)是否会影响atzC基因表达产物对阿特拉津的降解能力。
(3)根据图示的结果可知,在一定范围内,荧光强度和降解速率呈现正相关,荧光强度易检测,因此在实际生产上可以通过荧光强度的大小,判断菌株降解能力的强弱,荧光越强则降解能力越强。
(4)由图可知,处于对数生长期的细胞分裂快速,细胞代谢旺盛,但其荧光强度较稳定生长期低,荧光强度可反应荧光蛋白的含量,细菌细胞中的物质和能量是有限的,对数生长期细胞分裂旺盛,大量能量和原料都用于合成细胞自身增殖所需的蛋白质,从而导致荧光蛋白的合成较少,荧光强度较弱。组别
镉浓度(mg/l)
叶绿素含量(mg/g·FW-1)
叶绿素a/叶绿素b的值
类囊体结构
甲
0
7.8
3.36
平行状排列
乙
3
3.9
2.83
粘成索状
丙
30
1.9
2.31
消失或出现空泡
题号
1
2
3
4
5
6
7
8
9
10
11
12
13
14
15
16
答案
D
B
A
C
C
D
B
B
D
D
D
C
C
C
D
D
广东省揭阳市惠来县第一中学2024-2025学年高一上学期11月期中生物试题: 这是一份广东省揭阳市惠来县第一中学2024-2025学年高一上学期11月期中生物试题,共4页。
广东省揭阳市惠来县一中2024-2025学年高一上学期10月月考生物试题(无答案): 这是一份广东省揭阳市惠来县一中2024-2025学年高一上学期10月月考生物试题(无答案),共6页。试卷主要包含了单选题,非选择题等内容,欢迎下载使用。
广东省揭阳市惠来县第一中学2024-2025学年高三上学期10月第二次阶段考试生物试题(无答案): 这是一份广东省揭阳市惠来县第一中学2024-2025学年高三上学期10月第二次阶段考试生物试题(无答案),共8页。试卷主要包含了选择题,非选择题等内容,欢迎下载使用。

