福建省厦门市一中2022-2023学年高二生物上学期期中试题(Word版附解析)
展开
这是一份福建省厦门市一中2022-2023学年高二生物上学期期中试题(Word版附解析),文件包含核心素养人教版小学数学五年级下册416练习十六课件pptx、核心素养人教版小学数学五年级下册416练习十八教案docx、核心素养人教版小学数学五年级下册416练习十八导学案docx等3份课件配套教学资源,其中PPT共22页, 欢迎下载使用。
福建省厦门第一中学2022—2023学年度
第一学期期中考试
高二年生物试卷
一、选择题
1. 白蛋白是血浆中含量最多的蛋白质,临床上可以将人血白蛋白静脉注射到患者体内,用于治疗多种疾病。下列说法正确的是( )
A. 注射白蛋白,可缓解高原反应 B. 注射白蛋白,可治疗肝腹积水
C. 白蛋白增多,会引起组织水肿 D. 白蛋白减少,会使机体尿量减少
【答案】B
【解析】
【分析】白蛋白是健康人血浆中含量最多的蛋白质,主要作用是维持血浆的渗透压,白蛋白含量减少,会使血浆渗透压降低,从而引起组织水肿。
【详解】A、白蛋白没有运输氧气的能力,不能缓解高原反应,A错误;
B、注射白蛋白,可使血浆渗透压升高,组织液减少,可治疗肝腹水,B正确;
C、白蛋白增多,血浆的渗透压增多,组织液减少,不会引起组织水肿,C错误;
D、白蛋白减少,血浆渗透压下降,抗利尿激素分泌减少,尿液增多,D错误。
故选B。
2. 医生在抢救危重病人时,给患者输入的O2中会混入一定量的CO2.下列分析错误的是( )
A. 输入一定量的CO2是为了维持内环境pH的稳定
B. CO2能使呼吸中枢兴奋,从而使呼吸加深、加快
C. 正常人体中CO2只能由组织细胞扩散进入组织液
D. CO2是生命活动的调节因子,其对机体的调节属于体液调节
【答案】A
【解析】
【分析】体液调节是指细胞产生某些化学物质(激素、组织胺、CO2、H+等),通过体液(血浆、组织液、淋巴等)的传送对机体的新陈代谢、生长、发育、生殖等生理功能进行调节,以激素调节为主。
【详解】A、在抢救危重病人时,给患者输入的O2中会混入一定量的CO2,目的是增加体液中二氧化碳的含量,刺激呼吸中枢使呼吸运动加强、加快,A错误;
B、血液中二氧化碳含量增多会刺激神经系统的呼吸中枢,使呼吸运动加快,因此,给患者输入的O2中会混入一定量的CO2,有利于病人恢复呼吸运动,B正确;
C、正常人体中,组织细胞进行有氧呼吸,产生二氧化碳,细胞内CO2浓度高,且二氧化碳进出细胞的方式是自由扩散,只能顺浓度梯度进行,因此,CO2只能由组织细胞扩散进入组织液,C正确;
D、CO2是生命活动的调节因子,能调节呼吸运动,其作为体液中化学物质对机体所起的调节作用属于体液调节,D正确。
故选A。
3. 下列与反射弧有关的叙述,错误的是( )
A. 效应器的活动包括腺体分泌和肌肉收缩
B. 效应器的结构受到损伤会影响反射活动的完成
C. 突触后膜上有能与神经递质特异性结合的受体
D. 同一反射弧中感受器的兴奋与效应器的反应同时发生
【答案】D
【解析】
【分析】反射的结构基础是反射弧,反射弧包括:感受器、传入神经、神经中枢、传出神经和效应器。
完成一个反射活动的条件是:具备完整的反射弧,提供一定强度的刺激。
兴奋在神经元之间的传递依靠突触结构实现,突触包含突触前膜、突触间隙、突触后膜。
【详解】效应器指传出神经末梢及其支配的肌肉或腺体,故效应器的活动包括腺体分泌和肌肉收缩,A正确;反射的完成需要经过完整的反射弧,效应器的结构受到损伤会影响反射活动的完成,B正确;突触后膜上有能与神经递质特异性结合的受体,神经递质通过与突触后膜受体的结合引起突触后膜的兴奋或抑制,C正确;因兴奋在神经元之间的传递是单向的,因此同一反射弧中感受器先兴奋,效应器后兴奋,D错误。故选D。
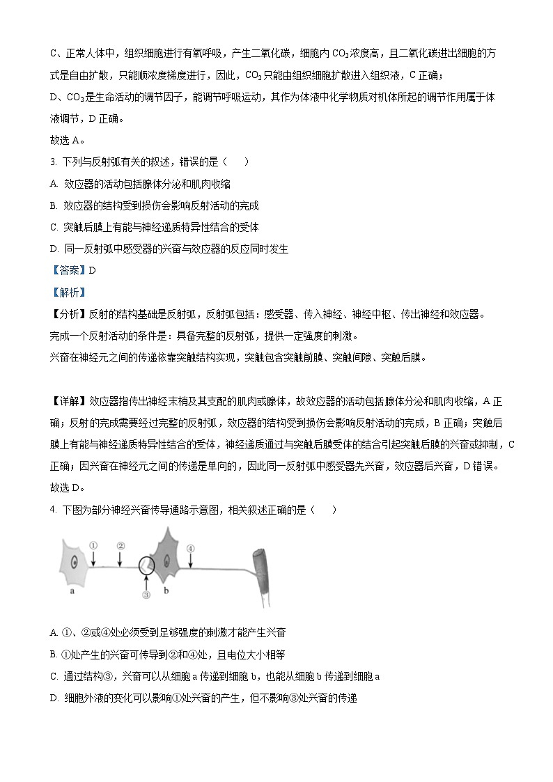
4. 下图为部分神经兴奋传导通路示意图,相关叙述正确的是( )
A. ①、②或④处必须受到足够强度的刺激才能产生兴奋
B. ①处产生的兴奋可传导到②和④处,且电位大小相等
C. 通过结构③,兴奋可以从细胞a传递到细胞b,也能从细胞b传递到细胞a
D. 细胞外液的变化可以影响①处兴奋的产生,但不影响③处兴奋的传递
【答案】A
【解析】
【分析】分析题图可知,图中涉及到的神经元有a、b两个,其中①②④为刺激部位,③是突触。
【详解】A、神经纤维上兴奋的产生需要足够强度的刺激,A正确;
B、①处产生的兴奋可以传到②④处,由于不知③突触处产生的神经递质是兴奋性递质还是抑制性递质,故电位大小不一定相等,B错误;
C、兴奋在突触处传递是单向的,因此兴奋只能从细胞a传到细胞b,C错误;
D、细胞外液的变化可能影响钠离子的内流和神经递质的活性或扩散,故会影响①处兴奋的产生,也会影响③处兴奋的传递,D错误。
故选A。
5. 为了探究兴奋在神经元轴突上的传导是双向的还是单向的,某兴趣小组做了以下实验:取新鲜的神经-肌肉标本(实验期间用生理盐水湿润标本),设计了下面的实验装置图(C点位于两电极之间的正中心,指针偏转方向与电流方向一致)。下列叙述错误的是( )
A. 神经元轴突与肌肉之间的突触结构由突触前膜、突触间隙和突触后膜构成
B. 若为双向传导,则电刺激D点,肌肉会收缩且电流表偏转2次
C. 电刺激C处,神经纤维上的电流计不会偏转,因此C点无法探究得出正确结论
D. 兴奋在AC之间的传导所用的时间比兴奋从C点到肌肉所用的时间短
【答案】C
【解析】
【分析】
【详解】A、神经元轴突与肌肉之间的突触结构由突触前膜、突触间隙和突触后膜构成,突触后膜为肌细胞的膜,A正确;
B、若为双向传导,则电刺激D点,图中的神经纤维和肌肉都有电信号传导到,所以肌肉会收缩且电流表偏转2次,B正确;
C、电刺激C处,神经纤维上的电流计不会偏转,说明电信号从C点同时向两个电极传导,并同时到达两个电极,说明兴奋在轴突上的传导是双向的,C错误;
D、兴奋在AC之间的传导所用的时间比兴奋从C点到肌肉所用的时间短,因为从C点到肌肉要经过突触,兴奋在突触处传导比在轴突上传导的慢,D正确。
故选C
【点睛】
6. 在蛙的坐骨神经上测得的兴奋传导过程中膜电位的变化情况如图。下列叙述错误的是( )
A. 测得图示电位变化需将电流表的两电极连在坐骨神经同一位置的膜内外两侧
B. BD段钠离子大量内流,需要通过蛋白的协助,但不消耗能量
C. 若降低培养液中钠离子的浓度,D的峰值下降,有可能不能引起电位逆转
D. F点后由于钠-钾泵对两种离子的运输导致两种离子在膜内外的浓度趋于平衡
【答案】D
【解析】
【分析】未受到刺激时,神经纤维上表现为静息电位,外正内负,形成的原因是钾离子外;受到刺激后,由于钠离子内流而产生动作电位,外负内正,兴奋区和未兴奋区形成电位差,进而形成局部电流,产生兴奋。
【详解】A、图示AB测得是静息电位,电位变化需将电流表的两电极连在坐骨神经同一位置的膜内外,A正确;
B、BD段是形成动作电位,此时钠离子大量内流,属于协助扩散,需要通过蛋白的协助,但不消耗能量,B正确;
C、D为动作电位的峰值,若降低培养液中钠离子的浓度,则钠离子内流减少,使D的峰值下降,甚至有可能不能引起电位逆转,C正确;
D、钠—钾泵属于主动运输,可逆浓度运输,故F点后由于钠—钾泵对两种离子的运输导致两种离子在膜内外的浓度差增大,D错误。
故选D。
7. 下列是有关动物激素在实践中的应用,说法错误的是( )
A. 治疗呆小症可注射甲状腺激素
B. 使用性激素可以提高鱼的受精率
C. 常采用注射胰岛素来治疗糖尿病
D. 有些运动员服用睾酮衍生物来促进肌肉生长
【答案】B
【解析】
【分析】激素对人体生理活动的调节,是通过血液的运输而起作用的.像这种化学物质通过体液(血浆、组织液、淋巴等的运输而对人体生理活动进行的调节,就叫体液调节。
【详解】A、甲状腺激素可以促进神经系统的发育,还可以促进细胞代谢,增加产热,因此治疗呆小症可注射甲状腺激素,A正确;
B、性激素能够促进生殖器官的发育和生殖细胞的形成,不能促进受精作用,B错误;
C、胰岛素能促进组织细胞对葡萄糖的吸收、利用、转化,从而降低血糖,C正确;
D、睾酮衍生物能促进肌肉生长,D正确。
故选B。
8. 为了验证胰岛素具有降低血糖含量的作用,在设计实验方案时,如果以正常小鼠每次注射药物前后小鼠症状的变化为观察指标,则下列对实验组小鼠注射药物的顺序正确的是( )
A. 先注射胰岛素溶液,后注射生理盐水
B. 先注射胰岛素溶液,后注射葡萄糖溶液
C. 先注射生理盐水,后注射胰岛素溶液
D. 先注射葡萄糖溶液,后注射胰岛素溶液
【答案】B
【解析】
【分析】实验的目的是“验证胰岛素具有降低血糖的作用”,观察指标是“小鼠活动状况”,注射胰岛素溶液后,血糖含量下降,小鼠组织细胞特别是脑组织细胞因血糖供应减少,能量供应不足而发生功能障碍,从而出现低血糖症状,注射葡萄糖后,低血糖症状消失,通过自身前后对照说明胰岛素具有降低血糖的作用。
【详解】 先注射胰岛素溶液,若胰岛素的浓度对小鼠体内的血糖有降低的作用,那么小鼠被注入胰岛素溶液后会因为血糖供应不足进入昏迷状态,若小鼠注射葡萄糖溶液后恢复正常,则证明胰岛素具有降低血糖含量的作用,B正确,ACD错误。
故选B。
9. 假设某一正常个体处于0℃的环境中时,产热量为a1,散热量为b1;处于30℃的环境中时,产热量为a2,散热量为b2.下列叙述错误的是( )
A. 体温调节中枢在下丘脑,但冷觉是在大脑皮层中形成的
B. 从30℃的环境进入0℃的环境时,皮肤会起鸡皮疙瘩,这属于非条件反射
C. 同30℃环境相比,处于0℃环境中时要通过增加产热、减少散热以维持体温稳定,因此a1>a2、b1
相关试卷
这是一份福建省厦门市双十中学2023-2024学年高二上学期期中生物试题(Word版附解析),文件包含福建省厦门市双十中学2023-2024学年高二上学期期中生物试题原卷版docx、福建省厦门市双十中学2023-2024学年高二上学期期中生物试题解析版docx等2份试卷配套教学资源,其中试卷共39页, 欢迎下载使用。
这是一份福建省福州一中2023-2024学年高二上学期期末生物试题(Word版附解析),文件包含福建省福州一中2023-2024学年高二上学期期末生物试题原卷版docx、福建省福州一中2023-2024学年高二上学期期末生物试题解析版docx等2份试卷配套教学资源,其中试卷共40页, 欢迎下载使用。
这是一份2022-2023学年福建省厦门市一中高二上学期期中生物试题含解析,文件包含福建省厦门市一中2022-2023学年高二上学期期中生物试题Word版含解析docx、福建省厦门市一中2022-2023学年高二上学期期中生物试题Word版无答案docx等2份试卷配套教学资源,其中试卷共48页, 欢迎下载使用。

