所属成套资源:全套高二上学期期中考试生物试题含解析
2020-2021学年福建省厦门市一中高二上学期期中生物试题含解析
展开
这是一份2020-2021学年福建省厦门市一中高二上学期期中生物试题含解析,共36页。试卷主要包含了单选题,多选题,综合题,非选择题组等内容,欢迎下载使用。
福建省厦门市一中2020-2021学年高二上学期期中生物试题
学校:___________姓名:___________班级:___________考号:___________
一、单选题
1.下列有关现代生物进化理论的说法,不正确的是( )
A.隔离是物种形成的必要条件
B.自然选择使种群基因频率发生定向改变
C.突变是否有利取决于生物的生存环境
D.捕食者的存在对被捕食者有害无益
【答案】D
【分析】现代生物进化理论的核心是自然选择,其主要内容是:种群是生物进化的基本单位,生物进化的实质是种群基因频率的定向改变;隔离是新物种形成的必要条件,隔离包括地理隔离和生殖隔离,不同种群间基因库的差异是产生生殖隔离的根本原因;突变和基因重组为生物进化提供原材料;自然选择决定生物进化的方向。
【详解】A、隔离是物种形成的必要条件,A正确;
B、自然选择使种群基因频率发生定向改变,B正确;
C、突变是否有利取决于生物的生存环境,能适应环境的突变属于有利突变,不能适应环境的突变为有害突变,C正确;
D、捕食者的存在对被捕食者不一定是有害无益的,捕食者所吃掉的大多是被捕食者中老年、病弱或年幼的个体,客观上起到了促进种群发展的作用,D错误
故选D。
2.下列关于生物进化的叙述,错误的是
A.生物的种间竞争是一种选择过程
B.化石是研究生物进化的重要依据
C.外来物种入侵能改变生物进化的速度和方向
D.突变的可遗传性阻碍生物进化
【答案】D
【详解】可遗传的变异是生物进化的原始材料,可遗传的变异主要来自基因突变、基因重组和染色体变异及突变产生进化的原材料说明D错。
考点定位:本题考查生物进化的基础知识。
3.关于育种方法的叙述,正确的是
A.诱变育种中不能根据是否出现新性状,判断是否产生新基因
B.将一株杂合体水稻的花粉离体培养后,所得到的植株都是纯合体
C.人工诱变育种可以提高有利变异的频率,从而加快了育种进程
D.单倍体育种中,常用一定浓度的秋水仙素处理幼苗或萌发的种子
【答案】A
【分析】本题考查诱变育种和单倍体育种的相关知识,要求考生掌握不同育种方法的方法、原理、优点、缺点和实例,学会用现代生物工程技术培育新品种,这要求考生对所学过的育种方法进行归纳总结。
【详解】诱变育种的原理是基因突变,可以产生新的基因,从而产生新的性状,但不能根据是否出现新性状,判断是否产生新基因,A正确;将一株杂合体水稻的花粉离体培养后,所得到的植株都将是单倍体,B错误;人工诱变育种可提高突变频率,不是只提高有利变异的频率,大幅度改良生物的性状,从而加速育种进程,C错误;由于单倍体植株高度不育无法形成种子,所以单倍体育种常用一定浓度的秋水仙素或低温处理幼苗,抑制纺锤体的形成,使得染色体数目加倍,获得纯合体,D错误。故选A。
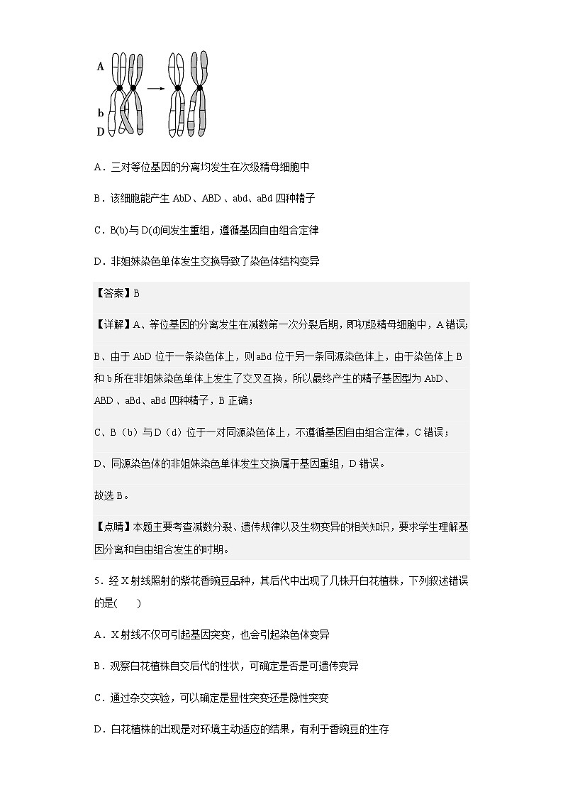
4.基因型为AaBbDd的二倍体生物,其体内某精原细胞减数分裂时同源染色体变化如图所示。叙述正确的是( )
A.三对等位基因的分离均发生在次级精母细胞中
B.该细胞能产生AbD、ABD、abd、aBd四种精子
C.B(b)与D(d)间发生重组,遵循基因自由组合定律
D.非姐妹染色单体发生交换导致了染色体结构变异
【答案】B
【详解】A、等位基因的分离发生在减数第一次分裂后期,即初级精母细胞中,A错误;
B、由于AbD位于一条染色体上,则aBd位于另一条同源染色体上,由于染色体上B和b所在非姐妹染色单体上发生了交叉互换,所以最终产生的精子基因型为AbD、ABD、aBd、aBd四种精子,B正确;
C、B(b)与D(d)位于一对同源染色体上,不遵循基因自由组合定律,C错误;
D、同源染色体的非姐妹染色单体发生交换属于基因重组,D错误。
故选B。
【点睛】本题主要考查减数分裂、遗传规律以及生物变异的相关知识,要求学生理解基因分离和自由组合发生的时期。
5.经X射线照射的紫花香豌豆品种,其后代中出现了几株开白花植株,下列叙述错误的是( )
A.X射线不仅可引起基因突变,也会引起染色体变异
B.观察白花植株自交后代的性状,可确定是否是可遗传变异
C.通过杂交实验,可以确定是显性突变还是隐性突变
D.白花植株的出现是对环境主动适应的结果,有利于香豌豆的生存
【答案】D
【详解】A、X射线可以引起突变,即基因突变和染色体变异,A正确;
B、通过白花植株自交,如果后代仍有一定比例的白花说明是可以遗传的变异,B正确;
C、通过杂交实验,可以确定是显性突变还是隐性突变,C正确;
D、白花植株的出现是突变后自然对其选择的结果,而不是对环境主动适应的结果,D错误。
故选D。
6.如图是胰腺组织局部结构模式图,请据图判断下列说法,正确的是( )
A.胰腺组织细胞直接生活的内环境是A液、B液和C液
B.长期营养不良导致A液渗透压减小,B液增多
C.葡萄糖氧化分解成丙酮酸的反应发生在A液中
D.A液中的物质可以进入B液和C液中
【答案】D
【分析】题图分析,A液是组织液,B液是血浆,C液是淋巴
【详解】A、胰腺组织细胞直接生活的内环境是组织液(A液),A错误;
B、一般情况下,长期营养不良,导致血浆(B液)中蛋白质含量减少,渗透压下降,组织液(A液)吸水导致组织水肿,B错误;
C、葡萄糖氧化分解成丙酮酸的反应发生在细胞质基质中,C错误;
D、组织液(A液)中的物质可以通过毛细细管进入血浆(B液),也可以通过毛细淋巴管进入淋巴(C液)中,D正确。
故选D。
7.下列关于人体激素的叙述,正确的是( )
A.生长激素是垂体分泌的,直接参与细胞内多种生命活动
B.肝脏细胞是胰岛素的靶细胞,肌细胞不是胰岛素的靶细胞
C.甲状腺激素通过体液运输到全身,几乎对全身的细胞都起作用
D.人体内的激素都是蛋白质,口服会因为消化酶的作用而失效
【答案】C
【分析】激素由内分泌腺分泌,通过体液运输与靶细胞结合,调节靶细胞内的生命活动,并不是直接参与细胞内的生命活动。
【详解】A、生长激素由垂体分泌,通过体液运输与靶细胞结合,调节靶细胞内的生命活动,并不是直接参与细胞内的生命活动,A错误;
B、胰岛素的作用是促进葡萄糖氧化分解和糖原的形成,从而使血糖降低,形成的糖原包括肝糖原和肌糖原,故胰岛素的靶细胞有肝脏细胞和肌细胞,B错误;
C、甲状腺激素通过体液运输到全身,几乎对全身的细胞都起作用,C正确;
D、人体内的激素化学本质有三大类,包括蛋白质或多肽类、氨基酸类、固醇类,D错误。
故选C。
8.某昆虫种群中,AA个体所占比例为30%,Aa个体所占比例为60%,aa个体所占比例为10%。因天敌捕食,此种群中AA和Aa个体均以每年10%的速度减少,而aa个体以每年10%的速度增加。下列叙述中正确的是( )
A.天敌捕食使此种群朝着A基因积累的方向定向进化
B.此昆虫种群基因库中基因频率发生改变表明其进化成新物种
C.此昆虫天敌与昆虫种群在捕食与躲避捕食中实现了共同进化
D.因天敌捕食,一年后此昆虫种群中AA个体所占比例为27%,Aa个体所占比例为54%
【答案】C
【分析】本题可采用赋值法解题相对较简单,假设一开始该种群有100个个体,已知其中AA占30%,Aa占60%,aa占10%,则AA的个体数为100×30%=30个,Aa的个体数为60个,aa的个体数为10个。若aa个体每年增加10%,AA和Aa个体均以每年10%的速度减少,则第二年aa个体数为10×(1+10%)=11,AA的个体数为30×(1-10%)=27,Aa的个体数为60×(1-10%)=54,AA基因型频率=27÷(11+27+54)≈29.3%,Aa的基因型频率=54÷(11+27+54)≈58.7%。
【详解】根据天敌捕食后,此种群中AA和Aa个体均以每年10%的速度减少,而aa个体以每年10%的速度增加,可知天敌捕食使此种群朝着a基因积累的方向定向进化,A错误;基因频率的改变是生物进化的实质,但基因频率改变不能说明形成了新物种,B错误;共同进化是指不同物种之间、生物与无机环境之间在相互影响中不断进化和发展,被捕食者与捕食者之间都有相互选择、共同促进进化的作用,C正确;根据分析可知,因天敌捕食,一年后此昆虫种群中AA个体所占比例约为29.3%,Aa个体所占比例约为58.7%,D错误。
故选C。
9.若给人静脉注射一定量的 0.9%NaCl 溶液,则一段时间内会发生的生理现象是( )
A.机体血浆渗透压降低,排出相应量的水后恢复到注射前水平
B.机体血浆量增加,排出相应量的水后渗透压恢复到注射前水平
C.机体血浆量增加,排出相应量的 NaCl 和水后恢复到注射前水平
D.机体血浆渗透压上升,排出相应量的 NaCl 后恢复到注射前水平
【答案】C
【分析】饮水不足,体内失水过多或吃的食物过咸,使细胞外液渗透压升高,刺激下丘脑渗透压感受器,使垂体释放抗利尿激素增多,促进肾小管、集合管重吸收水,使尿量减少,同时刺激大脑皮层产生渴感,主动饮水补充水分。而细胞外液渗透压下降时,对下丘脑渗透压感受器的刺激会减弱。
【详解】A、 0.9%NaCl 溶液的渗透压和血浆渗透压相同,机体血浆渗透压不会降低,A错误;
BCD、0.9%NaCl溶液为生理盐水,与血浆渗透压相等,注入体内后血浆量增加,机体通过调节排出多余的水和NaCl ,血浆量恢复到注射前水平,血浆渗透压保持不变,BD错误,C正确;
故选C。
10.甘氨酸是脊髓中主要的抑制性神经递质,能使突触后膜的Cl-通道开放,使Cl-内流。下列叙述正确的是( )
A.脊髓神经元细胞静息状态时膜内外没有离子进出
B.甘氨酸以自由扩散的方式经突触前膜释放到突触间隙
C.甘氨酸与突触后膜上受体结合后引起膜外电位由正变负
D.某种毒素可阻止神经末梢释放甘氨酸,从而引起肌肉痉挛
【答案】D
【分析】
【详解】A、神经元静息时,细胞膜对K+的通透性增加,膜内K+外流,A错误;
B、甘氨酸以胞吐的方式经突触前膜释放到突触间隙,B错误;
C、甘氨酸与突触后膜上受体结合后,使突触后膜的Cl-通道开放,使Cl-内流,不会引起膜外电位由正变负,C错误;
D、某种毒素可阻止神经末梢释放甘氨酸,导致甘氨酸不能抑制神经兴奋,所以下一神经会持续兴奋,而引起肌肉痉挛,D正确。
故选D。
11.下列关于神经系统的分级调节和人脑的高级功能的叙述,正确的是
A.短期记忆主要与神经元的活动以及相关神经元之间的联系有关系
B.当你专心作答试题时,参与的高级中枢主要有大脑皮层H区和S区
C.脑干中有许多维持生命活动必要的中枢,还与生物节律的控制有关
D.饮酒过量的人表现为语无伦次,与此生理功能相对应的结构是小脑
【答案】A
【详解】A、人的短期记忆主要与神经元的活动及神经元之间的联系有关,尤其是与大脑皮层下一个形状像海马的脑区有关,长期记忆可能与新突触的建立有关,A正确;
B、当你专心作答试题时,参与的高级中枢主要有大脑皮层V区和W区,B错误;
C、脑干中有许多维持生命活动必要的中枢,但是与生物节律的控制有关的是下丘脑,C错误;
D、饮酒过量的人表现为语无伦次,由于语言功能是大脑的高级功能,因此与此生理功能相对应的结构是大脑皮层,D错误。
故选A。
12.下列有关促胰液素发现史的叙述,不正确的是
A.沃泰默实验中将盐酸注入血液的一组排除了盐酸直接作用于胰腺使其分泌胰液的情况
B.斯他林和贝利斯在沃泰默研究的基础上,勇于向权威观点挑战,大胆质疑、探索与创新是成功的关键
C.促胰液素是由小肠黏膜分泌的,作用于胰腺,促进胰腺分泌胰液
D.促胰液素是人们发现的第一种动物激素,胰腺分泌胰液只受促胰液素的调节
【答案】D
【分析】促胰液素是人们发现的第一种激素,是由小肠黏膜产生的,进入血液,由血液传送到胰腺,使胰腺分泌胰液.在发现过程中,沃泰默实验分为三组,两组为对照组,一组对照是排除盐酸对胰腺作用的影响,另一组是想验证胰液分泌是由神经作用的结果,所以将神经切除.斯他林和贝丽斯能成功的一个重要原因是具有大胆质疑、探索和创新的精神。
【详解】A、沃泰默实验分为三组,两组为对照组,一组对照是排除盐酸对胰腺作用的影响,另一组是想验证胰液分泌是由神经作用的结果,A正确;
B、斯他林和贝丽斯能成功的一个重要原因是具有大胆质疑、探索和创新的精神,B正确;
C、促胰液素是由小肠黏膜产生的,作用于胰腺,促进胰腺分泌胰液,C正确;
D、促胰液素是人们发现的第一种动物激素,胰腺分泌胰液除了受促胰液素的调节,还受神经调节,D错误。
故选D。
13.褪黑素是由哺乳动物和人的松果体产生的激素,它能缩短入睡时间、延长睡眠时间,从而起到调整睡眠的作用。褪黑素的分泌调节过程如图所示,下列说法错误的是
A.该过程不能体现激素的分级调节 B.长时间光照会使褪黑素的分泌减少
C.该过程中褪黑素的分泌存在反馈调节 D.微量注射褪黑素作用于下丘脑能促进动物睡眠
【答案】D
【分析】分析图解,视网膜为感受器,视网膜感受暗信号后,作用于下丘脑,通过传出神经,支配的效应器为松果体;图中松果体分泌的褪黑素能够通过体液运输作用于下丘脑,抑制下丘脑的活动,属于反馈调节。
【详解】A、分级调节是一种分层控制的方式,比如下丘脑能够控制垂体,再由垂体控制相关腺体,本题中下丘脑直接控制松果体,不能体现激素的分级调节,A正确;
B、据图分析可知,暗信号会促进褪黑激素的分泌,而长时间光照会使褪黑素的分泌减少,B正确;
C、据图可知,褪黑素由松果体分泌后,经体液运输到下丘脑,反过来抑制下丘脑的活动,属于(负)反馈调节,C正确;
D、褪黑素能缩短入睡时间、延长睡眠时间,微量注射褪黑素作用于下丘脑会抑制褪黑激素的分泌,对促进睡眠不利,D错误。故选D。
14.给狗喂食会引起唾液分泌,但铃声刺激不会。若每次在铃声后即给狗喂食,这样多次结合后,狗一听到铃声就会分泌唾液。下列叙述正确的是
A.大脑皮层没有参加铃声刺激引起唾液分泌的过程
B.食物引起味觉和铃声引起唾液分泌属于不同的反射
C.铃声和喂食反复结合可促进相关的神经元之间形成新的联系
D.铃声引起唾液分泌的反射弧和食物引起唾液分泌的反射弧相同
【答案】C
【详解】A、铃声刺激引起唾液分泌为条件反射,需要大脑皮层相关神经中枢参加,A错误;
B、食物引起味觉的产生过程没有经过完整的反射弧,只在大脑皮层的躯体感觉中枢形成味觉而没有作出反应,故不属于反射,B错误;
C、铃声和喂食反复结合可促进相关的神经元之间形成新的联系,如加强神经元之间新的的突触联系,以形成条件反射,C正确;
D、铃声原本不能引起唾液分泌反射活动的发生,但喂食和铃声反复结合刺激后却形成了这种反射活动,说明此过程中相关神经元之间形成新的联系,构成了新建立起的条件反射的反射弧,D错误。
故选C。
【点睛】本题考查神经调节相关知识,意在考查考生能理解所学知识的要点,把握知识间的内在联系,形成知识的网络结构能力。
15.下列关于神经兴奋的叙述,正确的是
A.神经元受到刺激时,贮存于突触小泡内的神经递质就会释放出来
B.神经递质与突触后膜上的受体结合,也可能抑制下一神经元
C.兴奋在反射弧中的传导是双向的
D.神经元细胞膜外 Na+的内流是形成静息电位的基础
【答案】B
【详解】当神经元受到一定强度的刺激时,突触小泡内的神经递质会释放出来,若刺激强度过小,神经递质不会释放出来;神经递质包括兴奋性递质和抑制性递质,与突触后膜上的受体结合,可使下一个神经元兴奋或抑制;由于兴奋在神经元间传递具有单向性,所以兴奋在反射弧中传导是单向的;神经元细胞内K+外流是形成静息电位的基础。
【考点定位】本题考查神经兴奋的知识,意在考查考生理解所学知识的要点,把握知识间的内在联系,形成知识的网络结构的能力。
16.关于人体神经调节和体液调节的叙述,错误的是 ( )
A.反射弧是神经调节的结构基础
B.体温受到神经和体液的双重调节
C.甲状腺激素不能影响神经系统的活动
D.垂体分泌促甲状腺激素受下丘脑调控
【答案】C
【详解】神经调节的方式是反射,反射的基础是反射弧,A正确;体温受神经和体液的双重调节,B正确;甲状腺激素能提高神经系统的兴奋性,C错误;垂体分泌促甲状腺激素受下丘脑分泌的促甲状腺激素释放激素的控制,D正确。
【点睛】本题考查神经调节和体液调节的有关知识,意在考查考生能理解所学知识的要点,把握知识间的内在联系,形成知识的网络结构的能力。
17.下列关于激素、酶和神经递质的叙述正确的是( )
A.激素和神经递质都具有特异性,只能运输到特定靶细胞
B.激素和酶都具有高效性,能产生酶的细胞一定能产生激素
C.激素和酶发挥作用后,即被灭活失去效应
D.某些腺体分泌的激素可以作用于多种靶细胞
【答案】D
【分析】酶是活细胞产生的,在细胞内外都起作用,酶绝大多数是蛋白质,少数是RNA。
神经递质:是指神经末梢释放的特殊化学物质,它能作用于支配的神经元或效应器细胞膜上的受体,从而完成信息传递功能。
浆细胞产生的抗体与相应的抗原发生特异性结合。
【详解】A、激素随体液的传送能运到全身各处,但只在靶细胞的位置起作用,而神经递质由突触前膜释放,通过突触间隙,作用于突触后膜,二者都具有特异性,不只运输到靶细胞,A错误;
B、酶和激素都具有高效性,几乎所有活细胞都能产生酶,但是只有内分泌腺细胞才能产生激素,B错误;
C、激素与靶细胞结合并发挥作用后即被灭活,而酶发挥作用后还可继续使用,C错误;
D、某些腺体分泌的激素可以作用于多种靶细胞,如甲状腺激素可作用于几乎全身的细胞,D正确。
故选D。
【点睛】
18.当快速牵拉骨骼肌时,会在d处记录到电位变化过程。据图判断下列相关叙述,正确的是
A.感受器是骨骼肌 B.b处位于传出神经上
C.从a到d构成一个完整的反射弧 D.牵拉骨骼肌时,c处可检测到神经递质
【答案】C
【详解】A、由于快速牵拉骨骼肌时,会在d处记录到电位变化过程,说明感受器位于骨骼肌中,A正确;
B、b处位于传入神经上,d处位于传出神经上,B正确;
C、由于从a到d没有效应器,所以不能构成一个完整的反射弧,C错误;
D、牵拉骨骼肌时,会在d处记录到电位变化过程,说明在c处突触部位有神经兴奋的传递,因而c处可检测到神经递质,D正确。
故选C。
【点睛】同学们易忽略的知识点:
1、感受器指感觉神经末梢,可以感受刺激,产生兴奋,不包括肌肉;
2、效应器指传出神经末梢及其支配的肌肉或腺体;
3、反射活动的完成必须依赖完整的反射弧,缺少任一成分就不能称之为反射,如刺激传出神经,能引起肌肉收缩,不属于反射;再如喝水太少或吃的食物过咸,使人产生渴觉,也不属于反射,因为没有传出神经及效应器。
19.关于免疫细胞的叙述,错误的是
A.淋巴细胞包括B细胞、T细胞和吞噬细胞
B.血液和淋巴液中都含有T细胞和B细胞
C.吞噬细胞和B细胞都属于免疫细胞
D.浆细胞通过胞吐作用分泌抗体
【答案】A
【分析】本题主要考查免疫细胞和淋巴细胞之间内在联系的理解。
免疫细胞中包括淋巴细胞、吞噬细胞、树突状细胞等;造血干细胞分化成淋巴细胞,根据淋巴细胞生成的场所,淋巴细胞又可以分为B淋巴细胞(骨髓)和T淋巴细胞(胸腺)。
【详解】A、淋巴细胞指B细胞和T细胞,A错误;
B、淋巴细胞位于淋巴液、血液和淋巴结中,B正确;
C、免疫细胞包括B细胞、T细胞和吞噬细胞,C正确;
D、抗体属于分泌蛋白的范畴,由浆细胞合成并分泌,抗体从细胞内分泌到细胞外的方式是胞吐,D正确。
故选A。
20.某种链球菌的表面抗原与心脏瓣膜上某物质结构相似。被该链球菌感染后,机体通过免疫系统抵御该菌时可能引发某种心脏病。与这种心脏病致病机理最为相似的是
A.肝移植引起排斥反应
B.接触某些花粉引起皮肤荨麻疹
C.HIV破坏淋巴细胞引起艾滋病
D.免疫系统“敌我不分”引起系统性红斑狼疮
【答案】D
【详解】题目中提到的心脏病是免疫系统反应过度、“敌我不分”地将自身物质当做外来异物进行攻击而引起的自身免疫病,例如还有系统性红斑狼疮、类风湿性关节炎,故选D项。A项是在器官移植中由于细胞免疫引起的排异反应。B项涉及的是过敏反应,C项是免疫缺陷病。
【考点定位】本题考查免疫失调引起的疾病这一知识点,属基础题。
21.关于人体非特异性免疫的叙述,正确的是
A.非特异性免疫是能够遗传的
B.过敏反应是由非特异性免疫异常引起的
C.机体能够通过非特异性免疫产生记忆细胞
D.非特异性免疫只对一种特定的病原体起作用
【答案】A
【详解】非特异性免疫是人人生来就有,能代代遗传,也不针对某一特定病原体,而是对多种病原体起防御作用,故A正确,D表述错误;过敏反应是已免疫的机体在再次接受相同的抗原时所发生的组织损伤或功能紊乱,应属特异性免疫,B错误;记忆细胞也只有特异性免疫中才会产生,C错误;因此,本题答案选A。
【考点定位】本题主要考查特异性免疫和非特异性免疫的区别,意在考查学生对概念的辨析能力,属基础题。
22.下列关于人体淋巴细胞的叙述,错误的是( )
A.在胸腺中发育成熟的T淋巴细胞可参与细胞免疫
B.效应T淋巴细胞可攻击被病原体感染的宿主细胞
C.T淋巴细胞和B淋巴细胞都是由造血干细胞发育成的
D.T细胞释放的淋巴因子不能使受到抗原刺激的B细胞增殖
【答案】D
【分析】在人体中淋巴细胞分为B淋巴细胞和T淋巴细胞。由造血干细胞在骨髓中发育而成的淋巴细胞叫做B淋巴细胞,由造血干细胞在胸腺中发育而成的淋巴细胞叫做T淋巴细胞。B淋巴细胞参与体液免疫,效应B细胞(浆细胞)可以分泌抗体,抗体与抗原特异性结合;T淋巴细胞参与细胞免疫,效应T细胞可以与靶细胞(被病原体感染的宿主细胞)结合,并能够释放淋巴因子。
【详解】在胸腺中发育而成T淋巴细胞,既可参与细胞免疫,也可参与体液免疫,A正确;在细胞免疫过程中,效应T细胞可以与靶细胞(被病原体感染的宿主细胞)结合,使靶细胞裂解死亡,B正确;在人体中淋巴细胞分为B淋巴细胞和T淋巴细胞,它们都是由造血干细胞增殖分化发育而来,C正确;在体液免疫中,T细胞释放淋巴因子能促进受抗原刺激的B细胞增殖分化产生浆细胞和少量记忆细胞,D错误。故选D。
23.下列有关人体内激素的叙述,正确的是
A.运动时,肾上腺素水平升高,可使心率加快,说明激素是高能化合物
B.饥饿时,胰高血糖素水平升高,促进糖原分解,说明激素具有酶的催化活性
C.进食后,胰岛素水平升高,其既可加速糖原合成,也可作为细胞的结构组分
D.青春期,性激素水平升高,随体液到达靶细胞,与受体结合可促进机体发育
【答案】D
【详解】【分析】由题意和选项的描述可知:该题考查激素调节及其实例(血糖调节)等相关知识。理清肾上腺素和性激素的功能、血糖调节过程、激素调节的特点是正确分析各选项的关键。
【详解】人体运动时,肾上腺素水平升高,给细胞传达一种调节代谢的信息,引起心律加快,增加心输出量,进而提高细胞代谢速率,为身体活动提供更多能量,可见激素不是高能化合物,而是信息分子,A错误;饥饿时,血糖浓度低,刺激胰岛A细胞分泌更多的胰高血糖素,胰高血糖素与相应靶细胞膜上的受体结合,进而促进靶细胞内的糖原分解,但胰高血糖素不具有酶的催化活性,B错误;进食后,食物中的糖类经消化吸收导致血糖浓度升高,刺激胰岛B细胞分泌更多的胰岛素,胰岛素通过促进葡萄糖进入组织细胞及其在组织细胞内氧化分解、合成糖原等生理过程而降低血糖浓度,但其不能作为细胞的结构组分,C错误;青春期,性腺分泌的性激素水平升高,性激素随体液运输到达靶细胞,与相应的受体结合,促进生殖器官的发育以及生殖细胞的形成,D正确。
【点睛】激素是一种信号分子,既不组成细胞结构,又不提供能量,也不起催化作用,而是随体液到达靶细胞,使靶细胞原有的生理活动发生变化。
24.下图为突触传递示意图,下列叙述错误的是( )
A.①和③都是神经元细胞膜的一部分
B.②进入突触间隙需消耗能量
C.②发挥作用后被快速清除
D.②与④结合使③的膜电位呈外负内正
【答案】D
【分析】兴奋在神经元之间需要通过突触结构进行传递,突触包括突触前膜、突触间隙、突触后膜,其具体的传递过程为:兴奋以电流的形式传导到轴突末梢时,突触小泡释放递质(化学信号),递质作用于突触后膜,引起突触后膜产生膜电位(电信号),从而将兴奋传递到下一个神经元。且神经递质发挥作用后,即被灭活,由于递质只能由突触前膜释放,作用于突触后膜,因此神经元之间兴奋的传递只能是单方向的。
题图分析,图中①为突触前膜;②为神经递质;③为突触后膜;④为受体。
【详解】A、①为突触前膜,是上一个神经元的轴突膜的一部分,③是下一个神经元的树突膜,因此二者均是神经元细胞膜的一部分,③也可以位于神经元的细胞体,A正确;
B、②为神经递质,其进入突触间隙的方式为胞吐,该过程需消耗能量,B正确;
C、②是神经递质,其发挥作用后往往被快速清除,从而保证了神经调节的精准性,C正确;
D、②神经递质与④受体发生特异性结合,会引起突触后膜的离子通透性改变,引起下一个神经元兴奋或抑制,因此③的膜电位不一定呈现外负内正,D错误。
故选D。
【点睛】
25.为探究运动对海马脑区发育和学习记忆能力的影响,研究者将实验动物分为运动组和对照组, 运动组每天进行适量的有氧运动(跑步/游泳)。数周后,研究人员发现运动组海马脑区发育水平比对照组提高了1.5倍,靠学习记忆找到特定目标的时间缩短了约40%。根据该研究结果可得出( )
A.有氧运动不利于海马脑区的发育 B.规律且适量的运动促进学习记忆
C.有氧运动会减少神经元间的联系 D.不运动利于海马脑区神经元兴奋
【答案】B
【分析】大脑皮层具有学习和记忆功能,学习是指神经系统不断接受刺激,获得新的行为、习惯和积累经验的过程,记忆是将获得的经验进行贮存和再现。①短期记忆主要与神经元的活动以及神经元之间的联系有关,尤其是与海马区有关。②长期记忆可能与新突触建立有关。学习和记忆涉及脑内神经递质的作用和某些蛋白质的合成。
【详解】A、短时记忆与大脑皮层下一个形状像海马的脑区有关,有氧运动组海马脑区发育水平比对照组提高了1.5倍,A错误;
B、运动组海马脑区发育水平比对照组提高了1.5倍,靠学习记忆找到特定目标的时间缩短了约40%,说明规律且适量的运动促进学习记忆,B正确;
C、短时记忆可能与神经元之间即时的信息交流有关,长时记忆可能与新突触的建立有关,据题意,有氧运动促进记忆,能促进神经元之间的联系,C错误;
D、短时记忆与大脑皮层下一个形状像海马的脑区有关,有氧运动组海马脑区发育水平比对照组提高了1.5倍,靠学习记忆找到特定目标的时间缩短了约40%,可知有氧运动利于海马脑区神经元兴奋,D错误。
故选B。
26.兴奋性是指细胞接受刺激产生兴奋的能力。为探究不同缺氧时间对神经细胞兴奋性的影响,研究人员利用体外培养的大鼠神经细胞进行了实验,结果如图所示。下列分析不正确的是( )
A.静息电位的维持需要消耗ATP
B.缺氧25min内,神经细胞的K+外流受到抑制
C.缺氧处理20min后细胞内外电位差逐渐变小
D.缺氧处理20min与l0min相比,神经细胞的兴奋性低
【答案】B
【分析】据题意可知,实验目的为探究不同缺氧时间对中枢神经细胞兴奋性的影响,故自变量为缺氧时间,因变量是静息电位数值。静息时,K离子外流,膜外电位高于膜内,表现为外正内负;兴奋时,Na离子通道开放,Na离子内流,膜内电位高于膜外,表现为外负内正。
【详解】静息电位的维持需要钠钾泵参与,属于主动运输,需要消耗ATP,A正确;由图可知,缺氧25min内,神经细胞的静息电位绝对值先逐渐增大,后又逐渐减少,说明K+外流先逐渐增多,然后又减少,B错误;由图曲线可知,缺氧处理20min后细胞内外电位差逐渐变小,C正确;由图曲线可知,缺氧处理20min与l0min相比,神经细胞的静息电位绝对值较大,即兴奋性低,D正确。
故选B。
【点睛】本题主要考查膜电位变化、神经传导、物质跨膜运输方式的有关知识,考查识图能力和判断能力,运用所学知识分析问题和解决问题的能力以及实验探究的能力,难度适中。
27.研究人员发现一种名为鸢尾素的激素(一种蛋白质),在运动时会被释放到血液中,它不仅对突触结构有一定的保护作用,还能促进大脑中与记忆有关的海马区神经细胞的生长,研究人员利用小鼠进行了相关实验。下列分析错误的是( )
A.鸢尾素是动物体内微量、高效的信息物质
B.施加了鸢尾素阻断剂的实验小鼠记忆测试表现比对照组好
C.神经细胞膜上分布着与鸢尾素特异性识别的受体
D.增加体育锻炼可以在一定程度上预防阿尔兹海默综合征(俗称老年痴呆)
【答案】B
【分析】1、体液调节:是指某些化学物质,如激素、CO2、H+等,通过体液的运输而对人体生理活动所进行的调节称为体液调节。体液调节中激素调节起主要作用。
2、动物激素:由内分泌腺或内分泌细胞分泌的高效生物活性物质,经血液或组织液传输而发挥调节作用。
【详解】鸢尾素是一种激素,是动物体内微量、高效的信息物质,A正确;鸢尾素不仅对突触结构有一定的保护作用,还能促进大脑中与记忆有关的海马区神经细胞的生长,故施加了鸢尾素阻断剂的实验小鼠记忆测试表现比对照组差,B错误;鸢尾素对突触结构有一定的保护作用,能促进大脑中与记忆有关的海马区神经细胞的生长,可见神经细胞膜上分布着与鸢尾素特异性识别的受体,C正确;鸢尾素不仅对突触结构有一定的保护作用,还能促进大脑中与记忆有关的海马区神经细胞的生长,增加体育锻炼可以在一定程度上预防阿尔兹海默综合征(俗称老年痴呆),D正确。
故选B。
【点睛】本题考查了动物激素调节的特点,意在考查考生的审题能力,获取信息的能力,难度适中。
28.少数人对青霉素等一些抗生素过敏,严重时会导致休克。青霉素进入机体后,它的降解产物中的青霉烯酸能与体内的组织蛋白结合成为完全抗原,刺激机体产生相应的抗体。下列有关叙述,不正确的是( )
A.青霉素引起的过敏是机体的免疫功能过强所致
B.青霉素引起的病理性免疫反应具有特异性和记忆性
C.发生过敏反应的病人一定不是第一次使用青霉素
D.青霉素过敏患者的免疫细胞都能直接识别青霉素
【答案】D
【详解】过敏反应是机体的免疫功能过强所致,A项正确;过敏反应是特异性免疫中的体液免疫导致的,具有特异性和记忆性,B项正确;第二次接触同种过敏原时,才会发生过敏反应,C项正确;浆细胞通过产生抗体作用于抗原,不能直接识别青霉素,D项错误。
【点睛】巧记免疫细胞的三个“唯一”
29.已知单基因遗传病甲在人群中的患病率为1%,单基因遗传病乙在人群中存在明显的性别差异。下图为某家系遗传系谱图,下列分析错误的是( )
A.仅依据遗传系谱图只能确定一种病的遗传方式 B.若Ⅲ7只患一种病,则不能判断其性别
C.Ⅱ3和Ⅱ4生出患甲病男孩的概率为1/66 D.I2与Ⅱ4的基因型不同的概率为1/3
【答案】D
【分析】据图可知,甲病为常染色体隐性遗传病,乙病为隐性遗传病。
【详解】A、I1、I2均正常,Ⅱ5为患甲病女性,Ⅱ6为患乙病男性,根据“无中生有为隐性”可知,甲病和乙病均为隐性遗传病,结合伴X隐性遗传规律“女患其父子必患”判断甲病为常染色体隐性遗传病,但由于Ⅱ6为患乙病男性,因此仅根据遗传图谱无法确定乙病的遗传方式,A正确;
B、由I1、I2均正常,Ⅱ6为患乙病男性且“单基因遗传病乙在人群中存在明显的性别差异”可知乙病为伴X染色体隐性遗传病,假设甲、乙遗传病的相关基因分别为A/a、B/b,则Ⅱ5、Ⅱ6的基因型分别为aaXBX—、A_XbY,由此可推知I1、I2的基因型分别为AaXBY、AaXBXb,进而推出Ⅱ3、Ⅱ4的基因型为A_XBY、A_XBX—,因此,Ⅱ3和Ⅱ4子代男性可能正常或患一种病或患两种病,子代女性可能正常或患一种病,若Ⅲ7只患一种病,则不能判断其性别,B正确;
C、单独分析甲病,Ⅰ1、Ⅰ2都是正常的,其基因型都为Aa,所以Ⅱ4的基因型有两种可能,分别是1/3AA或2/3Aa;由于Ⅱ3是自然人群中正常个体,结合题干信息“甲遗传病在人群中的患病率为1%”,即aa的基因型频率=1%,由此计算出a基因频率=1/10,则A基因频率=9/10,进而得到自然人群中AA的基因型频率=81%,Aa的基因型频率=18%,所以在正常人群中,基因型为Aa的可能性为18%÷(18%+81%)=2/11;再根据2/11Aa(Ⅱ3)×2/3Aa(Ⅱ4),生成患甲病的男孩的可能性为2/11×2/3×1/4×1/2=1/66,C正确;
D、I2和Ⅱ4的基因型分别为AaXBXb和A_XBX—,其基因型相同的概率为2/3×1/2=1/3,不同的概率为1-1/3=2/3,D错误。
故选D。
30.病原体对不同免疫状态小鼠的感染进程如图所示。下列相关叙述正确的是( )
A.吞噬细胞缺陷小鼠的非特异性免疫受损,特异性免疫也无法产生
B.B细胞缺陷小鼠虽无法合成抗体,但仍能对胞内寄生病原体产生免疫反应
C.T细胞缺陷小鼠体内的抗原呈递作用不能完成,体液免疫无法产生
D.正常小鼠免疫产生的淋巴因子,加强了吞噬细胞对靶细胞的特异性杀伤作用
【答案】B
【分析】体液免疫过程为:
(1)感应阶段:除少数抗原可以直接刺激B细胞外,大多数抗原被吞噬细胞摄取和处理,并暴露出其抗原决定簇;吞噬细胞将抗原呈递给T细胞,T细胞分泌淋巴因子,促进B细胞增殖分化;
(2)反应阶段:B细胞接受抗原刺激后,开始进行一系列的增殖、分化,形成记忆细胞和浆细胞;
(3)效应阶段:浆细胞分泌抗体与相应的抗原特异性结合,发挥免疫效应。
细胞免疫过程为:
(1)感应阶段:吞噬细胞摄取和处理抗原,并暴露出其抗原决定簇,然后将抗原呈递给T细胞;
(2)反应阶段:T细胞接受抗原刺激后增殖、分化形成记忆细胞和效应T细胞,同时T细胞能合成并分泌淋巴因子,增强免疫功能;
(3)效应阶段:效应T细胞和靶细胞接触将靶细胞裂解。
【详解】AC.由于侵入机体的少数抗原可以不经过吞噬细胞和T细胞的作用直接刺激B细胞,使机体产生特异性的体液免疫,所以吞噬细胞或T细胞缺陷小鼠仍保留少部分的特异性免疫(体液免疫),AC错误;
B. B细胞缺陷小鼠可以通过细胞免疫对胞内寄生菌产生免疫作用,B正确;
D.吞噬细胞对病原体的处理没有特异性,D错误。
故选B。
31.河豚毒素(TTX)是一种离子通道阻断剂。用TTX处理突触前神经纤维,然后每隔5min对突触前神经纤维施加一次刺激,分别测量突触后神经元的电位变化,结果如图海豚毒素的作用机理可能为( )
A.TTX作用于钠离子通道,阻断突触前神经元Na+内流,抑制突触前膜递质释放
B.TTX作用于钠离子通道,阻断突触后神经元Na+内流,抑制神经递质对突触后膜的作用
C.TTX作用于钾离子通道,阻断突触前神经元K+外流,抑制突触前膜递质释放
D.TTX作用于钾离子通道,阻断突触后神经元K+外流,抑制神经递质对突触后膜的作用
【答案】A
【分析】适宜刺激使突触前神经元产生兴奋,由突触前膜释放神经递质,作用于突触后膜,引起突触后膜发生电位变化。若突触前膜不能释放神经递质,则兴奋不能传递到突触后膜。
【详解】依据图示可知,突触后神经元的兴奋主要取决于突触前神经元的兴奋,随着刺激次数的增加,突触前神经元兴奋明显减弱,突触后神经元兴奋也减弱甚至不兴奋,主要原因是TTX作用于钠离子通道,阻断了Na+内流,导致突触前动作电位变化明显减弱,进而导致突触前膜递质释放减少或不能释放,使得突触后膜难以兴奋。综上分析,A正确,BCD错误。
故选A。
32.现有蛙坐骨神经腓肠肌标本(如图),给予坐骨神经一定强度的电刺激,肌肉在乙酰胆碱(兴奋性神经递质)的作用下能收缩。若将四个标本分别浸泡在如表所示的任氏液(为肌肉提供等渗环境)中,再给予坐骨神经同等强度的电刺激,则肌肉可能不收缩的是( )
标本编号
标本1
标本2
标本3
标本4
任氏液中添加的物质
烟碱
肉毒杆菌毒素
马拉硫磷
箭毒
作用机制
与乙酰胆碱受体结合,可打开Na+通道
阻碍突触前膜释放乙酰胆碱
抑制胆碱酯酶(能分解乙酰胆碱)活性
与乙酰胆碱受体结合,可关闭Na+通道
A.标本1、标本2 B.标本1、标本3
C.标本2、标本3 D.标本2、标本4
【答案】D
【分析】题图分析,图示表示具有生物活性的蛙坐骨神经腓肠肌标本,神经末梢与肌细胞的接触部分类似于突触,称“神经一肌肉接头”。兴奋在神经纤维上可双向传导,但神经元之间只能单向传递。
【详解】标本1浸泡在含烟碱的任氏液中,由于烟碱能与乙酰胆碱受体结合、可打开Na+通道,产生动作电位,因而会导致肌肉收缩;
标本2浸泡在含肉毒杆菌毒素的任氏液中,由于肉毒杆菌毒素能阻碍突触前膜释放乙酰胆碱,电信号不能转变为化学信号,因而不会导致肌肉收缩;
标本3浸泡在含马拉硫磷的任氏液中,由于马拉硫磷能抑制胆碱酯酶活性,从而使乙酰胆碱作用后不能被分解,而持续起作用,导致肌肉持续收缩直至疲劳;
标本4浸泡在含箭毒的任氏液中,由于箭毒能与乙酰胆碱受体结合,可关闭Na+通道,使兴奋不能传递到肌肉,因而不会导致肌肉收缩。
即标本2、标本4肌肉不收缩,故选D。
33.金鲳鱼是一种重要海产经济鱼类。为获得更大收益,养殖户不断筛选生长更快的品种,但因苗种来源范围小、近亲繁殖普遍,种质退化现象较严重,人工养殖种群的遗传多样性低于野生种群。下列有关叙述错误的是( )
A.生长更快的金鲳鱼养殖品种,是人工选择的结果
B.野生种群和人工种群的基因库不同
C.近亲繁殖会使隐性致病基因的纯合个体增加
D.如果人工种群个体持续大量地逃逸到野外,会增加野生种群的遗传多样性
【答案】D
【分析】1、通过人工方法保存具有有利变异的个体和淘汰具有不利变异的个体,以改良生物的性状和培育新品种的过程,或者培养适合人类需要的生物品种或性状叫人工选择。
2、基因库是指一个种群中全部个体所含有的全部基因。
3、遗传多样性是指地球上所有生物所携带的遗传信息的总和。但一般所指的遗传多样性是指种内的遗传多样性,即种内个体之间或一个群体内不同个体的遗传变异总和。
【详解】A、为获得更大收益,养殖户不断筛选生长更快的品种,是为培养适合人类需要的生物品种,属于人工选择,A正确;
B、人工养殖种群的遗传多样性低于野生种群,两个种群的基因库不同,B正确;
C、近亲繁殖能够使纯合基因型的频率迅速增加,C正确;
D、遗传多样性的本质是遗传变异,人工种群大量逃逸到野外,不会使野生种群发生遗传变异,故其遗传多样性不会改变,D错误;
故选D。
34.直翅果蝇经紫外线照射后出现一种突变体,表现型为翻翅,已知直翅和翻翅这对相对性状完全显性,其控制基因位于常染色体上,且翻翅基因纯合致死(胚胎期)。选择翻翅个体进行交配,F1中翻翅和直翅个体的数量比为2∶1。下列有关叙述错误的是( )
A.紫外线照射使果蝇的直翅基因结构发生了改变
B.果蝇的翻翅对直翅为显性
C.F1中翻翅基因频率为1/3
D.F1果蝇自由交配,F2中直翅个体所占比例为4/9
【答案】D
【分析】翻翅个体交配,F1出现了性状分离,说明翻翅为显性性状,直翅为隐性性状,设定A为显性基因,a为隐性基因,翻翅纯和致死,则AA致死,亲本的翻翅个体基因型为Aa,杂交后产生子代为Aa:aa=2:1。
【详解】A、紫外线照射使果蝇基因基构发生了改变,产生了新的等位基因,A正确;
B、由分析知,翻翅为显性基因,B正确;
C、F1中Aa占2/3,aa占1/3,A的基因频率为:,C正确;
D、F1中Aa占2/3,aa占1/3,则产生A配子的概率为2/3×1/2=1/3,a配子概率为2/3,F2中aa为:2/3×2/3=4/9,Aa为:1/3×2/3×2=4/9,AA为:1/3×1/3=1/9(死亡),因此直翅所占比例为1/2,D错误;
故选D。
二、多选题
35.下列与病原体有关的叙述,正确的是( )
A.抗体可以进入细胞消灭寄生在其中的结核杆菌
B.抗体抵抗病毒的机制与溶菌酶杀灭细菌的机制相同
C.艾滋病患者的血液中可以检出HIV这种病毒
D.人感染HIV后的症状与体内该病毒浓度和T细胞数量有关
【答案】CD
【分析】寄生在细胞内的病原体需要先由细胞毒性T细胞将靶细胞裂解,然后由抗体与病原体结合,进而被其他免疫细胞细胞吞噬处理。
【详解】A、人体对寄生在细胞中的结核杆菌的免疫机理是细胞免疫,细胞毒性T细胞和宿主细胞结合,使宿主细胞裂解死亡,抗体是无法进入宿主细胞的,A错误;
B、抗体抵抗病毒是通过与病毒的特异性抗原结合,形成沉淀或细胞集团,进而被吞噬细胞吞噬消化,属于特异性免疫,而溶菌酶杀死细菌是人体免疫的第二道防线,属于非特异性免疫,二者机制不同,B错误;
C、HIV病毒的存在部位是精液、阴道分泌物、血液等部位,因此艾滋病患者的血液中可以检出HIV这种病毒,C正确;
D、由于HIV会破坏T淋巴细胞,所以T淋巴细胞的数量大大降低,患者恶性肿瘤的发病率大大升高,故人感染HIV后的症状与体内该病毒浓度和T细胞数量有关,D正确。
故选CD。
三、综合题
36.请回答下列有关人体血糖平衡和调节的问题:
(1)正常情况下,血糖浓度维持在_____g/L;饭后1小时内;运动员在长跑比赛中,机体血糖大量消耗的主要途径是_____。 血糖含量降低时,_____两种激素)分泌增加,使血糖快速补充,其获得补充的主要途径是_____。
(2)饭后,大量的葡萄糖吸收到体内,但是正常人的血糖浓度只是短暂升高,很快就恢复正常,参与恢复的主要激素是胰岛素,刺激该激素分泌的信号分子(因素)有_______________(答出两点即可),该激素的具体生理功能是____________________。
(3)若要验证一定量的某种降血糖物质X能使患糖尿病的小鼠的血糖浓度下降到正常的范围,进行如下实验(注:用生理盐水配置X溶液),请回答:
用_____小鼠作为实验组,用患糖尿病小鼠作为对照组1,用_____小鼠作为对照组2。实验组注射_____,对照组1、2注射等量的生理盐水,一定时间后若实验组和对照组_____(填数字)的血糖浓度均在正常范围内,而对照组___________________________________(填数字)的血糖浓度高于正常范围,则表明一定量的X能使患糖尿病的小鼠的血糖浓度下降到正常范围。
【答案】(1) 0.8~1.2g/L 血糖的氧化分解 胰高血糖素和肾上腺素 肝糖原的分解(和非糖物质的转化)
(2) 神经递质、血糖浓度 促进组织细胞加速摄取、利用和储存葡萄糖,从而使血糖水平降低
(3) 患糖尿病 正常 一定量的X溶液(或X溶液) 2 1
【分析】人体血糖的三个来源:食物、肝糖原的分解、非糖物质的转化;三个去处:氧化分解、合成肝糖原 肌糖原、转化成脂肪蛋白质等。
(1)
正常情况下,血糖浓度为0.8~1.2g/L,运动员在长跑比赛中,血糖不断被消化,消耗的主要途径是血糖的氧化分解,主要通过肝糖原的分解和非糖物质的转化来实现补充,补充过程中胰高血糖素和肾上腺素分泌会增加。
(2)
降低血糖的激素为胰岛素,刺激胰岛素分泌的信号分子有神经递质、血糖浓度、胰高血糖素含量等;胰岛素的作用生理作用是促进组织细胞加速摄取、利用和储存葡萄糖,从而使血糖下降。
(3)
为了验证一定量的某种降血糖物质X能使患糖尿病的小鼠的血糖浓度下降到正常的范围,实验组的小鼠需患糖尿病,以便证明X能使患糖尿病的小鼠的血糖浓度下降到正常的范围;对照组1中的小鼠用来证明,患糖尿病的小鼠不能自身使血糖浓度降低;而对照组2中的小鼠用来排除生理盐水对血糖降低的影响;若实验组小数的血糖降低到正常水平,对照组1的小鼠血糖浓度仍高于正常水平,对照组2的小鼠血糖浓度仍是正常水平,则可以证明一定量的X能使患糖尿病的小鼠的血糖浓度下降到正常的范围。
37.新型冠状病毒可通过表面的刺突蛋白(S蛋白)与人呼吸道粘膜上皮细胞的ACE2受体结合,侵入人体,引起肺炎。下图为病毒侵入后,人体内发生的部分免疫反应示意图。
(1)图中机体内吞噬细胞摄取处理病毒,将病毒的抗原暴露在细胞表面,被_____细胞表面的受体识别后激活该细胞。
(2)B细胞识别入侵的病毒后,在淋巴因子作用下,经过细胞的_____,形成_____细胞。
(3)为判断疑似患者是否为新型冠状病毒感染者,采集鼻咽拭子主要用于病原学检查,检测病毒的核酸,还可采集血液样本主要用于血清学检查,检测___________________________________。
(4)对志愿者接种新型冠状病毒试验疫苗后,机体免疫系统能产生相应抗体,还能产生的免疫细胞有______________________________。
(5)欲以某种实验小鼠为材料,获得较高浓度的抗新型冠状病毒抗体,在你的实验思路中,关键是需对小鼠进行__________(处理)。为什么?______________________________。
【答案】(1)T
(2) 增殖、分化 浆细胞和记忆
(3)抗新型冠状病毒抗体
(4)记忆细胞、效应T细胞
(5) 两次或多次注射相同抗原 因为第二次或更多次注射相同抗原,会使小鼠产生更多的浆细胞,从而产生更多的抗体
【分析】体液免疫的过程:病原体对吞噬细胞吞噬、处理呈递给T细胞,T细胞分泌淋巴因子,B细胞在抗原刺激和淋巴因子的作用下,增殖分化形成浆细胞和记忆B细胞,浆细胞分泌的抗体与抗原特异性结合。细胞免疫过程:病原体对吞噬细胞吞噬、处理呈递给T细胞,T细胞增殖分化形成效应T细胞和记忆T细胞,效应T细胞作用于靶细胞,使靶细胞裂解死亡,释放靶细胞中的抗原。
(1)
首先抗原进入血液,经过吞噬细胞的吞噬、处理将抗原暴露在细胞表面,被T细胞表面的受体识别后激活该细胞。
(2)
B细胞增殖分化为浆细胞和记忆细胞,浆细胞产生抗体,与抗原特异性结合形成沉淀或细胞集团,最后由吞噬细胞吞噬、消化。
(3)
为判断疑似患者是否为新冠病毒感染者,采集鼻咽拭子主要用于病原学检查,检测病毒的核酸;采集血液样本主要用于血清学检查,检测抗新型冠状病毒抗体。
(4)
志愿者接种新型冠状病毒试验疫苗后,机体免疫系统能产生浆细胞(效应B细胞),分泌相应抗体,还能产生的免疫细胞有记忆细胞、效应T细胞。
(5)
要获得较高浓度的抗新型冠状病毒抗体,需对小鼠进行两次或多次注射相同抗原,因为第二次或更多次注射相同抗原,会使小鼠产生更多的浆细胞,从而产生更多的抗体。
38.遗传学理论可用于指导农业生产实践。回答下列问题:
(1)生物体进行有性生殖形成配子的过程中,在不发生染色体变异的情况下,产生基因重新组合的途径有两条,分别是_____。
(2)在诱变育种过程中,通过诱变获得的新性状一般不能稳定遗传,原因是_____,若要使诱变获得的性状能够稳定遗传,需要采取的措施是_____。
玉米长果穗(H)对短果穗(h)为显性,黄粒(F)对白粒(f)为显性,两对基因独立遗传.现有甲(HHFF)、乙(hhFF)、丙(HHff)三个品系的纯种玉米.
(3)将甲与短果穗白粒植株杂交得 F1,F1 再与某植株杂交,后代的表现型及比例为长果穗黄粒:短果穗黄粒=3:1,那么某植株的基因型是__________。
(4)为提高产量,在生产中使用的玉米种子都是杂交种.现有长果穗白粒和短果穗黄粒两个玉米杂合子品种,为了达到长期培育长果穗黄粒(HhFf)玉米杂交种的目的,科研人员设计了如图的快速育种方案。
图中的处理方法 A 和B 分别是指_____、_____。以上育种过程中所依据的两个遗传原理是_____。
【答案】(1)在减数分裂过程中,随着非同源染色体的自由组合,非等位基因自由组合;同源染色体上的等位基因随着非姐妹染色单体的交换而发生交换,导致染色单体上的基因重组。
(2) 控制新性状的基因是杂合的 通过自交筛选性状能稳定遗传的子代
(3)HhFF
(4) 花药离体培养 秋水仙素处理 染色体变异、基因重组
【分析】基因重组是生物体进行有性生殖的过程中控制不同性状的基因的重新组合,基因重组有自由组合型和互换型两类,前者发生在减数第一次分裂的后期(非同源染色体的自由组合),后者发生在减数第一次分裂的四分体(同源染色体的非姐妹染色单体的互换)。
(1)
基因重组是指在生物体进行有性生殖的过程中,控制不同性状的基因的重新组合,在不发生染色体结构变异的情况下,产生基因重组的途径有两条:一是减数第一次分裂的四分体时期,同源染色体的非姐妹染色单体之间发生互换,导致位于一对同源染色体上的非等位基因发生重组;二是减数第一次分裂后期,非同源染色体的自由组合导致位于非同源染色体上的非等位基因的自由组合。
(2)
诱变育种过程中,通过诱变获得的具有新性状的个体一般为杂合体,不能稳定遗传;要使诱变获得的性状能够稳定遗传,若为植物常通过连续自交筛选性状能稳定遗传的子代。
(3)
甲(HHFF)与短果穗白粒玉米(hhff)杂交得F1,F1基因型为HhFf,F1与某品种杂交,后代的表现型及比例为长果穗黄粒∶短果穗黄粒=3∶1,故该品种为HhFF。
(4)
图中的处理方法A和B分别是指花药离体培养、秋水仙素处理。以上育种过程包括单倍体育种和杂交育种,所依据的两个遗传原理分别是染色体变异、基因重组。
四、非选择题组
39.Ⅰ.环境变化及相关部位病变都可影响血液中的甲状腺激素水平,引起机体生理活动的变化。回答下列问题:
(1)冬季气温降低时,寒冷刺激的信号传入下丘脑体温调节中枢,通过调节使甲状腺激素分泌量增多,提高_____,使机体产生的热量增加,以抵御外界寒冷。但血液中的甲状腺激素水平不会过高,这与甲状腺激素的分级调节存在_____调节机制有关。
(2)患者甲因身体不适就医,医生根据其病史初步判定下丘脑、垂体和甲状腺中有一个部位发生病变。经检测,甲状腺激素和促甲状腺激素(TSH)水平都明显低于正常范围,据此可排除的病变部位是_____,理由是__________;给患者注射适量促甲状腺激素释放激素后,测得TSH水平仍然低于正常范围,说明该患者的病变部位是_____。
(3)患者乙由于体内甲状腺激素水平下降,出现行动迟缓、少动嗜睡的症状,这与该患者神经系统的_____降低有关。
Ⅱ.足球比赛中,运动员体内多种生理过程发生了改变。回答下列问题:
(4)机体产热大量增加,通过神经调节,引起皮肤_____,导致散热加快,以维持体温的相对恒定。
(5)机体大量出汗失水较多,导致_____升高刺激下丘脑渗透压感受器,引起垂体释放_____,继而促进_____,以维持体内的水盐平衡。该调节方式属于_____调节
【答案】(1) 细胞代谢速率 反馈
(2) 下丘脑 如果病变为下丘脑,则促甲状腺素释放激素、促甲状腺激素和甲状腺激素都低于正常范围 垂体
(3)兴奋性
(4)毛细血管舒张
(5) 血浆渗透压 抗利尿激素 肾小管和集合管重吸收水 神经-体液
【分析】当人体失水过多、饮水不足或吃的食物过咸时→细胞外液渗透压升高→下丘脑渗透压感受器受到刺激→垂体释放抗利尿激素增多→肾小管、集合管对水分的重吸收增加→尿量减少。同时大脑皮层产生渴觉(主动饮水)。
(1)
体温调节中枢位于下丘脑。甲状腺激素的作用是提高细胞代谢的速率,使机体产热量增加。下丘脑分泌促甲状腺激素释放激素,促使垂体分泌促甲状腺激素;促甲状腺激素随血液运输到甲状腺,促使甲状腺增加甲状腺激素的合成和分泌;血液中甲状腺激素含量增加到一定程度时,又反过来抑制下丘脑和垂体分泌相关激素,进而使甲状腺激素分泌减少,因此血液中的甲状腺激素水平不会过高,这与甲状腺激素的分级调节存在反馈调节机制有关。
(2)
甲状腺激素和促甲状腺激素(TSH)水平都明显低于正常范围,据此可排除的病变部位是下丘脑,理由是如果病变部位为下丘脑,则促甲状腺激素释放激素、促甲状腺激素和甲状腺激素水平都低于正常范围;给患者注射适量促甲状腺激素释放激素后,测得TSH水平仍然低于正常范围,说明该患者的病变部位是垂体。
(3)
甲状腺激素可以提高神经系统的兴奋性,甲状腺激素水平下降会引起神经系统的兴奋性降低。
(4)
足球比赛中,由于产热增加,机体会通过一系列调节,加快散热,从而维持体温的相对恒定,主要调节途径之一是下丘脑的体温调节中枢通过传出神经作用于皮肤的毛细血管,使毛细血管舒张,加快散热,同时汗腺分泌增加,散热增强。
(5)
机体大量出汗导致失水较多,细胞外液渗透压升高,渗透压感受器兴奋,最后引起垂体释放抗利尿激素,而抗利尿激素促进肾小管、集合管重吸收水分,减少尿液量,从而降低细胞外液渗透压,属于神经-体液调节。
40.I. 某兴趣小组通过记录传入神经上的电信号及产生的感觉,研究了不同刺激与机体感觉之间的关系,结果如下:
刺激类型
刺激强度
传入神经上的电信号(时长相等)
产生的感觉类型
感觉强度
针刺激
较小
刺痛
较弱
较大
较强
热刺激
较低
热感
较弱
较高
较强
(1)神经纤维在未受到刺激时膜内外电位的表现是_____,受到刺激时产生的可传导的兴奋称为_____。
(2)不同类型的刺激引起不同类型的感觉,原因是_____不同;不同强度的刺激通过改变传入神经上电信号的_____,导致感觉强度的差异。
(3)当给某部位受损的人热刺激时,可在整个传入通路中记录到正常电信号,但未产生感觉,其受损的部位可能是______。
II. 将蛙脑破坏,保留脊髓,做蛙心静脉灌注,以维持蛙的基本生命活动。暴露蛙左后肢屈反射的传入神经和传出神经,分别连接电位计a和b。将蛙左后肢趾尖浸入 0.5%硫酸溶液后,电位计a和b 有电位波动,出现屈膝反射,图为该反射弧结构示意图。
(4)请设计一个简便的实验,验证兴奋能在神经纤维上双向传导,而在反射弧中只能单向传递。(写出方法和现象)______ 。
(5)若在灌注液中添加某种药物,将蛙左后肢趾尖浸入 0.5%硫酸溶液后,电位计a有波动,电位计b未出现波动,左后肢未出现屈反射,其原因可能有:_____(答出一点即可)。
【答案】(1) 外正内负 神经冲动
(2) 感受器 频率
(3)大脑皮层
(4)在电位计b与骨骼肌之间适当刺激,电位计b出现电位波动,左后肢屈腰,电位计a没有波动
(5)药物阻止神经递质的释放药物与突触后膜上特异性受体结合,阻碍其与神经递质结合
【分析】1.神经纤维静息状态时,主要表现 K+外流(导致膜外阳离子多),产生外正内负的膜电位,该电位叫静息电位。兴奋时, 主要表现Na+内流(导致膜内阳离子多),产生一次内正外负的膜电位变化。神经元的兴奋部位和未兴奋部位之间由于存在电势差而形成局部电流,局部电流又刺激临近未兴奋部位产生一次兴奋。
2.神经元之间的信息传递过程:当神经末梢有神经冲动传来时,突触前膜内的突触小泡受到刺激,释放神经递质。神经递质经扩散通过突触间隙,与突触后膜上的特异性受体结合,引发突触后膜电位变化,然后神经递质被酶分解或被突触前膜回收。
(1)
神经纤维在未受到刺激时表现为静息电位,其特点是外正内负,受到刺激时产生的可传导的兴奋称为神经冲动。
(2)
不同类型的刺激引起不同类型的感觉,原因是不同反射弧中感受器不同;不同强度的刺激通过改变传入神经上电信号的频率,导致感觉强度的差异。
(3)
人类的所有感觉均在大脑皮层形成,当给某部位受损的人热刺激时,可在整个传入通路中记录到正常电信号,但未产生感觉,其受损的部位是大脑皮层。
(4)
兴奋在神经元之间单向传递,只能由突触前膜形成突触小泡经胞吐方式分泌到突触间隙,与突触后膜的受体蛋白结合,引起下一个神经细胞兴奋或抑制,因此刺激电位计a与骨骼肌之间的传出神经,观察到电位计b有电位波动和左后肢屈腿,电位计a未出现电位波动。
(5)
灌注某种药物后a电位计能记录到电位波形,在b电位计能记录到电位波形,说明该药物并非抑制神经纤维膜上电压门控钠离子通道,而是抑制突触兴奋的传递,因此该药物的作用可能是使突触前膜释放的递质不能与突触后膜上的特异性受体结合,也可能是使突触前膜不能释放递质。
相关试卷
这是一份2022-2023学年福建省厦门市一中高二上学期期中生物试题含解析,文件包含福建省厦门市一中2022-2023学年高二上学期期中生物试题Word版含解析docx、福建省厦门市一中2022-2023学年高二上学期期中生物试题Word版无答案docx等2份试卷配套教学资源,其中试卷共48页, 欢迎下载使用。
这是一份福建省厦门市一中2022-2023学年高二生物上学期期中试题(Word版附解析),文件包含核心素养人教版小学数学五年级下册416练习十六课件pptx、核心素养人教版小学数学五年级下册416练习十八教案docx、核心素养人教版小学数学五年级下册416练习十八导学案docx等3份课件配套教学资源,其中PPT共22页, 欢迎下载使用。
这是一份【期中真题】福建省厦门市一中2022-2023学年高二上学期期中生物试题.zip,文件包含期中真题福建省厦门市一中2022-2023学年高二上学期期中生物试题原卷版docx、期中真题福建省厦门市一中2022-2023学年高二上学期期中生物试题解析版docx等2份试卷配套教学资源,其中试卷共36页, 欢迎下载使用。

