【期中真题】(部编版)2023-2024学年八年级历史上册 期中真题分项汇编-高频选择题 第一单元 古代亚非文明-试卷.zip
展开第一单元 古代亚非文明
精选高频考题50题·选择题
涉及考点
考点01 古代埃及
考点02 古代两河流域
考点03 古代印度
古代埃及
1.(2022秋·福建龙岩·九年级统考期中)某同学向全班同学介绍了他们搜集的金字塔、象形文字、太阳历相关资料,与这些资料相关的地区是( )
A. B.
C. D.
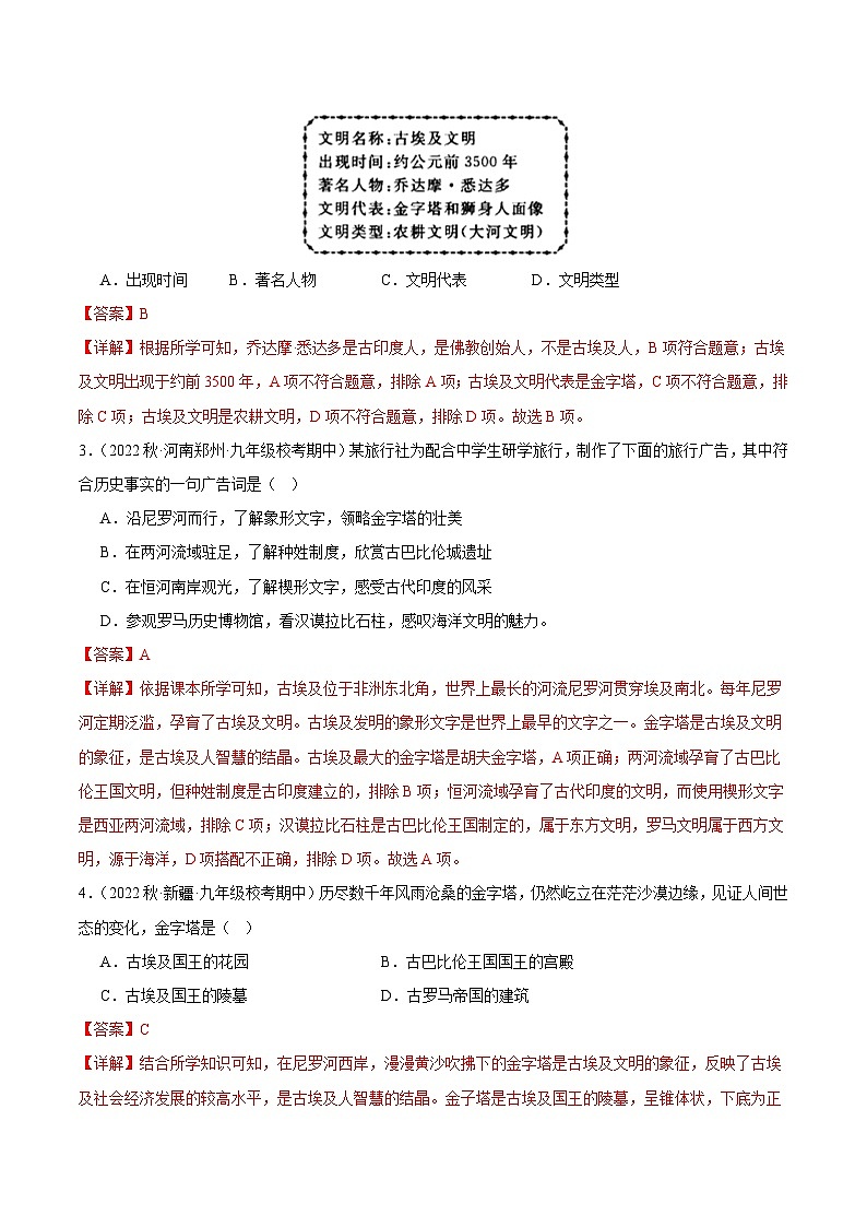
2.(2022秋·山东烟台·八年级统考期中)如下图是某班同学制作的历史学习卡片,其中有一处错误,该处是( )
A.出现时间 B.著名人物 C.文明代表 D.文明类型
3.(2022秋·河南郑州·九年级校考期中)某旅行社为配合中学生研学旅行,制作了下面的旅行广告,其中符合历史事实的一句广告词是( )
A.沿尼罗河而行,了解象形文字,领略金字塔的壮美
B.在两河流域驻足,了解种姓制度,欣赏古巴比伦城遗址
C.在恒河南岸观光,了解楔形文字,感受古代印度的风采
D.参观罗马历史博物馆,看汉谟拉比石柱,感叹海洋文明的魅力。
4.(2022秋·新疆·九年级校考期中)历尽数千年风雨沧桑的金字塔,仍然屹立在茫茫沙漠边缘,见证人间世态的变化,金字塔是( )
A.古埃及国王的花园 B.古巴比伦王国国王的宫殿
C.古埃及国王的陵墓 D.古罗马帝国的建筑
5.(2022秋·贵州铜仁·九年级统考期中)“据说埃及人民在建造这些金字塔时热情很高,相信他们正在为一位能决定他们共同幸福的神建造“宅邸”。不管这一说法的理由是什么——也许还可以设想,无论埃及人民对建造金字塔有无热情,他们在这件事上都没有选择的余地。”材料想表达的观点是埃及金字塔( )
A.象征着王权的至高无上 B.是古埃及人智慧的结晶
C.是古埃及文明的象征 D.表明人类的法制传统源远流长
6.(2022秋·福建泉州·九年级统考期中)历史古迹是古代文明的见证,如图所示古迹能够见证古代埃及文明的是( )
A. B.
C. D.
7.(2022秋·陕西渭南·九年级统考期中)假如通过“时空隧道”,让你回到约公元前3100年的古埃及,你能在古埃及看到的文明成就有( )
①象形文字 ②金字塔 ③甲骨文 ④《汉谟拉比法典》
A.①② B.①②④ C.①③④ D.②③④
8.(2022秋·青海海东·九年级统考期中)胡夫金字塔后,金字塔越来越小,反映了( )
A.金字塔建造更小巧玲珑 B.古埃及经济衰落
C.王权逐渐衰落 D.埃及国王权力无限
9.(2022秋·云南玉溪·九年级统考期中)古埃及被认为是“尼罗河的赠礼”。这里曾经孕育的文明成果是( )
A. B.
C. D.
10.(2022秋·山东德州·九年级统考期中)“建筑是一种对权力的雄辩术。”下列建筑能证明这一观点的是( )
①北京故宫 ②雅典帕特农神庙 ③金字塔
A.①②③ B.①③ C.②③ D.①②
11.(2022秋·安徽滁州·九年级校联考期中)图特摩斯三世被史学家们誉为“第一个曾经建立了一个具有任何真正意义的帝国的人,也是第一位世界英雄”“古埃及的拿破仑”。他获得如此赞誉的主要原因是( )
A.建立了第一个奴隶制国家 B.修建了古埃及最大的金字塔
C.初步实现了古埃及的统一 D.使古埃及成为强大军事帝国
12.(2022秋·山东枣庄·九年级统考期中)行知中学九年级历史社团研究太阳历、象形文字、狮身人面像、金字塔等内容。据此可知,该历史社团研究的文明古国是( )
13.(2022秋·山东青岛·九年级统考期中)古代埃及人组建了一支建筑团队,从设计师到工匠、从工程队队长到普通工人,再加上形形色色的后勤人,大金字塔正是他们通力合作的成果。这从侧面反映了古埃及( )
A.法制传统源远流长 B.社会经济水平较高
C.自然环境较为恶劣 D.王权逐渐走向衰落
14.(2022秋·山东潍坊·九年级统考期中)文字是人类用符号记录表达信息以传之久远的方式和工具。下列古老文字属于古埃及文明的是( )
A.象形文字 B.楔形文字 C.甲骨文 D.梵文
古代两河流域
15.(2022秋·山东烟台·八年级统考期中)《汉谟拉比法典》规定:如果理发师没有告诉奴隶的主人,就剃去了这个奴隶的奴隶标识,则此理发师应断指。这反映了古巴比伦王国的法律( )
A.不允许理发师为奴隶理发 B.一定程度上保护奴隶利益
C.对待奴隶很残酷 D.维护奴隶主阶级的利益
16.(2022秋·湖南永州·九年级期中)大河流域是孕育人类文明的摇篮。下列选项搭配正确的是( )
A.尼罗河—古印度——甲骨文
B.印度河、恒河—古埃及——金字塔
C.两河流域——古巴比伦——汉谟拉比法典
D.黄河、长江——中国——种姓制度
17.(2022秋·江苏镇江·九年级统考期中)《汉谟拉比法典》成文法典文明成果诞生于下列哪一地区?( )
A. B. C. D.
18.(2022秋·新疆·九年级校考期中)人类最早的文明是在适合农业耕作的大河流域产生,其中两河流域的文明成果是( )
A.编制儒略历 B.修建了呈角锥体状的法老陵墓
C.制定了一部较为完备的法典 D.确立了贵贱分明的四等级制度
19.(2022秋·天津红桥·九年级统考期中)下列世界古代文明成果,属于下图所示文明地区的人们所创造的是( )
A.太阳历 B.《汉谟拉比法典》
C.司母戊鼎 D.奥林匹亚神庙宙斯像
20.(2022秋·江西萍乡·九年级统考期中)《汉谟拉比法典》规定:倘买者不能领到出售与彼之卖者及买时作证之证人,而仅失物之主提出知其失物之证人,则买者为窃贼,应处死;失物之主应收回其所失之物。这说明该法典( )
A.维护了奴隶的利益 B.反映古巴比伦的社会状况
C.维护奴隶主阶级的利益 D.重视对私有财产的保护
21.(2022秋·福建三明·九年级统考期中)文物古迹是古代文明的见证。图文物见证了( )
A.古希腊文明 B.古埃及文明 C.古巴比伦文明 D.古印度文明
22.(2022秋·福建泉州·九年级统考期中)“法典的颁布是因为人与人之间充满了不安全感,所以美索不达米亚人试图通过编制完备的法典来消除各种潜在的冲突。"据此可知,古巴比伦( )
A.用法律调节社会关系 B.形成了严格等级制度
C.有着发达的商品经济 D.建立奴隶制专制统治
23.(2022秋·河南安阳·九年级统考期中)威尔·杜兰特在评述某古代文明时说“这里之所以成为传说中的伊甸园、西亚的谷仓,主要是由于河流的定期泛滥。”这表明,该古代文明能够存在的原因是( )
A.农业十分发达 B.优越的自然条件 C.土地十分肥沃 D.先进的生产技术
24.(2022秋·青海海东·九年级统考期中)古巴比伦王国国王汉谟拉比的主要功绩有 ( )
A.发明楔形文字 B.制定《汉谟拉比法典》 C.统一埃及 D.建造金字塔
25.(2022秋·青海海东·九年级统考期中)公元前18世纪的古巴比伦王国汉谟拉比实行有效统治,采取的措施是( )
A.君主专制,中央集权 B.民主共和,人民政权
C.诸侯林立,封邦建国 D.中央集权,地方郡县
26.(2022秋·安徽芜湖·九年级芜湖市第二十九中学校考期中)《爱在西元前》的歌词中写道“古巴比伦王朝颁布了《汉谟拉比法典》,刻在黑色的玄武岩上,距今已经多年”歌词中的横线处应填写( )
A.3700 B.3900 C.1700 D.1800
27.(2022秋·江苏泰州·九年级统考期中)迄今已知世界上第一部较为完整的成文法典最有可能是用以下哪种文字书写的?( )
A.罗马文字 B.象形文字 C.楔形文字 D.拉丁文字
28.(2022秋·江苏泰州·九年级统考期中)大河流域孕育了灿烂的古代人类文明。下列文明成果与地区搭配正确的是( )
A.尼罗河流域——楔形文字 B.两河流域——《汉谟拉比法典》
C.印度河流域——伊斯兰教 D.黄河流域一一种姓制度、佛教
29.(2022秋·甘肃庆阳·九年级统考期中)在《汉谟拉比法典》中,有许多关于租赁、雇佣、交换等方面的规定,从中我们可以了解到( )
A.奴隶制度在古巴比伦相当普及
B.家庭奴隶制是古巴比伦的一大特征
C.古巴比伦分为自由民、无公民权的自由民和奴隶三个社会等级
D.商品经济在古巴比伦比较活跃
30.(2022秋·山东济宁·九年级统考期中)楔形文字既有语义符号,又有语音符号。它诞生于下列哪个地区( )
A. B. C. D.
31.(2022秋·云南玉溪·九年级统考期中)《汉谟拉比法典》是迄今已知世界上第一部较为完整的成文法典。材料反映的是《汉谟拉比法典》的( )
A.时间 B.背景 C.内容 D.地位
32.(2022秋·安徽滁州·九年级校联考期中)古巴比伦人在生产生活过程中,对刑事、民事、商贸,婚姻等行为都做了详细的规定,并于公元前18世纪左右形成了《汉谟拉比法典》。这说明( )
A.奴隶制度在古巴比伦相当发达 B.古巴比伦人的生活比较充实
C.人类社会的法制传统源远流长 D.商品经济在古巴比伦比较活跃
33.(2022秋·山东枣庄·九年级统考期中)它是迄今已知世界上第一部较为完整的成文法典,是古巴比伦王国留给人类的宝贵文化遗产。它是( )
A.楔形文字 B.空中花园 C.《汉谟拉比法典》 D.阿拉伯数字
34.(2022秋·山东烟台·八年级统考期中)古丝绸之路跨越尼罗河流域、两河流域、印度河和恒河流域、黄河和长江流域。其中,古丝绸之路跨越的“两河流域”诞生了( )
A.古埃及 B.古希腊 C.古巴比伦王国 D.古印度
35.(2022秋·山东滨州·九年级统考期中)《汉谟拉比法典》作为一部公开的成文法,它废止了执法者可以根据形势的需要、上司的需要,随机量刑执法或法外开恩的陋习,开创了人类法制管理的先河。这表明《汉谟拉比法典》( )
A.维护奴隶主阶级利益 B.有助于维护社会公平
C.维护了君主专制制度 D.有效解决了社会矛盾
36.(2022秋·湖南永州·九年级统考期中)一个考古队从中国出发,自东向西去考察亚洲文明古国发源地的最后一站( )
A.黄河流域 B.印度河流域 C.两河流域 D.尼罗河流域
37.(2022秋·黑龙江绥化·八年级校考期中)迄今已知世界上第一步较为完整的成文法典是( )
A.《查士丁尼法典》 B.《十二铜表法》
C.《法理概要》 D.《汉谟拉比法典》
38.(2022秋·湖北武汉·九年级武汉市武珞路中学校考期中)我校九年级同学进行历史学习专题探究,搜集到以下史料。据此推断探究的主题最有可能是( )
古埃及:象形文字和金字塔 古代两河流域流域:模形文字和《汉谟拉比法典》 中国:甲骨文和青钢器 古代印度:种姓制度和佛教 |
A.古代文明的传承性 B.古代文明的多元性
C.古代文明的交互性 D.古代文明的同一性
39.(2022秋·湖北武汉·九年级统考期中)小明学习“古代亚非文明”专题时制作了该地图,用A、B、C、D分别标出亚非四大文明古国。其中B处是( )
A.古代埃及 B.古巴比伦 C.古代印度 D.古代中国
40.(2022秋·河南南阳·九年级统考期中)《汉谟拉比法典》中曾提及当时十多种手工业行业,如纺织、制陶、冶金、木工、皮革、造船、制砖和建筑等。这些内容有利于研究( )
A.欧洲成文法的发展演变 B.古代两河流域的社会经济
C.古埃及的农业发展水平 D.古代印度的种姓制度
古代印度
41.(2022秋·山东烟台·八年级统考期中)北京大学教授尚会鹏在《种姓与印度教社会》中写道:只要印度教在,种姓制度就不会亡,它对今日乃至可预见的将来的印度教社会仍会有影响。”对于印度的种姓制度理解正确的是( )
A.种姓制度是由印度土著建立的 B.种姓制度中,国王处在第一等级
C.种姓制度对印度社会影响深远 D.种姓制度下,前四个等级都是雅利安人
42.(2022秋·福建泉州·九年级统考期中)古代印度是人类文明的发祥地之一,表现出独有的历史特征。图所反映的制度是( )
婆罗门 |
刹帝利 |
吠舍 |
首陀罗 |
A.分封制度 B.种姓制度 C.民主制度 D.封建等级制度
43.(2022秋·天津红桥·九年级统考期中)乐山大佛为弥勒佛坐像,通高71米,是中国最大的一尊摩崖石刻造像,被联合国教科文组织列为世界文化遗产。与此尊坐像相关宗教的创始人是( )
A.乔达摩·悉达多 B.亚里士多德
C.源赖朝 D.屋大维
44.(2022秋·天津红桥·九年级统考期中)玄奘游历印度时记录:“城镇和村庄都有几扇内门,城墙又宽又高……屠夫、渔夫、舞女、刽子手和清道夫之类的人不能住在城里,且行走时只能走路的左边……”。这印证了印度历史上实行过( )
A.种姓制度 B.共和制度 C.联邦制度 D.郡国制
45.(2022秋·陕西渭南·九年级统考期中)雅利安人进入印度后,逐渐建立了严格的社会等级制度。在当时的四个等级中,商人处于下列哪个等级?( )
A.婆罗门 B.首陀罗 C.刹帝利 D.吠舍
46.(2022秋·福建泉州·九年级统考期中)据说印度贵族婚宴上招待客人时,因为居上位者很忌讳接触较低阶层碰过的器皿,用香蕉叶当餐盘,这是印度菜香蕉叶饭(如图)的由来。这个习俗适合用来说明( )
A.佛教影响人的生活 B.印度的环保意识
C.印度的种族歧视 D.种姓制度的影响
47.(2022秋·安徽芜湖·九年级芜湖市第二十九中学校考期中)佛经里说佛陀路遇被视为贱民的担粪便的提尼,最后提尼被佛陀收为弟子,这说明佛教( )
A.要改造贱民 B.宣扬人人平等
C.是下层民众的代言人 D.宣扬“忍耐顺从”
48.(2022秋·青海海东·九年级统考期中)与“种姓制度”、创立佛教相关的古代文明发祥地是( )
A.两河流域 B.尼罗河流域 C.黄河流域 D.印度河流域
49.(2022秋·江苏泰州·九年级统考期中)这种制度以统治阶层为中心,划分出许多以职业为基础的群体,这些群体最后再分成不外婚制的氏族,整合成一套散布于整个印度的社会体系。“这种制度”指的是( )
A.法老制度 B.幕府制度 C.中央集权制 D.种姓制度
50.(2022秋·山东济宁·九年级统考期中)某《法典》规定:“刹帝利辱骂了婆罗门要罚款100帕那(银钱单位),吠舍骂了要罚款150到200帕那,首陀罗辱骂了,要用滚烫的油灌入他的口中和耳中。”这一规定出自( )
A.古代印度 B.古代中国 C.古巴比伦王国 D.古代埃及
【期中真题】(部编版)2023-2024学年八年级历史上册 期中真题分项汇编-高频选择题 第五单元 走向近代-试卷.zip: 这是一份【期中真题】(部编版)2023-2024学年八年级历史上册 期中真题分项汇编-高频选择题 第五单元 走向近代-试卷.zip,文件包含期中真题部编版2023-2024学年八年级历史上册期中真题分项汇编-高频选择题第五单元走向近代原卷版docx、期中真题部编版2023-2024学年八年级历史上册期中真题分项汇编-高频选择题第五单元走向近代解析版docx、期中真题部编版2023-2024学年八年级历史上册期中真题分项汇编-高频选择题第五单元走向近代答案版docx等3份试卷配套教学资源,其中试卷共63页, 欢迎下载使用。
【期中真题】(部编版)2023-2024学年八年级历史上册 期中真题分项汇编-高频选择题 第二单元 古代欧洲文明-试卷.zip: 这是一份【期中真题】(部编版)2023-2024学年八年级历史上册 期中真题分项汇编-高频选择题 第二单元 古代欧洲文明-试卷.zip,文件包含期中真题部编版2023-2024学年八年级历史上册期中真题分项汇编-高频选择题第二单元古代欧洲文明原卷版docx、期中真题部编版2023-2024学年八年级历史上册期中真题分项汇编-高频选择题第二单元古代欧洲文明解析版docx、期中真题部编版2023-2024学年八年级历史上册期中真题分项汇编-高频选择题第二单元古代欧洲文明答案版docx等3份试卷配套教学资源,其中试卷共58页, 欢迎下载使用。
【期中真题】(部编版)2023-2024学年八年级历史上册 期中真题分项汇编-高频选择题 第三单元 封建时代的欧洲-试卷.zip: 这是一份【期中真题】(部编版)2023-2024学年八年级历史上册 期中真题分项汇编-高频选择题 第三单元 封建时代的欧洲-试卷.zip,文件包含期中真题部编版2023-2024学年八年级历史上册期中真题分项汇编-高频选择题第三单元封建时代的欧洲原卷版docx、期中真题部编版2023-2024学年八年级历史上册期中真题分项汇编-高频选择题第三单元封建时代的欧洲解析版docx、期中真题部编版2023-2024学年八年级历史上册期中真题分项汇编-高频选择题第三单元封建时代的欧洲答案版docx等3份试卷配套教学资源,其中试卷共52页, 欢迎下载使用。

