


还剩16页未读,
继续阅读
第四单元 新民主主义革命的开始(高频选择题50题)-备战八年级历史上学期期中真题分类汇编(部编版)
展开相关试卷
第四单元 新民主主义革命的开始(高频主观题25题)-备战八年级历史上学期期中真题分类汇编(部编版):
这是一份第四单元 新民主主义革命的开始(高频主观题25题)-备战八年级历史上学期期中真题分类汇编(部编版),共40页。试卷主要包含了阅读下列材料,回答问题,阅读材料,完成下列要求,图片是我们学习历史的重要资料,行万里路,读万卷书等内容,欢迎下载使用。
第二单元 近代化的早期探索与民族危机的加剧(高频选择题50题)-备战八年级历史上学期期中真题分类汇编(部编版):
这是一份第二单元 近代化的早期探索与民族危机的加剧(高频选择题50题)-备战八年级历史上学期期中真题分类汇编(部编版),共20页。试卷主要包含了《使西纪程》中说,下图人物中属于洋务派的是,李鸿章曾认为等内容,欢迎下载使用。
第一单元 古代亚非文明(高频选择题50题)九年级历史上学期期中真题分类汇编(部编版):
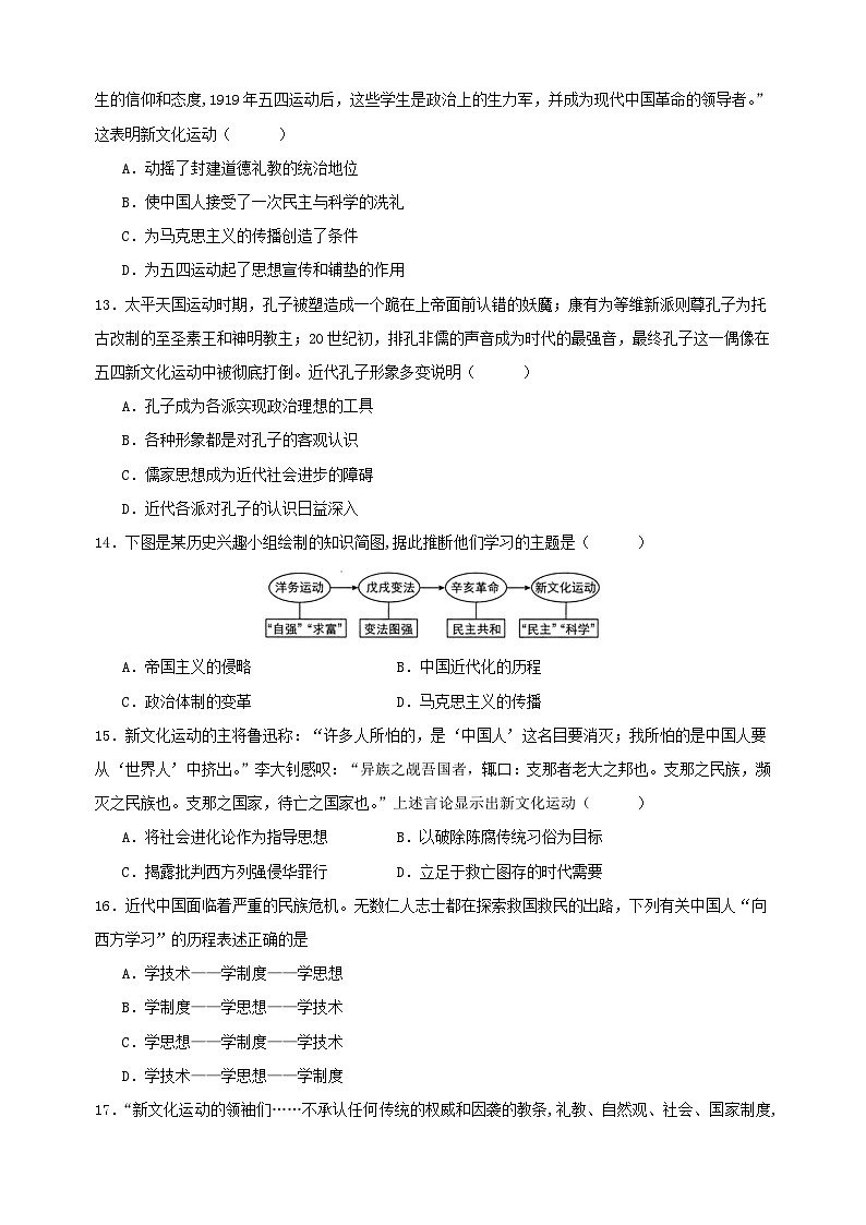
这是一份第一单元 古代亚非文明(高频选择题50题)九年级历史上学期期中真题分类汇编(部编版),共17页。试卷主要包含了古埃及被认为是“尼罗河的赠礼”,“建筑是一种对权力的雄辩术等内容,欢迎下载使用。