福建省龙岩市上杭县才溪中学2023-2024学年高一上学期10月月考生物试题
展开
这是一份福建省龙岩市上杭县才溪中学2023-2024学年高一上学期10月月考生物试题,共8页。试卷主要包含了单选题,简答题等内容,欢迎下载使用。
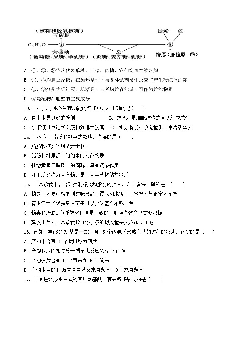
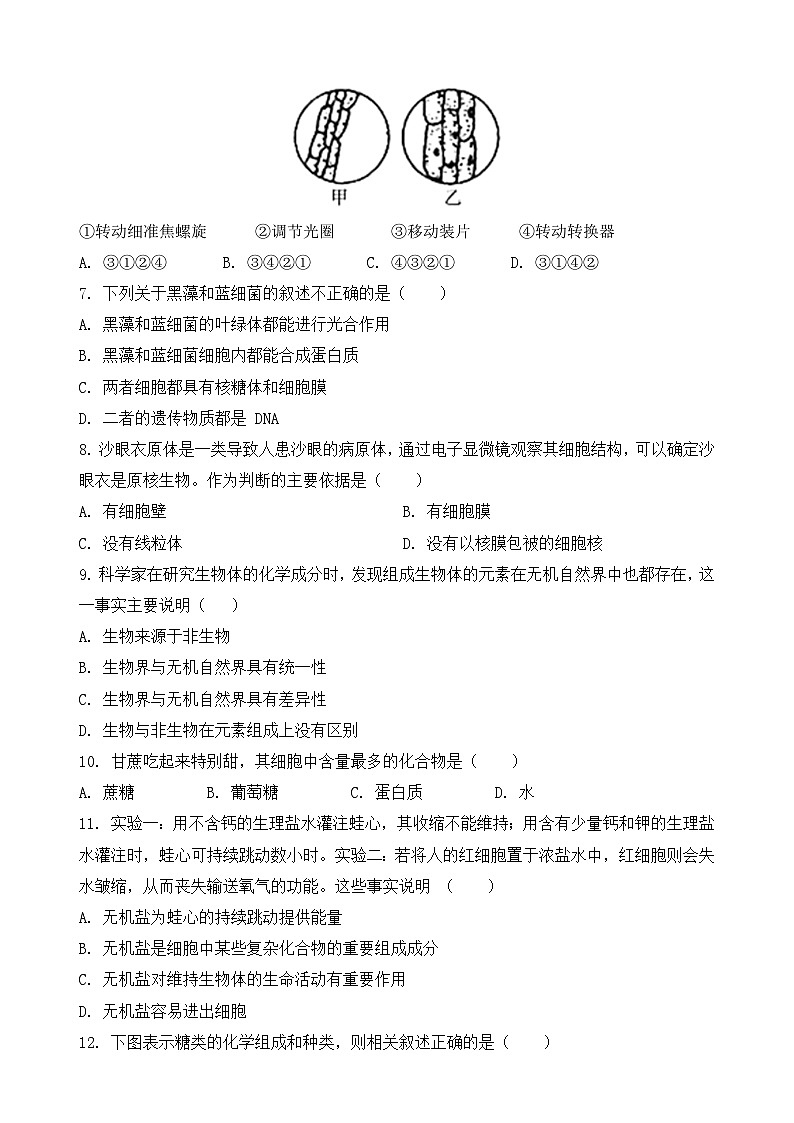
才溪中学2023-2024学年第一学期10月月考高一生物一、单选题(每题2分,选择题共60分)1. 用显微镜观察洋葱鳞片叶表皮的同一部位,应选择下列哪种目镜和物镜的组合,才会使 视野内所看到的细胞数目最多( )A.目镜 10×,物镜 10× B.目镜 16×,物镜 10×C.目镜 16×,物镜 40× D.目镜 10×,物镜 40×2. 下面有关细胞学说的建立及其意义的说法,错误的是 ( )A. 理论和科学实验的结合促进了细胞学说的建立和完善B. 细胞学说打破了动物学和植物学之间的壁垒,促进了生物学的问世C. 施莱登与施旺运用了不完全归纳的方法得出了所有的动植物都是由细胞构成的,这一结论是不可靠的D. 细胞学说的建立是很多科学家共同努力的结果3. 从生命系统的结构层次分析,卧龙自然保护区中的一只大熊猫、卧龙自然保护区中的全部大熊猫、卧龙自然保护区中所有生物和卧龙自然保护区各自对应的层次是( )A. 个体、种群、群落、生态系统 B. 个体、群落、种群、生态系统C. 细胞、种群、群落、生态系统 D. 细胞、群落、种群、生态系统4. 下列事实中,不支持“生命活动离不开细胞”观点的是( )A. 烟草花叶病毒由蛋白质和核酸组成B. 丙肝病毒依赖人体肝细胞生活C. 草履虫是单细胞动物,它有纤毛可以运动D. 父母通过精子和卵细胞把遗传物质传给下一代5. 下列生物中,都属于真核生物的一组是( )A.酵母菌、草履虫、蘑菇 B.霍乱弧菌、颤蓝细菌、霉菌C.变形虫、发菜、链球菌 D.大肠杆菌、蓝细菌、绿藻6. 如图是用显微镜观察植物细胞临时装片的两个视野,要把视野中的物像从甲图转为乙图,下列操作步骤正确的排序是( ) ①转动细准焦螺旋 ②调节光圈 ③移动装片 ④转动转换器A. ③①②④ B. ③④②① C. ④③②① D. ③①④②7. 下列关于黑藻和蓝细菌的叙述不正确的是( )A. 黑藻和蓝细菌的叶绿体都能进行光合作用B. 黑藻和蓝细菌细胞内都能合成蛋白质C. 两者细胞都具有核糖体和细胞膜D. 二者的遗传物质都是 DNA8. 沙眼衣原体是一类导致人患沙眼的病原体,通过电子显微镜观察其细胞结构,可以确定沙眼衣是原核生物。作为判断的主要依据是( )A. 有细胞壁 B. 有细胞膜C. 没有线粒体 D. 没有以核膜包被的细胞核9. 科学家在研究生物体的化学成分时,发现组成生物体的元素在无机自然界中也都存在,这一事实主要说明( )A. 生物来源于非生物B. 生物界与无机自然界具有统一性C. 生物界与无机自然界具有差异性D. 生物与非生物在元素组成上没有区别10. 甘蔗吃起来特别甜,其细胞中含量最多的化合物是( )A. 蔗糖 B. 葡萄糖 C. 蛋白质 D. 水11. 实验一:用不含钙的生理盐水灌注蛙心,其收缩不能维持;用含有少量钙和钾的生理盐水灌注时,蛙心可持续跳动数小时。实验二:若将人的红细胞置于浓盐水中,红细胞则会失水皱缩,从而丧失输送氧气的功能。这些事实说明 ( )A. 无机盐为蛙心的持续跳动提供能量B. 无机盐是细胞中某些复杂化合物的重要组成成分C. 无机盐对维持生物体的生命活动有重要作用D. 无机盐容易进出细胞12. 下图表示糖类的化学组成和种类,则相关叙述正确的是( )A. ①、②、③依次代表单糖、二糖、多糖,它们均可继续水解B. ①、②均属还原糖,在加热条件下与斐林试剂发生反应将产生砖红色沉淀C. ④、⑤分别为纤维素、肌糖原,二者均贮存能量,可作为贮能物质D. ④是植物细胞壁的主要成分13. 下列关于水生理功能的叙述中,不正确的是( )A. 自由水是良好的溶剂 B. 结合水是细胞结构的重要组成成分C. 水溶液可运输代谢废物到排泄器官 D. 水分解能释放能量供生命活动需要14. 下列关于脂质和糖类的叙述,错误的是( )A. 脂肪和糖类的组成元素相同B. 脂肪和糖原都是细胞中的储能物质C. 性激素属于脂质中的固醇,具有调节作用D. 几丁质又称为壳多糖,是甲壳类动物储能物质15. 日常饮食中要合理控制糖类和脂肪的摄入,以下说法正确的是 ( )A. 糖尿病人要严格限制甜味食品,馒头和米饭等主食摄入与正常人无异B. 青少年为了保持身材苗条可以少吃甚至不吃主食C. 糖类和脂肪之间转化程度是一致的,肥胖者饮食只需要限糖D. 建议正常人日常饮食控制添加糖的摄入量每天不超过 50g16. 已知丙氨酸的R 基是—CH3,则 5 个丙氨酸形成多肽的过程的叙述,正确的是( )A. 产物中含有 4 个肽键称为四肽B. 产物多肽的相对分子质量比反应物减少了 90C. 产物多肽含有 5 个氨基和 5 个羧基D. 产物水中的H 既来自氨基又来自羧基,O只来自羧基17. 下图是组成蛋白质的某种氨基酸,有关叙述错误的是( )A. 每种氨基酸分子至少都含有一个①和一个②B. 不同氨基酸之间的区别在于③的不同C. “氨基酸”是因为其分子结构中含有羧基而得名D. 有些氨基酸不能在人体细胞中合成18. 赖氨酸的分子式为C6H14O2N2,则赖氨酸的R基为( )A.—C4H10N B.—C4H10O C.—C4H10ON D.—C5H11N19. 蛋白质的合成过程为氨基酸多肽蛋白质,则①、②过程分别形成的结构是( )A.肽键、氨基酸 B.肽键、肽键C.肽键、特定的空间结构 D空间结构、氨基酸20. 如图为氨基酸分子的结构通式,下列叙述正确的是( )A.结构④在所有生物体内均有20种B.氨基酸脱水缩合产生水,水中的氢来自②和③C.结构④中含有的氨基或羧基一般不参与脱水缩合D.生物体内n个氨基酸形成一条多肽链脱去n个水21.水稻叶肉细胞中的DNA主要分布在细胞核中,RNA主要分布在细胞质中。若将水稻的遗传物质彻底水解,可以得到( )A.一种五碳糖 B.五种含氮碱基C.四种核糖核苷酸 D.八种核苷酸22. 遗传信息是指 ( )A. 核酸中特定的脱氧核苷酸种类B. 核酸中特定的五碳糖种类C. DNA中特定的脱氧核苷酸排列顺序D. 染色体上特定的基因排列顺序23. 如图表示生物体核酸的基本组成单位的模式图,下列说法不正确的是( )A. DNA 与 RNA 在核苷酸上的不同点在②③方面B. 真核细胞中核苷酸共有 5 种C. 若③是尿嘧啶,则②一定是核糖D. 真核细胞中的③有 5 种,②有 2 种24. 下列叙述中,哪项不是核酸的生理功能( )A. 作为遗传信息的载体 B. 是生物的遗传物质C. 是生物体进行生命活动的主要承担者D. 对生物体的遗传变异和蛋白质的生物合成有极其重要的作用25. 下列关于 DNA 与 RNA 的叙述,错误的是( )A. DNA只分布在细胞核,RNA只分布在细胞质B. DNA由两条脱氧核苷酸链构成,RNA由一条核糖核苷酸链构成C. 判断核酸种类可依据五碳糖的种类D. HIV 病毒中含有 4 种含氮碱基、4 种核苷酸26. 下图表示细胞质膜的亚显微结构,下列叙述错误的是( )A.细胞质膜的基本支架是②B.细胞质膜功能的复杂程度主要与①种类和数量有关C.②是静止的,①是运动的,所以细胞质膜具有流动性D.细胞质膜是选择透过性膜27. 下列关于细胞膜的叙述,错误的是( )A. 构成细胞膜的磷脂可以自由移动 B. 细胞膜仅外表面镶有蛋白质C. 以磷脂双分子层为基本支架 D. 糖蛋白与细胞间的识别有关28. 细胞膜上与细胞的识别、免疫反应、信息传递和血型决定有着密切关系的化学物质是( )A.糖蛋白 B.磷脂 C.脂肪 D.固醇29. 脂质体的双分子层结构与细胞膜结构相似,RNA疫苗借助脂质体将mRNA递送至细胞内,该递送方式主要体现细胞膜( )A.将细胞和外界分隔开 B.具有一定的流动性C.是细胞代谢的中心 D.具有选择透过性30. 下面是一组检测生物体主要有机物的实验,表中①~④对应的各项内容描述正确的是( )待测物质试剂预期显色结果反应条件蛋白质双缩脲试剂③④脂肪②橘黄色常温① 斐林试剂砖红色50~65 ℃A.葡萄糖、碘液、紫色、沸水浴 B.蔗糖、苏丹Ⅲ染液、紫色、常温C.还原糖、苏丹Ⅲ染液、蓝紫色、沸水浴 D.果糖、苏丹Ⅲ染液、紫色、常温二、简答题(四大题,每空2分,共40分)31. (12分)下面是两种生物细胞的亚显微结构模式图,请据图回答下列问题(在[ ]内填序号, 上填名称): (1)甲、乙细胞共有的结构:都有_________(填细胞器名称),除此之外,还有_________ 、_________(填结构名称)。(2)甲、乙都是自养生物,乙细胞有[_____]叶绿体能进行__________________,甲细胞中有____________________________与此功能相适应。 32. 如图是核酸片段图示,据图回答下列有关问题。(20分)(1)DNA大多由________条__________链构成,RNA通常由________条__________链构成。(2)若图中为脱氧核苷酸链,则从碱基组成上看,还应有一个碱基是________;图中①是________,②是________,③是________,④是________________。(3)核酸分子的多样性由________________________________决定.33.(8分) 如图为细胞膜结构示意图,A、B 表示细胞膜的两侧。请回答下列问题:该结构模型为目前公认的细胞膜模型,名称为流动镶嵌模型。(1)图中 1 表示___________,动物细胞吸水时 1 的厚度会变小,这说明 1 具有一定的__________________。(2)图中_________(填图中字母)侧是细胞膜外侧,判断的理由是____________________________________________________________________。 才溪中学2023-2024学年第一学期10月月考高一生物高一生物10月月考参考答案一、单选题(每题2分,选择题共60分)12345678910ACAAABADBD11121314151617181920CDDDDDCACC21222324252627282930ACBCACBABD二、简答题(36-39四大题,每空2分,20个空格,共40分)31. (1)核糖体; 细胞膜; 细胞壁;(2) ⑪ ; 光合作用; 藻蓝素和叶绿素;32. (1)两 脱氧核苷酸 一 核糖核苷酸(2)T 磷酸 脱氧核糖 腺嘌呤 鸟嘌呤脱氧核苷酸(3)核苷酸的种类、数目和排列顺序33.(1)磷脂双分子层; 流动性;(2) A ; A侧有糖被(糖蛋白),糖被(糖蛋白)存在于细胞膜的外侧。
相关试卷
这是一份福建省龙岩市2023-2024学年高一上学期1月期末生物试题(Word版附解析),文件包含福建省龙岩市2023-2024学年高一1月期末生物试题原卷版docx、福建省龙岩市2023-2024学年高一1月期末生物试题解析版docx等2份试卷配套教学资源,其中试卷共30页, 欢迎下载使用。
这是一份上杭县才溪中学2023-2024学年高一上学期10月月考生物试卷(含答案),共14页。试卷主要包含了单选题,读图填空题等内容,欢迎下载使用。
这是一份2022-2023学年福建省龙岩市连城县第一中学高一上学期第二次月考生物试题,共9页。试卷主要包含了单项选择题,非选择题等内容,欢迎下载使用。

