福建省龙岩市连城县福建省连城县第一中学2024-2025学年高一上学期10月月考生物试题
展开选择题(本大题共25小题,每小题2分,共50分。在每小题列出的四个选项中,只有一项是最符合题目要求的。)
1.细胞学说建立的过程是一个在科学探究中开拓、继承、修正和发展的过程, 充满了耐人寻味的曲折。下列相关叙述错误的是
A.细胞是一个有机体,新细胞是由老细胞分裂产生的
B.细胞学说的重要内容之一是动物和植物都是由细胞发育而来的
C.生物体每个细胞都能独立完成所有的生命活动
D.细胞学说阐明了细胞的统一性和动、植物体结构的统一性
2.微生物是包括细菌、真菌、病毒等在内的一大类生物群体,它们个体微小、种类繁多,与人类关系密切。关于下列微生物的叙述,正确的是
A. 酵母菌有细胞壁和核糖体,属于单细胞原核生物
B. 蓝细菌含有叶绿体,能进行光合作用
C. 支原体没有细胞壁,不属于原核生物
D.病毒没有细胞结构,但其生活离不开细胞
3.下列有关生命系统的结构层次的叙述,正确的是
A.一个池塘里的所有鱼类构成了一个种群
B.一个细菌既属于细胞层次,又属于个体层次
C.一片草原上的所有生物构成了一个草原生态系统
D.动植物体共有的生命系统层次有细胞、组织、器官、系统、个体
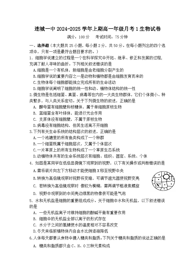
4.如图是某同学在低倍显微镜下观察到的视野,以下有关操作或判断错误的是
A.需将装片向左下方移动才能使细胞X移至视野中央
B.转换为高倍镜观察时视野将变暗,可调节遮光器使视野变亮
C. 若转换为高倍镜观察时 像较为模糊,需再调节粗准焦螺旋
D. 视野中观察到的中间亮边缘黑的物像很可能是气泡
5.水和无机盐是细胞的重要组成成分。关于细胞中水和无机盐,以下叙述错误的是
A.一些无机盐离子对维持细胞的酸碱平衡有重要作用
B. 细胞中的无机盐全部以离子的形式存在
C. 水分子之间的氢键使水的温度相对不容易改变
D.冬天来临前植物体内自由水比例逐渐降低
6.人体每天都要从食物中摄入糖类和脂质。下列关于糖类和脂质的说法正确的是
A. 糖类和脂质都只由C、H、O三种元素构成
B. 1g糖原和1g脂肪氧化分解释放的能量相同
C. 人体可从进食的纤维素中获得大量能量
D. 葡萄糖是细胞生命活动所需要的主要能源物质
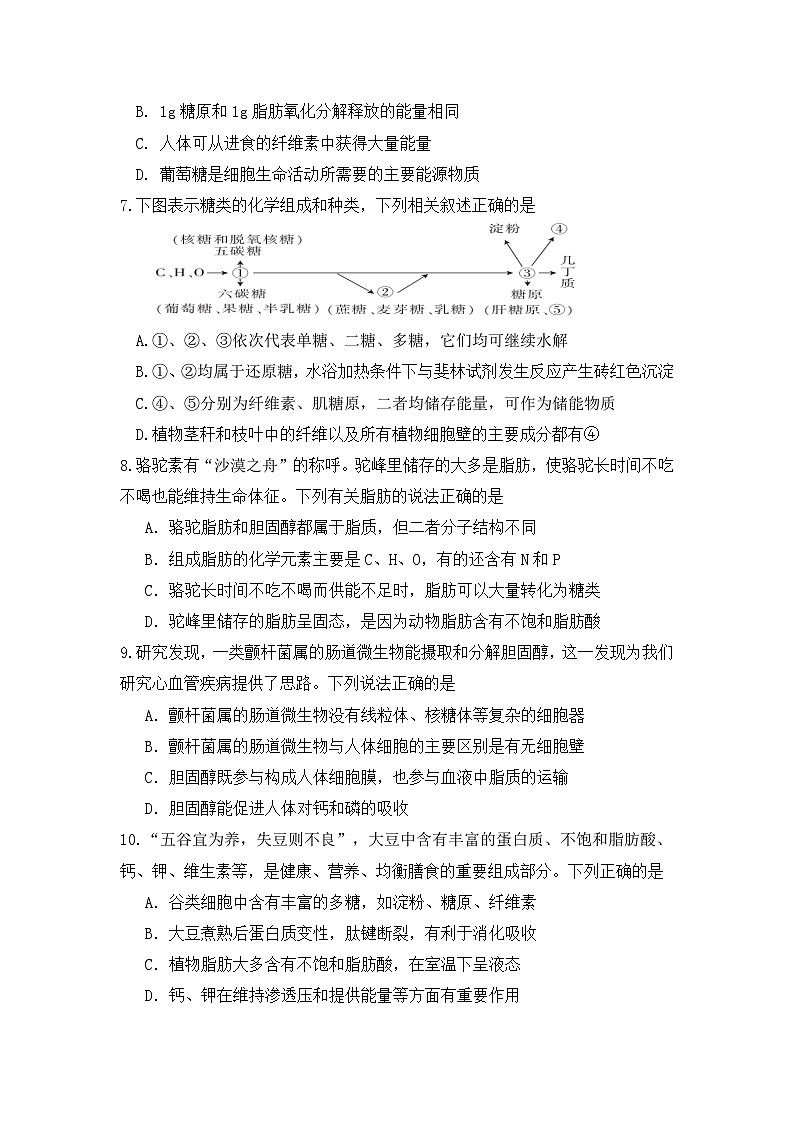
7.下图表示糖类的化学组成和种类,下列相关叙述正确的是
A.①、②、③依次代表单糖、二糖、多糖,它们均可继续水解
B.①、②均属于还原糖,水浴加热条件下与斐林试剂发生反应产生砖红色沉淀
C.④、⑤分别为纤维素、肌糖原,二者均储存能量,可作为储能物质
D.植物茎秆和枝叶中的纤维以及所有植物细胞壁的主要成分都有④
8.骆驼素有“沙漠之舟”的称呼。驼峰里储存的大多是脂肪,使骆驼长时间不吃不喝也能维持生命体征。下列有关脂肪的说法正确的是
A.骆驼脂肪和胆固醇都属于脂质,但二者分子结构不同
B.组成脂肪的化学元素主要是C、H、O,有的还含有N和P
C.骆驼长时间不吃不喝而供能不足时,脂肪可以大量转化为糖类
D.驼峰里储存的脂肪呈固态,是因为动物脂肪含有不饱和脂肪酸
9.研究发现,一类颤杆菌属的肠道微生物能摄取和分解胆固醇,这一发现为我们研究心血管疾病提供了思路。下列说法正确的是
A.颤杆菌属的肠道微生物没有线粒体、核糖体等复杂的细胞器
B.颤杆菌属的肠道微生物与人体细胞的主要区别是有无细胞壁
C.胆固醇既参与构成人体细胞膜,也参与血液中脂质的运输
D.胆固醇能促进人体对钙和磷的吸收
10.“五谷宜为养,失豆则不良”,大豆中含有丰富的蛋白质、不饱和脂肪酸、钙、钾、维生素等,是健康、营养、均衡膳食的重要组成部分。下列正确的是
A.谷类细胞中含有丰富的多糖,如淀粉、糖原、纤维素
B.大豆煮熟后蛋白质变性,肽键断裂,有利于消化吸收
C.植物脂肪大多含有不饱和脂肪酸,在室温下呈液态
D.钙、钾在维持渗透压和提供能量等方面有重要作用
11.如下图为脑啡肽的结构简式,据图分析下列说法正确的是
A.该脑啡肽由4个氨基酸脱水缩合而成,称为四肽,含有4个肽键
B.该脑啡肽中含1个游离的氨基,2个游离的羧基
C.形成该脑啡肽时,脱去的水中的氧来自羧基,氢来自氨基
D.高温、X射线、强酸等会引起蛋白质的空间结构破坏而变性
12.下图是核酸结构的模式图,相关叙述正确的是
A.若m为腺嘌呤,则b肯定为腺嘌呤脱氧核苷酸
B.在新冠状病毒、幽门螺旋杆菌体内b均为4种
C.DNA 和 RNA 在核苷酸组成上,只有a不同
D.若a为脱氧核糖,则由b构成的核酸完全水解,得到的化合物最多有6种
13.下列关于细胞膜的流动镶嵌模型说法正确的是
A.罗伯特森利用光学显微镜观察到细胞膜“亮一暗一亮”的三层结构,将其描述为静态的统一结构
B.利用放射性同位素标记法将小鼠和人细胞膜上的蛋白质做标记的实验,证明了细胞膜具有一定的流动性
C.丹尼利和戴维森研究了细胞膜表面张力,发现细胞的表面张力明显低于油一水界面的表面张力,推测细胞膜可能还附有蛋白质
D.欧文顿发现溶于脂质的物质容易通过细胞膜,推测细胞膜上具有大量的磷脂分子
14.如图是细胞膜的亚显微结构模式图。①~③表示构成细胞膜的物质,下列有关说法错误的是
A.①参与细胞间的信息交流
B.③和大部分的②是可以运动的
C.雄性激素通过细胞膜时需要②的协助
D.②的种类与数量决定了细胞膜功能的复杂程度
15.紫杉醇具有抗肿瘤活性,能有效抑制肿瘤细胞的增殖。脂质体是一种类似于细胞膜结构的微型囊泡体,将紫杉醇药物包裹在脂质体内部,能减少药物的使用剂量和降低药物的毒副作用。下列叙述错误的是
A.脂质体结构的基本支架是磷脂双分子层
B.若药物为脂溶性,则被包在两层磷脂分子之间
C.脂质体与细胞膜的融合是利用它们都具有流动性这一功能特点
D.为将包裹的药物运送到特定的细胞,需在脂质体表面添加靶向蛋白
16.结构与功能相适应是生物学基本观点,下列相关叙述正确的是
A.醋酸杆菌为需氧型生物,其生命活动所需能量主要由线粒体提供
B.哺乳动物成熟的红细胞内没有细胞核,有利于运输氧气
C.细胞骨架是由纤维素组成的网架结构, 能维持细胞的正常形态
D.与唾液腺细胞相比,口腔上皮细胞中含有较多的核糖体
17.叶绿体和线粒体都是重要的细胞器,下列叙述错误的是
A.两者都具有能量转换的功能 B.两者都含有少量的DNA
C.两者在电子显微镜下都可见 D.两者都存在于每一个植物细胞中
18.黄曲霉毒素是毒性极强的致癌物质。有关研究发现它能引起细胞中的核糖体不断从内质网上脱落下来。这一结果直接导致
A.染色体被破坏 B.高尔基体被破坏
C.中心体被破坏 D.分泌蛋白的合成受到影响
19.蛋白质是生命活动的主要承担者。只有当具有一级结构的多肽链折叠形成正确的三维空间结构才能具有正常的生物学功能。若这种折叠过程在体内发生故障,形成错误的空间结构并在细胞内堆积,就会影响细胞的正常功能。如图为某动物细胞对蛋白质的精密调控过程。已知泛素是分布于大部分真核细胞中的多肽,吞噬泡是一种囊泡。下列相关叙述错误的是
A.该过程中吞噬泡与溶酶体的融合体现了生物膜的流动性
B.泛素对错误折叠的蛋白质起标记作用,促使其与自噬受体结合
C.动物细胞中能形成囊泡的结构有高尔基体、内质网、核糖体等
D.溶酶体中含有多种水解酶可将错误折叠的蛋白质降解
20.生物膜系统在细胞的生命活动中作用极为重要,下列有关叙述正确的是
A.菠菜叶肉细胞、乳酸菌、草履虫都具有复杂的生物膜系统
B.豚鼠胰腺腺泡细胞的溶酶体膜、囊泡膜均属于生物膜系统
C.人体内的呼吸道黏膜、消化道黏膜等均属于生物膜系统
D.各种生物膜组成成分基本相同,在结构上不具有连续性
21.右图为细胞核结构模式图,下列相关叙述正确的是
A.①是内质网,其可和②核膜相连,还可和细胞膜直接相连
B.破坏③会影响蛋白质的合成,因为③是合成蛋白质的场所
C.④是染色质,其彻底水解得到的产物是氨基酸和脱氧核苷酸
D.⑤是核孔,蛋白质、核酸等生物大分子可通过⑤自由出入细胞核
22.细胞核是遗传物质的主要存在部位,在细胞的代谢、生长、分化过程中起着重要的作用。下列与细胞核相关的叙述,错误的是
A.核膜为双层膜结构,也是生物膜系统的组成部分
B.代谢旺盛的细胞中核孔数目较多,核仁较大
C.染色质和染色体是同种物质在细胞分裂不同时期的两种形态
D.细胞核是遗传和代谢的主要场所
23.科学家用两种伞藻进行实验,结果如下图所示,该实验能够得出的结论是
A.细胞核和细胞质在结构上没有联系 B.伞帽形态结构的建成取决于细胞核
C.伞帽形态结构的建成与假根有关 D.细胞质是细胞遗传特性的控制中心
24.联系内质网与高尔基体之间物质运输的小泡表面具有由蛋白质构成的笼状衣被,衣被小泡主要有COPⅡ衣被小泡和GOPI衣被小泡两种类型。COPⅡ衣被小泡介导物质从内质网到高尔基体的顺向运输;COPI衣被小泡介导从高尔基体将可循环的或错误修饰的物质运回内质网的逆向运输。下列相关叙述错误的是
A.内质网、高尔基体及衣被小泡的膜均属于生物膜
B.衣被小泡在内质网和高尔基体间运输表明两者存在结构上直接联系
C.大肠杆菌中不发生衣被小泡的顺向运输和逆向运输
D.推测顺向运输和逆向运输都与衣被小泡膜蛋白的识别功能有关
25.以黑藻为材料探究细胞质流动速率的影响因素,实验结果表明新叶、老叶不同区域的细胞质流动速率不同,且新叶比老叶每个对应区域的细胞质流动速率都高。下列叙述错误的是
A.该实验的自变量包括黑藻叶龄及同一叶片的不同区域
B.以黑藻为材料观察细胞质流动时,必须把黑藻叶片切成薄片
C.材料的新鲜程度、适宜的温度和光照强度是实验成功的关键
D.细胞质中叶绿体的运动速率可作为检测细胞质流动速率的指标
二、非选择题(共5小题,除标注外每空一分,共50分。)
21.(7分)某人工湖内有机质较丰富,有较多的蓝藻、绿眼虫、变形虫、草履虫及水生植物等。请分析回答下列问题:
(1)通过正确的操作在高倍镜下观察①,绘制模式图(如图二所示)。据图可以判断该细胞属于 (填“原核细胞”或“真核细胞”),判断的依据是 。
(2)蓝细菌中含有 ,能进行光合作用合成有机物,若此湖水体被污染、富营养化等,湖中的蓝藻会使湖泊发生 现象。
(3)病毒是非细胞形态的生命体。病毒的结构与图二生物相比, 最典型的区别是 。
(4)病毒与细胞在起源上的关系是人们很感兴趣的问题,目前主要存在两种观点:①生物大分子→病毒→细胞;②生物大分子→细胞一病毒。根据上述资料并结合所学的相关知识分析,你支持第 种观点,其依据是: 。
22.(9分)某校兴趣小组的同学欲检测生物组织中的可溶性还原糖、脂肪和蛋白质,请回答下列问题:
(1)本实验可依据有机物能与某些化学试剂产生特定的__________反应,来判定
生物组织中某种有机物的存在。
(2)鉴定脂肪常用的试剂是___________。现以花生种子为实验材料,将其制成临
时切片,染色后用___________洗去浮色,便于观察(2分)。
(3)某同学欲鉴定水果中的可溶性还原糖,一般不选取西瓜果肉作为材料,原因
是________________________________________________________。(2分)
(4)有人说“外行吃燕窝,内行吃银耳”。水溶性蛋白是燕窝和银耳的重要营养
成分,可通过炖煮溶于水中。现欲通过实验探究燕窝和银耳中水溶性蛋白含
量的差异,请写出实验设计思路:___________________________________。(3分)
23.(8分)如图表示细胞内某些有机物的元素组成和功能关系,其中A、B代表元素,Ⅰ、Ⅱ、Ⅲ、Ⅳ是生物大分子,图中X、Y、Z、P分别为构成生物大分子的基本单位。请回答下列问题:
(1)图中X是 ,Ⅰ在动物细胞中主要是指 。动植物最适合的储能物质是 。
(2)图中Z的中文名称是 ,在发菜中有 种。
(3)II与IV结合形成的结构是 。II的彻底水解产物是 。
(4)构成细胞的化合物中,随着年龄增长明显减少的主要是 。
24.(12分)关于细胞膜的分子结构模型,目前得到的多数实验结果支持的是辛格和尼科尔森于1972年提出的“流动镶嵌模型”如图为有核细胞的细胞膜模型,请回答:
(1)若此细胞为植物细胞,则细胞壁位于图中的 (填“A侧”或“B侧”)
(2)人、鼠细胞融合实验表明了生物膜具有 的结构特点,生物膜具有该特点的原因是 。(2分)
(3)研究表明,动物细胞膜中的脂质成分中,除了多数是磷脂分子外,还有少量的 。细胞膜表面糖被的作用是 (2分)。流动镶嵌模型中的描述的基本支架是 。
(4)有些物质能通过细胞膜进出细胞,有些不能,这反应了细胞膜的 功能。除此之外,细胞膜还有 和 功能。
(5)细胞膜结构模型的探索过程,体现了 (填“提出假说”或“不完全归纳法”)这一科学方法的应用。
25.(14分)下图1表示某细胞在某种显微镜视野下的结构图,1-7表示细胞结构;图2中A、B、C、E为细胞器,3H标记的亮氨酸(简写为3H-leu)参与图2过程,合成了物质3H-X。请回答下列问题:
(1)分离各种细胞器的方法是 。许多细胞器通过
(填细胞结构)瞄定在细胞质中。
(2)图1是__________(填“光学”或“电子”)显微镜视野下的结构图,图1中的结构6与图2中_____(填字母)相同,其功能是 (2分)。
(3)在细胞中合成蛋白质时,肽键是在__________(填名称)这一细胞器中形成的,若合成的蛋白质是分泌蛋白,需要图2中______(填字母)高尔基体的参与。
(4)图2中3H-X的合成过程中,B与C之间、C与D之间通过__________结构进行物质运输,请例举通过图2过程形成的其他物质:____________________(写出两种)(2分)。
(5)细胞核的功能是: (2分)。某个结构能实现核质之间频繁的物质交换和信息交流,则该结构为 。
连城一中2024-2025学年上期高一月考1生物参考答案
一、选择题(本大题共25小题,每小题2分,共50分)
C 2.D 3.B 4.C 5.B 6.D 7.D 8.A 9.C 10.C
11.D 12.D 13.C 14.C 15.C 16.B 17.D 18.D 19.C 20.B
21.A 22.D 23.C 24.B 25.B
二、非选择题(本大题共5小题,除特别标记外每空1分,共50分)
26.(7分)
(1)真核细胞 此细胞具有以核膜为界限的细胞核
(2)叶绿素、藻蓝素 水华
(3)病毒无细胞结构
(4)② 病毒只能寄生在活细胞内,所以先有细胞后有病毒
27.(9分)
(1)颜色(反应)
(2)苏丹Ⅲ染液 50%酒精(2分)
(3)西瓜果肉颜色较深,不利于观察颜色变化(2分)
(4)取等量燕窝和银耳(1分),分别加水炖煮,将提取物用双缩脲试剂进行检测(1分),比较紫色的深浅(1分)(共3分)
28.(8分)
(1)葡萄糖 糖原 脂肪
核糖核苷酸 4种
染色体(染色质) 脱氧核糖、磷酸、(4种)含氮碱基
水
29.(12分)
(1)A侧
(2)一定的流动性 磷脂分子和多数的蛋白质可以运动(2分)
(3) 胆固醇 与细胞膜表面的识别,细胞间的信息传递等功能密切相关(2分) 磷脂双分子层
(4)控制物质进出细胞 将细胞和外界环境分隔开 进行细胞间的信息交流
(5) 提出假说
30. (14分)
(1)差速离心法 细胞骨架
(2)电子 E 细胞进行有氧呼吸的主要场所(2分)
(3)核糖体 C
(4)囊泡 胰岛素、抗体、生长激素、唾液淀粉酶等(写出两种即可,2分)
(5)细胞核是遗传信息库,是细胞代谢和遗传的控制中心(2分) 核孔
福建省龙岩市连城县第一中学2024-2025学年高二上学期10月月考生物试题: 这是一份福建省龙岩市连城县第一中学2024-2025学年高二上学期10月月考生物试题,共8页。试卷主要包含了选择题,非选择题等内容,欢迎下载使用。
福建省龙岩市连城县第一中学2024-2025学年高三上学期10月月考生物试题: 这是一份福建省龙岩市连城县第一中学2024-2025学年高三上学期10月月考生物试题,共8页。试卷主要包含了单项选择题,综合题等内容,欢迎下载使用。
福建省龙岩市连城县福建省连城县第一中学2024-2025学年高二上学期开学生物试题: 这是一份福建省龙岩市连城县福建省连城县第一中学2024-2025学年高二上学期开学生物试题,共8页。试卷主要包含了下列属于人体内环境的是等内容,欢迎下载使用。

