四川省成都市第七中学2023-2024学年高二生物上学期10月月考试题(Word版附解析)
展开高2025届高二上10月阶段性测试生物试题
考试时间:75分钟 满分:100分
一、选择题(共60分,每题2分)
1. 下列物质中,全部属于人体内环境组成成分的是( )
A. 氨基酸、血红蛋白、二氧化碳、神经递质
B. 胃蛋白酶、DNA、脂肪、葡萄糖
C 甲状腺激素、氧气、尿素、抗体
D. 呼吸酶、脂肪酸、载体蛋白、胆固醇
【答案】C
【解析】
【分析】内环境的成分:①小肠吸收的物质在血浆、淋巴(液)中运输:水、盐、糖、氨基酸、维生素、血浆蛋白、甘油、脂肪酸等;②细胞分泌物:抗体、神经递质、激素等;③细胞代谢产物:CO2、水分、尿素等。
【详解】A、血红蛋白存在于红细胞内,不属于内环境,A错误;
B、胃蛋白酶存在于消化道,不属于内环境,B错误;
C、甲状腺激素属于代谢物质、氧气、尿素属于代谢物质、抗体都可以存在于内环境中,C正确;
D、呼吸酶存在于细胞内,载体蛋白存在于细胞膜上,不属于内环境,D错误。
故选C。
2. 下表为测定的人体细胞外液(表中没列出淋巴液的测定数据)与细胞内液的部分物质含量的数据(mmol·L-1),下列相关叙述错误的是( )
成分
Na+
K+
Ca2+
Mg2+
Cl-
蛋白质
①
142
5.0
2.5
1.5
103.3
16.0
②
147
4.0
1.25
1.0
114.0
1.0
③
10
140
2.5
10.35
25
47
A. ③ 存在于细胞内,约占体液的 2/3
B. 毛细淋巴管壁细胞和血红细胞所处的内环境都有②
C. ③中有的蛋白质可与氧气结合
D. ① ② ③中氧气浓度最高的可能是①
【答案】B
【解析】
【分析】分析表格:根据表格中蛋白质含量可以确定,③为细胞内液,①为血浆,②为组织液。
【详解】A、③为细胞内液,存在于细胞内,约占体液的 2/3,A正确;
B、毛细淋巴管壁细胞所处的内环境是组织液和淋巴,淋巴细胞所处的内环境是血浆和淋巴,故它们所处的内环境都有淋巴,B错误;
C、③细胞内液中有的蛋白质,如血红蛋白,可与氧气结合,C正确;
D、氧气是自由扩散的方式进入细胞内,自由扩散是顺浓度梯度运输,经过的路径是①血浆→②组织液→③细胞内液,故①②③中氧气浓度最高的是①血浆,D正确。
故选B。
【点睛】
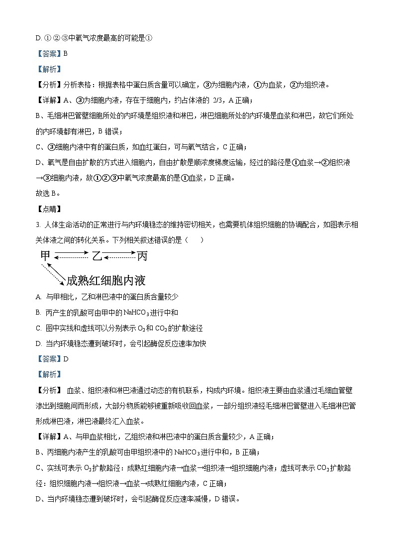
3. 人体生命活动的正常进行与内环境稳态的维持密切相关,也需要机体组织细胞的协调配合,如图表示相关体液之间的转化关系。下列相关叙述错误的是( )
A. 与甲相比,乙和淋巴液中的蛋白质含量较少
B. 丙产生的乳酸可由甲中的NaHCO3进行中和
C. 图中实线和虚线可以分别表示O2和CO2的扩散途径
D. 当内环境稳态遭到破坏时,会引起酶促反应速率加快
【答案】D
【解析】
【分析】 血浆、组织液和淋巴液通过动态的有机联系,构成内环境。组织液主要由血浆通过毛细血管壁渗出到细胞间而形成,大部分物质能够被重新吸收回血浆,一部分组织液经毛细淋巴管壁进入毛细淋巴管形成淋巴液,淋巴液最终汇入血浆。
【详解】A、与甲血浆相比,乙组织液和淋巴液中的蛋白质含量较少,A正确;
B、丙细胞内液产生的乳酸可由甲组织液中的NaHCO3进行中和,B正确;
C、实线可表示O2扩散路径:成熟红细胞内液→血浆→组织液→组织细胞内液;虚线可表示CO2扩散路径:组织细胞内液→组织液→血浆→成熟红细胞内液,C正确;
D、当内环境稳态遭到破坏时,会引起酶促反应速率减慢,D错误。
故选D。
4. 淋巴液来源于组织液,毛细淋巴管吸收组织液的动力源于组织液与淋巴液之间的压力差。毛细淋巴管细胞由单层内皮细胞组成,内皮细胞呈叠瓦状排列,构成向管腔内开启的单向活瓣(如图所示)。下列说法错误的是( )
A. 组织液大部分进入毛细血管少部分进入毛细淋巴管
B. 组织液一旦进入淋巴管就成为淋巴液,因而其成分与该处的组织液相近
C. 毛细血管壁通透性增强会导致组织液压力减小从而使得淋巴减少
D. 血浆蛋白渗入组织液后可通过内皮细胞之间的缝隙进入淋巴管
【答案】C
【解析】
【分析】血浆、组织液和淋巴之间的关系为:血浆与组织液之间是通过毛细血管壁相互渗透,组织液的一部分还可以透过毛细淋巴管壁形成淋巴,淋巴经过淋巴循环通过左右锁骨下静脉进入血浆。
【详解】A、组织液中包括细胞代谢产物在内的各种物质,大部分被毛细血管的静脉端重新吸收,进入血浆,小部分被毛细淋巴管吸收,成为淋巴液,A正确;
B、组织液可渗透进入淋巴管形成淋巴液,组织液与淋巴的成分基本相近,B正确;
C、毛细血管壁通透性增强,血浆蛋白渗入到组织液中,引起组织液渗透压增大,组织液吸水引起压力增大,组织液与淋巴的压力差增大,组织液进入淋巴管增加,从而使得淋巴增多,C错误;
D、内皮细胞之间有缝隙,渗入组织液中的血浆蛋白可以通过该缝隙进入淋巴管,D正确。
故选C。
5. 指头受伤后,人们可以采用口服、肌肉注射或静脉注射等方式给药,以达到治疗效果。下列关于上述三种给药方式的叙述,正确的是( )
A. 在上述三种给药方式中,口服发挥作用的速度最快
B. 肌肉注射与静脉注射时,药物从进入人体到发挥作用所经过的途径相同
C. 静脉注射可以使用0.9%的KCl以维持正常的渗透压
D. 静脉注射时,药物除了要通过血浆,还要通过组织液才能到达靶细胞
【答案】D
【解析】
【分析】给人体给药有三种方式:口服、肌肉注射、静脉注射。
1、口服药物运输的途径为消化道→小肠上皮细胞→组织液→血浆→组织液→靶细胞;
2、肌肉注射药物运输的途径为组织液→血浆→组织液→靶细胞;
3、静脉注射药物运输的途径为血浆→组织液→靶细胞。
【详解】A、口服药物运输的途径为消化道→小肠上皮细胞→组织液→血浆→组织液→靶细胞,药物经吸收才能起作用,吸收相对较慢,所以在上述三种给药方式中,口服发挥作用的速度最慢,A错误;
B、肌肉注射药物运输的途径为组织液→血浆→组织液→靶细胞,静脉注射药物运输的途径为血浆→组织液→靶细胞,两种给药方式药物进入人体到发挥作用所经过的途径不完全相同,B错误;
C、维持细胞外液渗透压的无机盐主要是Na+、Cl-,所以静脉注射可以使用0.9%的NaCl以维持正常的渗透压,C错误;
D、静脉注射时药物运输的途径为血浆→组织液→靶细胞,所以静脉注射时,药物除了要通过血浆,还要通过组织液才能到达靶细胞,D正确。
故选D。
6. 2017年,科学家利用“人造子宫”抚育出了一只健康的小羊羔。从内环境稳态的角度分析,以下不属于“人造子宫”必备条件的是( )
A. 一定的营养物质,如蛋白质、糖类等
B. 适宜的温度、酸碱度,一定的液体环境
C. 专门的营养物质输入和代谢废物输出的通道
D. 以高浓度的NaC1溶液维持渗透压
【答案】D
【解析】
【分析】人体内的液体都叫体液,可以分成细胞内液和细胞外液,细胞外液叫做内环境,内环境包括:组织液、血浆、淋巴。内环境的理化性质主要包括温度、pH和渗透压。
内环境稳态是指在神经系统和体液的调节下,通过各个器官、系统的协调活动,共同维持内环境相对稳定的状态;调节机制:神经-体液-免疫调节网络;内环境稳态是机体进行正常生命活动的必要条件。
【详解】A、羊羔在“人造子宫”内能正常发育,人造子宫能为其提供必备的营养条件,因此其中含有如蛋白质、糖类等营养,A错误;
B、羊羔在“人造子宫”内能正常发育,人造子宫需要为胚胎提供适宜的温度、酸碱度,一定的液体环境,B错误;
C、由于人造子宫需要为胚胎提供适宜的生存环境和营养条件,因此需要设置专门的营养物质输入和代谢废物输出的通道,C错误;
D、为了维持稳态,“人造子宫”中的渗透压应该与血浆的渗透压相等,高浓度的NaC1溶液不是培养胚胎所需要的,D正确。
故选D。
7. 在去年的12月9日,我国航天员翟志刚、王亚平、叶光富在空间站给我们带来了一堂精彩的太空授课。他们在执行任务期间会出现面部和上身浮肿、太空“晕车”等问题。下列说法错误的是( )
A. 在太空站内维持一定的CO2浓度,以达到刺激呼吸中枢的目的
B. 尽管在微重力环境中,航天员的内环境也能维持稳态,稳态指的是理化性质保持相对稳定的状态
C. 航天员稳态的维持通过神经—体液—免疫调节机制实现
D. 航天员面部和上身浮肿可能与微重力下全身体液的再分布有关
【答案】B
【解析】
【分析】稳态是指正常机体通过调节作用,使各个器官、系统协调活动,共同维持内环境的相对稳定状态。内环境的每一种成分和理化性质都处于动态平衡中。内环境稳态是机体进行正常生命活动的必要条件。当稳态遭到破坏、不能维持时,引起人体代谢紊乱。机体内的稳态依靠神经-体液-免疫调节网络调节。机体或生态系统稳态的调节能力是有一定限度的,如果超负荷运转稳态就会失调。
【详解】A、CO2是呼吸中枢脑干的有效刺激,在太空站内维持一定的CO2浓度,可以刺激呼吸中枢,加强呼吸作用,A正确;
B、内环境稳态是指内环境的成分和理化性质保持相对稳定状态,以保证机体生命活动的正常进行,B错误;
C、人体内环境稳态的调节机制是依赖神经系统、内分泌系统、免疫系统的综合作用,即神经—体液—免疫调节机制实现,C正确;
D、航天员面部和上身浮肿可能与微重力下全身体液的再分布有关,导致了面部和上身的体液含量高于在地球的时候,出现了轻微的组织水肿,D正确。
故选B。
8. 一种食物往往含有多种化学成分,它们经过消化、吸收、代谢之后也会产生多种不同化学性质的代谢产物。这些产物有的呈酸性,有的呈碱性,还有很多呈中性。不能随意根据一种代谢产物来认定原来食物的酸碱性。事实上,人体的消化系统、泌尿系统和呼吸系统等能够控制酸碱平衡,同时血液中有很多缓冲对,它们组成了身体内部的酸碱缓冲系统。在正常人体内,酸碱度能够维持相对稳定。以下说法错误的是( )
A. 食物经代谢后会产生一些酸性或碱性的物质,但人体的pH不会发生显著变化
B. 缓冲对调节pH主要发生在内环境中
C. 多吃“酸性食物”或“碱性食物”可以调节人的“酸碱体质”
D. 人体内的缓冲对主要包括HCO3-/H2CO3、HPO42-/H2PO4-等
【答案】C
【解析】
【分析】食物酸碱性并非指味觉上的酸碱性,也不是指化学上所指的溶液的酸碱性,而是指食物在体内代谢最终产物的性质来分类。细胞外液中有缓冲对,能将人体的pH维持在7.35~7.45之间。
【详解】A、食物经代谢后会产生一些酸性或碱性的物质,由于缓冲对能调节pH,所以生物体的pH不会发生显著变化,A正确;
B、血液中有很多缓冲对,它们组成了身体内部的酸碱缓冲系统,说明缓冲对调节pH主要发生在内环境中,B正确;
C、在正常人体内,酸碱度能够维持相对稳定,所以多吃“酸性食物”或“碱性食物”不能调节人的“酸碱体质”,C错误;
D、人体内的缓冲对主要包括HCO3-/H2CO3、HPO42-/H2PO4-等,D正确。
故选C。
9. 下列关于人体生命活动的调节以及人体内环境和稳态的关系叙述,正确的是( )
A. 胃腺产生的胃液分泌物直接排放到内环境中
B. 维持内环境中Na+、K+浓度的相对稳定有利于维持神经细胞的正常兴奋性
C. 组织水肿和镰刀型细胞贫血症都是由于内环境成分发生明显变化而引起的病症
D. 内环境的组成成分相对稳定时,机体定会处于稳态
【答案】B
【解析】
【分析】关于“内环境稳态的调节”应掌握以下几点:(1)实质:体内渗透压、温度、pH等理化特性和化学成分呈现动态平衡的过程;(2)定义:在神经系统和体液的调节下,通过各个器官、系统的协调活动,共同维持内环境相对稳定的状态;(3)调节机制:神经-体液-免疫调节网络;(4)层面:水、无机盐、血糖、体温等的平衡与调节;(5)意义:机体进行正常生命活动的必要条件。
【详解】A、胃腺产生的分泌物直接排放到胃中,胃与外界直接相同,不属于内环境,A错误;
B、静息电位的产生与钾离子外流有关,动作电位的产生与钠离子内流有关,维持内环境中Na+、K+浓度的相对稳定有利于维持神经细胞的正常兴奋性,B正确;
C、组织水肿是由于内环境成分发生明显变化而引起的病症,而镰刀型细胞贫血症是由于基因突变导致血红蛋白结构异常导致的疾病,C错误;
D、内环境稳态的实质内环境的组成成分和理化特性保持相对稳定,因此内环境的组成成分相对稳定时,机体不一定会处于稳态,D错误。
故选B。
10. 稳态失衡是机体病理生理变化之一,下列恢复机体稳态的方法错误的是( )
A. 脑组织水肿患者可使用提高血浆渗透压的药物
B. 急性腹泻患者可输注含特定无机盐的生理盐水
C. 长期进食障碍患者可输注葡萄糖生理盐水
D. 炎症患者可输注无菌的蒸馏水配制的水溶性药物
【答案】D
【解析】
【分析】内环境稳态是指在神经系统和体液的调节下,通过各个器官、系统的协调活动,共同维持内环境相对稳定的状态。调节机制为神经-体液-免疫调节网络。指的是内环境的化学成分和理化性质处于相对稳定状态,内环境稳态是机体进行正常生命活动的必要条件。
【详解】A、脑水肿的原因是毛细血管壁通透性增加,一些蛋白质进入脑组织液中,导致组织液渗透压升高,引起脑水肿;使用提高血浆渗透压的药物,可使组织液中的水流向血浆,减轻症状,A正确;
B、人在腹泻时会失去大量水分和无机盐,故应注射含特定无机盐的生理盐水,维持渗透压平衡,B正确;
C、长期进食障碍患者可输注葡萄糖,为机体提供能量,输入生理盐水可维持细胞的正常渗透压,C正确;
D、炎症患者输注蒸馏水配制的水溶性药物,会使细胞渗透吸水,导致细胞吸水涨破,D错误。
故选D。
11. 下列关于神经系统的基本结构的叙述,正确的是( )
A. 脊髓是脑与躯干、内脏之间的联系通路,是低级中枢
B. 脑干位于大脑后下方,能够协调运动、维持身体平衡
C. 下丘脑属于中枢神经系统,具有调节呼吸的活动中枢
D. 神经分为脑神经和脊神经,脑神经只能支配头面部运动
【答案】A
【解析】
【分析】1.神经系统由脑、脊髓和它们所发出的神经组成,脑和脊髓是神经系统的中枢部分,叫中枢神经系统;由脑发出的脑神经和由脊髓发出的脊神经是神经系统的周围部分,叫周围神经系统。
2.各级中枢的分布与功能:①大脑:大脑皮层是调节机体活动的最高级中枢,是高级神经活动的结构基础,其上有语言、听觉、视觉、运动等高级中枢;②小脑:有维持身体平衡的中枢;③脑干:有许多重要的生命活动中枢,如心血管中枢、呼吸中枢等;④下丘脑:有体温调节中枢、渗透压感受器(水平衡中枢)、血糖平衡调节中枢,是调节内分泌活动的总枢纽;⑤脊髓:调节躯体运动的低级中枢。
【详解】A、脊髓是连接脑和躯干、内脏的重要通路,是调节运动的低级中枢,其中的神经中枢会受到脑中相应高级中枢的调控,A正确;
B、小脑位于大脑的后下方,能够协调随意运动,维持身体平衡,B错误;
C、下丘脑属于中枢神经系统,但调节呼吸的活动中枢位于脑干中,C错误;
D、外周神经系统可分为脑神经和脊神经,人的脑神经主要分布在头面部,主要负责管理头面部的感觉和运动,D错误。
故选A。
12. 《中国科学报》报道,美国科学家的一项研究发现,当老年人保持活跃时,他们的大脑中会更多含有一类蛋白质,这些蛋白质可以增强神经元之间的联系,从而保持健康的认知(感觉、知觉、记忆、思维、想象和语言等)。下列相关叙述中不正确的是( )
A. 神经元是由细胞体,树突和轴突等部分构成
B. 神经胶质细胞广泛分布于神经元之间,其数量为神经元数量的10~50倍
C. 在外周神经系统中,神经胶质细胞参与构成神经纤维表面的髓鞘
D. 神经元和神经胶质细胞是神经系统结构与功能的基本单位
【答案】D
【解析】
【分析】神经胶质细胞广泛分布于神经元之间,其数量为神经元数量的10~50倍,是对神经元起辅助作用的细胞,具有 支持,保护,营养和修复神经元等多种功能。
【详解】A、神经元由细胞体和突起组成,其中突起包括树突和轴突,A正确;
B、神经胶质细胞广泛分布于神经元之间,其数量为神经元数量的10~50倍,B正确;
C、在外周神经系统中神经胶质细胞可参与构成神经纤维表面的髓鞘,与神经元一起共同参与神经系统的调节,C正确;
D、神经元是神经系统结构与功能的基本单位,D错误。
故选D。
13. 动脉血压是指动脉内流动的血液对单位面积动脉管壁产生的血压值,其大小与心脏、血管的收缩活动密切相关。高血压是临床常见的疾病,发病率高,严重威胁着人们的生命安全。研究发现,高血压的发病与机体交感神经的活跃程度具有一定的相关性。下列分析错误的是( )
A. 交感神经与副交感神经组成自主神经系统,两者不受意识支配
B. 交感神经活动占优势时,机体的心率加快、血管收缩活动增强
C. 交感神经激活后兴奋性增强可引起机体血压升高、胃肠蠕动增强
D. 交感神经和副交感神经都是传出神经
【答案】C
【解析】
【分析】自主神经系统是指支配内脏、血管和腺体的传出神经,它们的活动不受意识的支配,自主神经系统由交感神经和副交感神经两部分组成,它们对于同一器官的作用通常是相反的。
【详解】A、交感神经与副交感神经属于内脏运动神经,二者组成自主神经系统,两者不受意识支配,A正确;
B、交感神经活动占优势时,机体的心率加快、血管收缩活动增强,胃肠蠕动减慢,B正确;
C、交感神经激活后兴奋性增强,胃肠蠕动减弱、血管收缩活动增强,血管收缩活动增强引起机体血压升高,C错误;
D、交感神经和副交感神经属于内脏运动神经,都是传出神经 ,D正确。
故选C。
14. 如图为几个神经元联系的模式图,刺激感受器产生的兴奋可以沿着反射弧进行传导,A~E表示相关结构。下列相关叙述正确的是( )
A. 结构B是传出神经,接受神经中枢的信号并传给效应器
B. 兴奋可以在C、D、E环路中循环运行,延长神经元的活动时间
C. 若E是抑制性神经元,则刺激神经元E,突触C中仍然有神经递质的释放
D. 图中神经元至少组成4个突触,且都能发生化学信号→电信号→化学信号的转变
【答案】C
【解析】
【分析】反射是指在神经系统的参与下,人体对内外环境刺激所作出的有规律性的反应。神经调节的基本方式是反射,反射活动的结构基础称为反射弧,包括感受器、传入神经、神经中枢、传出神经和效应器
【详解】A、结构B是传入神经,接受感受器产生的兴奋并将兴奋传递给神经中枢,A错误;
B、根据突触的结构可知,结构C、D、E处不能构成一个回路,故兴奋不可以在C、D、E环路中循环运行,B错误;
C、若E是抑制性神经元,则刺激神经元E,突触C中仍然有神经递质(抑制性神经递质)的释放,C正确;
D、图中神经元至少组成4个突触,突触处能发生电信号→化学信号→电信号的转变,D错误。
故选C。
15. 某研究小组用脊蛙(去除脑但保留脊髓的蛙)进行以下三组实验:①分别将左右后肢趾浸入盛有浓度为1%的硫酸的玻璃皿内,结果两条腿均产生屈腿反射;②在左肢趾关节上做个环形皮肤切口,将切口以下的皮肤全部剥除,用浓度为1%的硫酸浸泡左肢趾尖,结果没有出现屈腿反射;③剪断右后肢的神经重复实验①,结果只有左腿产生屈腿反射。下列分析错误的是( )
A. 屈腿反射的神经中枢位于脊髓
B. 实验②缺少感受器不能产生反射活动
C. 实验③一定是破坏了右后肢的传入神经
D. 实验说明反射活动需要完整反射弧参与
【答案】C
【解析】
【分析】脊髓是神经系统的中枢部分,位于椎管里面,上端连接延髓,两旁发出成对的神经,分布到四肢、体壁和内脏;脊髓里有许多简单反射的中枢,脊髓的结构包括位于中央部的灰质和位于周围部的白质;白质内的神经纤维在脊髓的各部分之间、以及脊髓与脑之间,起着联系作用。
【详解】A、做实验所用的蛙去除脑但保留脊髓,屈腿反射能发生,说明其神经中枢位于脊髓,A正确;
B、皮肤中有感受外界刺激的感受器,实验二去除皮肤后,不出现屈腿反射的原因是感受器被破坏,B正确;
C、实验③破坏了右后肢的神经,可能破坏了右腿屈腿反射的传入神经或传出神经或二者均被破坏,C错误;
D、反射弧完整是出现反射活动的必要条件,实验一中蛙出现屈腿反射需要有完整的反射弧,D正确。
故选C。
16. 恐惧反射的建立步骤大致如下图,甲:小鼠听到铃声自由活动。乙:小鼠听到铃声的同时给予电击,小鼠表现出恐惧行为。丙:小鼠仅仅听到铃声就会恐惧。关于这一过程描述正确的是( )
A. 恐惧反射的中枢在脊髓
B. 丙图代表的反射建立在乙图代表的反射基础之上
C. 甲、乙、丙中,声音属于条件刺激,电击属于非条件刺激
D. 如果丙之后多次听到铃声而不电击,小鼠再听到铃声将不再产生恐惧反射,这意味着铃声和电击这两个刺激间的联系丧失了
【答案】B
【解析】
【分析】条件反射的消退不是条件反射的简单丧失,而是中枢把原先引起兴奋性效应的信号转变为产生抑制性效应的信号,铃声的出现不再预示着食物的到来。因此,条件反射的消退使得动物获得了两个刺激间新的联系,是一个新的学习过程,需要大脑皮层的参与。
【详解】A、恐惧反射是后天形成的条件反射,中枢在大脑皮层,A错误;
B、条件反射的形成建立在非条件反射的基础上,B正确;
C、乙中的电击属于条件刺激,C错误;
D、条件反射的消退使得动物获得了两个刺激间新的联系,是一个新的学习过程,需要大脑皮层的参与,D错误。
故选B。
17. 术后伤口的强烈疼痛折磨着患者,图示为该过程中一突触处的信号传递。芬太尼作为一种强效镇痛药在临床上被广泛应用,其镇痛机制详见图。下列 芬太尼受体相关叙述正确的是( )
A. 痛觉形成过程中感受刺激的部位是大脑皮层中的感受器
B. 神经递质作用于突触后膜后,膜外的电位变化是由负到正
C. 芬太尼的作用是抑制Ca2+内流,进而抑制神经递质的释放
D. K+外流与Na+内流过程中细胞膜上蛋白质的构象会发生改变
【答案】C
【解析】
【分析】题图分析:芬太尼作用于神经元细胞后,会促进钾离子外流,抑制钙离子内流,进而影响神经递质的释放,不利于后膜钠离子的内流,从而影响动作电位的形成。
【详解】A、神经调节的结构基础是反射弧,反射弧中感受刺激的部位是痛觉感受器,大脑皮层不是痛觉感受器,而是形成痛觉的高级中枢,A错误;
B、神经递质作用于突触后膜,引发后膜兴奋,这一过程兴奋部位膜外的电位变化是由正到负,B错误;
C、据图分析,芬太尼作用于芬太尼受体,促进K+外流,引起膜电位变化,抑制Ca2+内流,从而抑制神经递质的释放,使突触后膜兴奋减弱,C正确;
D、K+外流与Na+内流过程是通过通道蛋白进出神经细胞,细胞膜上蛋白质 的构象不会发生改变,D错误。
故选C。
18. 部分神经兴奋传导通路的示意图如下,将电表的两极分别接在②④的膜外侧,下列叙述正确的是( )
A. 在②给予任一强度的刺激,电表都会发生两次反向偏转且肌肉会收缩
B. 若在②④分别给予不同强度的刺激使其产生兴奋,则在两处测得的电位也不相同
C. 细胞外液的K+和Na+浓度降低都会导致神经细胞的兴奋性提高
D. ④给予一定强度的刺激,若电表只偏转一次,则可证明兴奋在突触处是单向传递
【答案】D
【解析】
【分析】兴奋在神经元之间需要通过突触结构进行传递,突触包括突触前膜、突触间隙、突触后膜,其具体的传递过程为:兴奋以电流的形式传导到轴突末梢时,突触小泡释放递质(化学信号),递质作用于突触后膜,引起突触后膜产生膜电位(电信号),从而将兴奋传递到下一个神经元。
【详解】A、根据图中③突触结构可知,兴奋传递的方向为从左向右。引起兴奋需要一定的刺激强度,若在②处给予适宜强度的刺激(能引起该处产生兴奋的刺激强度),电表先左偏、再向右偏转,且肌肉会收缩,A错误;
B、给予不同强度刺激后所得到的动作电位峰值的大小与刺激的强度无关,故②④两处测得的电位相同,B错误;
C、细胞外液的K+浓度降低,导致细胞膜两侧K+的浓度差增大,静息电位的绝对值增大,会导致神经细胞的兴奋性下降;细胞外液的Na+浓度降低,导致细胞膜两侧Na+的浓度差减小,内流的Na+数量减少,动作电位值降低,导致神经细胞的兴奋性下降,C错误;
D、在④给予一定强度的刺激,若电表只偏转一次,说明兴奋不能传到②处,能证明兴奋在突触处是单向传递的,D正确。
故选D。
19. 图1表示神经纤维在静息和兴奋状态下K+跨膜运输的过程,其中甲为某种载体蛋白,乙为通道蛋白,该通道蛋白是横跨细胞膜的亲水性通道。图2表示兴奋在神经纤维上的传导时膜电位的变化。下列有关分析正确的是( )
A. 图1A侧为神经细胞膜的内侧,B侧为神经细胞膜的外侧
B. 图2③处膜外为负电位,而Na+浓度膜外小于膜内
C. 图2兴奋传导过程中,膜外电流方向与兴奋传导方向一致
D. 若将神经纤维放于较高浓度海水中重复实验,图2中③处值将会变大
【答案】D
【解析】
【分析】神经纤维在静息时膜电位是由钾离子外流造成的,钾离子的外流是通过离子通道的被动运输。动作电位的形成是由钠离子内流造成的,也通过离子通道的被动运输过程。钠离子从神经细胞膜内运输到膜外,钾离子从膜外运输到膜内都是主动运输的过程。
【详解】A、据图分析,图示钾离子从B侧运输到A侧是通过离子通道完成的,所以A侧为神经细胞膜的外侧,B侧为神经细胞膜的内侧,A错误;
B、图2③处膜外为负电位,Na+浓度膜外仍然大于膜内,B错误;
C、图2兴奋传导过程中,膜外电流方向与兴奋传导方向相反,C错误;
D、若将神经纤维放于较高浓度海水中重复实验,导致钠离子内流增多,因此③处值将会变大,D正确。
故选D。
20. 闰绍细胞是脊髓中的一种中间神经元,能接受运动神经元1轴突分支的兴奋,闰绍神经纤维末梢与运动神经元2相连(如图1)。现用一适宜强度的电流刺激运动神经元1,依次测量三个神经元上膜电位随时间的变化,如图2所示。下列相关叙述错误的是( )
A. 运动神经元1轴突分支释放的神经递质作用后可能没有及时回收或降解
B. 闰绍神经纤维末梢释放的是抑制性神经递质,该突触处无信号转变
C. 图2中c点以后维持神经细胞内外Na+和K+分布不均衡的状态需要消耗能量
D. 图2中bc段运动神经元1膜上K+通道开放,使膜内K+的浓度下降
【答案】B
【解析】
【分析】1、突触由突触前膜、突触后膜、突触间隙组成,突触前膜内的突触小泡含有神经递质,当兴奋传至轴突末端时,突触前膜内的突触小泡释放神经递质,神经递质特异性作用于突触后膜上的受体,引起下一个神经元的兴奋或抑制。
2、兴奋在神经纤维上的传导形式的电信号,静息时,钾离子外流,膜外电位高于膜内,表现为外正内负;兴奋时,钠离子通道开放,钠离子内流,膜内电位高于膜外,表现为外负内正。
【详解】A、神经元1释放的神经递质可作用于闰绍细胞,据图可知,闰绍细胞的膜电位有多次兴奋,故据此推测,运动神经元1轴突分支释放的神经递质作用后可能没有及时回收或降解,导致闰绍细胞持续兴奋,A正确;
B、通过膜电位图可知,闰绍细胞释放的神经递质能抑制运动神经元2产生兴奋,故运动神经元2无动作电位的产生,但突触处仍有电信号-化学信号-电信号的转化,B错误;
C、图2中c点以后维持神经细胞内外Na+和K+分布不均衡的状态是通过钠钾泵吸钾排钠过程实现的,改过程是主动运输过程,需要消耗能量,C正确;
D、图2中bc段运动神经元1是静息电位的恢复过程,此时K+通道开放,使膜内K+的浓度下降,D正确。
故选B。
21. 毒品可卡因是一种神经中枢类兴奋剂,能作用于神经递质多巴胺(DA)的转运体,降低DA的回收速度从而使神经系统处于持续兴奋状态。下列说法错误的是( )
A. DA合成后储存在突触小泡内以防止其被酶分解
B. DA 与突触后膜上的受体结合后,引起突触后膜兴奋
C. 可卡因通过阻断多巴胺与受体的结合发挥作用
D. 可卡因可以延长多巴胺发挥作用的时间
【答案】C
【解析】
【分析】1、神经递质只存在于突触小泡中,只能又突触前膜释放,然后终于突触后膜上。
2、神经递质与受体结合并发挥作用后,迅速被间接或回收进细胞,以免持续发挥作用。
【详解】A、DA合成后储存在突触小体内的突触小泡内以防止其被酶分解,A正确;
B、DA是一种兴奋性递质,与突触后膜上的受体结合后,引起突触后膜兴奋,B正确;
C、据题意知,可卡因通过作用于多巴胺的转运体,降低DA的回收速度从而使DA持续与特异性受体结合并发挥作用,说明可卡因通过阻断多巴胺回收发挥作用,C 错误;
D、可卡因通过作用于多巴胺的转运体,降低DA的回收速度从而使DA持续与特异性受体结合并发挥作用,因而可以延长多巴胺发挥作用的时间,D正确。
故选C。
22. 人在憋尿时,如果膀胱内尿液过多,对牵张感受器的刺激过强,来自于脊髓的兴奋会超过来自于大脑的抑制,会出现“憋不住”的现象。下列叙述错误的是( )
A. 牵张感受器可将兴奋传至脊髓,同时上传至大脑皮层产生尿意
B. 脊髓的兴奋性信号会导致传出神经元发生Na+内流
C. 人之所以能有意识的控制排尿,是因为大脑皮层对脊髓进行着调控
D. 大脑皮层受损时,病人不能完成排尿反射排出尿液
【答案】D
【解析】
【分析】反射弧包括感受器、传入神经、神经中枢、传出神经、效应器五部分。突触是指神经元与神经元之间相互接触并传递信息的部位。由于神经递质只存在于突触小体的突触小泡中,只能由突触前膜释放作用于突触后膜,使下一个神经元产生兴奋或抑制,因此兴奋在神经元之间的传递只能是单向的。
【详解】A、牵张感受器产生兴奋,不仅可将兴奋传至脊髓,同时也可上传至大脑皮层产生尿意,A正确;
B、脊髓的兴奋性信号会导致传出神经元发生Na+内流,进而将兴奋传至效应器,B正确;
C、人之所以能有意识的控制排尿,是因为大脑皮层对脊髓进行着调控,体现了高级中枢对低级中枢的调控,说明神经调节存在分级调节机制,C正确;
D、大脑皮层受损时,不能实现对脊髓中相应中枢的调控过程,但病人由于脊髓中的神经中枢正常,因而能完成排尿反射排出尿液,D错误。
故选D。
23. 大脑皮层是高级神经中枢,下列相关叙述错误的是( )
A. 覆盖在大脑的表面,主要由神经元胞体及其树突构成
B. 丰富的沟回结构,使得大脑具有更大的表面积
C. 躯干相应部位面积越大,在大脑皮层第一运动区的代表区就越大
D. 条件反射需要大脑皮层的参与,大脑皮层躯体运动中枢主要位于中央前回
【答案】C
【解析】
【分析】刺激大脑皮层中央前回的顶部,可以引起下肢的运动;刺激大脑皮层中央前回的下部,可以引起头部器官的运动。躯体的运动受大脑皮层以及脑干、脊髓等的共同调控,脊髓是机体运动的低级中枢,大脑皮层是最高级中枢,脑干等连接低级中枢和高级中枢。
【详解】A、大脑皮层是指大脑的表面覆盖着主要由神经元胞体及其树突构成的薄层结构,A正确;
B、丰富的沟回结构,使得大脑具有更大的表面积,B正确;
C、大脑皮层运动大小区域和躯体中大小不成比例,与运动的精细复杂程度成正比,C错误;
D、条件反射需要大脑皮层的参与,大脑皮层躯体运动中枢主要位于中央前回,D正确。
故选C。
24. 《千手观音》这个舞蹈在很多节目中都出现过,不过最震撼人心的还是由21位聋哑演员(大脑皮层正常)在春晚上的表演,四位手语老师分别站在舞台四个角,她们的手成为聋哑演员的“耳朵”,手语传达出音乐节奏,聋哑演员根据“节奏”演绎出优美的舞蹈。下列有关说法不正确的是( )
A. 若大脑皮层言语区的H区损伤,会导致人不能听到别人讲话
B. 大脑右半球主要负责人的音乐和空间识别等
C. 聋哑演员表演《千手观音》时,大脑皮层视觉中枢、躯体运动中枢参与调节
D. 将声音转变成其他形式的信息,这些聋哑演员也会有正常的逻辑思维和形象思维
【答案】A
【解析】
【分析】人的大脑皮层上有很多重要的中枢,如语言中枢、躯体感觉中枢、躯体运动中枢、视觉中枢、听觉中枢等,聋哑人首先要通过视觉中枢看到指导教师的“手语”,最后是将“手语”对应为一定的意义,与语言中枢有关。
【详解】A、若大脑皮层言语区的H区损伤,会导致人不能听懂别人讲话,但是能听到声音,A错误;
B、主要负责人的音乐、绘画和空间识别的大脑功能区域是右半球,大多数人的大脑右半球主要负责形象思维,B正确;
C、聋哑人首先要通过视觉中枢看到手语老师的“手语”,再将舞蹈表现出来,故聋哑人表演“千手观音”时,大脑皮层视觉中枢、躯体运动中枢参与调节,C正确;
D、题中的聋哑演员的大脑皮层正常,只要将声音信息转变成可以被她们接受的信息,这些聋哑演员也会有正常的逻辑思维和形象思维,D正确。
故选A。
25. 学习和记忆是脑的高级功能之一,如图是人类不同形式记忆的关系,下列说法错误的是( )
A. 感觉性记忆和第一级记忆为短时记忆,其中感觉性记忆不是真正的记忆
B. 短时记忆可能与神经元之间即时的信息交流有关
C. 长时记忆即永久记忆通常不会发生遗忘
D. 长时记忆可能与突触形态及功能的改变以及新突触的建立有关
【答案】C
【解析】
【分析】记忆是将已获信息进行贮存和再现的过程,短期记忆与神经元的活动及神经元之间的联系有关,长期记忆与新突触的建立有关。
【详解】A、感觉性记忆和第一级记忆为短时记忆,其中感觉性记忆有效作用时间不超过1秒,所记的信息不构成真正的记忆,A正确;
B、短时记忆可能与神经元之间即时的信息交流有关,尤其是与大脑皮层下一个形状像海马的脑区有关,B正确;
C、第二级记忆和第三级记忆属于长时记忆,第二级记忆仍然会遗忘,只有第三级记忆才是永久记忆,C错误;
D、长时记忆可能与突触形态及功能的改变以及新突触的建立有关,D正确。
故选C。
26. 研究表明抑郁症的发生与单胺类神经递质如5-羟色胺(5-HT)的含量减少有关。5-HT是使人愉悦的神经递质,发挥作用后会迅速被降解或回收进细胞。度洛西汀是临床最常见的抗抑郁药,其作用机理如下图。以下说法正确的是( )
A. 突触小泡的形成与核糖体、内质网和高尔基体有关
B. 5-HT发挥作用后以胞吞的方式被突触前膜回收
C. 度洛西汀通过抑制5-HT转运体的功能来缓解抑郁症状
D. 随着5-HT的回收,兴奋又传回突触前膜
【答案】C
【解析】
【分析】神经元之间通过突触传递信息的过程:兴奋到达突触前膜所在的神经元的轴突末梢,引起突触小泡向突触前膜移动并释放神经递质;神经递质通过突触间隙扩散到突触后膜的受体附近;神经递质与突触后膜上的受体结合;突触后膜上的离子通道发生变化,引发电位变化。
【详解】A、核糖体是合成蛋白质的场所,突触小泡内含有的神经递质是5-羟色胺(5-HT),与核糖体无关,A错误;
B、由图可知,5-HT发挥作用后经过5-HT转运体被突触前膜回收,不是胞吞,B错误;
C、由图可知,度洛西汀能结合5-HT转运体,抑制5-HT转运体的功能,使5-HT转运体不能回收5-HT,导致突触间隙5-HT增多,从而能缓解抑郁症状,C正确;
D、该5-HT由突触前膜释放,只能作用于突触后膜,使下一个神经元兴奋,5-HT的回收后,不会起作用,故兴奋不会传回突触前膜,D错误。
故选C。
27. 研究人员将一只饥饿的大鼠放在箱子中,箱子内有一个杠杆能发送食物。在箱内活动的过程中,大鼠碰上了杠杆,一份食物意外地出现了,这种愉快的意外多次发生后,大鼠懂得了按压杠杆就能带来食物奖励。于是,大鼠会有意识地按压杠杆以获取食物,直到吃饱。如果把食物换成其他的奖励性刺激或伤害性刺激(如电击),这种反射也能形成。以下有关说法正确的是( )
A. 大鼠有意识地按压杠杆获取食物的过程属于非条件反射
B. 大鼠懂得按压杠杆就能带来食物的过程只需要大脑皮层的参与
C. 如果大鼠反复按压杠杆得到的都是伤害性电击,可能发生条件反射的消退,此时杠杆属于无关刺激
D. 大鼠多次按压杠杆得到伤害性电击后便不再按压杠杆,该过程中引起兴奋性效应的信号转变为产生抑制性效应的信号
【答案】D
【解析】
【分析】条件反射理论是巴甫洛夫的高级神经活动学说的核心内容,指在一定条件下,外界刺激与有机体反应之间建立起来的暂时神经联系。后天形成,有经典条件反射和操作性条件反射两种形式。非条件反射是条件反射形成的基础。
【详解】A、大鼠有意识地按压杠杆获取食物的过程是通过学习获得的,属于条件反射 ,A错误;
B、大鼠懂得按压杠杆就能带来食物的过程除了需要大脑皮层的参与,还需要脊髓的参与,以及神经元、肌肉细胞的参与,B错误;
C、如果把食物换成其他的奖励性刺激或伤害性刺激(如电击),这种反射也能形成,如果大鼠反复按压杠杆得到的都是伤害性电击,可能发生条件反射的消退,此时杠杆属于有关刺激,C错误;
D、大鼠多次按压杠杆得到伤害性电击后便不再按压杠杆,该过程中引起兴奋性效应信号转变为产生抑制性效应的信号,使得反应消失,D正确。
故选D。
28. 如图是用甲、乙两个电流表研究神经纤维及突触上兴奋产生及传导的示意图。下列有关叙述错误的是( )
A. 静息状态下,甲指针偏转,乙指针不偏转
B. 刺激 a 处时,甲指针偏转一次,乙指针偏转两次
C. 刺激 b 处时,甲指针维持原状,乙指针偏转一次
D. 清除 c 处的神经递质,再刺激 a 处时,甲指针偏转一次,乙指针不偏转
【答案】D
【解析】
【分析】1.静息时,神经细胞膜对钾离子的通透性大,钾离子大量外流,形成内负外正的静息电位;受到刺激后,神经细胞膜的通透性发生改变,对钠离子的通透性增大,钠离子内流,形成内正外负的动作电位。
2.兴奋以电流的形式传导到轴突末梢时,突触小泡释放递质(化学信号),递质作用于突触后膜,引起突触后膜产生膜电位(电信号),从而将兴奋传递到下一个神经元。
【详解】A、甲电流表的两极分别位于膜外和膜内,乙电流表的两极均置于膜外。静息状态下,甲电流表膜外为正电位,膜内为负电位,甲指针偏转,而乙电流表两极均为正电位,乙不发生偏转,A正确;
B、刺激a处时,对于甲电流表,兴奋传到电极处,膜外为负电位,膜内为正电位,甲指针偏转一次;对于乙电流表,兴奋先传到乙电流表的左边电极,然后传到右边电极,所以乙指针偏转两次,B正确;
C、刺激b处时,兴奋无法传到左边神经元,因此甲指针维持原状,对于乙电流表,兴奋无法传到电流表左边电极,乙指针偏转一次,C正确;
D、清除c处的神经递质,再刺激a处时,兴奋无法传到右边神经元,所以甲指针偏转一次,乙指针也只偏转一次,D错误。
故选D。
29. 坐骨神经是位于腿部的混合神经,既有传入功能,又有传出功能。为研究药物X对坐骨神经的麻痹顺序,研究人员用脊蛙(除去脑的蛙)进行如下表实验,下列说法错误的是( )
实验步骤
刺激趾尖后肢收缩情况
刺激腹部皮肤后肢收缩情况
第一步:不做处理
收缩
收缩
第二步:一定浓度的药物X处理坐骨神经
不收缩
收缩
第三步:间隔一段时间
不收缩
不收缩
A. 刺激趾尖和腹部皮肤引起后肢收缩均为非条件反射
B. 第一步中神经冲动在坐骨神经的一根神经纤维上不能双向传导
C. 第二步中刺激趾尖时反射弧包含的结构均不能检测到膜电位变化
D. 实验结果说明药物X先麻醉传入神经,再麻醉传出神经
【答案】C
【解析】
【分析】神经调节的基本方式是反射,其结构基础是反射弧,由感受器、传入神经、神经中枢、传出神经、效应器五部分构成。神经纤维未受到刺激时,K+外流,细胞膜内外的电荷分布情况是外正内负,当某一部位受刺激时,神经纤维膜对钠离子通透性增加,Na+内流,使得刺激点处膜两侧的电位表现为内正外负,该部位与相邻部位产生电位差而发生电荷移动,形成局部电流。
【详解】A、刺激趾尖和腹部皮肤引起后肢收缩的神经中枢均为脊髓,均为非条件反射,A正确;
B、在反射过程中,神经纤维上的神经冲动只能单向传导,B正确;
C、药物X只是处理了坐骨神经,刺激趾尖后感受器会有膜电位变化,C错误;
D、从第二步看,药物X处理后,刺激趾尖后肢不收缩,刺激腹部皮肤后肢收缩,所以麻痹了传入神经而没有麻痹传出神经;第三步,刺激后两者都不收缩,说明传出神经被麻痹了。即药物X先麻醉传入神经,再麻醉传出神经,D正确。
故选C
30. 兴奋性是指细胞接受刺激产生兴奋的能力。为探究不同缺氧时间对中枢神经元兴奋性的影响,研究人员将体外培养的大鼠海马神经元置于含氧培养液中,测定单细胞的静息电位和阈强度(引发神经冲动的最小电刺激强度),再将其置于无氧培养液中,定时测定,结果如图1、2所示。下列说法错误的是( )
A. 图1中静息电位是以细胞膜的外侧为参照,并将该侧电位水平定义为0mV
B. 给予对照组神经元30pA强度的电刺激,则神经纤维膜电位表现为外负内正
C. 当静息电位由变为时,神经元更易兴奋
D. 缺氧一段时间后,会影响某些离子的主动运输,导致膜电位异常
【答案】C
【解析】
【分析】据题意可知,实验目的为探究不同缺氧时间对神经元兴奋性的影响,故自变量为缺氧时间。甲图中随着缺氧时间的延长,测得的静息电位先减小后增加。由图乙可知, 缺氧处理20min时,所需要的阈强度最大。
【详解】A、图中静息电位是以细胞膜的外侧为参照,并将该侧电位水平定义为0mV,因此测得的静息电位为负值,A正确;
B、由乙图可知,对照组神经元兴奋的阈值小于30PA,因此给予对照组神经元30PA强度的电刺激,则神经纤维膜电位表现为外负内正,B正确;
C、缺氧处理20min的实验组,当静息电位由 −60mV 变为 −65mV 时,静息电位降低,阈强度升高,因而神经元更不容易兴奋,C错误;
D、缺氧会影响细胞的能量供应,对细胞通过主动运输方式跨膜转运离子产生影响,使神经细胞不能维持细胞内外的离子浓度差,从而导致膜电位异常,D正确。
故选C。
二、非选择题(共40分)
31. 如图表示人体细胞与外界环境之间进行物质交换的过程。Ⅰ、Ⅱ、Ⅲ、Ⅳ表示能直接与内环境进行物质交换的4种器官或系统,①②表示有关的生理过程。回答下列问题:
(1)Ⅰ是___系统;Ⅱ是___系统。②表示___,Ⅳ表示的器官是___。
(2)试以简洁语言概括细胞与外界环境之间的关系___。
(3)CO2不从组织液进入组织细胞的原因是___。
(4)某同学分别以清水、缓冲液和血浆为实验材料进行“探究血浆是否具有维持pH稳定的功能”的实验,实验结果如图所示。
①本实验的对照组为___。
②所得结果不合理的是___组,理由是___。
【答案】(1) ①. 呼吸 ②. 消化 ③. 重吸收作用 ④. 皮肤
(2)组织细胞通过内环境与外界环境间接地进行物质交换
(3)组织细胞内的CO2浓度高于组织液
(4) ①. 清水组和缓冲液组 ②. 清水 ③. 加入HCl后,清水组的pH应降低
【解析】
【分析】根据图1可知,Ⅰ是肺(或呼吸系统)、Ⅱ是小肠(或消耗系统)、Ⅲ是肾脏、Ⅳ皮肤,过程①是食物的消化、吸收,过程②是肾小管、集合管的重吸收作用。
【小问1详解】
由图1可知,Ⅰ使氧气与二氧化碳交换,Ⅰ是呼吸系统;Ⅱ从体外单向吸收物质到内环境,Ⅱ是消化系统。Ⅲ是肾脏,过程②是肾小管、集合管的重吸收作用。Ⅳ表示的器官是皮肤。
【小问2详解】
内环境是细胞与外界环境进行物质交换的媒介,即组织细胞通内环境与外界环境间接地进行物质交换。
【小问3详解】
CO2运输的方式是自由扩散,由于CO2由组织细胞有氧呼吸产生,因此组织细胞内的CO2浓度高于组织液,CO2不从组织液进入组织细胞。
【小问4详解】
“探究血浆是否具有维持pH稳定的功能”的实验中,对照组是清水组和缓冲液组,实验组是血浆组。随着HCl的加入量的增加,清水组的pH应随之降低,而不是图中的上升趋势,所以结果不合理的是清水组。
32. 尿酸是人和猿类嘌呤代谢的最终产物,具有抗氧化功能。人体内的嘌呤80%来源于自身代谢,还有20%来源于食物,嘌呤在肝脏中被代谢转化为尿酸进入内环境。尿酸主要通过肾脏排泄,其次是通过消化道排出。成人男性血尿酸正常值为149~416μmol/L。当人体尿酸生成过多,或通过肾脏排出尿酸出现障碍时,可导致高尿酸血症。回答下列问题:
(1)人体自身代谢产生的嘌呤主要来源于___等生物大分子的分解。高尿酸血症患者应减少___的摄入,以控制尿酸来源;增加___的摄入,以增加尿酸排泄。
(2)高尿酸血症可导致尿酸盐结晶沉积于肾脏,引起内环境尿酸水平进一步升高,导致___,代谢废物无法排出,出现尿毒症。
(3)除人和猿类外,其他哺乳动物的尿酸可在尿酸酶的催化下生成更容易排出体外的尿囊素。为建立高尿酸血症大鼠模型,研究人员分3组进行相关实验,并测定血清中的尿酸、肌酐(一种反映肾功能的代谢废物)等指标。实验分组和结果如下表所示:
分组
处理
处理时间
肌酐(μmol/L)
尿酸(μmol/L)
A
羧甲基纤维素钠溶液灌胃
10天
29.5
78.5
20天
39.4
71.9
B
溶解在羧甲基纤维素钠溶液的氧嗪酸灌胃
10天
28.5
114.3
20天
48.9
145.4
C
溶解在羧甲基纤维素钠溶液的腺嘌呤灌胃
10天
57.9
79.6
20天
86.4
95.4
①A组的作用是为了排除___对实验结果的影响。
②氧嗪酸是一种尿酸酶抑制剂。实验结果表明氧嗪酸有助于建立高尿酸血症大鼠模型,其导致大鼠血尿酸水平升高的机制是___。
③腺嘌呤也能导致大鼠的血尿酸水平升高,根据实验结果分析,其原因可能___。
【答案】(1) ①. 核酸 ②. 高嘌呤食物 ③. 水
(2)肾功能衰竭 (3) ①. 羧甲基纤维素钠溶液 ②. 氧嗪酸抑制了尿酸酶的活性导致尿酸转化为尿囊素的量减少,使血尿酸水平升高 ③. 腺嘌呤灌胃处理使大鼠肾功能受损,尿酸排泄减少,从而使血尿酸水平升高
【解析】
【分析】DNA和RNA中含有腺嘌呤和鸟嘌呤,高尿酸患者应减少高嘌呤食物摄入,高尿酸血症可导致尿酸盐结晶沉积于肾脏引起痛风,最终引起肾功能衰竭。
【小问1详解】
DNA和RNA中含有腺嘌呤和鸟嘌呤,推测DNA和RNA降解可产生嘌呤,据题意高尿酸患者应减少高嘌呤食物摄入,同时多喝水促进尿酸通过肾脏排出。
【小问2详解】
高尿酸血症可导致尿酸盐结晶沉积于肾脏引起痛风,最终引起肾功能衰竭,代谢废物无法排出,出现尿毒症。
【小问3详解】
①实验中实验组中的氧嗪酸、腺嘌呤均溶解在羧甲基纤维素钠溶液中,因此A组为对照组,目的是排除羧甲基纤维素钠溶液对实验结果的影响。
②实验结果表明氧嗪酸与腺嘌呤相比,建立了更加稳定的高尿酸血症大鼠模型,从表中数据分析B组大鼠10天测得的尿酸水平与对照组相比显著升高,此时肌酐水平与对照组相比基本不变,20天测得的肌酐水平出现升高,说明氧嗪酸先导致尿酸水平升高,进而影响肾功能,因此氧嗪酸做为一种尿酸酶抑制剂,抑制了尿酸酶的活性,导致尿酸转化为尿囊素减少,使血尿酸水平升高。
③从表中数据分析,C组大鼠10天测得的尿酸水平与对照组相比基本不变,此时肌酐水平与对照组相比显著升高,20天测得的尿酸水平才出现升高,说明腺嘌呤先引起肾脏损伤,进而引起尿酸水平升高。因此腺嘌呤灌胃处理导致大鼠肾脏损伤,尿酸排泄减少,从而使血尿酸水平升高。
33. 人体运动需要对肌群进行精准调控,如图1所示,当人的一只脚踩到钉子时,会引起同侧腿弯曲和对侧腿伸展,表现出交互神经支配,从而既避开损伤性刺激,又不会跌倒。该调节过程涉及多个中枢神经元,为多突触反射。请回答下列问题:
(1)钉子造成的伤害性刺激引起①兴奋时,神经纤维膜内的电位变化为___。屈腿反射的反射弧中,效应器是___。
(2)兴奋传递到神经元②时,兴奋在神经元②上进行___(填“单向”或“双向”)传导,引起②的轴突末梢释放___(“兴奋性”/“抑制性”)神经递质,使伸肌舒张。
(3)被钉子刺伤后会产生痛觉,痛觉产生神经中枢在___。某同学认为这是一种非条件反射,请评价这一观点并说明理由___。
(4)突触是神经元之间或神经元与效应器之间在功能上发生联系的部位,参与伸腿反射的突触存在于___(填图中字母)。与膝跳反射相比,图1中的反射所需要的时程较长的原因是___。若突触间隙K+浓度升高,则突触后膜静息电位绝对值___。
(5)如图2所示,鱼和哺乳动物的某些部位存在通过电信号传递的电突触,与化学突触相比,电突触的特点是___(至少答两点)。
【答案】(1) ①. 由负变正 ②. 神经末梢及其支配的屈肌和伸肌(或肌肉)
(2) ①. 单向 ②. 抑制性
(3) ①. 大脑皮层 ②. 该过程未经过完整的反射弧(传出神经和效应器没有参与),所以不是一种非条件反射
(4) ①. AB ②. 多突触反射需要经过较多的突触延搁 ③. 变小
(5)传递速度快,信号传递方式为电信号到电信号,传递方向是双向的
【解析】
【分析】兴奋在神经元之间需要通过突触结构进行传递,突触包括突触前膜、突触间隙、突触后膜,其具体的传递过程为:兴奋以电流的形式传导到轴突末梢时,突触小泡释放递质(化学信号),递质作用于突触后膜,引起突触后膜产生膜电位(电信号),从而将兴奋传递到下一个神经元。
【小问1详解】
兴奋处神经纤维膜外的钠离子内流,产生动作电位,表现为外负内正,则膜内电位变化为由负变正;反射弧中的效应器是传出神经末梢及其支配的肌肉和腺体,在曲屈腿反射中,表现为神经末梢及其支配的屈肌和伸肌。
【小问2详解】
由于兴奋在突触之间只能由突触前膜传到突触后膜,所以在②上只能进行单向传递;②是抑制性中间神经元,所以当其兴奋时,会释放抑制性递质,抑制下一个神经元兴奋,所以使下一个神经元的膜内外电位差的绝对值变大,使屈反射中的伸肌舒张。
【小问3详解】
产生感觉的部位在大脑皮层,完成反射需要完整的反射弧,因为该过程未经过完整的反射弧(传出神经和效应器没有参与),所以不是一种非条件反射。
【小问4详解】
突触是神经元和神经元或肌肉的连接部位,位于神经中枢和效应器的位置,所以位于图1中A和B的位置;由于兴奋在神经元之间传递花费的时间远大于在神经纤维上的传导,所以与膝反射相比,该反射过程需要经过突触数目较多,所以有较多的突触延搁,因此花费的时间多。神经细胞膜内的钾离子浓度高于细胞膜外,静息时钾离子外流,若突触间隙K+浓度升高,则细胞内外钾离子浓度差变小,钾离子外流减少,突触后膜静息电位绝对值变小。
【小问5详解】
电突触的信号传递依靠电信号,而化学突触的信号传递借助于神经递质,需要发生电信号→化学信号→电信号的转化,因此电突触的信号信号传递方式为电信号→电信号,传递速度比化学突触的信号传递速度快。电突触中突触前膜和突触后膜紧密接触,由离子通道连接,结合图示可知,兴奋在电突触处的传递具有双向性。
34. 适量的甜食可以缓解压力、愉悦心情,但长期摄入过量的甜食容易造成营养不良,增加患心脏病、糖尿病等的风险。哺乳动物感知味觉、调节摄食相关机制的过程如图所示,回答下列问题:
注:GCbt区为苦觉皮层区,CeA区为甜觉皮层区;“﹢”表示促进,“﹣”表示抑制。
(1)哺乳动物摄入甜食时,特定的物质分子会刺激口腔中的_______而产生神经冲动,并通过传入神经传至大脑皮层中的_______区产生甜觉。
(2)哺乳动物在摄入苦味和甜味混合食物时通常只能感受到苦而不是甜,据图分析,其原因是_______。
(3)甜味物质的摄入会刺激机体产生多巴胺,长期摄入甜食会成瘾。为探究甜食成瘾的原因,科研人员取生理状态相同且良好的小鼠若干,进行为期7d的适应性培养,然后将小鼠随机均分为甲、乙、丙三组,再进行下表所示实验,已知各组小鼠的初始多巴胺阈值(能引起兴奋的多巴胺的最低含量)接近。
组别
实验步骤
1
2
3
4
甲
每天用适量、等量且适宜浓度的糖水进行灌胃处理,持续7天
检测三组小鼠的多巴胺阈值
糖戒断处理,持续7天
②
乙
延续之前的处理,持续7天
丙
①
表中①处所填的内容是_______,②处所填的内容是_______。科研人员推测甜食成瘾的原因可能是长期摄入甜味物质使多巴胺受体数量减少,据此分析,实验结果是_______(用“>”“<”表示各组多巴胺阈值大小,多巴胺阈值接近用“=”表示)。
【答案】(1) ①. 甜味感受器 ②. CeA
(2)苦味物质刺激苦味感受器产生兴奋通过神经传导到GCbt区产生苦觉,并抑制脑干甜味中枢,甜味感受器产生的兴奋不能传到CeA区
(3) ①. 每天用适量、等量的生理盐水进行灌胃处理,持续7天 ②. 再次检测三组小鼠的多巴胺阈值 ③. 甲、乙多巴胺阈值>丙组多巴胺阈值
【解析】
【分析】神经调节的基本方式是反射,反射的结构基础是反射弧。反射弧包括感受器、传入神经、神经中枢、传出神经和效应器(传出神经未梢和它所支配的肌内或腺体)。要完成一个反射,必须具备完整的反射弧。
【小问1详解】
哺乳动物摄入甜食时,特定的物质分子会刺激口腔中的甜味感受器而产生神经冲动,并通过传入神经传至大脑皮层中的CeA区产生甜觉。
【小问2详解】
当哺乳动物摄入苦味物质和甜味物质混合的食物时,只感到苦却感觉不到甜,其原因是苦味物质刺激苦味感受器产生兴奋通过神经传导到GCbt区产生苦觉,并抑制脑干甜味中枢,甜味感受器产生的兴奋不能传到CeA区。
【小问3详解】
四川省成都市双流中学2023-2024学年高三生物上学期10月月考试题(Word版附解析): 这是一份四川省成都市双流中学2023-2024学年高三生物上学期10月月考试题(Word版附解析),共13页。试卷主要包含了考试时间150分钟等内容,欢迎下载使用。
四川省苍溪中学2023-2024学年高二生物上学期10月月考试题(Word版附解析): 这是一份四川省苍溪中学2023-2024学年高二生物上学期10月月考试题(Word版附解析),共11页。试卷主要包含了选择题,非选择题等内容,欢迎下载使用。
四川省蓬溪中学2023-2024学年高二生物上学期10月月考试题(Word版附解析): 这是一份四川省蓬溪中学2023-2024学年高二生物上学期10月月考试题(Word版附解析),共22页。试卷主要包含了单选题,填空题等内容,欢迎下载使用。

