新高考生物一轮复习小题过关训练第26练 植物激素调节(含解析)
展开专题08 稳态与调节
第26练 植物激素调节
1.(2022·北京·高考真题)2022年2月下旬,天安门广场各种盆栽花卉凌寒怒放,喜迎冬残奥会的胜利召开。为使植物在特定时间开花,园艺工作者需对植株进行处理,常用措施不包括( )
A.置于微重力场 B.改变温度 C.改变光照时间 D.施用植物生长调节剂
【答案】A
【详解】微重力场不影响植物的开花,不能使植物在特定时间开花,A错误;温度可以影响种子萌发、植株生长、开花结果和叶的衰老、脱落等生命活动,从而参与调节植物生长发育,B正确;植物具有能够接受光信号的分子,光敏色素是其中一种,分布在植物各个部位,其中在分生组织的细胞内比较丰富。在受到光照射时,光敏色素的结构会发生变化,这一变化的信息会经过信息传递系统传导至细胞核内,影响特定基因的表达,从而表现出生物学效应,可通过改变光照时间影响植物的开花,C正确;
植物生长调节剂能延长或终止种子、芽及块茎的休眠,调节花的雌雄比例,促进或阻止开花,诱导或控制果实脱落,控制植物高度、形状等,D正确。
2.(2022·浙江·高考真题)新采摘的柿子常常又硬又涩。若将柿子与成熟的苹果一起放入封闭的容器中,可使其快速变得软而甜。这主要是利用苹果产生的( )
A.乙烯 B.生长素 C.脱落酸 D.细胞分裂素
【答案】A
【详解】乙烯起催熟作用,成熟的苹果产生乙烯,使柿子“变得软而甜”, A正确;生长素类具有促进植物生长的作用,不能催熟,B错误;脱落酸有抑制细胞的分裂和种子的萌发,还有促进叶和果实的衰老和脱落,促进休眠和提高抗逆能力等作用,不能催熟,C错误;细胞分裂素的作用是促进细胞分裂,不能催熟,D错误。
3.(2022·浙江·高考真题)某种植物激素能延缓离体叶片的衰老,可用于叶菜类的保鲜。该激素最可能是( )
A.细胞分裂素 B.生长素 C.脱落酸 D.赤霉素
【答案】A
【详解】根据上述分析可知,细胞分裂素可促进细胞分裂,延缓衰老,因此可用于叶菜类的保鲜,A正确,BCD错误。
4.(2021·福建·高考真题)烟草是以叶片为产品的经济作物。当烟草长出足够叶片时打顶(摘去顶部花蕾)是常规田间管理措施,但打顶后侧芽会萌动生长,消耗营养,需要多次人工抹芽(摘除侧芽)以提高上部叶片的质量,该措施费时费力。可以采取打顶后涂抹生长素的方法替代人工抹芽。科研人员探究打顶后涂抹生长素对烟草上部叶片生长的影响,实验结果如图所示。
下列分析错误的是( )
A.打顶后涂抹的生长素进入烟草后,可向下运输
B.打顶后的抹芽措施不利于营养物质向上部叶片转运
C.打顶涂抹生长素能建立人工顶端优势抑制侧芽萌发
D.打顶后涂抹生长素与不涂抹相比,能增强上部叶片净光合速率
【答案】B
【详解】生长素的运输方向是从形态学上端到形态学下端,生长素涂抹处为形态学上端,因此打顶后涂抹的生长素进入烟草后,可向下运输 ,A正确;由题意可知,打顶后的抹芽措施是为了提高上部叶片的质量,因此该措施利于营养物质向上部叶片转运,B错误;由题意可知,打顶涂抹生长素能抑制侧芽萌动,相当于建立人工顶端优势抑制侧芽萌发,C正确;由题意和图示可知,打顶后涂抹生长素与不涂抹相比,能增强上部叶片净光合速率,D正确。
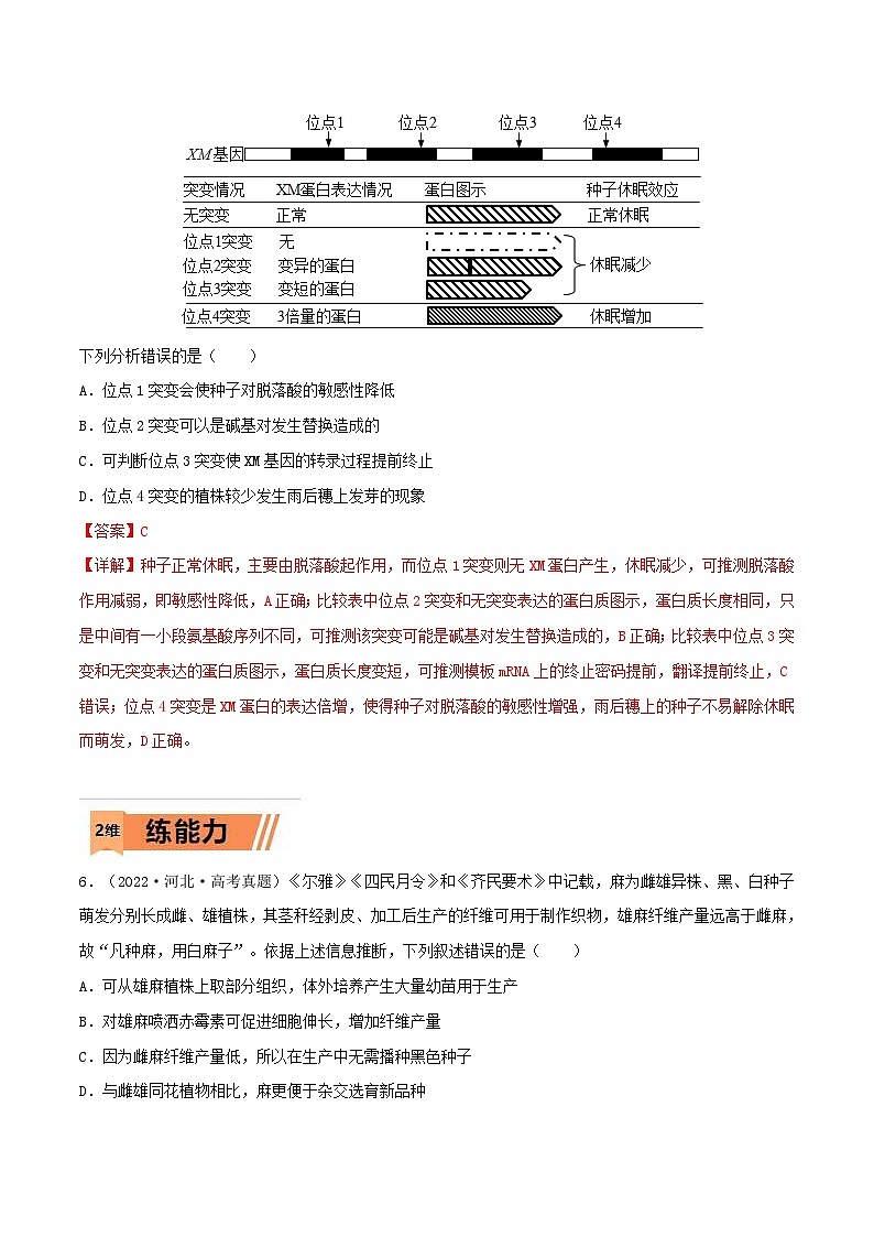
5.(2021·福建·高考真题)水稻等作物在即将成熟时,若经历持续的干热之后又遇大雨天气,穗上的种子就容易解除休眠而萌发。脱落酸有促进种子休眠的作用,同等条件下,种子对脱落酸越敏感,越容易休眠。研究发现,XM基因表达的蛋白发生变化会影响种子对脱落酸的敏感性。XM基因上不同位置的突变影响其蛋白表达的情况和产生的种子休眠效应如下图所示。
下列分析错误的是( )
A.位点1突变会使种子对脱落酸的敏感性降低
B.位点2突变可以是碱基对发生替换造成的
C.可判断位点3突变使XM基因的转录过程提前终止
D.位点4突变的植株较少发生雨后穗上发芽的现象
【答案】C
【详解】种子正常休眠,主要由脱落酸起作用,而位点1突变则无XM蛋白产生,休眠减少,可推测脱落酸作用减弱,即敏感性降低,A正确;比较表中位点2突变和无突变表达的蛋白质图示,蛋白质长度相同,只是中间有一小段氨基酸序列不同,可推测该突变可能是碱基对发生替换造成的,B正确;比较表中位点3突变和无突变表达的蛋白质图示,蛋白质长度变短,可推测模板mRNA上的终止密码提前,翻译提前终止,C错误;位点4突变是XM蛋白的表达倍增,使得种子对脱落酸的敏感性增强,雨后穗上的种子不易解除休眠而萌发,D正确。
6.(2022·河北·高考真题)《尔雅》《四民月令》和《齐民要术》中记载,麻为雌雄异株、黑、白种子萌发分别长成雌、雄植株,其茎秆经剥皮、加工后生产的纤维可用于制作织物,雄麻纤维产量远高于雌麻,故“凡种麻,用白麻子”。依据上述信息推断,下列叙述错误的是( )
A.可从雄麻植株上取部分组织,体外培养产生大量幼苗用于生产
B.对雄麻喷洒赤霉素可促进细胞伸长,增加纤维产量
C.因为雌麻纤维产量低,所以在生产中无需播种黑色种子
D.与雌雄同花植物相比,麻更便于杂交选育新品种
【答案】C
【详解】利用植物细胞的全能性,可从雄麻植株上取部分组织,体外培养产生大量幼苗用于生产,A正确;
赤霉素具有促进细胞伸长生长的作用,对雄麻喷洒赤霉素可促进细胞伸长,增加纤维产量,B正确;若在生产中不播种黑色种子,即无雌性植株,不能正常通过有性生殖繁殖,获得下一年的种子,C错误;与雌雄同花植物相比,麻避免了去雄,更便于杂交选育新品种,D正确。
7.(2022·海南·高考真题)植物激素和植物生长调节剂可调控植物的生长发育。下列有关叙述错误的是( )
A.将患恶苗病的水稻叶片汁液喷洒到正常水稻幼苗上,结实率会降低
B.植物组织培养中,培养基含生长素、不含细胞分裂素时,易形成多核细胞
C.矮壮素处理后,小麦植株矮小、节间短,说明矮壮素的生理效应与赤霉素的相同
D.高浓度2,4-D能杀死双子叶植物杂草,可作为除草剂使用
【答案】C
【详解】A、将患恶苗病的水稻叶片汁液喷洒到正常水稻幼苗上,会使正常水稻幼苗营养生长过于旺盛,由于光合产物过多的用于营养生长,因此结实率会降低,A正确;
B、生长素主要促进细胞核的分裂,细胞分裂素主要促进细胞质的分裂,植物组织培养中,培养基含生长素、不含细胞分裂素时,易形成多核细胞,B正确;
C、赤霉素的主要作用是促进细胞伸长,从而引起植物的增高,而矮壮素处理后,小麦植株矮小、节间短,说明矮壮素的生理效应与赤霉素的相反,C错误;
D、高浓度2,4-D能杀死双子叶植物杂草,而对农作物(单子叶植物)起到促进作用,可作为除草剂使用,D正确。
8.(2021·重庆·高考真题)新中国成立初期,我国学者巧妙地运用长瘤的番茄幼苗研究了生长素的分布及锌对生长素的影响,取样部位及结果见下表。据此分析,下列叙述错误的是( )
取样部位 | 生长素含量(μg·kg-1) | ||
对照组 | 低锌组 | ||
①茎尖 | 12.5 | 3.3 | |
②茎的上部 | 3.7 | 2.5 | |
③瘤上方的茎部 | 4.8 | 2.9 | |
④长瘤的茎部 | 7.9 | 3.7 | |
⑤瘤 | 26.5 | 5.3 | |
A.部位①与部位②的生长素运输方向有差异
B.部位③含量较高的生长素会促进该部位侧芽生长
C.因部位⑤的存在,部位④生长素含量高于部位③
D.对照组生长素含量明显高于低锌组,表明锌有利于生长素合成
【答案】B
【详解】A、部位①可以进行横向运输,而部位②则不能,A正确;
B、生长素作用具有两重性,部位③含量较高的生长素会抑制该部位侧芽生长,B错误;
C、由于生长素的极性运输,部位①的生长素可以向下分别运输到②、③、④、⑤,导致生长素含量:②<③<④<⑤,C正确;
D、由表格分析可知,对照组生长素含量明显高于低锌组,表明锌有利于生长素合成,D正确。
9.(2022·广东·高考真题)我国自古“以农立国”,经过悠久岁月的积累,形成了丰富的农业生产技术体系。下列农业生产实践中,与植物生长调节剂使用直接相关的是( )
A.秸秆还田 B.间作套种 C.水旱轮作 D.尿泥促根
【答案】D
【详解】农田生态系统中秸秆还田有利于提高土壤的储碳量,该过程主要是利用了物质循环的特点,与植物生长调节剂无直接关系,A不符合题意;采用间作、套种的措施可以提高植物产量,其原理是保证作物叶片充分接收阳光,提高光能利用率,与植物生长调节剂无直接关系,B不符合题意;水旱轮作改变了生态环境和食物链,使害虫难以生存,能减少病虫害的发生,与植物生长调节剂无直接关系,C不符合题意;尿泥促根与生长素(类似物)密切相关,与题意相符,D符合题意。
10.(2022·全国·高考真题)植物激素通常与其受体结合才能发挥生理作用。喷施某种植物激素,能使某种作物的矮生突变体长高。关于该矮生突变体矮生的原因,下列推测合理的是( )
A.赤霉素合成途径受阻 B.赤霉素受体合成受阻
C.脱落酸合成途径受阻 D.脱落酸受体合成受阻
【答案】A
【详解】AB、赤霉素具有促进细胞伸长的功能,该作用的发挥需要与受体结合后才能完成,故喷施某种激素后作物的矮生突变体长高,说明喷施的为赤霉素,矮生突变体矮生的原因是缺乏赤霉素而非受体合成受阻(若受体合成受阻,则外源激素也不能起作用),A正确,B错误;
CD、脱落酸抑制植物细胞的分裂和种子的萌发,与植物矮化无直接关系,CD错误。
11.(2021·海南·高考真题)某课题组为了研究脱落酸(ABA)在植物抗旱中的作用,将刚萌发的玉米种子分成4组进行处理,一段时间后观察主根长度和侧根数量,实验处理方法及结果如图所示。
下列有关叙述正确的是( )
A.与第1组相比,第2组结果说明干旱处理促进侧根生长
B.与第2组相比,第3组结果说明缺少ABA时主根生长加快
C.本实验中自变量为干旱和ABA合成抑制剂
D.设置第4组的目的是验证在干旱条件下ABA对主根生长有促进作用
【答案】D
【详解】ABA是脱落酸,ABA合成抑制剂可以抑制ABA的合成,据图可知,第2组不加入ABA合成抑制剂,则两组的自变量为蒸馏水的有无(是否干旱),第2组玉米主根的长度大于第1组,但侧根数量少于第1组,说明在干旱处理可以促进主根长度增加,但抑制侧根生长,A错误;第2组不加ABA合成抑制剂,第3组加入ABA合成抑制剂(ABA不能正常合成),两组的自变量为ABA的有无,实验结果是第3组的主根长度小于第二组,说明缺少ABA时主根生长变慢,B错误;结合分析可知,本实验目的是研究脱落酸(ABA)在植物抗旱中的作用,则实验的自变量是脱落酸的有无,C错误;第4组是同时添加ABA合成抑制剂和ABA,可以与第2组和第3组形成对照,实验结果是该组的主根长度小于第2组,但大于第3组,说明ABA对主根生长有促进作用,D正确。
12.(2022·湖南·高考真题)植物受到创伤可诱导植物激素茉莉酸(JA)的合成,JA在伤害部位或运输到未伤害部位被受体感应而产生蛋白酶抑制剂I(PI-Ⅱ),该现象可通过嫁接试验证明。试验涉及突变体ml和m2,其中一个不能合成JA,但能感应JA而产生PI-Ⅱ;另一个能合成JA,但对JA不敏感。嫁接试验的接穗和砧木叶片中PI-Ⅱ的mRNA相对表达量的检测结果如图表所示。
嫁接类型 | |||||||||||||||||||
砧木叶片创伤 | 否 | 是 | 否 | 是 | 否 | 是 | 否 | 是 | 否 | 是 | 否 | 是 | 否 | 是 | |||||
接穗叶片 | ++ | +++ | - | - | + | +++ | - | - | - | - | + | + | ++ | +++ | |||||
砧木叶片 | ++ | +++ | - | - | - | - | ++ | +++ | - | - | - | - | ++ | +++ | |||||
注:WT为野生型,ml为突变体1,m2为突变体2;“……”代表嫁接,上方为接穗,下方为砧木:“+”“-”分别表示有无,“+”越多表示表达量越高
下列判断或推测正确的是( )
A.ml不能合成JA,但能感应JA而产生PI-Ⅱ
B.嫁接也产生轻微伤害,可导致少量表达PI-Ⅱ
C.嫁接类型ml/m2叶片创伤,ml中大量表达PI-Ⅱ
D.嫁接类型m2/m1叶片创伤,m2中大量表达PI-Ⅱ
【答案】BD
【详解】由于ml做接穗,野生型做砧木,但是接穗叶片不能表达PI-Ⅱ,说明ml对JA不敏感,A错误;
分析第一组试验可知,野生型做接穗,野生型做砧木,接穗叶片和砧木叶片都表达PI-Ⅱ,说明嫁接也产生轻微伤害,可导致少量表达PI-Ⅱ,B正确;ml对JA不敏感,m2不产生JA,故嫁接类型ml/m2叶片创伤,ml中不会大量表达PI-Ⅱ,C错误;嫁接类型m2/m1叶片创伤,ml合成JA,运输到m2中感应JA而产生PI-Ⅱ,D正确。
13.(2021·江苏·高考真题)下表和图为外加激素处理对某种水稻萌发影响的结果。萌发速率(T50)表达最终发芽率50%所需的时间,发芽率为萌发种子在总数中的比率。“脱落酸一恢复”组为1.0mmol/L脱落酸浸泡后,洗去脱落酸。下列相关叙述正确的是( )
激素浓度(mmol/L) | 平均T50(h) | |
赤霉素 | 脱落酸 | |
0 | 83 | 83 |
0.01 | 83 | 87 |
0.1 | 82 | 111 |
1.0 | 80 | 未萌发 |
2.5 | 67 | 未萌发 |
A.0.1mmol/L浓度时,赤霉素的作用不显著,脱落酸有显著抑制萌发作用
B.1.0mmol/L浓度时,赤霉素促进萌发,脱落酸将种子全部杀死
C.赤霉素仅改变T50,不改变最终发芽率
D.赤霉素促进萌发对种子是有益的,脱落酸抑制萌发对种子是有害的
【答案】AC
【详解】A、据表格数据可知,0.1mmol/L浓度时,赤霉素组的平均T50为82,与对照组的平均T50基本相同,说明该浓度的赤霉素的作用不显著,脱落酸组的平均T50为111,明显高于对照组,说明脱落酸有显著抑制萌发作用,A正确;
B、据表格数据可知,1.0mmol/L浓度时,赤霉素组的平均T50为80,低于对照组的平均T50,说明赤霉素促进萌发,1.0mmol/L浓度时,脱落酸组不萌发,但不能说明脱落酸将种子全部杀死,B错误;
C、综合分析曲线图和表格数据可知,赤霉素仅改变T50,使种子提前萌发,但不改变最终发芽率,C正确;
D、不能说赤霉素促进萌发对种子是有益的,脱落酸抑制萌发对种子是有害的,要根据实际情况而定,D错误。
14.(2021·重庆·高考真题)GR24是新型植物激素独脚金内酯的人工合成类似物,在农业生产上合理应用可提高农作物的抗逆性和产量。
(1)某小组研究了弱光条件下GR24对番茄幼苗生长的影响,结果(均值)见下表:
| 叶绿素a含量 (mg·g-1) | 叶绿素b含量 (mg·g-1) | 叶绿素a/b | 单株干重 (g) | 单株分枝数 (个) |
弱光+水 | 1.39 | 0.61 | 2.28 | 1.11 | 1.83 |
弱光+GR24 | 1.98 | 0.98 | 2.02 | 1.30 | 1.54 |
①结果表明,GR24处理使幼苗叶绿素含量上升、叶绿素a/b______(填“上升”或“下降”),净光合速率______,提高了幼苗对弱光的利用能力。GR24处理抑制了幼苗分枝,与该作用效应相似的另一类激素是______。
②若幼苗长期处于弱光下,叶绿体的发育会产生适应性变化,类囊体数目会______。若保持其他条件不变,适度增加光照强度,气孔开放程度会______(填“增大”成“减小”)。
(2)列当是根寄生性杂草。土壤中的列当种子会被番茄根部释放的独脚金内酯诱导萌发,然后寄生在番茄根部使其减产;若缺乏宿主,则很快死亡。
①应用GR24降低列当对番茄危害的措施为________________________________。
②为获得被列当寄生可能性小的番茄品种,应筛选出释放独脚金内酯能力______的植株。
【答案】(1)下降 增加 生长素 增多 增大
(2)在种植前用 GR24 处理土壤,促进提前萌芽,待其死亡后种植番茄 弱
【分析】
(1)①根据表中数据分析,与弱光+水处理相比,弱光+GR24处理使幼苗叶绿素含量上升、叶绿素a/b下降,从单株干重可看出,净光合速率增加。GR24处理抑制了幼苗分枝,属于抑制侧芽生长的作用,与该作用效应相似的另一类激素是生长素,其生理作用具有两重性。
②若幼苗长期处于弱光下,为适应弱光环境,植物叶绿体中类囊体数目会增多,保证光合作用的正常进行。若保持其他条件不变,适度增加光照强度,光合速率增强,植物对二氧化碳的需求增大,气孔开放程度会增大。
(2)①根据题意,独脚金内酯可以诱导列当种子萌发,列当种子萌发后若缺乏宿主,会很快死亡,故可以在种植前用GR24处理土壤,促进土壤中的列当种子萌芽,待其死亡后再种植番茄。
②为获得被列当寄生可能性小的番茄品种,应筛选出释放独脚金内酯能力弱的植株,以减少列当种子萌发的概率。
15.(2022·湖南·高考真题)将纯净水洗净的河沙倒入洁净的玻璃缸中制成沙床,作为种子萌发和植株生长的基质。某水稻品种在光照强度为8~10μmol/(s·m2)时,固定的CO2量等于呼吸作用释放的CO2量;日照时长短于12小时才能开花。将新采收并解除休眠的该水稻种子表面消毒,浸种1天后,播种于沙床上。将沙床置于人工气候室中,保湿透气,昼/夜温为35℃/25℃,光照强度为2μmol/(s·m2),每天光照时长为14小时。回答下列问题:
(1)在此条件下,该水稻种子____(填“能”或“不能”)萌发并成苗(以株高≥2厘米,至少1片绿叶视为成苗),理由是_____________________________。
(2)若将该水稻适龄秧苗栽植于上述沙床上,光照强度为10μmol/(s·m2),其他条件与上述实验相同,该水稻___(填“能”或“不能”)繁育出新的种子,理由是___________________(答出两点即可)。
(3)若该水稻种子用于稻田直播(即将种子直接撒播于农田),为防鸟害、鼠害减少杂草生长,须灌水覆盖,该种子应具有_________特性。
【答案】(1)能 种子萌发形成幼苗的过程中,消耗的能量主要来自种子胚乳中储存的有机物,且光照有利于叶片叶绿素的形成
(2) 不能 光照强度为10μmol/(s•m2),等于光补偿点,每天光照时长为14小时,此时光照时没有有机物的积累,黑暗中细胞呼吸仍需消耗有机物,故全天没有有机物积累;且每天光照时长大于12小时,植株不能开花
(3)耐受酒精毒害
【分析】种子萌发初期,消耗的能量主要来自种子胚乳中储存的有机物,有机物含量逐渐减少;当幼苗出土、形成绿叶后,开始通过光合作用合成有机物,但光合作用大于呼吸作用时,植株有机物开始增加。
(1)种子萌发形成幼苗的过程中,消耗的能量主要来自种子胚乳中储存的有机物,因此在光照强度为2μmol/(s•m2),每天光照时长为14小时,虽然光照强度低于光补偿点,但光照有利于叶片叶绿素的形成,种子仍能萌发并成苗。
(2)将该水稻适龄秧苗栽植于上述沙床上,光照强度为10μmol/(s•m2),等于光补偿点,每天光照时长为14小时,此时光照时没有有机物的积累,黑暗中细胞呼吸仍需消耗有机物,且每天光照时长大于12小时,植株不能开花,因此该水稻不能繁育出新的种子。
(3)该水稻种子用于稻田直播(即将种子直接撒播于农田),为防鸟害、鼠害减少杂草生长,须灌水覆盖,此时种子获得氧气较少,可通过无氧呼吸分解有机物供能,无氧呼吸产生的酒精对种子有一定的毒害作用,推测该种子应具有耐受酒精毒害的特性。
新高考生物一轮复习小题过关训练第32练 微生物培养(含解析): 这是一份新高考生物一轮复习小题过关训练第32练 微生物培养(含解析),共14页。
新高考生物一轮复习小题过关训练第30练 人与环境(含解析): 这是一份新高考生物一轮复习小题过关训练第30练 人与环境(含解析),共11页。
新高考生物一轮复习小题过关训练第24练 体液调节(含解析): 这是一份新高考生物一轮复习小题过关训练第24练 体液调节(含解析),共12页。

