所属成套资源:新高考生物一轮复习小题过关训练 (含解析)
新高考生物一轮复习小题过关训练第29练 生态系统(含解析)
展开
这是一份新高考生物一轮复习小题过关训练第29练 生态系统(含解析),共13页。
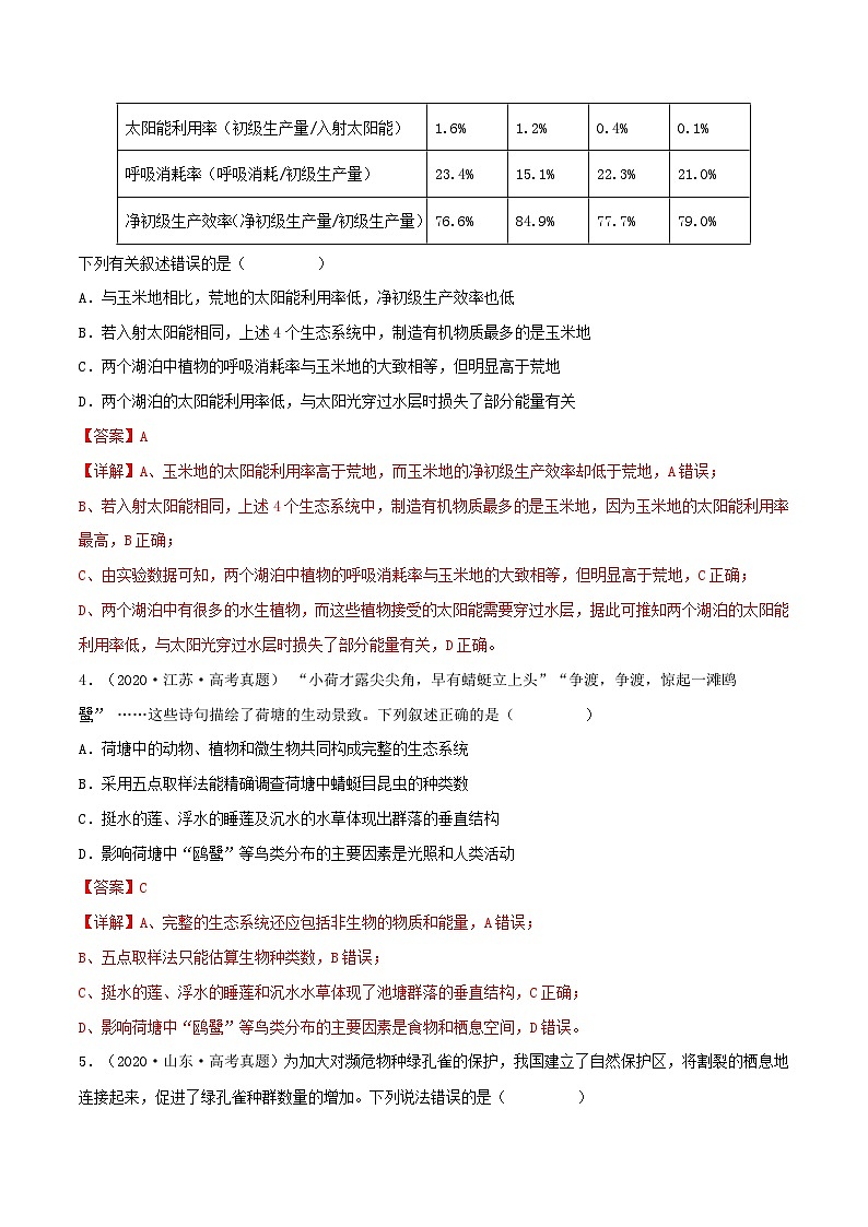
专题09 生物与环境第29练 生态系统1.(2022·北京·高考真题)鱼腥蓝细菌分布广泛,它不仅可以进行光合作用,还具有固氮能力。关于该蓝细菌的叙述,不正确的是( )A.属于自养生物 B.可以进行细胞呼吸C.DNA位于细胞核中 D.在物质循环中发挥作用【答案】C【详解】A、蓝细菌能进行光合作用,属于自养生物,A正确;B、蓝细菌进行的是有氧呼吸,B正确;C、蓝细菌属于原核生物,没有细胞核,DNA主要位于拟核中,C错误;D、蓝细菌在生态系统中属于生产者,在物质循环中其重要作用,D正确。2.(2021·天津·高考真题)富营养化水体中,藻类是吸收磷元素的主要生物,下列说法正确的是( )A.磷是组成藻类细胞的微量元素B.磷是构成藻类生物膜的必要元素C.藻类的ATP和淀粉都是含磷化合物D.生态系统的磷循环在水生生物群落内完成【答案】B【详解】A、磷属于大量元素,A错误;B、磷脂中含磷元素,磷脂双分子层是构成藻类生物膜的基本支架,故磷是构成藻类生物膜的必要元素,B正确;C、ATP由C、H、O、N、P组成,淀粉只含C、H、O三种元素,C错误;D、物质循环具有全球性,生态系统的磷循环不能在水生生物群落内完成,D错误。3.(2020·海南·高考真题)在生态系统中,植物所固定的太阳能或所制造的有机物质称为初级生产量,其中一部分用于自身的呼吸消耗,余下部分称为净初级生产量。表为4个生态系统的研究实例。类别玉米地荒地湖泊I湖泊II太阳能利用率(初级生产量/入射太阳能)1.6%1.2%0.4%0.1%呼吸消耗率(呼吸消耗/初级生产量)23.4%15.1%22.3%21.0%净初级生产效率(净初级生产量/初级生产量)76.6%84.9%77.7%79.0%下列有关叙述错误的是( )A.与玉米地相比,荒地的太阳能利用率低,净初级生产效率也低B.若入射太阳能相同,上述4个生态系统中,制造有机物质最多的是玉米地C.两个湖泊中植物的呼吸消耗率与玉米地的大致相等,但明显高于荒地D.两个湖泊的太阳能利用率低,与太阳光穿过水层时损失了部分能量有关【答案】A【详解】A、玉米地的太阳能利用率高于荒地,而玉米地的净初级生产效率却低于荒地,A错误;B、若入射太阳能相同,上述4个生态系统中,制造有机物质最多的是玉米地,因为玉米地的太阳能利用率最高,B正确;C、由实验数据可知,两个湖泊中植物的呼吸消耗率与玉米地的大致相等,但明显高于荒地,C正确;D、两个湖泊中有很多的水生植物,而这些植物接受的太阳能需要穿过水层,据此可推知两个湖泊的太阳能利用率低,与太阳光穿过水层时损失了部分能量有关,D正确。4.(2020·江苏·高考真题) “小荷才露尖尖角,早有蜻蜓立上头”“争渡,争渡,惊起一滩鸥鹭” ……这些诗句描绘了荷塘的生动景致。下列叙述正确的是( )A.荷塘中的动物、植物和微生物共同构成完整的生态系统B.采用五点取样法能精确调查荷塘中蜻蜓目昆虫的种类数C.挺水的莲、浮水的睡莲及沉水的水草体现出群落的垂直结构D.影响荷塘中“鸥鹭”等鸟类分布的主要因素是光照和人类活动【答案】C【详解】A、完整的生态系统还应包括非生物的物质和能量,A错误;B、五点取样法只能估算生物种类数,B错误;C、挺水的莲、浮水的睡莲和沉水水草体现了池塘群落的垂直结构,C正确;D、影响荷塘中“鸥鹭”等鸟类分布的主要因素是食物和栖息空间,D错误。5.(2020·山东·高考真题)为加大对濒危物种绿孔雀的保护,我国建立了自然保护区,将割裂的栖息地连接起来,促进了绿孔雀种群数量的增加。下列说法错误的是( )A.将割裂的栖息地连接,促进了绿孔雀间的基因交流B.提高出生率是增加绿孔雀种群数量的重要途径C.绿孔雀成年雄鸟在繁殖期为驱赶其他雄鸟发出的鸣叫声,属于物理信息D.建立自然保护区属于易地保护,是保护绿孔雀的有效措施【答案】D【详解】A、将割裂的栖息地连接,打破了种群之间的地理隔离,促进绿孔雀间的基因交流,A正确;B、提高出生率可以增加绿孔雀的种群数量,B正确;C、雄鸟发出的鸣叫声属于物理信息,C正确;D、建立自然保护区,属于就地保护,D错误。 6.(2022·河北·高考真题)某林场对林下无植被空地进行开发,采用了“上层林木+中层藤本药材+下层草本药材+地表药用真菌”的立体复合种植模式。下列叙述正确的是( )A.林、藤、草和真菌等固定的太阳能是流入该生态系统的总能量B.该模式改变了生态系统物质循环的渠道C.该模式提高了生态系统的抵抗力稳定性D.该模式利用群落的垂直结构提高了群落利用环境资源的能力【答案】BCDB、该生态系统中物质循环的渠道是食物链和食物网,立体复合种植使食物链和食物网更加复杂,改变了生态系统物质循环的渠道,B正确;C、该模式增加了物种多样性,增加了消费者的生存空间,从而使食物链和食物网更加复杂,提高了生态系统的抵抗力稳定性,C正确;D、该模式利用群落的垂直结构提高了群落利用环境资源的能力,D正确。7.(2022·山东·高考真题)某地长期稳定运行稻田养鸭模式,运行过程中不投放鸭饲料,鸭取食水稻老黄叶、害虫和杂草等,鸭粪可作为有机肥料还田。该稻田的水稻产量显著高于普通稻田,且养鸭还会产生额外的经济效益。若该稻田与普通稻田的秸秆均还田且其他影响因素相同,下列说法正确的是( )A.与普通稻田相比,该稻田需要施加更多的肥料B.与普通稻田相比,该稻田需要使用更多的农药C.该稻田与普通稻田的群落空间结构完全相同D.该稻田比普通稻田的能量的利用率低【答案】A【详解】A、该稻田生态系统的营养结构更复杂,其水稻产量还显著高于普通稻田,而运行过程中不投放鸭饲料,因此与普通稻田相比,该稻田需要施加更多的肥料,A正确;B、鸭取食害虫和杂草等,可以减少农药的使用,B错误;C、该稻田增加了鸭子使得群落的物种组成不同,因此该稻田与普通稻田的群落空间结构不完全相同,C错误;D、该稻田的水稻产量显著高于普通稻田,且养鸭还会产生额外的经济效益,与普通稻田相比,该稻田的能量利用率高,D错误。8.(2022·湖南·高考真题)稻-蟹共作是以水稻为主体、适量放养蟹的生态种养模式,常使用灯光诱虫杀虫。水稻为蟹提供遮蔽场所和氧气,蟹能摄食害虫、虫卵和杂草,其粪便可作为水稻的肥料。下列叙述正确的是( )A.该种养模式提高了营养级间的能量传递效率B.采用灯光诱虫杀虫利用了物理信息的传递C.硬壳蟹(非蜕壳)摄食软壳蟹(蜕壳)为捕食关系D.该种养模式可实现物质和能量的循环利用【答案】B【详解】A、能量传递效率是指相邻两个营养级之间同化量的比值,该模式提高了能量的利用率,但不能提高能量的传递效率,A错误;B、生态系统的物理信息有光、声、温度、湿度、磁力等,采用灯光诱虫杀虫利用了光,是物理信息的传递,B正确;C、捕食关系是指群落中两个物种之间的关系,硬壳蟹(非蜕壳)和软壳蟹(蜕壳)属于同一物种,两者之间的摄食关系不属于捕食,C错误;D、生态系统中的能量传递是单向的,不能循环利用,D错误。9.(2022·广东·高考真题)图示某生态系统的食物网,其中字母表示不同的生物,箭头表示能量流动的方向。下列归类正确的是( )A.a、c是生产者 B.b、e是肉食动物C.c、f是杂食动物 D.d、f是植食动物【答案】C【详解】A、a在食物链的起点,是生产者,c能捕食b等,属于消费者,A错误;B、b在食物链的起点,是生产者,B错误;C、c和f都能捕食生产者a、b,也都能捕食消费者e,所以c和f属于杂食动物,C正确;D、d是植食动物,但由C选项解析可知,f属于杂食动物,D错误。10.(2022·浙江·高考真题)生态系统的营养结构是物质循环和能量流动的主要途径。下列叙述错误的是( )A.调查生物群落内各物种之间的取食与被取食关系,可构建食物链B.整合调查所得的全部食物链,可构建营养关系更为复杂的食物网C.归类各食物链中处于相同环节的所有物种,可构建相应的营养级D.测算主要食物链各环节的能量值,可构建生态系统的能量金字塔【答案】D【详解】A、生物群落中各物种间通过捕食关系建立食物链,A正确;B、错综复杂的食物链构成食物网,B正确;C、营养级是指物种在食物链中的位置,C正确;D、测算全部食物链各环节的能量值,可构建生态系统的能量金字塔,D错误。11.(2021·福建·高考真题)下列关于生态茶园管理措施的分析,错误的是( )A.使用诱虫灯诱杀害虫,可减少农药的使用B.套种豆科植物作为绿肥,可提高土壤肥力C.利用茶树废枝栽培灵芝,可提高能量的传递效率D.修剪茶树枝叶通风透光,可提高光合作用强度【答案】C【详解】A、用黑光灯诱杀害虫属于生物防治,该技术可减少农药的使用,降低环境污染,A正确;B、豆科植物具有生物固氮能力,可将空气中的氮(N2)转变为含氮的养料,故套种豆科植物作为绿肥,可提高土壤肥力,B正确;C、利用茶树废枝栽培灵芝,可提高能量的利用率,但不能提高能量传递效率(能量传递效率是指相邻两个营养级之间同化量的比值),C错误;D、修剪茶树枝叶通风透光,可提高二氧化碳浓度和光照强度,进而提高光合作用强度,D正确。12.(2020·全国·高考真题)生态系统的物质循环包括碳循环和氮循环等过程。下列有关碳循环的叙述,错误的是( )A.消费者没有参与碳循环的过程B.生产者的光合作用是碳循环的重要环节C.土壤中微生物的呼吸作用是碳循环的重要环节D.碳在无机环境与生物群落之间主要以CO2形式循环【答案】A【详解】A、消费者能通过呼吸作用将有机物中的碳转化为无机物CO2,释放到无机环境中,参与了碳循环,A错误;B、生产者的光合作用能将无机环境中的无机碳转化为含碳有机物,是碳进入生物群落的重要途径,因此是碳循环的重要环节,B正确;C、土壤中的微生物的分解作用,能将有机物中的碳转化为无机物释放到无机环境中,是碳返回无机环境的重要过程,C正确;D、碳在无机环境与生物群落之间主要以CO2的形式循环,在生物群落内部的传递形式是含碳有机物,D正确。13.(2022·北京·高考真题)学习以下材料,回答(1)~(5)题。蚜虫的适应策略:蚜虫是陆地生态系统中常见的昆虫。春季蚜虫从受精卵开始发育,迁飞到取食宿主上度过夏季,其间行孤雌生殖,经卵胎生产生大量幼蚜;秋季蚜虫迁飞回产卵宿主,行有性生殖,以受精卵越冬。蚜虫周围生活着很多生物,体内还有布氏菌等多种微生物,这些生物之间的关系如下图。蚜虫以植物为食。植物通过筛管将以糖类为主的光合产物不断运至根、茎等器官。组成筛管的筛管细胞之间通过筛板上的筛孔互通。筛管受损会引起筛管汁液中Ca2+浓度升高,导致筛管中P蛋白从结晶态变为非结晶态而堵塞筛孔,以阻止营养物质外泄。蚜虫取食时,将口器刺入植物组织,寻找到筛管,持续吸食筛管汁液,但刺吸的损伤并不引起筛孔堵塞。体外实验表明,筛管P蛋白在Ca2+浓度低时呈现结晶态,Ca2+浓度提高后P蛋白溶解,加入蚜虫唾液后P蛋白重新结晶。蚜虫仅以筛管汁液为食,其体内的布氏菌从蚜虫获取全部营养元素。筛管汁液的主要营养成分是糖类,所含氮元素极少。这些氮元素绝大部分以氨基酸形式存在,但无法完全满足蚜虫的需求。蚜虫不能合成的氨基酸来源如下表。氨基酸组氨酸异亮氨酸亮氨酸赖氨酸甲硫氨酸苯丙氨酸苏氨酸色氨酸缬氨酸植物提供+------\-布氏菌合成-++++++\+注:“-”代表低于蚜虫需求的量,“+”代表高于蚜虫需求的量,“\”代表难以检出。蚜虫大量吸食筛管汁液,同时排出大量蜜露。蜜露以糖为主要成分,为蚂蚁等多种生物提供了营养物质。蚜虫利用这些策略应对各种环境压力,在生态系统中扮演着独特的角色。(1)蚜虫生活环境中的全部生物共同构成了_______。从生态系统功能角度分析,图中实线单箭头代表了_______的方向。(2)蚜虫为布氏菌提供其不能合成的氨基酸,而在蚜虫不能合成的氨基酸中,布氏菌来源的氨基酸与从植物中获取的氨基酸_______。(3)蚜虫能够持续吸食植物筛管汁液,而不引起筛孔堵塞,可能是因为蚜虫唾液中有_______的物质。(4)从文中可知,蚜虫获取足量的氮元素并维持内环境稳态的对策是_______。(5)从物质与能量以及进化与适应的角度,分析蚜虫在冬季所采取的生殖方式对于种群延续和进化的意义_______。【答案】(1) 群落 能量流动(2)相互补充(3)抑制Ca2+对P蛋白作用(4)通过吸食大量的筛管汁液获取氮元素,同时以蜜露形式排出多余的糖分(5)蚜虫通过有性生殖,以受精卵形式越冬,降低对物质和能量的需求,度过恶劣环境,保持种群延续;借助基因重组,增加遗传多样性,为选择提供原材料。【分析】1、群落是指在相同时间聚集在一定地域中各种生物种群的集合。2、由图可知,虚线表示群落的种间关系,实线表示能量流动的方向。3、由表可知,蚜虫不能合成的氨基酸中,布氏菌来源的氨基酸与从植物中获取的氨基酸相互补充。(1)蚜虫生活环境中的全部生物共同构成了群落。由图可知,实线单箭头从植物指向蚜虫,从蚜虫指向瓢虫或草蛉,代表了能量流动的方向。(2)蚜虫为布氏菌提供其不能合成的氨基酸,布氏菌与植物为蚜虫提供蚜虫自身不能合成的氨基酸,蚜虫不能合成的氨基酸中,布氏菌来源的氨基酸与从植物中获取的氨基酸相互补充。(3)由题可知,筛管汁液中Ca2+浓度升高,导致筛管中P蛋白从结晶态变为非结晶态而堵塞筛孔,以阻止营养物质外泄。实验表明,筛管P蛋白在Ca2+浓度低时呈现结晶态,Ca2+浓度提高后P蛋白溶解,加入蚜虫唾液后P蛋白重新结晶,可推测唾液中有抑制Ca2+对P蛋白作用的物质,使蚜虫能够持续吸食植物筛管汁液,而不引起筛孔堵塞。(4)由题可知,筛管汁液的主要营养成分是糖类,所含氮元素极少,蚜虫大量吸食筛管汁液,同时排出大量蜜露,蜜露以糖为主要成分。可推测蚜虫获取足量的氮元素并维持内环境稳态的对策是通过吸食大量的筛管汁液获取氮元素,同时以蜜露形式排出多余的糖分。(5)春季蚜虫从受精卵开始发育,迁飞到取食宿主上度过夏季,其间行孤雌生殖,经卵胎生产生大量幼蚜,秋季蚜虫迁飞回产卵宿主,行有性生殖,以受精卵越冬。蚜虫通过有性生殖,以受精卵形式越冬,以降低对物质和能量的需求,度过恶劣环境,保持种群延续;借助基因重组,增加遗传多样性,为选择提供原材料。14.(2022·湖北·高考真题)如图为生态系统结构的一般模型,据图回答下列问题:(1)图中A代表___________;肉食动物1的数量___________(填“一定”或“不一定”)少于植食性动物的数量。(2)如果②、③、④代表能量流动过程,④代表的能量大约是②的___________。(3)如果图中生产者是农作物棉花,为了提高棉花产量,从物质或能量的角度分析,针对②的调控措施及理由分别是___________;针对⑦的调控措施及理由分别是_____________。【答案】(1) 分解者 不一定(2)1%~4%(3)控制(减少)植食性动物的数量, 使棉花固定的能量尽可能保留在棉花植株 合理密植,改善通风条件,满足光合作用对CO2需求,减少无氧呼吸消耗;增施有机肥,分解者分解有机物可产生更多无机盐、CO2满足棉花生长需要;喷淋降温,缓解强光照和高温导致的“午休”,满足光合作用对CO2的需求【分析】1、生态系统的结构包括生态系统的成分和食物链、食物网两部分。生态系统的成分包括非生物的物质和能量,生产者,消费者和分解者。食物链和食物网是生态系统的营养结构。2、能量流动是指生态系统中能量的输入、传递、转化和散失的过程,能量流动特点:①单向流动:生态系统内的能量只能从第一营养级流向第二营养级,再依次流向下一个营养级,不能逆向流动,也不能循环流动,②逐级递减:能量在沿食物链流动的过程中,逐级减少,能量在相邻两个营养级间的传递效率是10%-20%,可用能量金字塔表示。(1)据题意可知,A能将遗体、粪便、碎屑等中的有机物分解形成无机物,返还回无机环境,因此A表示分解者。生态系统的能量流动是单向的、逐级递减的,因此能量金字塔呈正金字塔形,而生物量金字塔和数量金字塔则可能倒置或部分倒置,数量金字塔有时会出现高营养级的生物数量多于低营养级的生物数量,因此肉食性动物1的数量不一定少于植食性动物的数量。(2)能量在相邻两个营养级间的传递效率是10%-20%,②表示植食性动物的同化量,③表示肉食动物1的同化量,是②的10%-20%,④表示肉食动物2的同化量,是③的10%-20%,因此④代表的能量大约是②的1%~4%。(3)如果图中生产者是农作物棉花,提高棉花产量,针对途径②,可控制(减少)植食性动物的数量, 使棉花固定的能量尽可能保留在棉花植株;针对途径⑦,可合理密植, 改善通风条件,满足光合作用对CO2需求,减少无氧呼吸消耗;增施有机肥,分解者分解有机物可产生更多无机盐、CO2满足棉花生长需要;喷淋降温,缓解强光照和高温导致的“午休”,满足光合作用对CO2的需求,从而可以增强光合作用。15.(2021·重庆·高考真题)“瓦尔迪兹”油轮意外失事泄漏大量原油,造成严重的海洋污染,生物种群受到威胁。为探究油污染对海獭的影响,生态学家进行了长达25年的研究,有以下发现:Ⅰ.随着时间推移,原油污染区大部分生物种群都有一定程度的恢复,但该区域和毗邻的非污染区海獭种群均在持续减少。Ⅱ.原常以海豹为食的虎鲸,现大量捕食海獭。Ⅲ.过度捕捞鲑鱼,造成以鲑鱼为食的海豹数量锐减。Ⅳ.海獭的食物海胆数量增加,而海胆的食物大型藻数量锐减。请回答下列问题:(1)由上述发现可知,原油泄漏______(填“是”或“不是”)引起海獭数量持续减少的直接原因。(2)上述材料中,虎鲸至少属于食物链(网)中的第______营养级;食物链顶端的虎鲸种群数量最少,从能量流动角度分析,原因是___________________。(3)若不停止过度捕捞,多年后该海域生态系统可能出现的结果有__________(填号)①虎鲸的生存受到威胁②流经该生态系统的总能量下降③该生态系统结构变得简单④生态系统抵抗力稳定性提高(4)结合本研究,你认为我国2021年在长江流域重点水域开始实行“十年禁渔”的目的是______________。【答案】(1)不是(2)四 生态系统的能量沿食物链单向流动、逐级递减,而虎鲸营养级最高,获得能量最少,所以种群数量少(3)①②③(4)增加生物多样性,提高生态系统的抵抗力稳定性,保护长江生态系统等 【分析】(1)由题意“原常以海豹为食的虎鲸,现大量捕食海獭”可知,海獭数量持续降低的直接原因是虎鲸的大量捕食,并不是原油泄漏。(2)据题干中信息可知,虎鲸捕食海獭,海獭捕食海胆,海胆捕食大型藻,其中大型藻属于生产者,即第一营养级,所以虎鲸至少属于食物链(网)中的第四营养级;处于食物链顶端的物种个体数量较少,是由于生态系统的能量沿食物链单向流动、逐级递减,营养级越高所获得的能量就越少,从而使个体的数量较少。(3)由题意可知,若人类仍过度捕捞鲑鱼,海豹的数量得不到恢复,虎鲸只能不断捕食海獭,而海獭的数量持续降低,进而导致虎鲸数量减少,海獭数量降低,还会导致海胆数量增多,捕食更多的大型藻,从而使生产者固定的太阳能减少,同时,该生态系统的组成成分可能会减少,是营养结构变得简单,抵抗力稳定降低,故可能出现的结果有①②③。(4)根据题干信息和第(3)小问可推知,“十年禁渔”可防止过度捕捞引起的生态系统稳定降低等结果,达到增加生物多样性,提高生态系统抵抗力稳定性等目的。16.(2021·海南·高考真题)海南坡鹿是海南特有的国家级保护动物,曾濒临灭绝。经过多年的严格保护,海南坡鹿的种群及其栖息地得到有效恢复。回答下列问题。(1)海南坡鹿是植食性动物,在食物链中处于第____________营养级,坡鹿同化的能量主要通过____________以热能的形式散失。(2)雄鹿常通过吼叫、嗅闻等方式获得繁殖机会,其中嗅闻利用的信息种类属于____________。(3)为严格保护海南坡鹿,有效增加种群数量,保护区将300公顷土地加上围栏作为坡鹿驯化区。若该围栏内最多可容纳426只坡鹿,则最好将围栏内坡鹿数量维持在____________只左右,超出该数量的坡鹿可进行易地保护。将围栏内的坡鹿维持在该数量的依据是____________。(4)海南坡鹿的主要食物包括林下的草本植物和低矮灌木,保护区人员通过选择性砍伐林中的一些高大植株可增加坡鹿的食物资源,主要依据是____________。【答案】(1) 二 呼吸作用(2)化学信息(3) 213 K/2时,种群增长速率最快(4)一些高大植株去除后,草本和低矮灌木可得到更多的阳光、水分等资源,生长发育加快,可为坡鹿提供更多的食物资源 【分析】1、生态系统中的信息传递:(1)物理信息:生态系统中的光、声、温度、湿度、磁力等,通过物理过程传递的信息;(2)化学信息:生物在生命活动中,产生了一些可以传递信息的化学物质;(3)行为信息:动物的特殊行为,对于同种或异种生物也能够传递某种信息。2、环境容纳量是指特定环境所能容许的种群数量的最大值。(1)海南坡鹿是植食性动物,以植物为食,故海南坡鹿在食物链中处于第二营养级;坡鹿同化的能量主要通过呼吸作用以热能的形式散失。(2)嗅闻的对象是能产生气味的物质,故该信息种类属于化学信息。(3)结合题意可知,海南坡鹿是海南特有、曾濒临灭绝的国家级保护动物,故建立自然保护区的目的应是能让其增长速率最大,因此若该围栏内最多可容纳426只坡鹿(K值),则最好将围栏内坡鹿数量维持在213只左右;因213只的数量时该环境的K/2值,在该数量下种群增长速率最大,有利于海南坡鹿数量的快速增加。(4)影响植物分布和生长的主要因素是光照,由于高大植株在光照资源的竞争中占优势,导致林下的草本植物和低矮灌木获得阳光较少,长势差,海南坡鹿的主要食物来源减少,故保护区人员通过选择性砍伐林中的一些高大植株,让草本和低矮灌木可得到更多的阳光、水分等资源,生长发育加快,可为坡鹿提供更多的食物资源。
相关试卷
这是一份新高考生物一轮复习小题过关训练第32练 微生物培养(含解析),共14页。
这是一份新高考生物一轮复习小题过关训练第30练 人与环境(含解析),共11页。
这是一份新高考生物一轮复习小题过关训练第28练 群落及其演替(含解析),共14页。

