高中信息技术浙教版 (2019)必修1 数据与计算第二章 算法与问题解决2.3 用算法解决问题的过程综合训练题
展开
这是一份高中信息技术浙教版 (2019)必修1 数据与计算第二章 算法与问题解决2.3 用算法解决问题的过程综合训练题,共7页。试卷主要包含了选择题,操作题,判断题,填空题等内容,欢迎下载使用。
2.3用算法解决问题的过程一、选择题1.通过算法让计算机解决问题时,算法的要素包括( ) 。A.信息、运算、控制转移 B.数据、运算、控制转移C.信息、数据、运算 D.信息、数据、控制转移2.用计算机解决问题的过程中,( )是编程的核心。A.抽象建模 B.设计算法 C.编写程序 D.调试运行程序3.设有n位选手参加羽毛球循环赛,循环赛共进行n-1次,每位选手要与其他n-1位选手比赛一场,且每位选手每天比赛一场,不能轮空。实现循环赛日程表利用的算法是( )A.分治法 B.动态规划 C.贪心法 D.回溯法4.“大事化小、小事化了”体现出的问题求解的思想是( )A.递推法 B.穷举法 C.分治法 D.归纳法5.分治的设计思想,是将一个难以直接解决的大问题,分割成一些较小的同类问题,各个击破,最终达到解决问题的目的。分治法所能解决的问题所具有的特征,以下说法错误的是( )A.该问题可以分解为若于个规模较小的相同的子问题B.该问题的规模足够大C.该问题的规模缩小到一定的程度就可以很容易地解决D.将各个子问题的解可以合并为原问题的解6.问题分析清楚后,需要给出解决问题的详细方法和步骤,这一过程称为( )A.分析问题 B.设计算法 C.编写程序 D.调试运行程序7.刘丽编制计算机程序解决邮件加密的问题,需要经历以下的过程:分析问题→( )→编写程序→调试运行→检测结果。A.确定条件 B.设计算法 C.明确问题 D.建立模型8.计算机编程加工的核心是对解决问题的方法进行描述,也就是( )A.分析问题 B.设计算法 C.编写代码 D.调试运行9.利用编程解决问题的首要步骤是( )。A.设计算法 B.调试运行 C.分析问题 D.编写程序10.利用计算机解决问题的步骤有设计算法、编写程序、调试运行、结果检测和( )。A.规划设计 B.确定主题 C.分析问题 D.设计脚本11.用于求变量s值的算法如下:①变量s的初值是0,变量n的初值是1;②若变量n的值大于100,则转到步骤⑤;③;④n的值增加1,转到步骤②;⑤输出s的值;⑥结束。下列数学表达式中,其计算结果与上述算法执行后变量s的值相等的是( )A. B.C. D.12.已知三角形的三边长,求计算三角形的面积。解决此问题的算法各个步骤如下所示:①确定面积的计算公式并用数学符号描述;②设计算法,并通过编写计算机程序描述实现;③提炼核心要素并加以假设(假设三角形的三条边长度分别为a、b、c);上述步骤的正确顺序是( )A.①②③ B.①③② C.③①② D.③②①13.用计算机解决问题的-般过程有四个步骤,其中正确的顺序是( )(1)解决问题(2)编程调试(3)设计方案(4)分析问题A.(1)(2)(3)(4) B.(1)(3)(2)(4)C.(4)(2)(3)(1) D.(4)(3)(2)(1)14.以下问题中,最适合用程序设计的方式解决的是( )A.求三元一次方程组的解 B.一组调查数据的图表表示C.编辑文稿 D.家庭装修设计15.某算法的部分流程图如图所示,执行这部分流程,变量 x,y 的值分别是 ( )A.0,"7 1" B.0, "1 7" C.0, 17 D.1,716.水仙花数是三位整数:其各位数字立方各等于该数本身,如153=1^3+5^3+3^3,如果要求出所有的水仙花数,下列算法最合适的是( )A.枚举法 B.查找法 C.解析法 D.排序法17.某算法的部分流程图如图所示。执行这部分流程,输入变量n的值为5,则下列说法正确的是( )A.语句“c<=n?”共执行了4次 B.循环结束后,变量a的值为3C.循环结束后,变量b的值为5 D.循环结束后,程序输出的值为618.程序设计中的“算法”其实就是()。A.解决问题的方法和步骤 B.能在计算机上解决的方法C.便于计算的方法 D.能通过电脑进行计算的方法19.某算法的部分流程图如图所示,执行这部分流程后,输出s的值为64,则①处应填入( )A.i \ 4 = 2B.Sqr(i) = Int(Sqr(i))C.i Mod 2 = 1D.i Mod 2 = 020.下列编制一元二次方程求解程序的步骤正确的是A.设计算法→分析问题→调试程序→编写程序 B.分析问题→设计算法→编写程序→调试程序C.编写程序→调试程序→分析问题→设计算法 D.设计算法→编写程序→调试程序→分析问题 二、操作题 三、判断题21.分析问题就是从具体的问题中,明确条件和需求,找出条件和需求之间的关系,并尽量用数学的语言加以描述。(_____) 四、填空题22.解决问题:求m和 n的最大公约数。根据以下算法描述,回答问题。①输入m,n②以m为被除数,n为除数,r为m除以n的余数③判断r的值若r=0,输出公约数n若r≠0,则n将赋值给m,再将r赋值给n,转为执行步骤②(1)上述算法的描述方式是_____________。(2)若 m=2018,n =20,则最大公约数是_____________。(3)这个算法是著名欧几里德算法,又称_____________。(4)“r 为 m 除以 n 的余数”的 VB 语句是_____________。(5)上述算法是用程序的_____________结构实现。
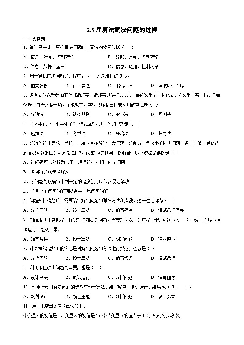
参考答案1.B【详解】本题主要考查算法解决问题。通过算法让计算机解决问题时,算法的要素包括数据、运算、控制转移,故本题选B选项。2.B【详解】本题主要考查计算机解决问题。用计算机解决问题的过程中,设计算法是编程的核心,编写程序依据算法,故本题选B选项。3.A【详解】本题主要考查分治算法。分治算法的基本思想将一个规模为N的问题,分解成K个规模较小的子问题,这些子问题相互独立且月原问题性质相同。循环赛共进行n-1次,每位选手要与其他n-1位选手比赛一场,且每位选手每天比赛一场,不能轮空。可知实现循环赛日程表利用的算法是分治法,故本题选A选项。4.C【详解】本题主要考查分治算法。分治算法的基本思想是将一个规模为N的问题分解为K个规模较小的子问题,这些子问题相互独立且与原问题性质相同,求出子问题的解,就可得到原问题解。大事化小、小事化了,体现出的问题求解的思想是分治法,故本题选C选项。5.B【详解】本题主要考查算法与问题解决。分治策略是对于一个规模为n的问题,若该问题可以容易地解决(比如说规模n较小)则直接解决,否则将其分解为k个规模较小的子问题,这些子问题互相独立且与原问题形式相同,递归地解这些子问题,然后将各子问题的解合并得到原问题的解,该问题的规模缩小到一定的程度就可以很容易地解决,故本题选B选项。6.B【详解】本题主要考查编程解决问题。问题分析清楚后,需要给出解决问题的详细方法和步骤,这一过程称为设计算法,其次是编写程序、调试运行程序,故本题选B选项。7.B【详解】本题主要考查编制程序解决问题。编制计算机程序解决问题,需要经历以下的过程:分析问题→设计算法→编写程序→调试运行→检测结果,故本题选B选项。8.B【详解】本题主要考查计算机编程解决问题。计算机编程加工的核心是对解决问题的方法进行描述,也就是设计算法,故本题选B选项。9.C【详解】本题主要考查利用编程解决问题的步骤。利用编程解决问题的一般过程为:分析问题、设计算法、编写程序、调试运行,故本题选C选项。10.C【详解】本题主要考查计算机解决问题的步骤。用计算机解决问题的步骤有设计算法、编写程序、调试运行、结果检测和分析问题,故本题选C选项。11.B【详解】本题主要考查算法及其实现。分析算法可知,该程序变量n的范围是从1到100,当n是奇数时执行s=s+n,当n是偶数时,执行s=s-n,即奇数位相加,偶数位相减,故1−2+3−4+⋯⋯−100计算结果与上述算法执行后变量s的值相等,故本题选B选项。12.C【详解】本题主要考查算法解决问题的步骤。正确的步骤是(首先是设计算法前的准备工作,然后是设计算法、编写程序):③提炼核心要素并加以假设(假设三角形的三条边长度分别为a、b、c)①确定面积的计算公式并用数学符号描述②设计算法,并通过编写计算机程序描述实现,故本题选C选项。13.D【详解】本题考查的是计算机解决问题。用计算机解决问题的一般过程有四个步骤:分析问题——设计方案——编程调试——解决问题。故选项D正确。14.A【详解】本题考查的是计算机解决问题。当数据量很大,人工处理效率低时,我们可以借助计算机,通过编写计算机程序解决问题。一组调查数据的图表可以使用Excel表格生成,编辑文稿可以使用Word等文字编辑软件,家庭装修设计可以使用AutoCAD等制图软件来完成。故应选A。15.B【详解】本题考查流程图相关知识。
x=15,y=“”,x<>0,成立,r=7,x=1,y=7。
x=1,y=7,x<>0,成立,r=1,x=0,y=17。
x=0,y=17,x<>0。不成立,退出循环。
故执行这部分流程,变量x,y的值分别是0,“1 7”。本题选B。16.A【详解】本题考查的是算法。枚举法就是按问题本身的性质,一一列举出该问题所有可能的解,并在逐一列举的过程中,检验每个可能解是否是问题的真正解。查找是在大量的信息中寻找一个特定的信息元素。解析法又称为分析法,它是应用数学推导、演绎去求解数学模型的方法。排序法是对元素进行升序或降序排列。如果要求出所有的水仙花数,最适合的是枚举法。故选项A正确。17.D【详解】本题考查流程图。a11235b12358c12358i23456故说法正确的是选项D。18.A【详解】本题考查算法概念。算法就是解决问题的方法和步骤,指解题方案的准确而完整的描述,是一系列解决问题的清晰指令,算法代表着用系统的方法描述解决问题的策略机制。故本题选A。19.D【详解】本题考查流程图。可以代入选项,当选项D代入时,流程如下。i01234567891011s224488161632326464故本题选D。20.B【详解】本题主要考查计算机解决问题的一般过程。计算机解决问题的一般过程:分析问题→设计算法→编写程序→调试程序,故本题选B选项。21.对【详解】本题考查问题分析分析问题就是从具体的问题中,明确条件和需求,找出条件和需求之间的关系,并尽量用数学的语言加以描述。故表述正确22.自然语言描述 2 辗转相除法 r=m mod n 循环结构 【详解】本题主要考查用算法解决问题的过程。①上述算法的描述方式自然语言描述。②按照算法描述,m=2018,n=20,r=2018 mod 20=18,第二遍循环,m=n=20,n=r=18,r=20 mod 18=2,第三遍循环,m=n=18,n=r=2,r=18 mod 2=0,输出公约数n=2,故最大公约数是2。③这个算法是著名欧几里德算法,又称辗转相除法。④“r为m除以n的余数”的VB语句是r=m mod n。⑤上述算法是用程序的循环结构实现。
相关试卷
这是一份浙教版 (2019)必修1 数据与计算2.3 用算法解决问题的过程当堂检测题,共7页。试卷主要包含了选择题,操作题,填空题等内容,欢迎下载使用。
这是一份高中信息技术2.2 算法的控制结构课后测评,共12页。试卷主要包含了选择题,操作题,判断题等内容,欢迎下载使用。
这是一份浙教版 (2019)必修1 数据与计算2.2 算法的控制结构综合训练题,共12页。试卷主要包含了选择题等内容,欢迎下载使用。

