


还剩5页未读,
继续阅读
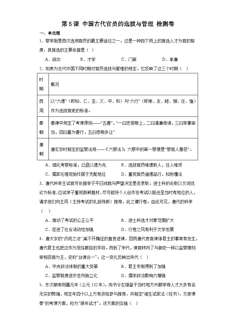
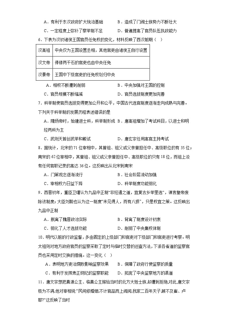
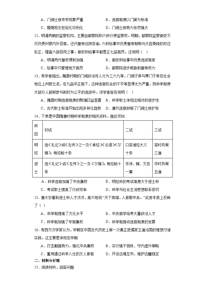
人教统编版选择性必修1 国家制度与社会治理第5课 中国古代官员的选拔与管理复习练习题
展开相关试卷
高中人教统编版第7课 近代以来中国的官员选拔与管理随堂练习题:
这是一份高中人教统编版第7课 近代以来中国的官员选拔与管理随堂练习题,共10页。试卷主要包含了单选题,材料分析题等内容,欢迎下载使用。
高中历史人教统编版选择性必修1 国家制度与社会治理第5课 中国古代官员的选拔与管理一课一练:
这是一份高中历史人教统编版选择性必修1 国家制度与社会治理第5课 中国古代官员的选拔与管理一课一练,共7页。试卷主要包含了汉桓帝、灵帝时期有这样的童谣,钱穆在《国史新论》中写道等内容,欢迎下载使用。
历史选择性必修1 国家制度与社会治理第二单元 官员的选拔与管理第5课 中国古代官员的选拔与管理当堂检测题:
这是一份历史选择性必修1 国家制度与社会治理第二单元 官员的选拔与管理第5课 中国古代官员的选拔与管理当堂检测题,共14页。试卷主要包含了《史记》载,汉宣帝诏云,有人抨击西晋社会风气时说,钱穆在《国史新论》中写道等内容,欢迎下载使用。
