所属成套资源:新高考化学二轮复习精选练习专题 (含解析)
新高考化学二轮复习精选练习专题三 物质结构 元素周期律(含解析)
展开
这是一份新高考化学二轮复习精选练习专题三 物质结构 元素周期律(含解析),共17页。试卷主要包含了了解元素、核素和同位素的含义,了解原子构成,了解原子核外电子排布规律,掌握元素周期律的实质等内容,欢迎下载使用。
专题 三
××
物质结构 元素周期律
命题趋势
1.了解元素、核素和同位素的含义。
2.了解原子构成。了解原子序数、核电荷数、质子数、中子数、核外电子数以及它们之间的相互关系。
3.了解原子核外电子排布规律。
4.掌握元素周期律的实质。了解元素周期表(长式)的结构(周期、族)及其应用。
5.以第3周期为例,掌握同一周期内元素性质的递变规律与原子结构的关系。
6.以ⅠA和ⅦA族为例,掌握同一主族内元素性质递变规律与原子结构的关系。
7.了解金属、非金属在元素周期表中的位置及其性质递变的规律。
8.了解化学键的定义,了解离子键、共价键的形成。
Ⅰ.客观题
(1)考查同位素相关概念的辨析以及原子中各微粒数目之间的关系。
(2)结合元素周期表考查元素性质的递变规律。
(3)结合化学用语考查原子结构、电子式和化学键。
Ⅱ.主观题
(1)位、构、性三者关系的相互推断,并融合元素及其化合物知识进行综合考查。
(2)渗透于化学基本原理综合题、化学工艺流程题等考查化学键、化合物类型的判断,以及电子式的书写等。
考点清单
一、元素周期表
1.元素周期表
元素周期表是元素周期律的具体表现形式,它反映了元素之间相互联系的规律。
2.强化记忆元素周期表的结构
(1)周期:具有相同的电子层数的元素按原子序数递增的顺序排列成的横行叫周期。
周期序数=电子层数。
(2)族:最外层电子数相同的元素按电子层数递增的顺序排成的纵行叫族(除8、9、10列)。长式元素周期表有18纵行,分为16个族。
主族:由短周期元素和长周期元素共同构成的族。用族序数后加字母A表示。7个。
副族:完全由长周期元素构成的族。用族序数(罗马数字)后加字母B表示。7个。
第Ⅷ族:第8、9、10纵行。
0族:第18列 稀有气体元素。
二、原子结构
1.突破原子组成的两大关系
(1)构成原子的微粒之间存在两个等量关系
原子的核电荷数=核内质子数=核外电子数;质量数(A)=质子数(Z)+中子数(N)。
(2)一个信息丰富的符号
2.辨析核素、同位素、同素异形体、同分异构体等概念
同位素
同素异形体
同分异构体
同系物
概念
质子数相同,中子数不同的同一种元素的原子之间互为同位素
同种元素组成的结构不同的单质之间互为同素异形体
分子式相同,结构不同的化合物互为同分异构体
结构相似,在分子组成上相差一个或若干个CH2原子团的物质互称同系物
对象
原子之间
单质之间
一般为有机化合物之间
有机物
化学性质
几乎完全相同
相似,一定条件下可以相互转变
可能相似也可能不同
相似
实例
H、H、H
金刚石与石墨、C60;红磷与白磷;O2与O3
CH3COOH与HCOOCH3
如甲烷、乙烷、丙烷;乙烯、丙烯;甲酸、乙酸
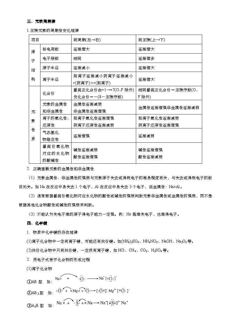
三、元素周期律
1.主族元素的周期性变化规律
项目
同周期(左→右)
同主族(上→下)
原子结构
核电荷数
逐渐增大
逐渐增大
电子层数
相同
逐渐增多
原子半径
逐渐减小
逐渐增大
离子半径
阳离子逐渐减小阴离子逐渐减小r(阴离子)>r(阳离子)
逐渐增大
元素性质
化合价
最高正化合价由+1→+7(O、F除外)负化合价=-(8-主族序数)
相同最高正化合价=主族序数(O、F除外)
元素的金属性
和非金属性
金属性逐渐减弱
非金属性逐渐增强
金属性逐渐增强非金属性逐渐减弱
离子的氧化性、还原性
阳离子氧化性逐渐增强
阴离子还原性逐渐减弱
阳离子氧化性逐渐减弱
阴离子还原性逐渐增强
气态氢化
物稳定性
逐渐增强
逐渐减弱
最高价氧化物对应的水化物的酸碱性
碱性逐渐减弱
酸性逐渐增强
碱性逐渐增强
酸性逐渐减弱
2.正确理解元素的金属性和非金属性
(1)元素金属性、非金属性的强弱与元素原子失去或得到电子的难易程度有关,与失去或得到电子的数目无关。如Na在反应中易失去1个电子,Al在反应中易失去3个电子,但金属性:Na>Al。
(2)通常根据最高价氧化物对应水化物的酸性或碱性的强弱判断元素非金属性或金属性的强弱,而不是根据其他化合物酸性或碱性的强弱来判断。
(3)不能认为失电子难的原子得电子能力一定强。例:He既难失电子,也难得电子。
四、化学键
1.物质中化学键的存在规律
(1)离子化合物中一定有离子键,可能还有共价键。如(NH4)2SO4、NH4NO3、NaOH、Na2O2等。
(2)共价化合物中只有共价键,一定没有离子键,如HCl、CH4、CO2、H2SO4等。
2.用电子式表示化合物的形成过程
(1)离子化合物
①AB型 如:
②AB2型 如:
③A2B型 如:
(2)共价化合物 如:2H+―→HH
3. 常见共价化合物分子及结构
精题集训
(70分钟)
经典训练题
1.(双选)Q、X、Y和Z为短周期元素,它们在周期表中的位置如图所示,这4种元素的原子最外层电子数之和为22。下列说法正确的是( )
X
Y
Q
Z
A.原子半径:Y比X小 B.最高价氧化物的水化物的酸性:Q比Z强
C.Z的单质常用于自来水消毒 D.Q与Y的形成化合物含有离子键
【答案】AC
【解析】4种元素的原子最外层电子数之和为22,根据元素周期表的位置,假设Q最外层电子数为a,则X的最外层电子数为a+1,Y的最外层电子数为a+2,则Z的最外层电子数为a+3,则可得:a+a+1+a+2+a+3=22,则a=4,X、Y位于第二周期,则X是N;Y是O;Q是Si;Z是Cl。A.同周期主族元素从左到右,原子半径依次减小,则原子半径X(N)>Y(O),A项正确;B.同周期主族元素从左到右,元素的非金属性逐渐增强,元素最高价氧化物的水化物的酸性依次增强,则酸性H2SiO3<HClO4,B项错误;C.氯气溶于水,与水反应生成次氯酸,次氯酸有强氧化性,能杀菌消毒,则氯气常用于自来水消毒,C项正确;D.SiO2含有共价键,D项错误;故选AC。
2.Na2B4O7可用作清洁剂、化妆品、杀虫剂,该物质的晶体中含有两种离子,在一定条件下与强酸反应生成一元弱酸H3BO3。Na2B4O7·10H2O失去全部结晶水后的硼砂与金属钠、氢气及石英砂SiO2一起反应可制备有机化学中的“万能还原剂——NaBH4”(该过程B的化合价不变)下列说法正确的是( )
A.“万能还原剂——NaBH4”中H元素的化合价是+1
B.H3BO3是离子化合物
C.H3BO3中所有原子最外层均满足8电子结构
D.Na2B4O7中既含有离子键,也含有共价键
【答案】D
【解析】A.NaBH4中Na元素的化合价是+1,B元素的化合价是+3,H元素的化合价是-1,故A错误;B.H3BO3属于共价化合物,故B错误;C.H3BO3的电子式为:,H、B原子最外层不满足8电子结构,故C错误;D.Na2B4O7中Na+和B4O之间存在离子键,B4O中B和O原子之间存在共价键,故D正确;故答案为D。
3.下列说法正确的是( )
A.232Th和230Th是钍的两种同位素,元素Th的近似相对原子质量是231
B.12C、14C互为同素异形体
C.235U和238U是中子数不同质子数相同的同种核素
D.在元素周期表的16个族中,第ⅢB的元素种类最多
【答案】D
【解析】A.元素的近似相对原子质量为各同位数的质量数与自然界中该同位素的个数百分含量的乘积之和,故无法仅根据232Th和230Th是钍的两种同位素确定元素Th的近似相对原子质量,A错误;B.12C、14C互为同位素,B错误;C.235U和238U是中子数不同质子数相同的同种元素的不同核素,C错误;D.在元素周期表的16个族中,第ⅢB族中包含镧系和锕系共30种元素,故第ⅢB的元素种类最多,D正确;故选D。
4.短周期元素W、X、Y和Z的原子序数依次增大。W、X位于同周期,X、Z的原子最外层电子数分别是其电子层数的2倍,元素Y是地壳中含量最丰富的金属元素,W和Y的原子最外层电子数之和等于Z的原子最外层电子数与最内层电子数之差。下列说法正确的是( )
A.常温下,元素X与氢形成的化合物都是气体
B.元素W、X的氯化物中,各原子均满足8电子稳定结构
C.元素Z与元素X形成的化合物XZ2中仅含有极性共价键
D.元素Y的最高价氧化物对应的水化物可溶于氨水
【答案】C
【解析】短周期元素W、X、Y和Z的原子序数依次增大。元素Y是地壳中含量最丰富的金属元素,则Y为Al元素;Z位于第3周期,Z的原子最外层电子数其电子层数的2倍,则Z最外层有6个电子,Z为S元素;X的原子最外层电子数是其电子层数的2倍,则位于第2周期,X最外层有4个电子,X为C元素;W和Y的原子最外层电子数之和等于Z的原子最外层电子数与最内层电子数之差即6-2=4,Y最外层3个电子,则W最外层1个电子,W、X位于同周期即第二周期,在W为Li元素。A.常温下,元素X与氢形成的化合物是碳氢化合物,烃类物质的熔沸点随碳原子数目的不同而不同,有气体、液体和固体,A错误;B.LiCl由锂离子和氯离子构成,锂离子满足2电子稳定结构,B错误;C.元素Z与元素X形成的化合物XZ2为CS2,由碳原子和硫原子通过碳硫键构成,分子内仅含有极性共价键,C正确;D.元素Y的最高价氧化物对应的水化物为氢氧化铝,不溶于氨水,D错误;答案选C。
5.(双选)几种短周期元素的原子半径及主要化合价如下表:
元素代号
X
Y
Z
W
原子半径/nm
0.160
0.143
0.075
0.074
主要化合价
+2
+3
+5、-3
-2
下列叙述正确的是( )
A.X、Y元素的金属性X>Y
B.Y的最高价氧化物对应的水化物能溶于稀氨水
C.一定条件下,Z单质与W的常见单质反应直接生成ZW2
D.形成简单离子的半径由大到小的顺序为:Z3−>W2−>X2+>Y3+
【答案】AD
【解析】W只显-2价,不显正价,则其为氧(O)元素;由Z的化合价及与W原子半径的关系,可确定其为氮元素;Y只显+3价,不显负价,则其为铝元素;从而得出X为镁元素。A.由分析知,X、Y分别为Mg、Al,二者为同周期元素,则二者的金属性Mg>Al,A正确;B.Y的最高价氧化物对应的水化物为Al(OH)3,它只能溶于强碱,不能溶于稀氨水,B不正确;C.一定条件下,Z单质(N2)与W的常见单质(O2)直接反应,只能生成NO,C不正确;D.N3−、O2−、Mg2+、Al3+的电子层结构相同,且核电荷数依次增大,所以形成简单离子的半径依次减小,则由大到小的顺序为:N3−>O2−>Mg2+>Al3+,D正确;故选AD。
高频易错题
1.据报道,科学家已经成功合成了少量N4气体分子,下列说法正确的是( )
A.N4是一种新型化合物
B.相同质量的N4和N2原子个数比为1∶1
C.14N原子和15N原子化学性质不同
D.N4与N2互为同位素
【答案】B
【解析】A.N4是一种单质,不是化合物,A错误;B.N4和N2都是氮元素的不同单质,分子均由氮原子构成,相同质量的N4和N2原子个数比为1∶1,B正确;C.14N原子和15N互为同位素,具有相同的电子数,核外电子排布方式相同、化学性质相同,C错误;D.N4与N2都是氮元素的不同单质,互为同素异形体,不互为同位素,D错误;答案选B。
2.(双选)短周期主族元素X、Y、Z、W的原子序数依次增大,X是地壳中含量最多的元素,Y的原子最外层只有1个电子,Z的单质晶体是应用最广泛的半导体材料。下列说法正确的是( )
A.原子半径:r(Y)>r(Z)>r(W)>r(X)
B.Z的非金属性比X的强
C.由X、Y组成的化合物中可能含有共价键
D.Z的最高价氧化物对应的水化物的酸性比W的强
【答案】AC
【解析】短周期主族元素X、Y、Z、W的原子序数依次增大,X是地壳中含量最多的元素,则X为O,Y的原子最外层只有1个电子,则Y为Na,Z的单质晶体是应用最广泛的半导体材料,则Z为Si,则W是P、S、Cl中的一种。A.根据层多径大,同电子层结构核多径小原则,原子半径:r(Y)>r(Z)>r(W)>r(X),故A正确;B.根据同周期从左到右非金属性逐渐增强,同主族从上到下,非金属性逐渐减弱,因此Si的非金属性比O的弱,故B错误;C.由X、Y组成的化合物过氧化钠中含有非极性共价键,故C正确;D.根据同周期从左到右非金属性逐渐增强,其最高价氧化物对应水化物酸性逐渐增强,因此Z的最高价氧化物对应的水化物的酸性比W的弱,故D错误。综上所述,答案为AC。
3.根据元素周期表和元素周期律判断,下列叙述不正确的是( )
A.氧元素与其他元素既可形成共价化合物也可形成离子化合物
B.气态氢化物的稳定性:H2O>NH3>SiH4
C.用中文“”(ào)命名的第118号元素在周期表中位于第七周期0族
D.由酸性HCl>H2SO3可推知非金属性Cl>S
【答案】D
【解析】A.氧元素与活泼金属元素如钠、钙等可组成离子化合物,与其它非金属元素如氢、碳等可组成共价化合物,故A正确;B.元素非金属性O>N>Si,则气态氢化物的稳定性H2O>NH3>SiH4,故B正确;C.位于第七周期0族的元素核电荷数应是2+8+8+18+18+32+32=118,故C正确;D.元素非金属性越强,最高价氧化物水化物酸性越强,如非金属Cl>S,则酸性HClO4>H2SO4,而HCl为无氧酸,H2SO3中硫元素为+4价,不是最高价,故D错误;故答案为D。
4.(双选)W、X、Y、Z是位于三个不同短周期的主族元素,W与Y同主族,X与Z原子的核外电子数之和是Y原子核外电子数的2倍,X、Z两种元素形成的一种常见离子结构式为。下列说法正确的是( )
A.简单离子半径:Y>X>W
B.X、Z形成的化合物能难溶于水中
C.简单氢化物的稳定性:X>Z
D.单质熔点高低:Z>X>Y
【答案】BC
【解析】W、X、Y、Z是位于三个不同短周期的主族元素,则W是H元素,W与Y同主族,结合原子序数大小关系,可知Y是Na元素;X与Z原子的核外电子数之和是Y原子核外电子数的2倍,则X、Z质子数的和是22。这两种元素形成的一种常见离子结构式为,由X形成共价双键可知X原子的最外层有6个电子,则X是O元素,所以Z是14号Si元素。A.W是H,X是O,Y是Na,它们形成的简单离子分别是H+、O2−、Na+,其中H+核外没有电子层,离子半径最小;O2−、Na+的电子层结构相同,离子的核电荷数越大,离子半径就越小,故离子半径大小关系为:O2−>Na+>H+,用字母表示半径大小关系:X>Y>W,A错误;B.X是O,Z是Si,它们形成的化合物SiO2难溶于水,B正确;C.元素的非金属性越强,其形成的简单氢化物的稳定性就越强。由于元素的非金属性O>Si,所以简单氢化物的稳定性:H2O>SiH4,即简单氢化物的稳定性:X>Z,C正确;D.O2属于分子晶体,分子间以微弱的分子间作用力结合,在室温下呈气态;Na属于金属晶体,在室温下呈固态,由于金属键比较弱,因此熔沸点比较低;晶体Si属于共价晶体,原子之间以强烈的共价键结合,断裂消耗很高能量,故其熔沸点很高,则三种单质的熔沸点由高到低的顺序为:Si>Na>O2,用字母表示为:Z>Y>X,D错误;故合理选项是BC。
5.短周期主族元素X、Y、Z、W的原子序数依次增大,X的次外层电子数是其电子总数的1/4,Y是地壳中含量最高的金属元素,X与Z同一主族,WX2在疫情期间常用作消毒剂、漂白剂。下列有关叙述正确的是( )
A.X、Y、W形成化合物YW3、WX2,其化学键类型不同
B.离子半径的大小关系:W−>Z2−>Y3+>X2−
C.X、Z形成的简单氢化物的热稳定性:H2Z>H2X
D.相同质量下,WX2的漂白效果远强于W2
【答案】D
【解析】短周期主族元素X、Y、Z、W的原子序数依次增大,X的次外层电子数是其电子总数的1/4,X是O元素;Y是地壳中含量最高的金属元素,Y是Al元素;X与Z同一主族,Z是S元素;ClO2在疫情期间常用作消毒剂、漂白剂,W是Cl元素;A.AlCl3、ClO2都是共价化合物,只含共价键,故A错误;B.电子层数越多,半径越大,电子层数相同,质子数越多半径越小,离子半径的大小关系:S2−>Cl−>O2−>Al3+,故B错误;C.非金属性O>S,简单氢化物的热稳定性H2O>H2S,故C错误;D.1g ClO2转移电子,1g Cl2转移电子,所以相同质量的ClO2漂白效果远强于Cl2,故D正确;选D。
精准预测题
1.1919年卢瑟福在核反应中用α粒子(即氦核He)轰击短周期非金属原子X,得到核素Y和一新的粒子M,其过程为:X+He→Y+M。其中元素X、Y、M的质子数之和为16。下列说法正确的是( )
A.粒子M中含有1个中子
B.最简单氢化物的还原性:X<Y
C.氢化物的稳定性:X>Y
D.XCl3中所有原子均为8电子稳定结构
【答案】D
【解析】原子轰击实验中,满足质子和质量数守恒,因此W+4=W+3+1,则M的质量数为1,可知M为H,元素X、Y、M的的质子数之和为16。设X的质子数为Z,则Y的质子数为(Z+1),可得Z+Z+1+1=16,解得Z=7,因此X为N,Y为O。A.粒子M为H元素,而题中H的质量数为1,故粒子M中没有中子,故A错误;B.X为N,Y为O,最简单氢化物分别为NH3、H2O,气态氢化物的还原性越强,非金属性越弱,而非金属性N<O,可知最简单氢化物的还原性:X>Y,故B错误;C.氢化物的稳定性与氧化性有关,因为氧化性:O>N,因此稳定性:NH3<H2O,故C错误;D.NCl3中所有原子均为8电子稳定结构,故D正确;答案选:D。
2.下列各组物质中,均为含有共价键的离子化合物的是( )
A.Na2O2、K2SO4 B.NH4Cl、NH3 C.KOH、K2O D.Br2、HBr
【答案】A
【解析】A.Na2O2、K2SO4,都既含有离子键,又含有共价键,都属于离子化合物,A正确;B.NH3是共价化合物,NH4Cl是含有共价键的离子化合物,B错误;C.KOH是含有共价键的离子化合物,K2O是只含有离子键的离子化合物,C错误;D.Br2是单质,HBr是共价化合物,D错误;故选A。
3.类比和推理是化学研究的重要方法。下列说法正确的是( )
A.卤素单质的熔点从F2到I2逐渐升高,则碱金属单质的熔点从Li到Cs逐渐升高
B.117号Ts的最低化合价为-1
C.铊Tl和铝同一主族,则铊的最高价氧化物对应的水化物Tl(OH)3为两性
D.周期表中碲在硫的下面,相对原子质量大,则碲化氢是比硫化氢更稳定的气体
【答案】B
【解析】A.卤素单质的熔点与相对分子质量有关,相对分子质量越大,熔点越高,则从F2到I2逐渐升高,金属的熔点与金属键有关,原子半径越小,金属键越强,熔点越高,所以碱金属单质的熔点从Li到Cs逐渐降低,故A错误;B.117号Ts位于元素周期表的第七周期第ⅦA族,最外层有7个电子,最低化合价为-1价,故B正确;C.同一主族从上到下,元素的金属性逐渐增强,Tl元素位于元素周期表的第六周期第ⅢA族,金属性:Tl>In>Ga>Al,则铊的最高价氧化物对应的水化物Tl(OH)3不具有两性,故C错误;D.同一主族从上到下,元素的非金属性逐渐减弱,非金属性越强,简单氢化物的稳定性越强,则碲化氢是比硫化氢稳定性更弱的气体,故D错误;答案选B。
4.A、B、C、D、E的原子序数依次增大,A原子是主族元素中原子半径最小的,B原子的最外层电子数等于其次外层电子数3倍,C元素是地壳中含量最高的金属元素,D的最高价氧化物对应水化物的化学式为HnDO2n+2,E有两种常见简单离子,低价离子为绿色。下列说法错误的是( )
A.E为过渡元素
B.A与B形成的某化合物含非极性键
C.简单离子半径:A<B<C<D
D.C与D的最高价氧化物的水化物之间可以反应
【答案】C
【解析】A、B、C、D、E的原子序数依次增大,A原子是主族元素中原子半径最小的,A为H元素;B原子的最外层电子数等于其次外层电子数3倍,B为O元素;C元素是地壳中含量最高的金属元素,C为Al元素;E有两种常见简单离子,低价离子为绿色,E为Fe元素;D的最高价氧化物对应水化物的化学式为HnDO2n+2,n=1时,D的最高价氧化物对应水化物的化学式为HDO4,D的最高价为+7价,且D的原子序数小于Fe元素,则D为Cl元素;A.E为Fe元素,位于元素周期表的第四周期第Ⅷ族,Fe元素是过渡元素,故A正确;B.H和O元素形成的化合物H2O2中,两个O原子之间为非极性键,故B正确;C.电子层数越多,离子半径越大,核外电子排布相同时,原子序数越大,离子半径越小,则简单离子半径:H+<Al3+<O2−<Cl−,故C错误;D.Al的最高价氧化物对应水化物是Al(OH)3,Al(OH)3是两性氢氧化物,D的最高价氧化物对应水化物是HClO4,HClO4是强酸,两者之间可以发生反应生成盐和水,故D正确;答案选C。
5.(双选)短周期主族元素X、Y、Z、W的原子序数依次增大,X是地壳中含量最多的元素,X、Z同主族,Y与W形成的盐的水溶液呈中性。下列说法不正确的是( )
A.离子半径:r(Z)>r(X)>r(Y)
B.简单气态氢化物的热稳定性:W>Z>X
C.X、Y形成的化合物中可能含共价键
D.Z的氧化物的水化物与W的氧化物的水化物之间不可能发生反应
【答案】BD
【解析】短周期主族元素X、Y、Z、W的原子序数依次增大,X是地壳中含量最多的元素,X为O;X、Z同主族,Z为S;W的原子序数最大,W为Cl;Y与W形成的盐的水溶液呈中性,结合原子序数可知Y为Na。由上述分析可知,X为O、Y为Na、Z为S、W为Cl,则A.电子层越多、半径越大,核外电子排布相同时半径随原子序数的增大而减小,则离子半径:r(Z)>r(X)>r(Y),故A正确;B.非金属性越强,对应氢化物越稳定,则简单氢化物的热稳定性:X>W>Z,故B错误;C.X、Y形成的化合物为过氧化钠时,含离子键、共价键,故C正确;D.Z的氧化物的水化物为亚硫酸,W的氧化物的水化物为HClO时,二者发生氧化还原反应,故D错误;故选BD。
6.(双选)下列说法中正确的是( )
A.HF、HCl、HBr、HI的稳定性依次减弱,还原性也依次增强
B.熔融状态下能导电的化合物一定含离子键;金属与非金属元素形成的化合物一定是离子化合物
C.CO2、PCl3分子中所有原子都满足最外层8电子结构
D.NaHSO4溶于水时发生NaHSO4=Na++H++SO,此时破坏的只有离子键
【答案】AC
【解析】A.元素的非金属性越强,其相应氢化物的稳定性就越强。由于元素的非金属性:F>Cl>Br>I,所以HF、HCl、HBr、HI的热稳定性依次减弱,而还原性:I−>Br−>Cl−>F−,A正确;B.金属与非金属元素形成的化合物不一定是离子化合物,如AlCl3是共价化合物,B错误;C.CO2、PCl3的电子式分别为:、,分子中所有原子都满足最外层8电子结构,C正确;D.NaHSO4溶于水时发生NaHSO4=Na++H++SO,此时破坏了离子键和共价键,D错误;答案选AC。
7.火药制备是我国古代闻名世界的化学工艺,原理为2KNO3+S+3C=K2S+N2↑+3CO2↑。下列表示反应中相关微粒的化学用语正确的是( )
A.K+的结构示意图: B.K2S的电子式:
C.CO2的结构式为:O=C=O D.18O2和16O2互为同位素
【答案】C
【解析】A.K+的质子数为19、核外电子数为18,其离子结构示意图为,故A错误;B.K2S为离子化合物,其正确的电子式为,故B错误;C.CO2为共价化合物,分子中含有2个碳氧双键,其结构式为O=C=O,故C正确;D.16O2和18O2为O元素的单质,不是核素,故不互为同位素,故D错误;答案选C。
8.短周期主族元W、R、X、Y、Z原子序数依次增大,且分别在三个不同的周期。W与X同主族,R最外层电子数是其内层电子数的3倍,Y是地壳中含量最多的金属元素,Y、Z的最外层电子数之和比X、R的最外层电子数之和多2。下列说法正确的是( )
A.原子半径:Z>Y>X
B.最高价氧化物对应的水化物的碱性:X>Y
C.简单气态氢化物的热稳定性:Z>R
D.X、R、W三种元素形成的化合物中只存在一种化学键
【答案】B
【解析】短周期主族元W、R、X、Y、Z原子序数依次增大,且分别在三个不同的周期,则W为H;W与X同主族,则X为Na;R最外层电子数是其内层电子数的3倍,则核外由8个电子,R为O;Y是地壳中含量最多的金属元素,则Y为Al;X、R的最外层电子数之和为7,Y最外层电子数为3,则Z的最外层电子数为6,为S。A.分析可知,X、Y、Z分别为Na、Al、S,为同周期元素,原子序数越大半径越小,则原子半径:Na>Al>S,A说法错误;B.X、Y分别为Na、Al,金属性:Na>Al,金属性越强,最高价氧化物对应的水化物的碱性越强,则碱性:X>Y,B说法正确;C.R、Z分别为O、S,非金属性:O>S,非金属性越强,简单气态氢化物的热稳定性越强,热稳定性:H2O>H2S,C说法错误;D.X、R、W三种元素形成的化合物为NaOH,存在离子键和非极性共价键,含2种化学键,D说法错误;答案为B。
9.A、B、C、D、E是中学化学中的常见物质,A、B是短周期元素组成的单质。其转化关系如图:
若C是能使湿润的红色石蕊试纸变蓝的气体,D是黄绿色气体。下列说法正确的是( )
A.E物质可能是氯化铵
B.C、D均极易溶于水
C.组成A的元素在周期表中位于第2周期第VA族
D.反应中D得到1.2mol电子时,在标准状况下生成B气体2.24L
【答案】A
【解析】C是能使湿润的红色石蕊试纸变蓝的气体,则C是氨气,D是黄绿色气体,则D是氯气,氨气与氯气反应生成氮气和氯化氢(氯化铵),故A是氢气,B是氮气,E是氯化氢(氯化铵)。A.有分析可知,E物质可能是氯化铵,故A正确;B.氨气极易溶于水,但氯气的溶解度不大,故B错误;C.组成B的元素在周期表中位于第2周期第VA族,故C错误;D.反应中D得到1.2mol电子时,则氮元素获得1.2mol电子,生成氮气的物质的量是0.2mol,在标准状况下气体的体积是4.48L,故D错误;故选:A。
10.门捷列夫认为氮、碳、氧、氢是“四大天王”元素,它们与宇宙和生命的形成都有密切联系,可以相互结合成很多化合物。
(1)HCN是生命演化过程中的基础物质之一。已知HCN中C、N都满足8电子稳定结构,则HCN的电子式为_______;其中C、N之间的共用电子对偏向的元素是_______,从原子结构角度解释其原因_______。
(2)N2O是医学上的一种麻醉剂,可以通过反应_______NH3+_______O2→_______N2O+
_______H2O制得,配平该反应的化学方程式_______;若生成1.8g水,转移的电子数目为_______个。已知N2O为直线型极性分子,则该分子中所含化学键的类型有_____(填写编号)。
a.极性共价键 b.非极性共价键 c.离子键 d.金属键
【答案】(1) N C和N原子核外都有2个电子层,N的核电荷数比C多,且原子半径N小于C,核对外层电子的吸引力强
(2)2NH3+2O2N2O+3H2O NA或0.267NA ab
【解析】(1)HCN中C、N都满足8电子稳定结构,HCN的电子式为,C和N是位于同周期相邻元素,N的核电荷数比C大,N原子半径比C小,N对核外电子吸引力更强,所以C、N之间的共用电子对偏向的元素是N。(2)利用化合价升降法来配平,反应的化学方程式为2NH3+2O2N2O+3H2O;反应中N化合价由-3价升高为+1价,O化合价由0价降低为-2价,每生成1mol水转移mol电子,生成1.8g水即0.1mol水时转移电子0.1×mol=mol,转移电子数为NA或0.267NA或1.6×1023;N2O为直线型极性分子,分子结构为,则该分子中所含化学键的类型有氮氮非极性共价键,氮氧极性共价键,故答案为ab。
11.A、B、C、D、E是核电荷数依次增大的五种短周期主族元素,A元素的原子核内只有1个质子;B元素的原子半径是其所在主族中最小的,B的最高价氧化物对应水化物的化学式为HBO3;C元素原子的最外层电子数比次外层多4;C的阴离子与D的阳离子具有相同的电子排布,两元素可形成化合物D2C;C、E同主族。
(1)E元素形成的氧化物对应的水化物的化学式为______。
(2)元素B、C、D、E形成的简单离子半径大小关系是_________。(用离子符号表示)。
(3)用电子式表示化合物D2C的形成过程:_________。
(4)D2EC3一定条件下可以发生分解反应生成两种盐,其中一种产物为无氧酸盐,则此反应的化学方程式为_________。(化学式用具体的元素符号表示)。
【答案】(1)H2SO3、H2SO4
(2) S2−>N3−>O2−>Na+
(3)
(4) 4Na2SO3=Na2S+3Na2SO4
【解析】A元素的原子核内只有1个质子,则A为H元素,B元素的原子半径是其所在主族中最小的,B的最高价氧化物对应水化物的化学式为HBO3,则B的最高化合价为+5价,位于周期表第ⅤA族,应为N元素,C元素原子的最外层电子数比次外层多4个,则原子核外电子排布为2、6,应为O元素,C的阴离子与D的阳离子具有相同的电子排布,两元素可形成化合物D2C,则D的化合价为+1价,应为Na元素,C、E主族,则E为S元素,由以上分析可知A为H元素,B为N元素,C为O元素,D为Na元素,E为S元素。(1)E为S元素,对应的最高价氧化物对应的水化物的化学式为H2SO4,故答案为:H2SO4;(2)根据上述分析:元素B、C、D、E形成的离子分别为N3−、O2−、Na+、S2−,S2−离子核外有3个电子层,离子半径最大,N3−、O2−与Na+离子核外电子排布相同,都有2个电子层,核电荷数越大,半径越小,则半径N3−>O2−>Na+,故答案为:S2−>N3−>O2−>Na+;(3)根据上述分析:D为Na,C为O,D2C化合物为Na2O,为离子化合物,其电子式表示化合物Na2O的形成过程为:。(4)根据上述分析:E为S、D为Na、C为O,D2EC3为Na2SO3,一定条件下可以发生分解反应生成两种盐,其中一种产物为无氧酸盐,其反应的方程式为:4Na2SO3=Na2S+3Na2SO4,故答案:4Na2SO3=Na2S+3Na2SO4。
12.A、B、C、D为短周期元素,其相关信息如下表。回答下列问题。
元素
相关信息
A
原子最外层电子数是电子层数的3倍
B
元素最高价与最低价的代数和为6
C
C单质在A单质中燃烧,产物是造成酸雨的主要原因
D
最高价氧化物对应水化物能完全电离出电子数相等的阴、阳离子
(1)工业上用电解法制取B单质,其反应方程式为_______。
(2)B、C的最高价氧化物对应水化物的酸性强弱为_______(用化学式表示)。
(3)铁元素与B元素可组成两种化合物,下列说法正确的是_______(填标号)。
a.实验室可直接用水溶解FeB3固体配制其溶液
b.FeB2不能通过单质直接化合产生
c.铜片、碳棒和FeB2溶液构成原电池,电流由铜片沿导线流向碳棒
d.可用氢氧化钠溶液鉴别FeB2和FeB3溶液
(4)由A、C、D组成还原性较强的化合物D2C2A3,常用于氧化还原滴定。
①实验室需要480mL 0.01mol/L D2C2A3溶液,现用D2C2A3固体配制该溶液,所需玻璃仪器除烧杯、玻璃棒外,还需_______。
②为了测定某废液中氯的含量(其他物质不参与氧化还原反应),现取100.00mL废液,用0.01mol/L D2C2A3溶液进行滴定,已知C元素被氧化为最高价。经平行实验测定,消耗D2C2A3标准溶液12.00mL,该废液中含氯量为_______mg·L−1(含氯量以Cl2计算)。
【答案】(1)
(2) HClO4>H2SO4
(3) bd
(4) 胶头滴管、500mL容量瓶 340.8
【解析】A原子最外层电子数是电子层数的3倍,则其为氧(O);B元素最高价与最低价的代数和为6,则其最外层电子数为7,B为氯(Cl);C单质在A单质中燃烧,产物是造成酸雨的主要原因,则C为硫(S);D的最高价氧化物对应水化物能完全电离出电子数相等的阴、阳离子,则其为钠(Na)。从而得出A、B、C、D分别为O、Cl、S、Na。(1)工业上用电解饱和食盐水的方法制取Cl2,其反应方程式为;(2)B、C的最高价氧化物对应水化物分别为HClO4和H2SO4,因非金属性Cl>S,所以其酸性强弱为HClO4>H2SO4;(3)铁元素与B元素可组成FeCl2、FeCl3两种化合物。a.为防止FeCl3水解,实验室配制FeCl3溶液时,应将其固体先溶解在浓盐酸中,再加水稀释,a不正确;b.Fe与Cl2反应一定生成FeCl3,所以FeCl2不能通过单质直接化合产生,b正确;c.铜片与FeCl2溶液不反应,所以铜片、碳棒、FeCl2溶液不能构成原电池,c不正确;d.FeCl2和FeCl3溶液与NaOH溶液反应分别生成白色沉淀和红褐色沉淀,所以二者可用氢氧化钠溶液鉴别,d正确;故选bd。答案为:bd;(4)①实验室需要480mL 0.01mol/L Na2S2O3溶液,现用Na2S2O3固体配制该溶液,应选择500mL的容量瓶,则所需玻璃仪器除烧杯、玻璃棒外,还需胶头滴管、500mL容量瓶。②由得失电子守恒,可得出如下关系式:Na2S2O3—4Cl2,n(Na2S2O3)=0.01mol/L×0.012L=1.2×10−4mol,则该废液中含氯量为=340.8mg·L−1。答案为:胶头滴管、500mL容量瓶;340.8。
【点评】配制溶液时,若需计算溶质的质量,应首先确定容量瓶的规格,然后利用所选容量瓶的规格进行计算。
相关试卷
这是一份新高考化学二轮复习精选练习专题16 物质结构与性质综合题(含解析),共30页。试卷主要包含了钠的一种氧化物的晶胞如图等内容,欢迎下载使用。
这是一份新高考化学二轮复习精选练习专题十一 物质结构与性质(含解析),共18页。试卷主要包含了原子结构与性质,化键与物质的性质,晶体结构与性质等内容,欢迎下载使用。
这是一份高考化学二轮复习解密05 物质结构元素周期律(讲义)(含解析),共21页。

