2020届高考化学专题三第9讲物质结构元素周期律课时作业(含解析)
展开第9讲 物质结构 元素周期律
1.为了庆祝元素周期表诞生150周年,联合国宣布将2019年定为国际化学元素周期表年。下列关于元素周期表的叙述正确的是( )
A.在元素周期表中共有18个纵行,18个族
B.同族元素的最外层电子数一定相同
C.同周期元素的电子层数相同
D.每一周期的元素都是从碱金属元素开始,以稀有气体元素结束
解析:C
2.下列物质中,只含共价键的是( )
A.NaCl B.Na2O
C.HCl D.NaOH
解析:C [NaCl、Na2O只含离子键,A、B错误;HCl只含共价键,C正确;NaOH含离子键和共价键,D错误。]
3.(2018·北京理综)下列化学用语对事实的表述不正确的是( )
A.硬脂酸与乙醇的酯化反应:C17H35COOH+C2HOHC17H35COOC2H5+HO
B.常温时,0.1 mol·L-1氨水的pH=11.1:NH3·H2ONH+OH-
C.由Na和Cl形成离子键的过程:
D.电解精炼铜的阴极反应:Cu2++2e-===Cu
解析:A [A项,酯化反应的机理是“酸脱羟基醇脱氢”,硬脂酸与乙醇反应的化学方程式为C17H35COOH+C2HOHC17H35CO18OC2H5+H2O,A项错误;B项,常温下0.1 mol·L-1氨水的pH=11.1,溶液中c(OH-)=10-2.9mol·L-1<0.1 mol·L-1,氨水为弱碱水溶液,电离方程式为NH3·H2ONH+OH-,B项正确;C项,Na原子最外层有1个电子,Na易失电子形成Na+,Cl原子最外层有7个电子,Cl易得电子形成Cl-,Na将最外层的1个电子转移给Cl,Na+与Cl-间形成离子键,C项正确;D项,电解精炼铜时,精铜为阴极,粗铜为阳极,阴极电极反应式为Cu2++2e-===Cu,D项正确;故选A。]
4.短周期主族元素a、b、c、d的原子序数依次增大,a原子的最外层电子数是其质子数的,b原子的核电荷数等于d原子的最外层电子数,元素c的最高正化合价为+2价。下列说法正确的是( )
A.单质的沸点:a<b
B.简单离子半径:d>c
C.b、d的氧化物对应的水化物均为强酸
D.b、c可形成离子化合物b2c2
解析:B [由题意知,a为C、b为N、c为Mg、d为Cl。C的单质中,金刚石为原子晶体,沸点高于N2,A项错误;电子层数越多,离子半径越大,故简单离子半径:Cl->Mg2+,B项正确;HNO2、HClO为弱酸,C项错误;N元素和Mg元素可形成离子化合物Mg3N2,D项错误。]
5.X、Y、Z、W是原子序数依次增大的常见短周期元素,X的某种氢化物能使湿润的红色石蕊试纸变蓝。Y的一种核素质量数为18,中子数为10。在同周期元素中Z的简单离子半径最小,W的单质是良好的半导体材料。下列说法中正确的是( )
A.简单气态氢化物的稳定性:W>X
B.Y元素的相对原子质量为18
C.X2H4分子中极性键和非极性键的数目比为4∶1
D.电解Z的熔融氯化物可以冶炼单质Z
解析:C [由题意知,X为N,Y为O,Z为Al,W为Si。非金属性:N>Si,故简单气态氢化物的稳定性:SiH4<NH3,A项错误;氧元素存在同位素,其相对原子质量不是18,B项错误;N2H4分子中极性键和非极性键的数目比为4∶1,C项正确;熔融的氯化铝不导电,电解熔融的氧化铝可以冶炼单质Al,D项错误。]
6.短周期主族元素X、Y、Z、W、N的原子序数依次增大,X的原子半径在元素周期表中最小,Y的次外层电子数是其电子总数的,离子化合物ZX2是一种储氢材料,W与Y属于同一主族,NY2是医学上常用的水消毒剂、漂白剂。下列叙述正确的是( )
A.热稳定性:X2Y>X2W
B.离子半径:Y2-<Z2+<N-<W2-
C.ZX2和NY2中化学键相同,且微粒个数之比均为1∶2
D.将盐酸加入硫化钠中生成有臭鸡蛋气味的气体,可证明非金属性:N>W
解析:A [由题意知,X、Y、Z、W、N分别为H、O、Mg、S、Cl。非金属性:O>S,故热稳定性:H2O>H2S,A项正确;电子层数越多,离子半径越大,核外电子数相同时,原子序数越大,离子半径越小,故离子半径:Mg2+<O2-<Cl-<S2-,B项错误;MgH2和ClO2 中化学键分别为离子键和共价键,C项错误;证明非金属性强弱要利用最高价氧化物对应的水化物酸性强弱,D项错误。]
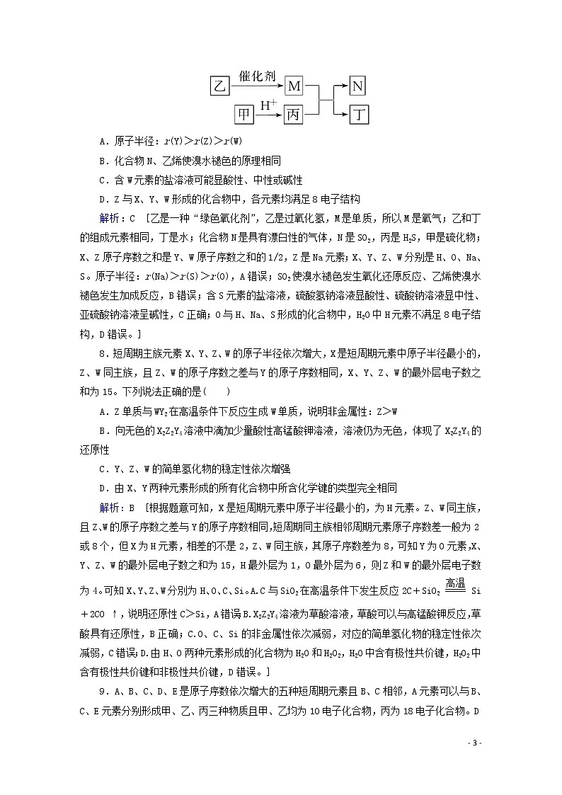
7.X、Y、Z、W是原子序数依次增大的短周期元素,且X、Z原子序数之和是Y、W原子序数之和的。甲、乙、丙、丁是由这些元素组成的二元化合物,M是某种元素对应的单质,乙和丁的组成元素相同,且乙是一种“绿色氧化剂”,化合物N是具有漂白性的气体(常温下)。上述物质间的转化关系如下图所示(部分反应物和生成物省略)。下列说法正确的是( )
A.原子半径:r(Y)>r(Z)>r(W)
B.化合物N、乙烯使溴水褪色的原理相同
C.含W元素的盐溶液可能显酸性、中性或碱性
D.Z与X、Y、W形成的化合物中,各元素均满足8电子结构
解析:C [乙是一种“绿色氧化剂”,乙是过氧化氢,M是单质,所以M是氧气;乙和丁的组成元素相同,丁是水;化合物N是具有漂白性的气体,N是SO2,丙是H2S,甲是硫化物;X、Z原子序数之和是Y、W原子序数之和的1/2,Z是Na元素;X、Y、Z、W分别是H、O、Na、S。原子半径:r(Na)>r(S)>r(O),A错误;SO2使溴水褪色发生氧化还原反应、乙烯使溴水褪色发生加成反应,B错误;含S元素的盐溶液,硫酸氢钠溶液显酸性、硫酸钠溶液显中性、亚硫酸钠溶液呈碱性,C正确;O与H、Na、S形成的化合物中,H2O中H元素不满足8电子结构,D错误。]
8.短周期主族元素X、Y、Z、W的原子半径依次增大,X是短周期元素中原子半径最小的,Z、W同主族,且Z、W的原子序数之差与Y的原子序数相同,X、Y、Z、W的最外层电子数之和为15。下列说法正确的是( )
A.Z单质与WY2在高温条件下反应生成W单质,说明非金属性:Z>W
B.向无色的X2Z2Y4溶液中滴加少量酸性高锰酸钾溶液,溶液仍为无色,体现了X2Z2Y4的还原性
C.Y、Z、W的简单氢化物的稳定性依次增强
D.由X、Y两种元素形成的所有化合物中所含化学键的类型完全相同
解析:B [根据题意可知,X是短周期元素中原子半径最小的,为H元素。Z、W同主族,且Z、W的原子序数之差与Y的原子序数相同,短周期同主族相邻周期元素原子序数差一般为2或8个,但X为H元素,相差的不是2,Z、W同主族,其原子序数差为8,可知Y为O元素,X、Y、Z、W的最外层电子数之和为15,H最外层为1,O最外层为6,则Z和W的最外层电子数为4。可知X、Y、Z、W分別为H、O、C、Si。A.C与SiO2在高温条件下发生反应2C+SiO2Si+2CO ↑,说明还原性C>Si,A错误;B.X2Z2Y4溶液为草酸溶液,草酸可以与高锰酸钾反应,草酸具有还原性,B正确;C.O、C、Si的非金属性依次减弱,对应的简单氢化物的稳定性依次减弱,C错误;D.由H、O两种元素形成的化合物为H2O和H2O2,H2O中含有极性共价键,H2O2中含有极性共价键和非极性共价键,D错误。]
9.A、B、C、D、E是原子序数依次增大的五种短周期元素且B、C相邻,A元素可以与B、C、E元素分别形成甲、乙、丙三种物质且甲、乙均为10电子化合物,丙为18电子化合物。D元素的最外层电子数与核外电子层数相等。已知:甲+E2===丙+B2,甲+丙===丁,下列说法正确的是( )
A.离子半径:D>C>B
B.A与C两种元素共同形成的10电子粒子有3种
C.D元素在周期表中的位置可以是第二周期第ⅡA族
D.丁物质均由非金属元素构成,只含共价键
解析:B [A、B、C、D、E是原子序数依次增大的五种短周期元素。A元素可以与B、C、E元素分别形成甲、乙、丙三种物质且甲、乙均为10电子化合物,丙为18电子化合物,则A为氢元素,10电子化合物可能为甲烷、氨气、水、HF;已知甲+E2===丙+B2,甲+丙===丁,则E的分子为双原子分子,故E为Cl元素,则B为氮元素,且B、C相邻,则C为氧元素,故甲为NH3、乙为H2O、丙为HCl、丁为NH4Cl;D元素的最外层电子数与核外电子层数相等,原子序数大于氧元素,处于第三周期,最外层电子数为3,故D为Al元素。A.N3-、O2-、Al3+电子层结构相同,核电荷数越大离子半径越小,故离子半径N3->O2->Al3+,故A错误;B.H与N两种元素共同形成的10电子粒子有NH3、NH、NH三种,故B正确;C.Al元素在周期表中的位置可以是第三周期第ⅢA族,故C错误;D.丁为NH4Cl,含有离子键、共价键,故D错误;故选B。]
10.短周期主族元素R、X、Y、Z的原子序数依次增大,由这些元素组成的物质之间的转化关系如图所示,其中c、d为单质,a、b、g为二元化合物。b是10电子分子,g是18电子分子。下列说法正确的是( )
A.同温同浓度的e和f溶液,后者pH较大
B.含X、R、Z三种元素的化合物只有一种
C.0.1 mol的d与足量的e溶液反应转移电子数约为1.204×1023
D.e和f含化学键类型相同
解析:D [由上述转化关系和条件可知,b是10电子分子,则为H2O,a应为氯化钠,题中通电过程实际是电解饱和氯化钠溶液生成H2、Cl2和NaOH,c、d为单质,且两者能反应生成18电子的g物质,应为HCl,d还可以与e反应,由此推出d应是Cl2,c是H2,g为HCl,Cl2可与NaOH反应生成NaCl、NaClO和H2O,所以f为NaClO,短周期主族元素R、X、Y、Z分别是H、O、Na、Cl,据此作答。A.e为NaOH,其水溶液为强碱,而f为NaClO,水解显碱性,则同温同浓度的两种溶液中,前者pH大,A项错误;B.含O、H、Cl三种元素的化合物有很多,如HClO、HClO3、HClO4等,B项错误;C.Cl2可与NaOH反应生成NaCl、NaClO和H2O,则0.1 mol的Cl2参加反应时,转移电子数为0.1NA,即6.02×1023个,C项错误;D.e为NaOH, f为NaClO,两者所含化学键均为离子键与极性键,D项正确。]
11.分别由短周期元素m、n、p、q组成的单质依次为甲、乙、丙、丁,有关反应关系如图所示(部分产物省略)。其中甲为黄绿色气体,M、N均为10电子分子且M的水溶液呈碱性,Q为离子化合物,下列说法中正确的是( )
A.原子半径的大小m>q>n>p
B.元素非金属性q>n>p
C.Q的溶液可以保存在细口玻璃试剂瓶
D.n的氧化物的水化物一定为强酸
解析:B [甲为黄绿色气体应为Cl2,M、N均为10电子分子且M的水溶液呈碱性,则M为NH3,Q为离子化合物,N为HF,由此可知m、n、p、q依次为Cl、N、H、F;A.N、F同周期,核电荷数大原子半径小,F、Cl同主族,核电荷数大原子半径大,H是原子半径最小的元素, 原子半径的大小Cl>N>F>H,故A错误;B.F的非金属性最强,N的非金属性比H强,元素非金属性F>N>H,故B正确;C.HF能腐蚀玻璃,不能保存在细口玻璃试剂瓶,故C错误;D.N的氧化物的水化物可以是HNO3,也可能是HNO2,HNO2是弱酸,故D错误。]
12.短周期主族元素R、X、Y、Z的原子序数依次增大,R的最简单气态氢化物分子的空间结构为正四面体,X的+1价阳离子的电子层结构与氖原子相同。元素X和Z形成化合物G,G中X和Z元素的质量之比为23∶16,有两种含Y元素的可溶性化合物E和F,在10 mL1.0 mol·L-1 E溶液中滴加1.0 mol·L-1 F溶液,产生沉淀的物质的量(n)与F溶液体积(V)的关系如图所示。下列说法一定正确的是( )
A.原子半径:X>Y>R
B.最高价氧化物对应水化物的酸性:Z>Y>R
C.X和Y的单质组成的混合物不能完全溶于水
D.工业上,通过电解熔融氯化物制备Y的单质
解析:A [从题干叙述可知,X的+1价阳离子的电子层结构与氖原子相同,推得X为钠;R的最简单气态氢化物分子的空间结构为正四面体,R为碳族元素,结合原子序数关系,R为碳;元素X和Z形成化合物G,G中X和Z元素的质量之比为23∶16,Z应为硫;通过图像可知E∶F∶沉淀=1∶3∶4,可推得Y为铝。A.钠与铝同周期,推得钠原子半径大于铝,碳位于钠和铝的上一周期,所以半径小,故A正确;B.碳的最高价氧化物对应水化物为碳酸,为弱酸;硫的最高价氧化物对应水化物为硫酸,为强酸;铝的最高价氧化物对应水化物为氢氧化铝,为两性氢氧化物,酸性最弱,故B错误;C.钠单质与铝单质投入水中,若钠过量,与水反应可生成大量氢氧化钠,可以将铝全部溶解,故C错误;D.工业上采用电解熔融氧化铝来制备铝单质,而铝的氯化物为共价化合物,熔融不导电,不能被电解,故D错误。]
13.短周期主族元素X、Y、Z、W的原子序数依次增大,Y和氢(H)位于同一主族,X和W的质子数之和是Z的2倍,a、c、e、f是由这些元素及氢元素组成的二元化合物,a的摩尔质量为100 g·mol-1,b为不溶于水的碱,c气体可使湿润的红色石蕊试纸变蓝,d和e都是84消毒液的化学成分,c和d按2∶1反应生成等物质的量的e、f。下列说法正确的是( )
A.原子半径:X<Y<Z<W
B.c和f的共价键类型相同
C.单质与水或等浓度酸的反应速率:Y<Z
D.b可作为阻燃剂、酸性废水处理剂
解析:D [由题意知,X、Y、Z、W分别是N、Na、Mg、Cl。a是Mg3N2,b是Mg(OH)2,c是NH3,d是NaClO,e是NaCl,f是N2H4。原子半径:Na>Mg>Cl>N,A项错误;NH3中只含有极性共价键,N2H4既含有极性共价键又含有非极性共价键,B项错误;Na比Mg活泼,Na与水或等浓度酸的反应速率比Mg快,C项错误;Mg(OH)2受热易分解,属于吸热反应,可作阻燃剂,Mg(OH)2也能与酸反应,可作酸性废水处理剂,D项正确。]
14.W、M、X、Y和Z为原子序数依次增大的主族元素。W与Y同主族;M为地壳中含量最多的金属元素;X与Z为非金属元素,与W结合生成WX和WZ,且均为共价化合物,室温下,X的单质为气态,Z的单质为液体。下列叙述正确的是( )
A.原子半径:r(W)<r(X)<r(M)<r(Y)<r(Z)
B.M、X、Y三种元素的简单离子具有相同的电子层结构
C.X分别与M、Y形成的两种化合物中所含化学键均为离子键
D.若W与Z形成的二元化合物的溶液物质的量浓度为0.01 mol·L-1,则溶液pH=2
解析:D [由题意可知:W、M、X、Y、Z分别为H、Al、Cl、K、Br。原子半径:r(W)<r(X)<r(M)<r(Z)<r(Y),A项错误;Al3+比Cl-、K+少一层电子层,B项错误;X与M形成的化合物为AlCl3,所含化学键为共价键,X与Y形成的化合物为KCl,所含化学键为离子键,C项错误;W与Z形成的二元化合物HBr为强酸,物质的量浓度为0.01 mol·L-1的HBr溶液c(H+)=0.01 mol·L-1,溶液pH=2,D项正确。]
15.短周期元素W、X、Y、Z、M原子序数依次增大,元素W的一种核素的中子数为0,X的原子最外层电子数是次外层的2倍,Z与M同主族,Z2-电子层结构与氖原子相同。
(1)M在元素周期表中的位置是____________________________________________。
(2)化合物p由W、X、Y、M四种元素组成。已知向p溶液中加入FeCl3溶液,溶液变血红色;向p溶液中加入NaOH溶液并加热可放出使湿润的红色石蕊试纸变蓝的气体。p的化学式为_____________________________________________________________________。
(3)由X、Y、Z三种元素可组成摩尔质量为84 g·mol-1的物质q,且q分子中三种元素的原子个数之比为1∶1∶1。已知q分子中各原子均达到8电子稳定结构,且分子中不含双键,但含极性键和非极性键,q分子的结构式为_____________________________________。
(4)(XY)2的性质与Cl2相似,(XY)2与NaOH溶液常温下反应的离子方程式为_________________________________________________________________。
(5)常温下,1 mol Z3能与Y的最简单氢化物反应,生成一种常见的盐和1 mol Z2,该反应的化学方程式为________________________________________________________
________________________________________________________________________。
解析:元素W的一种核素的中子数为0,W是H元素;X的原子最外层电子数是次外层的2倍,X是C元素;Z2-电子层结构与氖相同,Z是O元素;M是S元素。W、X、Y、Z、M的原子序数依次增大,Y是N元素。(1)S位于元素周期表中第三周期ⅥA族;(2)化合物p由W、X、Y、M四种元素组成。已知向p溶液中加入FeCl3溶液,溶液变血红色,P中含有SCN-;向p溶液中加入NaOH溶液并加热可放出使湿润的红色石蕊试纸变蓝的气体,P中含有NH。p的化学式为NH4SCN。(3)由X、Y、Z三种元素可组成摩尔质量为84 g·mol-1的物质q,且q分子中三种元素的原子个数之比为1∶1∶1。已知q分子中各原子均达到8电子稳定结构,且分子中不含双键,但含极性键和非极性键,q分子的结构式为N≡C—O—O—C≡N。(4)(CN)2的性质与Cl2相似,根据氯气与氢氧化钠反应,(CN)2与NaOH溶液反应的离子方程式为(CN)2+2OH-===CN-+CNO-+H2O。(5)常温下,1 mol O3能与氨气反应,生成一种常见的盐NH4NO3和1 mol O2,该反应的化学方程式为2NH3+4O3===NH4NO3+4O2+H2O。
答案:(1)第三周期 第ⅥA族
(2)NH4SCN
(3)N≡C—O—O—C≡N
(4)(CN)2+2OH-===CN-+CNO-+H2O
(5)2NH3+4O3===NH4NO3+4O2+H2O

