
初中物理鲁教版 (五四制)九年级下册第二十章 能源与可持续发展第一节 能源导学案
展开22.1能源
学习目标:
1、知道什么是一次能源,二次能源,并能说出哪些属于一次能源,哪些属于二次能源。
2、了解主要能源的利用方法。
3、区别可再生能源和不可再生能源。
重点与难点: 什么是一次能源,什么是二次能源;什么是不可再生能源,什么是可再生能源。
学习方法指导:认真阅读课本内容、小组合作讨论。
【预习案】
阅读课本P166-168,回答问题。
1、能够提供热、光、机械能和电能等各种形式的能量来源就叫__________。
2、 开启了以柴薪作为主要能源的时代。相对于当时的人口和当时的生产力,柴薪是一种数量 、能够方便 的能源。
3、蒸汽机的发明是人类利用能源的新里程碑。人类从此逐步以 动力代替人力和畜力,人类的主要能源由柴薪转向煤 。
4、我们今天使用的 、 、 ,是千百万年前埋在地下的动植物经过漫长的地质年代形成的,称为化石能源。
5、像化石能源这样可以 从自然界获得的能源,称为一次能源。必须通过消耗 才能得到能源称为二次能源。
6、由于世界 急剧增加和 的不断发展,能源的消耗持续增长。
7、目前,人类的主要能源是 。
【探究案】
一、能源
1、请同学们列举生活中熟悉的能源有哪些?
___________________________________________________________________
2、小组讨论:把列举出来的能源从不同角度进行分类,并且说出分类的依据。
3、说说电能、化石能源分别在生活生产中有哪些应用?
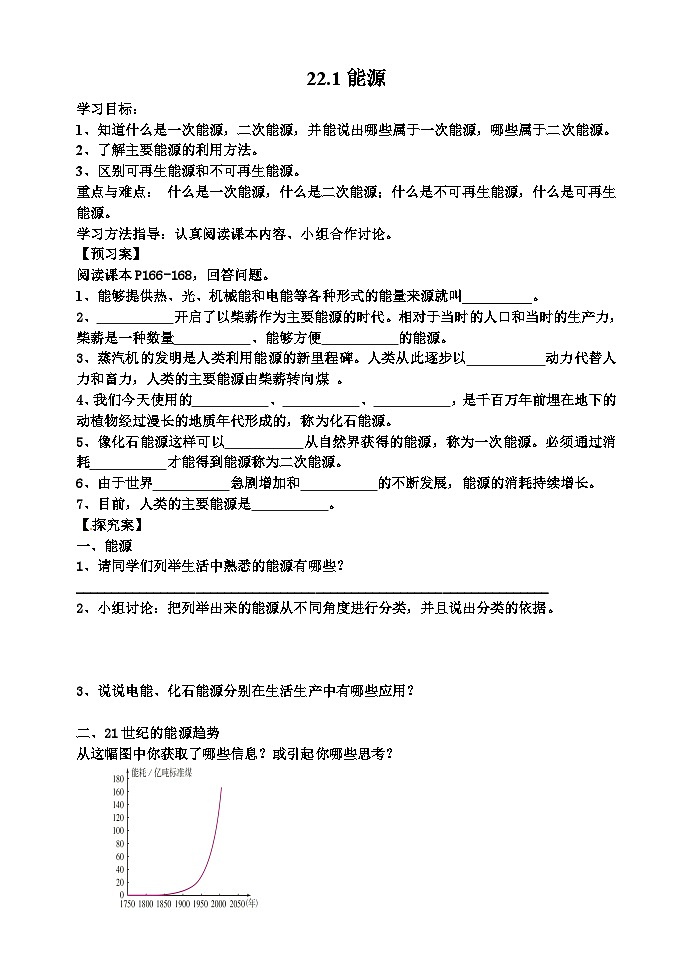
二、21世纪的能源趋势
从这幅图中你获取了哪些信息?或引起你哪些思考?
【课堂展示】
1.(多选)下列能源中,属于二次能源的是( )
A.酒精 B.汽油 C.太阳能 D.地热能
2.(多选)下列能源属于一次能源的是( )
A.核能 B.电能 C.水力发电 D.潮汐能
3.下列能源中,属于二次能源的是( )
A、煤 B、汽油 C、太阳能 D、石油
4.在下列能源中,属于化石能源的是( )
A、核能、生物质能、水能 B、电能、汽油、柴油
C、太阳能、地热能、风能 D、煤、石油、天然气
5.下列关于能源的说法正确的是( )
A、煤、石油是当今人类利用的主要能源,它们是可再生能源
B、天然气是一种清洁的能源,人类可以无尽地开发利用
C、如果大量利用太阳能,可能使太阳能在短期内消耗殆尽
D、水能和风能可以从自然界里得到,是可再生能源
6.节约能源主要的措施是( )
A、大力开发新能源 B、大量利用太阳能、地热能
C、大量利用水能、风能 D、采用新技术、新设备,更新落后的技术装备
7.下列能源中属于不可再生能源的是( )
A.风能 B.水能 C.化石能 D.动、植物能
8.以下能源中属于可再生能源的是( )
A.风能 B.石油 C.天然气 D.煤
9.关于能源的说法,正确的是( )。
A.化石能源是不可再生能源 B.核能是可再生能源
C.一次能源中只有石油,煤和天然气 D.二次能源中只有电能和核能
10关于能源的利用,下列说法不正确的是 ( )。
A.太阳能、地热能、核能属于新能源
B.我们用来照明的电能是二次能源
C.我们用的太阳能热水器取热是利用一次能源
D.我国煤的储量很大,不必开发太阳能的利用
11. 下列有关能源的说法正确的是
A.化石能源在地球上蕴藏量丰富,因此人类可以不必开发新能源( )
B.柴薪属可再生能源
C.核能属可再生能源
D.一次能源都属可再生能源
- 太阳能把地面的空气晒热,太阳能转化为________能;空气流动成风,又转化为________ 能;植物吸收太阳能,发生光合作用,太阳能转化为植物的________能;
古代植物在地质变迁中变为煤、石油、天然气,转化为这些燃料的________能。
初中人教版第1节 能源导学案: 这是一份初中人教版<a href="/wl/tb_c83814_t4/?tag_id=42" target="_blank">第1节 能源导学案</a>,共9页。学案主要包含了学习目标,学习重点,学习难点,自主预习,合作探究,精讲点拨,归纳整理,课堂练习等内容,欢迎下载使用。
物理九年级全册第二十二章 能源与可持续发展第1节 能源导学案: 这是一份物理九年级全册第二十二章 能源与可持续发展第1节 能源导学案,文件包含人教版2023年九年级物理全一册同步精品讲义课时221能源教师版docx、人教版2023年九年级物理全一册同步精品讲义课时221能源学生版docx等2份学案配套教学资源,其中学案共25页, 欢迎下载使用。
人教版九年级全册第二十二章 能源与可持续发展第1节 能源学案: 这是一份人教版九年级全册第二十二章 能源与可持续发展第1节 能源学案,共4页。学案主要包含了参考答案等内容,欢迎下载使用。