




所属成套资源:湖南省三湘创新发展联合体2023-2024学年高三上学期9月月考
湖南省三湘创新发展联合体2023-2024学年高三上学期9月月考生物试题
展开
这是一份湖南省三湘创新发展联合体2023-2024学年高三上学期9月月考生物试题,文件包含生物试卷pdf、生物答案pdf等2份试卷配套教学资源,其中试卷共10页, 欢迎下载使用。
相关试卷
这是一份2024湖南省三湘名校教育联盟、湖湘名校教育联合体高三上学期10月大联考试题生物含答案,文件包含Unit13WeretryingtosavetheearthSectionB1a-1epptx、核心素养目标人教版初中英语九年级全册Unit13WeretryingtosavetheearthSectionB1a-1e教案docx、核心素养目标人教版初中英语九年级全册Unit13WeretryingtosavetheearthSectionB1a-1e同步练习docx、SectionB1cmp3、SectionB1dmp3、b42709f484b4b75687a5253b23a40007mp4等6份课件配套教学资源,其中PPT共15页, 欢迎下载使用。
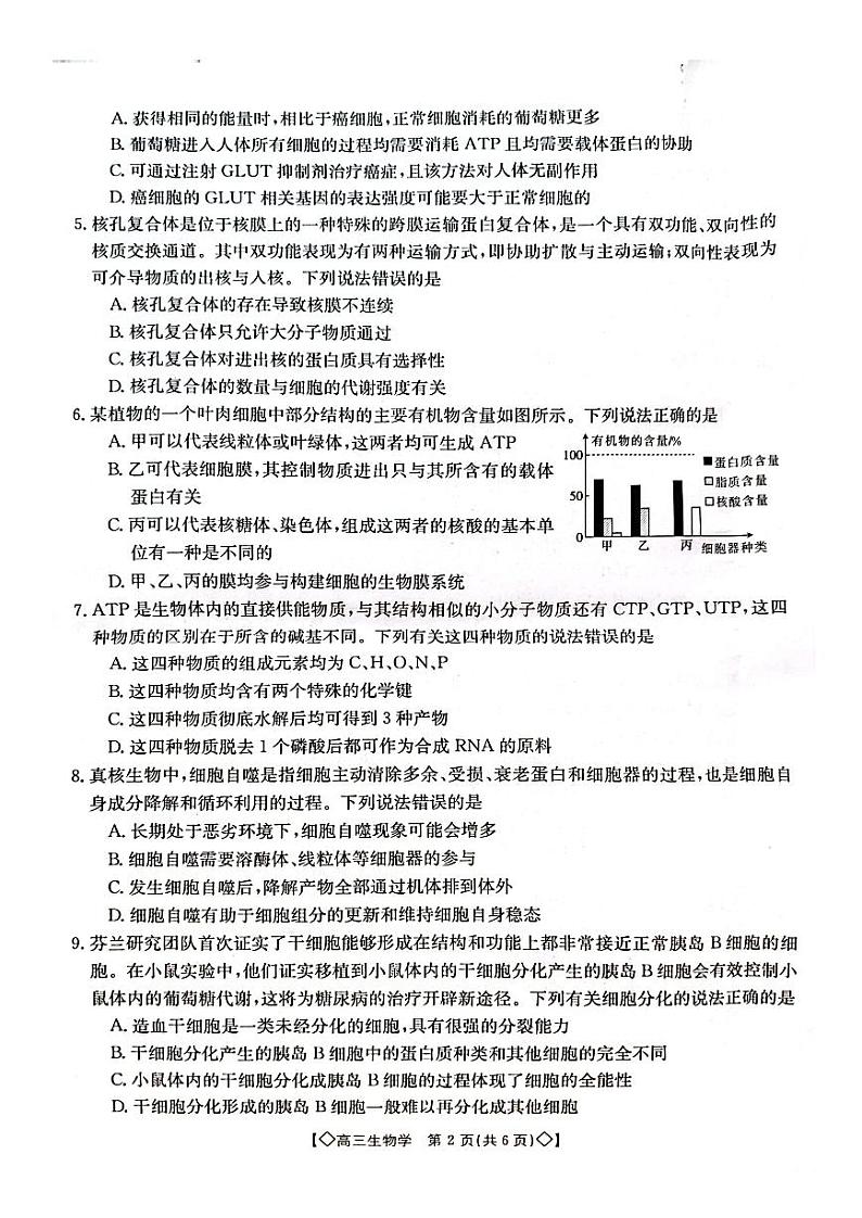
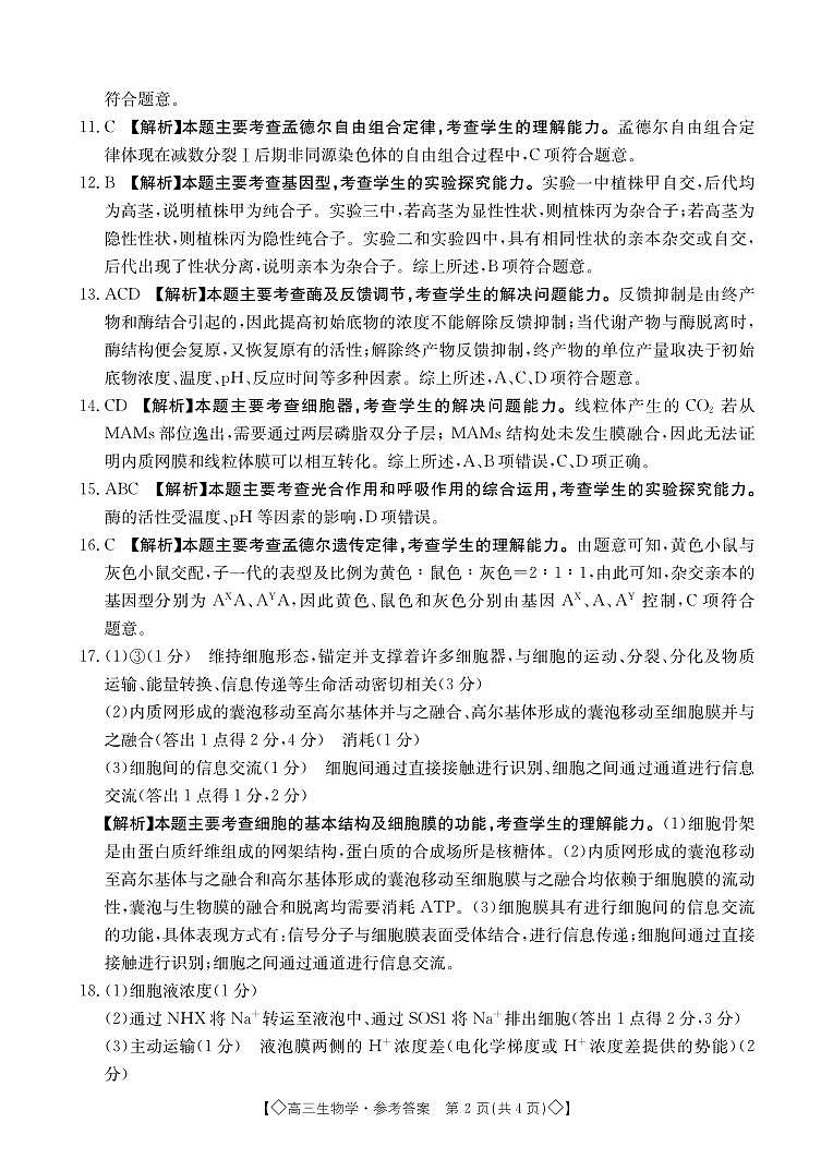
这是一份2024湖南省三湘名校教育联盟、湖湘名校教育联合体高三上学期10月大联考试题生物含解析,文件包含Unit13WeretryingtosavetheearthSectionB1a-1epptx、核心素养目标人教版初中英语九年级全册Unit13WeretryingtosavetheearthSectionB1a-1e教案docx、核心素养目标人教版初中英语九年级全册Unit13WeretryingtosavetheearthSectionB1a-1e同步练习docx、SectionB1cmp3、SectionB1dmp3、b42709f484b4b75687a5253b23a40007mp4等6份课件配套教学资源,其中PPT共15页, 欢迎下载使用。
这是一份2024湖南省三湘名校教育联盟、湖湘名校教育联合体高三上学期10月大联考试题生物含答案,共60页。试卷主要包含了读书小组要为此文写一则文学短评等内容,欢迎下载使用。