



湖南省邵东市创新高级中学2024-2025学年高三上学期第二次月考生物试题
展开一、单选题(12×2=24分)
1.春暖花开时节,常常能闻到泥土的“芬芳”,土腥味多来自于疏松土壤中放线菌的代谢产物,除此之外,土壤中还有细菌、酵母菌、霉菌等。关于微生物的描述正确的是( )
A.放线菌有细胞骨架,在细胞核中转录产生mRNA
B.放线菌有细胞壁,因不具有线粒体而无法进行有氧呼吸
C.细菌的高尔基体参与细胞壁的形成
D.细菌、酵母菌和霉菌都含有合成蛋白质所需的的细胞器
2.泛素是一类真核细胞内广泛存在的小分子蛋白质,它可以与目标蛋白中赖氨酸的ε氨基结合,对目标蛋白形成多聚泛素化标记,然后引导其进入蛋白酶体(含有大量水解酶)。当必需氨基酸匮乏时,肝细胞中E3泛素连接酶Ubr1会失活,不能催化脂滴保护蛋白Plin2的多聚泛素化降解。下列叙述错误的是( )
A.泛素化标记的蛋白质水解会产生小的多肽或氨基酸
B.泛素与目标蛋白赖氨酸的ε氨基结合可能由E3泛素连接酶催化完成
C.Ubr1可能是必需氨基酸受体,能与必需氨基酸结合并被激活
D.对肝细胞Plin2中赖氨酸的ε氨基进行保护会减轻脂肪肝
3.花生种子萌发时,脂肪水解形成的脂肪酸和甘油分别在多种酶的催化下形成葡萄糖,最后转变成蔗糖并转运至胚轴,供给胚的生长和发育。下列说法正确的是( )
A.检测花生种子中脂肪的实验,洗去浮色需使用体积分数为50%的酒精
B.花生种子中的脂肪大多含有饱和脂肪酸,在室温时呈液态
C.在转化过程中,两分子葡萄糖形成一分子蔗糖
D.花生种子萌发初期(真叶长出之前),干重先增加后减少,导致干重增加的主要元素是C
4.水分子中氢原子以共用电子对与氧原子结合。由于氧具有比氢更强的吸引电子对的能力,使氧的一端稍带负电荷,氢的一端稍带正电荷。水分子的空间结构及电子的不对称分布,使得水分子成为一个极性分子。下列说法错误的是( )
A.带有正电荷或负电荷的分子(或离子)都易与水结合,因此,水是良好的溶剂
B.因为氢键的稳定性,使水具有较高的比热容,有利于水维持生命系统的稳定性
C.自由水与结合水的比例处于动态变化中,与细胞的新陈代谢程度有关,有利于生物体适应不同的环境
D.结合水与细胞中的蛋白质、多糖等相结合,失去流动性,有利于增强生物的抗逆性
5.脂滴是真核细胞的一种细胞器,由单层磷脂分子包裹脂肪构成。下列表述不合理的是( )
A.脂滴中的脂肪可能来源于内质网B.脂滴的膜与线粒体的膜结构相同
C.脂滴中的脂肪能够为细胞提供能量D.脂滴单层磷脂分子的尾部朝向内部
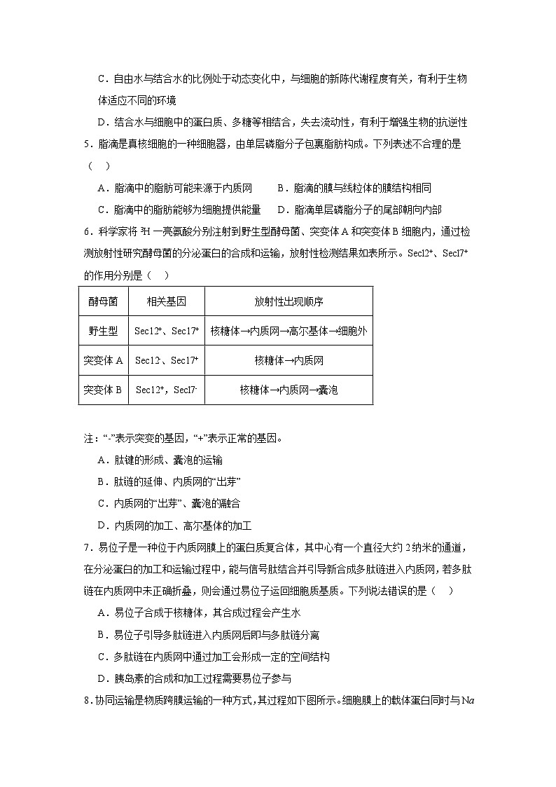
6.科学家将3H一亮氨酸分别注射到野生型酵母菌、突变体A和突变体B细胞内,通过检测放射性研究酵母菌的分泌蛋白的合成和运输,放射性检测结果如表所示。Secl2+、Secl7+的作用分别是( )
注:“-”表示突变的基因,“+”表示正常的基因。
A.肽键的形成、囊泡的运输
B.肽链的延伸、内质网的“出芽”
C.内质网的“出芽”、囊泡的融合
D.内质网的加工、高尔基体的加工
7.易位子是一种位于内质网膜上的蛋白质复合体,其中心有一个直径大约2纳米的通道,在分泌蛋白的加工和运输过程中,能与信号肽结合并引导新合成多肽链进入内质网,若多肽链在内质网中未正确折叠,则会通过易位子运回细胞质基质。下列说法错误的是( )
A.易位子合成于核糖体,其合成过程会产生水
B.易位子引导多肽链进入内质网后即与多肽链分离
C.多肽链在内质网中通过加工会形成一定的空间结构
D.胰岛素的合成和加工过程需要易位子参与
8.协同运输是物质跨膜运输的一种方式,其过程如下图所示。细胞膜上的载体蛋白同时与Na+和葡萄糖结合后,在膜两侧Na+浓度梯度驱动下吸收葡萄糖,跨膜的Na+再由另一种载体蛋白运回膜外。对此过程分析错误的是
A.图示Na+和葡萄糖的协同运输所需能量间接来自于ATP水解
B.图示的两种载体蛋白运输Na+的方式都是主动运输
C.图示细胞吸收葡萄糖的方式是一种特殊的主动运输
D.当细胞内外Na+浓度相等时,Na+和葡萄糖的协同运输不能进行
9.醛甾酮是一种脂溶性小分子激素,其与肾小管上皮细胞内的受体结合后,启动了相关的基因表达,合成醛甾酮诱导蛋白。该蛋白可促进细胞产生较多的ATP,进而促进肾小管上皮细胞对Na+的重吸收。下列相关叙述正确的是( )
A.醛甾酮的合成场所是核糖体
B.醛甾酮进入细胞需要载体蛋白的协助
C.醛甾酮的调节作用体现了细胞膜具有信息交流的功能
D.肾小管上皮细胞对Na+的重吸收方式为主动运输
10.下列有关人体内成熟红细胞的叙述,正确的是( )
A.是验证细胞膜中磷脂分子分布的良好材料
B.加入呼吸抑制剂会影响其对葡萄糖的吸收
C.利用葡萄糖进行有氧呼吸,NADH与O2在线粒体内膜上结合
D.利用葡萄糖进行无氧呼吸,葡萄糖中的能量主要以热能形式散失
11.在高等植物中,光合作用的产物常以蔗糖的形式运输。蔗糖逆浓度梯度通过转运蛋白——SUT1进入筛管细胞(其细胞核退化,仅保留了线粒体等细胞器),进而运往储存糖类的细胞。下列叙述正确的是( )
A.成熟的筛管细胞不具有生物膜系统
B.植物细胞所含的多糖都是能源物质
C.细胞存储糖类后有利于提高细胞液的渗透压,增强抗旱能力
D.筛管细胞有氧呼吸的三个阶段均在线粒体中进行,为SUT1发挥作用供能
12.如图是生物体内能量供应及利用的示意图,下列说法错误的是( )
A.a过程一定伴随O2的释放,d过程不需要O2的直接参与
B.a过程产生的ATP和NADPH可用于b过程中C3的还原
C.a、c中合成ATP所需的能量来源不同
D.c过程葡萄糖中的化学能全部转移到ATP中
二、不定项选择题(4×4=16分,每题有一个或多个答案,少选、漏选得2分,错选或多选不得分)
13.《齐民要术》“种谷”一节中指出“谷田必须岁易”,农谚有云“谷连谷,坐着哭”,均指在同一块土地上连续多年只种谷子,其产量会逐年下降。下列关于谷子不宜重茬的原因,叙述正确的是( )
A.重茬会导致专一性侵害谷子的害虫和病菌大量繁殖
B.与谷子共生的固氮菌向土壤中分泌的有害物质积累
C.重茬时与谷子外形相似的伴生杂草大量繁殖,且不易被发现和清除
D.连续多年的选择性吸收,土壤中谷子生长必需的矿质元素含量降低
14.生物膜是由脂类、蛋白质以及糖等组成的超分子体系,膜蛋白是生物膜功能的主要体现者,膜蛋白可分为外周膜蛋白和内在膜蛋白,内在膜蛋白部分或全部嵌入膜内,有的跨膜分布,如受体、载体、通道、离子泵、酶等,外周膜蛋白是指通过与膜脂的极性头部或内在膜蛋白的离子相互作用、形成氢键,与膜的内、外表面弱结合的膜蛋白,下列分析错误的是( )
A.内在膜蛋白分布在膜的内侧,与膜结合紧密;外周膜蛋白分布在膜外,结合弱
B.膜蛋白是生物膜功能的主要体现者,其功能主要由内在膜蛋白体现
C.为证明细胞膜具有流动性,1970年科学家用放射性同位素标记人和小鼠细胞表面的膜蛋白
D.载体、通道、离子泵等膜蛋白的存在,是细胞膜具有选择透过性的重要原因
15.钙泵是存在于细胞膜及细胞器膜上的跨膜蛋白,是一种Ca2+激活的ATP酶,能驱动细胞质基质中的Ca2+泵出细胞或泵入内质网腔中储存起来,以维持细胞质基质中低浓度的Ca2+。当细胞受到刺激时,Ca2+又会从细胞外或内质网腔中借助通道蛋白进入细胞质基质。下列相关说法正确的是( )
A.钙泵运输Ca2+的过程中会伴随ATP的水解,属于放能反应
B.Ca2+泵出细胞或泵入内质网腔中时,钙泵会发生自身构象变化
C.Ca2+从细胞外或内质网中进入细胞质基质的过程属于主动运输
D.蛋白质变性剂和呼吸抑制剂均会降低钙泵运输Ca2+的速率
16.叶面积系数是指单位土地面积上的叶面积总和,它与植物群体光合速率、呼吸速率及干物质积累速率之间的关系如图1所示。图2为来自树冠不同层的甲、乙两种叶片的净光合速率变化图解。下列说法错误的是( )
A.a点后群体干物质积累速率变化对于合理密植有重要指导意义
B.a~b段群体光合速率增加量大于群体呼吸速率增加量
C.c点时甲、乙两种叶片固定CO2的速率相同
D.甲净光合速率最大时所需光照强度高于乙,可判断甲叶片来自树冠上层
三、非选择题(60分,除标注外每空2分)
17.某同学在一家餐饮店食用了如下早餐:二两牛肉包子、一碟凉拌蔬菜、一碗炒肝,一个煮鸡蛋。回答下列问题:
(1)该早餐中至少包括了三类多糖,它们是 。
(2)该同学的早餐中,其蛋白质一定发生了变性的食物有 ,食物加工过程中蛋白质变性 (填“影响”或“不影响”)蛋白质的营养价值。
(3)该早餐中植物油中主要含 脂肪酸,牛肉中主要含 脂肪酸。
(4)蔬菜中含有的元素种类与人体大体相同,但在元素的 上有差异。
18.细胞自噬是真核生物的一种高度保守的由溶酶体介导的降解过程。自噬是将胞内物质包裹在双层膜的自噬小体内,运送到溶酶体并与溶酶体融合,进行降解后再利用,以维持细胞的稳态平衡。下图为细胞自噬过程,请据图回答下列问题:
(1)从细胞中分离出溶酶体的方法是 。溶酶体中水解酶合成的场所是 。
(2)自噬小体膜的基本支架是 。溶酶体与自噬小体融合形成自噬溶酶体,体现了生物膜具有 性。
(3)除了分解衰老和损伤的细胞器外,溶酶体的功能还有 。
19.碱蓬等耐盐植物生活在靠近海滩或者海水与淡水汇合的河口地区。耐盐植物能够在盐胁迫逆境中正常生长,其根细胞独特的转运机制发挥了十分重要的作用。如图是耐盐植物根细胞参与抵抗盐胁迫有关的结构示意图。
(1)盐碱地上大多数植物难以生长,主要原因是 ,导致植物无法从土壤中获得充足的水分甚至萎蔫。
(2)在高盐胁迫下,当盐浸入到根周围的环境时,Na+借助通道蛋白HKT1以 方式大量进入根部细胞,同时抑制了K+进入细胞,导致细胞中Na+、K+的比例异常,使细胞内的酶失活,影响蛋白质的正常合成从而影响植物生长。与此同时,根细胞还会借助Ca2+调节Na+、K+转运蛋白的功能,进而调节细胞中Na+、K+的比例。由此推测,细胞质基质中的Ca2+对HKT1和AKT1的作用依次为 (填“激活”或“抑制”),使细胞内的蛋白质合成恢复正常。另外,一部分离子被运入液泡内,通过调节细胞液的渗透压促进根细胞 ,从而降低细胞内盐的浓度。
(3)据图可知,耐盐植物根细胞的细胞质基质与细胞液、细胞膜外的的pH不同。这种差异主要由H+-ATP泵以 方式将H+转运到 来维持的。这种H+分布特点为图中的两种转运蛋白 运输Na+提供了动力,Na+的这一转运过程可以减少其对细胞代谢的影响。
(4)根据植物抗盐胁迫的机制,提出促进盐化土壤中耐盐作物增产的措施 (答出一点即可)。
20.内共生起源学说认为叶绿体起源于原始真核细胞内共生的蓝细菌。叶绿体中含有丰富的核酮糖-1,5-二磷酸羧化酶(Rubisc),该酶经适宜浓度Mg2+激活后能催化核酮糖-1,5-二磷酸与CO2结合。下面是其部分代谢示意图,请回答下列问题:
(1)叶绿体吸收的光能转化为储存在 中的能量,供光合作用的暗反应阶段利用。
(2)核酮糖-1,5-二磷酸是图中的 。当其他条件适宜的情况下,光照由弱光转为适宜光照的瞬间,叶绿体中的核酮糖-1,5-二磷酸含量将 。一段时间后,其含量趋于稳定,这是因为 (仅从暗反应方面分析,不考虑其他代谢途径)。
(3)适当增施镁肥能够分别促进光反应和暗反应,提高光合作用速率,从而增加作物产量。结合本题信息分析,原因是 。
(4)Rubisc由8个大亚基和8个小亚基组成。研究表明,小亚基是调节酶活性的蛋白质单位,由细胞核基因编码,该证据 (填“支持”或“不支持”)内共生起源学说。
21.草莓营养价值丰富,被誉为是“水果皇后”。为提高草莓的产量,科研人员研究了大棚内不同条件下草莓植株的光合速率,结果如下图所示,请分析回答:
(1)该实验的自变量为 。
(2)植株在C点光合作用制造的有机物的量低于D点,由图分析原因是 。
(3)当光照强度为1.5klx时,限制植物光合速率的主要因素是 。E点对应的光照强度下,植物在22℃条件下比在17℃条件下光合速率高,原因是 。
(4)若环境中CO2浓度降低,曲线上的E点将向 方移动。
酵母菌
相关基因
放射性出现顺序
野生型
Sec12+、Sec17+
核糖体→内质网→高尔基体→细胞外
突变体A
Sec12-、Sec17+
核糖体→内质网
突变体B
Sec12+,Secl7-
核糖体→内质网→囊泡
湖南省长沙市同升湖实验学校2024-2025学年高三上学期第二次月考生物试题: 这是一份湖南省长沙市同升湖实验学校2024-2025学年高三上学期第二次月考生物试题,文件包含第2次月考生物试卷及答案docx、12025届高三第2次月考生物答题卡docx等2份试卷配套教学资源,其中试卷共10页, 欢迎下载使用。
湖南省邵东市第一中学2024-2025学年高三上学期第二次月考生物试题: 这是一份湖南省邵东市第一中学2024-2025学年高三上学期第二次月考生物试题,文件包含高三生物试题docx、生物参考答案docx等2份试卷配套教学资源,其中试卷共9页, 欢迎下载使用。
湖南省邵阳市邵东市创新高级中学2024-2025学年高三上学期第一次月考生物试题: 这是一份湖南省邵阳市邵东市创新高级中学2024-2025学年高三上学期第一次月考生物试题,共3页。