- 【期中单元知识点归纳】 (苏教版)2023-2024学年八年级生物上册 第十六章 人体生命活动的调节 讲义 试卷 2 次下载
- 【期中单元知识点归纳】 (苏教版)2023-2024学年八年级生物上册 第十七章 动物的运动和行为 讲义 试卷 1 次下载
- 【期中单元知识点归纳】 (苏教版)2023-2024学年八年级生物上册 第十八章 生态系统的稳定 讲义 试卷 1 次下载
- 【期中单元知识点归纳】 (苏教版)2023-2024学年八年级生物上册 第十九章 植物的生殖与发育 讲义 试卷 1 次下载
- 【期中单元知识点归纳】 (苏教版)2023-2024学年八年级生物上册 第二十章 动物的生殖与发育 讲义 试卷 1 次下载
【期中单元知识点归纳】 (苏教版)2023-2024学年八年级生物上册 第二十一章 人的生殖和发育 讲义
展开02 速记·考点列阵
03 攻克·重点疑难
疑难点 男、女生殖系统的比较
04 教考衔接
本章主要考点
真题再现
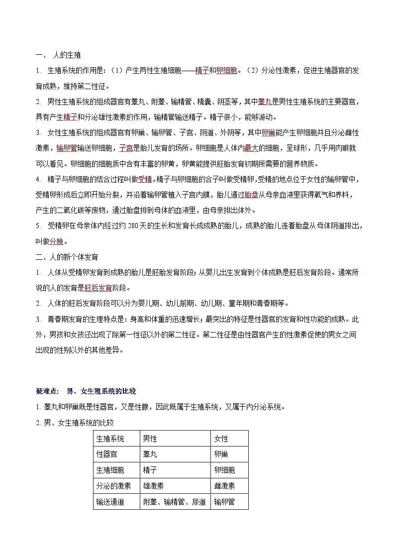
一、 人的生殖
1. 生殖系统的作用是:(1)产生两性生殖细胞——精子和卵细胞。(2)分泌性激素,促进生殖器官的发育成熟,维持第二性征。
2. 男性生殖系统的组成器官有睾丸、附睾、输精管、精囊、阴茎等,其中睾丸是男性生殖系统的主要器官,具有产生精子和分泌雄性激素的作用,输精管输送精子。精子很小,能够游动。
3. 女性生殖系统的组成器官有卵巢、输卵管、子宫、阴道、外阴等,其中卵巢能产生卵细胞并且分泌雌性激素,输卵管输送卵细胞,子宫是胎儿发育的场所。卵细胞是人体内最大的细胞,呈球形,几乎用肉眼就可以看见。卵细胞的细胞质中含有丰富的卵黄,卵黄能提供胚胎发育初期所需要的营养物质。
4. 精子与卵细胞的结合过程叫做受精。精子与卵细胞的合子叫做受精卵,受精的地点位于女性的输卵管中,受精卵形成后立即开始分裂,并沿着输卵管植入子宫内膜,胎儿通过胎盘从母亲血液里获得氧气和养料,产生的二氧化碳等废物,通过胎盘排到母体的血液里,由母亲排出体外。
5. 受精卵在母亲体内经过约280天的生长和发育长成成熟的胎儿,成熟的胎儿连着胎盘从母体阴道排出,叫做分娩。
二、人的新个体发育
1. 人体从受精卵发育到成熟的胎儿是胚胎发育阶段;从婴儿出生发育到个体成熟是胚后发育阶段。通常所说的人的发育是胚后发育阶段。
2. 人体的胚后发育阶段可以分为婴儿期、幼儿前期、幼儿期、童年期和青春期等。
3. 青春期发育的生理特点是:身高和体重的迅速增长;最突出的特征是性器官的发育和性功能的成熟。此外,男孩和女孩还出现了除第一性征以外的第二性征。第二性征是由性器官产生的性激素促使的男女之间出现的性别以外的其他差异。
疑难点: 男、女生殖系统的比较
1. 睾丸和卵巢既是性器官,又是性腺,因此既属于生殖系统,又属于内分泌系统。
2. 男、女生殖系统的比较
本章的主要考点:
(1)男、女生殖系统的结构与功能;
(2)胚胎的发育过程;
(3)青春期的发育特点及主要特征。
常见的题型以选择题为主。
【真题再现】
1.(2023·北京·统考中考真题)人的生殖过程中精子与卵细胞结合形成受精卵的场所是( )
A.卵巢B.子宫C.输卵管D.胎盘
【答案】C
【分析】卵巢产生卵细胞,分泌雌性激素;输卵管输送卵细胞,是受精的场所;子宫是胚胎、胎儿发育的场所;胎儿通过胎盘和脐带从母体获得营养物质和氧气.
【详解】由分析可知,卵细胞由卵巢排出以后,进入输卵管,这时如果精子与卵细胞结合,形成受精卵,可见,人体内精子与卵细胞结合形成受精卵的场所是输卵管,因此ABD错误,C正确。
故选C。
2.(2023·山东菏泽·统考中考真题)下图为人的生殖发育过程图,有关说法错误的是( )
A.①表示睾丸,既是生殖器官又是内分泌器官
B.②产生雌性激素,可维持女性第二性征
C.③表示受精卵,是新生命的起点
D.④表示受精作用,场所在输卵管
【答案】B
【分析】人的受精卵是在输卵管内形成的,只有精子与卵细胞结合形成受精卵时,才标志着人的新生命开始。图中,①睾丸、②卵细胞、③受精卵、④受精作用。
【详解】A.睾丸是男性生殖系统的主要生殖器官,能够产生精子,分泌雄性激素,所以①表示睾丸,既是生殖器官又是内分泌器官,A正确。
B.卵巢是女性主要的生殖器官,能产生卵细胞并分泌雌性激素,雌性激素可维持女性第二性征,所以②是卵细胞,B错误。
C.只有精子与卵细胞结合形成受精卵时,才标志着人的新生命开始。③表示受精卵,是新生命的起点,C正确。
D.精子进入阴道,缓缓通过子宫,在输卵管内与卵细胞相遇,精子与卵细胞结合形成受精卵,所以受精卵的形成部位在输卵管。所以,④表示受精作用,场所在输卵管,D正确。
故选B。
3.(2023·江苏宿迁·中考真题)“十月胎恩重,三生报答轻”出自清末徐熙创作的《劝孝歌》。母亲在怀孕期间,身体负担明显加重,生活中我们对父母要常怀感恩之心。母亲与胎儿之间进行的物质和气体交换发生在( )
A.胎盘B.子宫内膜C.输卵管D.卵巢
【答案】A
【分析】含精子的精液进入阴道后,精子缓慢地通过子宫,在输卵管内与卵细胞相遇,有一个精子进入卵细胞,与卵细胞相融合,形成受精卵,受精卵不断进行分裂,逐渐发育成胚泡,胚泡缓慢地移动到子宫中,最终植入子宫内膜,这是怀孕,胚泡中的细胞继续分裂和分化,逐渐发育成胚胎,并于怀孕后8周左右发育成胎儿,胎儿已具备人的形态,胎儿发育成熟从母体娩出称为分娩。
【详解】A.胎儿生活在子宫内半透明的羊水中,通过胎盘、脐带从母体获得所需要的营养物质和氧气,胎儿产生的二氧化碳等废物,也是通过胎盘经母体排出体外的,符合题意。
B.子宫内膜是胚泡着床的部位,不符合题意。
C.输卵管是精子和卵细胞结合形成受精卵的地方,不符合题意。
D.卵巢是女性的主要性器官,也是女性的性腺,能够产生卵细胞和分泌雌性激素,不符合题意。
故选A。
4.(2023·江苏宿迁·中考真题)青春期是学知识、长才干、树立远大理想、创造美好人生的关键时期,如何健康度过这一时期,下列有关认识和行为,不正确的是( )
A.积极参加体育锻炼,提高身体素质B.不听父母正确的劝导
C.男女同学正常交往,建立真诚友谊D.学会沟通以及与他人合作交流
【答案】B
【分析】青春期是指青少年生理发育和心理发展急剧变化的时期,是童年向成年过渡的时期,也是人生观和世界观逐步形成的关键时期。处于青春期的青少年,应讲究生理和心理卫生,保证身体的正常发育。
【详解】A.进入青春期,应该积极参加体育活动,提高身体素质,促使身体健康成长,A正确。
BD.进入青春期有了强烈的独立的意识、叛逆性,遇到挫折又有依赖性,渴望得到家长和老师的关怀;且心智没有完全成熟。因此,在学习和生活中,要学会与他人沟通、合作、交流,听从父母、师长的正确劝导。可见,B错误,D正确。
C.处于青春期的少年,随着身体形态和生理的急剧变化,心理上也会发生明显的变化,但是不论同性还是异性之间,都应互相尊重,协作互助,共同进步,建立真诚的同学友谊,C正确。
故选B。
5.(2023·湖南长沙·统考中考真题)如图为胎盘和脐带示意图。胎盘内有许多绒毛,绒毛与绒毛之间充满了母体的血液;脐带与胎儿相连,内有脐动脉和脐静脉,连接它们的毛细血管位于绒毛内。与脐静脉中的血液成分相比,脐动脉中的血液( )
A.含氧量高、营养物质含量高B.含氧量低、营养物质含量低
C.含氧量高、营养物质含量低D.含氧量低、营养物质含量高
【答案】B
【分析】胎盘呈扁圆形,是胎儿和母体交换物质的器官,胎盘靠近胎儿的一面附有脐带,脐带与胎儿相连。胎盘靠近母体的一面与母体的子宫内膜相连,胎盘内有许多绒毛,绒毛内有毛细血管,这些毛细血管与脐带内的血管相通,绒毛与绒毛之间则充满了母体的血液,胎儿与母体通过胎盘上的绒毛进行物质交换。
【详解】脐带内的血管为一条脐静脉和两条脐动脉,这是胎儿脐带的正常结构。其中,脐静脉内流的是动脉血,可以供给胎儿的营养,脐动脉内流的是静脉血。脐血管周围有含水丰富的胶样组织保护,称为华通胶,它具有保护血管的作用。脐带是母体和胎儿进行营养物质交换的重要通道,在正常情况下,就是由一条脐静脉和两条脐动脉组成。分析可知,与脐静脉中的血液成分相比,脐动脉中的血液含氧量低、营养物质含量低。
故选B。
6.(2023·广西·统考中考真题)青春期是青少年生长发育的黄金时期,生理和心理都会发生显著变化。下列做法不利于青少年健康成长的是( )
A.摄入充足营养B.集中精力专注学业
C.拒绝与异性交往D.了解遗精和月经知识
【答案】C
【分析】青春期的心理变化特征表现为:自主意识增强,自尊心变强,渴望交流和友谊,易冲动并富于幻想,性意识萌动并表现为初期的与异性琉远,到逐渐愿意与异性接近,或对异性产生朦胧的依恋等正常的心理变化。
【详解】A.青少年正是生长发育的黄金时期,要摄入充足营养,A正确。
B.青春期是一生身体发育和智力发展的黄金时期,要集中精力专注学业,B正确。
C.随着身体的发育,性意识也开始萌动,要正确处理好异性关系,建立团结互助的男女同学关系,C错误。
D.性器官迅速发育,男孩出现遗精,女孩会来月经,这是青春期发育的突出特征,要了解遗精和月经知识,D正确。
故选C。
7.(2023·甘肃金昌·统考中考真题)进入青春期后,男生会出现胡须生长、喉结突出、声音变粗等特征,这种变化与何种器官和物质有关( )
A.睾丸、生长激素B.前列腺、雄性激素
C.附睾、雌性激素D.睾丸、雄性激素
【答案】D
【分析】男性的生殖系统包括:内生殖器:睾丸、附睾、输精管、精囊腺;外生殖器有:阴囊、阴茎。睾丸是男性的主要性器官,也是男性的性腺,能够产生精子和分泌雄性激素。附睾主要是贮存和运送精子。输精管主要是输送精子。阴囊具有保护睾丸和附睾的作用。
【详解】第二性征是指除性器官以外的男女各自所特有的征象。第二性征要在进入青春期后,在性激素(雄性激素、雌性激素)刺激下才表现出来。在睾丸分泌的雄性激素作用下,男性表现为阴毛、腋毛、胡须的显著生长,肌肉的发达,骨骼的粗壮,喉头突出,声音变得低沉。故D正确,ABC错误。
故选D。
8.(2023·内蒙古通辽·统考中考真题)如图是有关人生殖发育的示意图,下列叙述正确的是( )
A.受精卵形成的场所是图甲中的①
B.胚胎发育的场所是图甲中的③
C.胎儿只通过图乙中的⑥从母体内获得营养物质
D.若图乙中的胎儿为女性,那么她体细胞中性染色体组成为XY
【答案】B
【分析】题图中:①是卵巢,②是输卵管,③是子宫,④是阴道,⑤是胎盘,⑥是脐带。
生殖细胞包括睾丸产生的精子和卵巢产生的卵细胞。含精子的精液进入阴道后,精子缓慢地通过子宫,在输卵管内与卵细胞相遇,有一个精子进入卵细胞,与卵细胞相融合,形成受精卵。可见,输卵管是受精的场所。
【详解】A.含精子的精液进入阴道后,精子缓慢地通过子宫,在输卵管内与卵细胞相遇,有一个精子进入卵细胞,与卵细胞相融合,形成受精卵。所以,卵细胞与精子结合成受精卵的场所是②输卵管,A不符合题意。
B.③子宫是胚胎和胎儿发育的主要场所,B符合题意。
C.胎儿生活在子宫内半透明的羊水中,通过⑤胎盘、⑥脐带与母体进行物质交换,胎儿从母体获得所需要的营养物质和氧气,胎儿产生的二氧化碳等废物,也是通过胎盘、脐带经母体排出体外的,C不符合题意。
D.男性的性染色体是XY,女性的性染色体是XX,男性产生的精子含X和Y两种染色体的,女性产生的卵细胞只有X的染色体,所以若图乙中的胎儿为女性,那么她体细胞中性染色体组成为XX,D不符合题意。
故选B。
9.(2023·湖南湘潭·统考中考真题)生物学中概念的区分,可以很好地帮助同学们对生物学知识的理解。请将以下结构与其对应的功能联系起来。
①胚珠 A.含有细胞核,是胚胎发育的部位
②胚盘 B.是胎儿与母体进行物质交换的结构
③胚胎 C.在子房内将发育成种子
④胎盘 D.在子宫内将继续发育为胎儿
【答案】①-C;②-A;③-D;④-B
【分析】(1)胎盘是哺乳动物妊娠期间由胚胎的胚膜和母体子宫内膜联合长成的母子间交换物质的过渡性器官。
(2)一朵花要经过传粉受精过程后,雌蕊的子房继续发育,最终发育成果实,子房中的胚珠发育成种子。
(3)受精卵在女性的输卵管内形成,受精卵不断进行分裂,逐渐发育成胚泡;胚泡缓慢地移动到子宫中,最终植入子宫内膜,这是怀孕;胚泡中的细胞继续分裂和分化,逐渐发育成胚胎,并于怀孕后8周左右发育成胎儿,胎儿已具备人的形态;胎儿生活在子宫内半透明的羊水中,每时每刻都能通过脐带获得来自母体的氧和养料,并且通过胎盘和母体进行物质交换;怀孕到38周左右,胎儿发育成熟,成熟的胎儿和胎盘一起从母体的阴道排出,即分娩。
【详解】①果实是由花的子房发育而来,胚珠形成种子。故①-C。
②卵黄中央的小白点为胚盘,内含遗传物质,未受精的胚盘颜色较浅而小,受精的胚盘,色浓而略大,将来发育成胚胎。故②-A。
③④人的胚胎发育过程中,胚胎在子宫内将继续发育为胎儿。胎儿与母体进行物质交换的结构是胎盘。故③-D、④-B。
生殖系统
男性
女性
性器官
睾丸
卵巢
生殖细胞
精子
卵细胞
分泌的激素
雄激素
雌激素
输送通道
附睾、输精管、尿道
输卵管
【期中单元知识点归纳】 (苏教版)2023-2024学年八年级生物上册 第十九章 植物的生殖与发育 讲义: 这是一份【期中单元知识点归纳】 (苏教版)2023-2024学年八年级生物上册 第十九章 植物的生殖与发育 讲义,文件包含期中单元知识点归纳苏教版2023-2024学年八年级生物上册第十九章植物的生殖与发育讲义原卷版docx、期中单元知识点归纳苏教版2023-2024学年八年级生物上册第十九章植物的生殖与发育讲义解析版docx等2份试卷配套教学资源,其中试卷共20页, 欢迎下载使用。
【期中单元知识点归纳】 (苏教版)2023-2024学年八年级生物上册 第二十章 动物的生殖与发育 讲义: 这是一份【期中单元知识点归纳】 (苏教版)2023-2024学年八年级生物上册 第二十章 动物的生殖与发育 讲义,文件包含期中单元知识点归纳苏教版2023-2024学年八年级生物上册第二十章动物的生殖与发育讲义原卷版docx、期中单元知识点归纳苏教版2023-2024学年八年级生物上册第二十章动物的生殖与发育讲义解析版docx等2份试卷配套教学资源,其中试卷共15页, 欢迎下载使用。
【期中单元知识点归纳】 (苏教版)2023-2024学年八年级生物上册 第十四章 丰富多彩的生物世界 讲义: 这是一份【期中单元知识点归纳】 (苏教版)2023-2024学年八年级生物上册 第十四章 丰富多彩的生物世界 讲义,文件包含期中单元知识点归纳苏教版2023-2024学年八年级生物上册第十四章丰富多彩的生物世界讲义原卷版docx、期中单元知识点归纳苏教版2023-2024学年八年级生物上册第十四章丰富多彩的生物世界讲义解析版docx等2份试卷配套教学资源,其中试卷共21页, 欢迎下载使用。

