苏教版八年级生物(上册)期中试卷及答案
展开
这是一份苏教版八年级生物(上册)期中试卷及答案,共9页。试卷主要包含了选择题,填空题,识图分析题,实验探究题等内容,欢迎下载使用。
(时间: 60 分钟 分数: 100 分)
班级: 姓名: 分数:
一、选择题(共 25 个小题,每题 2 分,共 50 分)
1、某人因车祸大腿受伤(如图所示),鲜红的血液喷射而出。请据图判断受伤
的血管及急救时控制血流的位置分别是( )
A.动脉 a 处 B.静脉 a 处 C.动脉 b 处 D.静脉 b 处
2、对男孩小明性染色体的分析,错误的是( )
A.小明的性染色体组成为 XY B.X 染色体不可能来源于奶奶
C.Y 染色体一定来源于爷爷 D.X 染色体一定来源于外婆
3、中学生正处于青春期,下列不属于青春期身体发育特点的是( )
A.身高突增 B.大脑发育最快,内心世界逐渐复杂
C.开始出现第二性征 D.大脑、心脏、肺等器官的功能明显增强
4、下列各项中,属于生物都具备的特征是( )
A.具有细胞结构 B.能繁殖后代
C.能进行反射活动 D.能将无机物合成有机物
5、下列装置中,能够快速、安全地溶解叶绿素的是( )
A.
C.
B.
D.
6、正在生长发育的青少年需要大量的蛋白质,为补充优质的蛋白质,应适当多
吃的食物是( )
A.米饭 B.青菜 C.瘦肉 D.水果
7、雾霾天气 PM2.5 超标,对人体造成危害, PM2.5 进入人体的途径为( )
A.外界→咽喉→食道→肺 B.外界→鼻腔→咽喉→食道→气管→肺
C.外界→鼻腔→气管→肺 D.外界→鼻腔→咽喉→气管→支气管→肺
8、鱼游泳时的动力来源于( )的摆动
A.鱼鳍 B.尾鳍 C.胸鳍 D.躯干和尾
9、细胞作为生命活动的基本单位,其结构与功能高度统一。下列有关叙述正确
的是( )
A.植物细胞的细胞膜具有支持和保护细胞的作用
B.餐桌上的“糖拌西红柿”、“凉拌黄瓜”的盘里的汤汁主要来自叶绿体
C.遗传物质主要存在于细胞核中,细胞核还能控制细胞的生命活动
D.用热水烫菠菜,水变成绿色是因为细胞壁被破坏
10、蝉在火热夏天的正午鸣叫得最厉害, 可是当气温降低到 24℃以下时, 就停
止鸣叫.这个现象说明影响蝉的这一生活习性的环境因素是( )
A.温度 B.阳光 C.空气 D.水
11、水蜜桃味甜,毛桃为酸,将水蜜桃的接穗接到毛桃的砧木上, 将来结出的
果实成熟后,其味为
A.酸甜各半 B.甜 C.酸 D.苦涩
12、我国特有的珍稀爬行动物是( )
A.大熊猫 B.鲫鱼 C.褐马鸡 D.扬子鳄
13、生物在适应环境的同时, 也能影响和改变着环境。下列属于生物影响环境
的是( )
A.荒漠中的植物-骆驼刺,根系非常发达 B.雨露滋润禾苗壮
C.蚯蚓能松上壤,提高土壤肥力 D.南极企鹅的皮下脂肪很厚
14、在我国北方,梧桐树一到冬天就落叶,说明生物体( )
A.能够生长和发育 B.成熟个体能够繁殖后代
C.具有遗传和变异现象 D.能对各种刺激作出反应
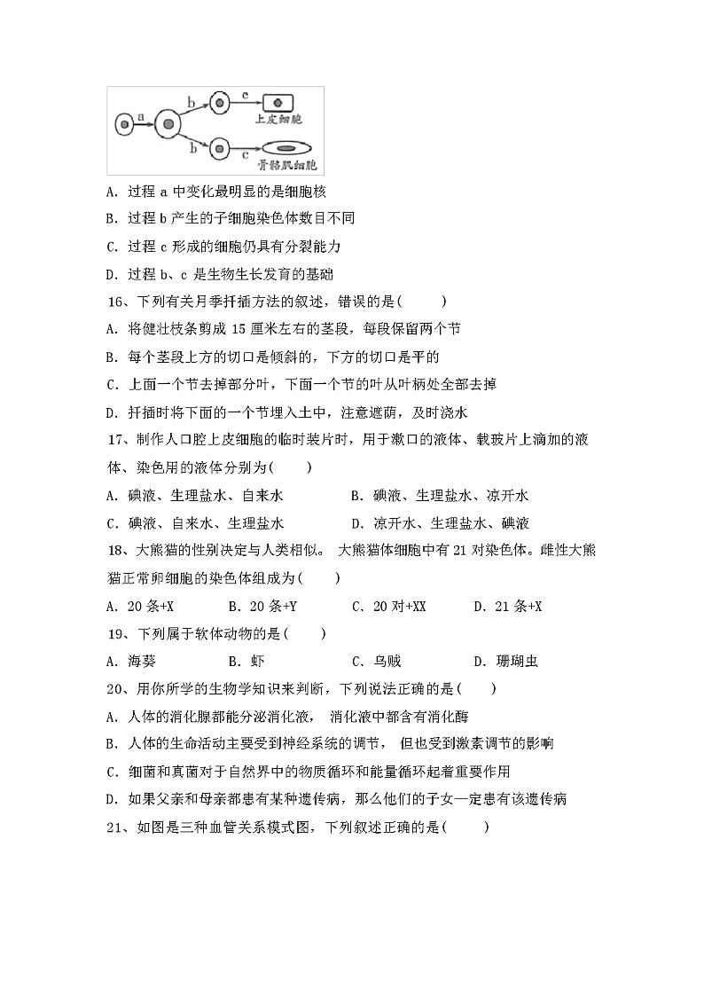
15、如图表示某动物两种细胞的形成过程,相关说法正确的是( )
A.过程 a 中变化最明显的是细胞核
B.过程 b 产生的子细胞染色体数目不同
C.过程 c 形成的细胞仍具有分裂能力
D.过程 b、c 是生物生长发育的基础
16、下列有关月季扦插方法的叙述,错误的是( )
A.将健壮枝条剪成 15 厘米左右的茎段,每段保留两个节
B.每个茎段上方的切口是倾斜的,下方的切口是平的
C.上面一个节去掉部分叶,下面一个节的叶从叶柄处全部去掉
D.扦插时将下面的一个节埋入土中,注意遮荫,及时浇水
17、制作人口腔上皮细胞的临时装片时,用于漱口的液体、载玻片上滴加的液
体、染色用的液体分别为( )
A.碘液、生理盐水、自来水 B.碘液、生理盐水、凉开水
C.碘液、自来水、生理盐水 D.凉开水、生理盐水、碘液
18、大熊猫的性别决定与人类相似。 大熊猫体细胞中有 21 对染色体。雌性大熊
猫正常卵细胞的染色体组成为( )
A.20 条+X B.20 条+Y C.20 对+XX D.21 条+X
19、下列属于软体动物的是( )
A.海葵 B.虾 C.乌贼 D.珊瑚虫
20、用你所学的生物学知识来判断,下列说法正确的是( )
A.人体的消化腺都能分泌消化液, 消化液中都含有消化酶
B.人体的生命活动主要受到神经系统的调节, 但也受到激素调节的影响
C.细菌和真菌对于自然界中的物质循环和能量循环起着重要作用
D.如果父亲和母亲都患有某种遗传病,那么他们的子女—定患有该遗传病
21、如图是三种血管关系模式图,下列叙述正确的是( )
A. ①中血流速度最慢 B. ②是物质交换场所
C. ③数量最多分布最广 D. ③管壁由一层细胞构成
22、在抽血或输液时,要将针刺入部位的上方(近心端)用胶皮管捆扎起来,
下列解释中不恰当的是( )
A. 目的是减缓或暂时阻止血液的向心运动
B.动脉中血液向心流动,刺后的伤口出血很少,稍经压迫即可止血
C.血管由于血液多而鼓胀起来,从而便于针刺入
D.多数静脉分布较浅,壁薄,弹性较小,有利于针的刺入
23、昆虫的两种变态发育方式的全过程可以分别用如图的部分内容表示,已知
D 为卵期。 下列叙述正确的是( )
A.蜻蜓的不完全变态发育过程可以表示为 A→B→C
B.若用此图表示蜜蜂的完全变态发育过程, 则 B 为蛹期,C 为幼虫期
C.若用此图表示蝗虫的发育过程, 则 C 对农作物的危害最大
D.若用此图表示家蚕的发育过程, 为了提高蚕丝产量, 应设法延长 C 时期
24、流出肾脏的血液成分与流入肾脏的血液成分相比,其特点是( )
A.氧含量增加,尿素含量减少
B.二氧化碳含量减少, 尿素含量增加
C.氧含量减少, 尿素含量增加
D.二氧化碳含量增加,尿素含量减少
25、素有“绿色水库”之称的生态系统是( )
A.农田生态系统 B.城市生态系统 C.森林生态系统 D.荒漠生态系统
二、填空题(每空1分,共 8 分)
1、人类起源于森林古猿,这一结论有许多 证据的支持。
2、除 以外,生物都是由细胞构成的。
3、 研究生物进化最直接、最有效的证据。
4、蝗虫的发育过程要经过卵、 、成虫三个时期.若虫的形态、生活习
性与成虫相似,这种发育过程称为 .
5、水生动物的运动方式一般为 ,蜗牛的运动方式为 ,鸟
类的运动方式以 为主。
三、识图分析题(每空1分,共 34 分)
1、下图表示农田生态系统的部分物质循环模式图,其中甲、乙、丙分别为该生
态系统的组成成分, A、B、C 是丙中三种生物。据图回答:
(1)若“玉米 → 田鼠→蛇→猫头鹰”是该生态系统中的一条食物链, 则玉米是
该生态系统组成成分中的 ,丙中的[ ](填字母)代表蛇。
(2)图中 C 和 B 之间存在捕食关系和 关系。 从理论上分析,若大量捕杀
A,一定时间内 B 的数量先 ,后趋于稳定。
(3)该生态系统的生物种类和数量少,其自动调节能力 。
2、如图是我们学过的五种动物, 请回答有关问题:
(1)A 是一种农业害虫, 它的体表有 ,可以起保护和支持作用,并能
防止 .
(2)B 生活在水中, 它的呼吸器官是 ,在市场上买鱼,如果鳃的颜色
是 ,则是新鲜的鱼,这是由于鳃里面 ,进行气体交
换.
(3)C 幼体生活在水中,用 呼吸,成体营水陆两栖生活,用 呼
吸, 辅助呼吸.
(4)D 具有双重呼吸与其体内结构 有关.
(5)E 与 D 相比,在生殖发育方面的特点是 .
(6)上述类群中属于无脊椎动物的是 ;属于恒温动物的有
. (填字母)
3、俗话说“眼观六路,耳听八方”,人们的学习和生活离不开感觉器官和脑的
活动,图 1、图 2、图 3 代表相关结构。请据图回答:
(1)“红灯停,绿灯行”这是 反射,该反射的感受器位于图 1 的
[] 。
(2)在声波振动刺激下产生神经冲动的结构是图 2 的[] ,听到的声音是
在图 3 的[] 形成的;遇到巨大声响时,要迅速张开口,以防图 2 的
[] 破裂。
(3)图 3 是神经调节的高级中枢,组成其结构 A、B、C 的基本单位是 。 在紧急情况下,大脑皮层高度兴奋,在相关神经支配下, 肾上腺分泌肾上腺素 增加,这是 调节;肾上腺素、甲状腺激素的分泌量增加,可以提高神经 系统的兴奋性。使人体反应更加灵敏,这体现了激素调节对神经调节的
(填“控制 ”或“影响”)。
四、实验探究题。(每空1分,共 8 分)
1、为探究影响玉米光合作用的因素,某校社团小组进行了如下系列探究,请分
析回答。
探究一:将等量的玉米植株的不同器官放在透明的封闭容器中, 并把它们暴露
在不同颜色的光照下, 8 小时后,对容器中的氧气进行测量,得到下表所示的
数据,请分析回答。
氧气增加量(mL)
0
120
15
温度(℃)
22
22
22
器官
根
叶
叶
容器
1
2
3
红 红 绿
光的颜色
(1)若要探究光的颜色对氧气增加量的影响,应用 两组容器进行对照实
验。
(2)若用 1 和 2 两组容器设计对照实验,你提出的问题是 。
(3)1 号容器中氧气增加量为 0mL,导致这一结果产生的原因是根细胞中
,不能进行光合作用。
(4)若将 2 号和 3 号容器中的叶片放在盛有 的小烧杯中隔水加热进行脱 色,用清水漂洗后向叶片上滴加碘液,发现叶片变蓝,说明光合作用能够制造
,请写出光合作用的表达式 。
探究二:若该社团想继续探究“单株玉米光合作用强度与种植密度的关系”,
得到如图曲线图。
(5)据图可以看出,与 M 点相比,N 点时单株玉米进行光合作用的强度明显减
弱,原因是 。由此给我们的启示是, 栽培农作物时应当 。
参考答案
一、选择题(共 25 个小题,每题 2 分,共 50 分)
1、C
2、D
3、B
4、B
5、D
6、C
7、D
8、D
9、C
10、A
11、B
12、D
13、C
14、D
15、D
16、B
17、D
18、A
19、C
20、B
21、B
22、B
23、C
24、D
25、C
二、填空题(每空1分,共 8 分)
1、化石
2、病毒
3、化石
4、若虫 不完全变态
5、游泳 爬行 飞行
三、识图分析题(每空1分,共 34 分)
1、甲(生产者) B 竞争 下降 弱
2、外骨骼 水分蒸发 鳃 鲜红 鳃丝 鳃 肺 皮肤 气
囊 胎生哺乳 A D、E
3、复杂 ④视网膜 d 耳蜗 A 大脑皮层 a 鼓膜 神经元 激
素 影响
四、实验探究题。(每空1分,共 8 分)
1、2.3 不同器官对氧气增加量有影响吗 没有叶绿体 酒精 淀粉
二氧化碳+水
合理密植
光能
叶绿体
有机物+氧气 种植过密,叶片互相遮挡导致光照不足
相关试卷
这是一份苏教版八年级生物上册期中考试卷(含答案),共8页。试卷主要包含了选择题,填空题, 识图分析题,实验探究题等内容,欢迎下载使用。
这是一份苏教版八年级《生物》上册期中考试卷及完整答案,共9页。试卷主要包含了选择题, 填空题,识图分析题,实验探究题等内容,欢迎下载使用。
这是一份苏教版八年级生物上册期中测试卷及答案,共9页。试卷主要包含了选择题,填空题,识图分析题,实验探究题等内容,欢迎下载使用。

