


- 奥数四年级下册 第8讲:巧妙求和 教案 教案 5 次下载
- 奥数四年级下册 第7讲:巧解实际问题 教案 教案 5 次下载
- 奥数四年级下册 第10讲:方阵问题 教案 教案 6 次下载
- 奥数四年级下册 第11讲:多边形的内角和 教案 教案 5 次下载
- 奥数四年级下册 第13讲:游戏公平性 教案 教案 5 次下载
奥数四年级下册 第9讲:神奇幻方 教案
展开( 四年级 ) 备课教员:* * * | ||||||||||||||||||||||||||||||||||||||||||||||||||||||||||||||||||||||||||
第九讲 神奇幻方 | ||||||||||||||||||||||||||||||||||||||||||||||||||||||||||||||||||||||||||
一、教学目标:
| 知识目标 | 运用有理数的运算及字母表示数,探索三阶幻方的本质特征。 | ||||||||||||||||||||||||||||||||||||||||||||||||||||||||||||||||||||||||
能力目标 | 经历探索三阶幻方的本质特征,体会类比、归纳及数形结合的思想,提高探索规律的能力。 | |||||||||||||||||||||||||||||||||||||||||||||||||||||||||||||||||||||||||
情感目标 | 通过学习感受数学之美以及祖国文化的博大精深,增强民族自豪感。 | |||||||||||||||||||||||||||||||||||||||||||||||||||||||||||||||||||||||||
二、教学重点: | 探究幻方的特征。 | |||||||||||||||||||||||||||||||||||||||||||||||||||||||||||||||||||||||||
三、教学难点: | 根据幻方的特征填数。 | |||||||||||||||||||||||||||||||||||||||||||||||||||||||||||||||||||||||||
四、教学准备: | PPT | |||||||||||||||||||||||||||||||||||||||||||||||||||||||||||||||||||||||||
五、教学过程:
第一课时(50分钟) 一、导入(5分) 师:又到了每周一乐的时间了。(给学生讲一个故事或者笑话) 师:《神雕侠侣》同学们都看过了吗? 生:(尝试回答) 师:在《神雕侠侣》里,有这样一个情节,黄蓉为了救郭靖,来到了瑛姑面前, 瑛姑说,要救他可以,只是要帮她解决一个问题,这个问题困恼了很久。 原来困恼瑛姑的是一个关于九宫格的问题,而黄蓉只用一会儿的功夫就解 答了这个困恼瑛姑很久的问题。 师:在数学上,九宫格还有另外一个名字,就是三阶幻方,今天我们就来学习这方面的内容。(板书课题:神奇幻方) 师:九宫格顾名思义就是九个格子排成一个正方形,同学们仔细观察一下九宫 格,有什么发现吗? 生:(尝试回答) 师:是的,九宫格行和列都是3格,所以我们称九宫格为三阶幻方。那么同学 们四阶幻方是什么样子呢? 生:(尝试回答) 师:五阶呢? 生:(尝试回答) 师:非常棒,那么我们来看看黄蓉遇到的三阶幻方是怎么样的?(出示例题) | ||||||||||||||||||||||||||||||||||||||||||||||||||||||||||||||||||||||||||
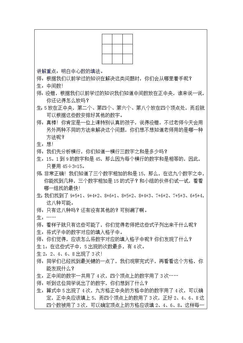
二、探索发现授课(40分) (一)例题1:(10分) 将数字1~9分别填入下图方格中,不能重复,使每行、每列以及两条对角线上的三个自然数之和相等。
讲解重点:明白中心数的填法。 师:根据我们以前学过的知识在解决这类问题时,你们会从哪里着手呢? 生:中间数! 师:没错,根据我们以前学过的知识我们知道中间数放在正中央,谁来说一说, 你还记得怎么放吗? 生:5放在正中央,第二个、第四个、第六个、第八个放在四个顶点处,而后就 可以根据这些数安排好其他的数字。 师:真棒!你肯定是一位上课特别认真的孩子,说得没错,不过老师今天会用 另外两种不同的方法来解决这个问题,你们想不想知道老师用的是哪一种 方法呢? 生:想! 师:我们先分析横行,你们知道一横行三数字之和是多少吗? 生:15。1到9的数字和是45,那么因为每个横行的数字和是相等的,因此, 只要用45÷3=15。 师:非常正确!我们知道了三个数字相加的和是15,那么,在这九个数字之中, 你能找到几种,三个数字相加是15的式子?和小组的伙伴们试一试,看看 哪一组找的最快! 生:我们找到了9+5+1、9+4+2、8+6+1、8+5+2、8+4+3、7+6+2、7+5+3、6+5+4, 这八种可能。 师:只有这八种吗?还有没有其他的?可别漏了啊。 生:…… 师:看样子就只有这些可能了,你们觉得老师把这些式子列出来干什么呢? 生:将式子中的数字对应的填入格子中。 师:你们觉得,应该怎么将数字对应的填入格子中呢?你们发现了什么? 生1:在这些式子中,5出现的次数最多,有4次。 生2:2、4、6、8出现了3次! 师:同学们已经找到最关键的一点了,我们观察完式子,再看看这个方格,你 能发现什么? 生:正中间的数字一共用了4次,四个顶点上的数字用了3次…… 师:听到这位同学说出了的数字,你们想到了什么? 生:算式中5出现了4次,九方格正中央的方格中的的数字用了4次,可以确 定,正中央应该填上5,而四个顶点上的数用了3次,正好2、4、6、8这 四个数被用了3次,可以确定顶点上的方格应该填2、4、6、8。这样每一 格填上一个数就可以确定了。 师:说得非常好!根据这个方法,试一试,你会怎么填? 生:老师,我和他填的不一样,可是我觉得我的是正确的! 师:先别急,我们一起看看,其实你们的填法是一样的,不信你们将自己的方 格旋转一下看看。你们觉得这个方法怎么样? 生:列式太麻烦了! 师:嗯,是有些麻烦,看,我们这才3阶的,如果是5阶的,7阶的,那式子可 不好列出来,下面老师介绍的这种方法就不一样了,不用列式,记住几个 口诀,什么3阶的幻方,分分钟解决,想不想学? 生:想! 师:再用这个3阶的幻方做一下示范,看看这个口诀,你能理解吗?谁来帮老 师解释一下? 生:1居上行正中央的意思是1放在最上行的正中央。 师:嗯,很好理解的一句话,那我们现在就按照这个口诀走,将1放在最上行 的正中央的格子里。那么下一句,依次斜填切莫忘,这依次斜填怎么填呢? 生:老师,我知道,就是将2斜着填。 师:对了!依次的意思是按照1、2、3、4……这顺序依次将数字斜着填入方格, 我们发现,将2斜填后,2在方格的外面,这样可怎么办呢? 生:上出框时最下移! 师:你知道,那么你知道,往下填,填在哪吗? 生:在最下面! 师:没错。我们接着填,发现3也在方格外面了,这次是在右边,你会怎么办? 生:右出框时最左放,将3放在最左边的方格中。 师:很好,看。我们将出框的3移到最左边的方格中,然后4呢,应该放在哪 里?本来是放在斜上方,可是斜上方有了1,这可怎么办呢? 生:排重便在下格填,将4放在3的下面。 师:你们理解了吗?重复了,就把数字填在上一个数的下一格,按照这个方法, 我们可以填到6,同学们有没有发现,填7的时候,是不是也是将7填在6 的下格的,我们将这种情况看成和排重是一个样的,试一试,接下来的数 字,你们会排吗? 生:会! 师:我们称这个方法为罗伯法,你们会用了吗? 生:会! 师:觉得好用吗? 生:好用! 师:虽然好用,但是同学们要注意,罗伯法只适用于奇数阶幻方,接下来,你们试着用罗伯法制成一个五阶幻方。 板书:
师:同学们都掌握了吗,我们来试下练习一吧。 练习1:(5分) 将数字3~11这九个数分别填入下图方格中,不能重复,使每行、每列以及两条对角线上的三个自然数之和相等。 分析: 3~11九个数之和为63,正好是三横行(或纵行)数字之和,因此每一横行(或纵行)三个数字之和等于63÷3=21。中心数为21÷3=7,确定了中心数剩下的数就比较好填写了。(填法不唯一) 板书:
例题2:(10分) 下图三阶幻方中的汉字分别代表什么数?
讲解重点:根据幻和=总和÷阶数,解决问题。 师:观察这个方格我们知道这是一个什么? 生:这是一个三阶幻方。 师:三阶幻方是一个奇数阶幻方,要想求出这几个数字就必须要知道什么? 生:每行、每列和斜行的数字和。 师:因为幻方每行、每列和斜行的数字和是相等的,因此,要想求出每横行或 者每竖行的数字和应该怎么求? 生:因为奇数阶幻方的中间数是幻和除以3,题中已经告知了中间数是20,则 可以知道这个三阶幻方的幻和。 师:是多少呢? 生:幻和就为20×3=60。 师:我们知道了幻和为60,那么文字“我”等于多少呢? 生:用60-20-16=24。 师:文字“爱”等于多少呢? 生:用60-20-18=22。 师:文字“数”等于多少呢?“学”呢? 生:“数”等于60-22-17=21,“学”等于60-19-18=23。 板书: 20×3=60 “我”=60-20-16=24 “爱”=60-20-18=22 “数”=60-22-17=21 “学”=60-19-18=23 答:三阶幻方中的汉字分别代表“我”等于24,“爱”等于22,“数”等于21,“学”等于23。 练习2:(5分) 在下图中的A、B、C、D、E、F、G处填上适当的数,使下图成为一个五阶幻方。
分析: 由表中第5列可以求出幻和=14+7+20+13+26=80,然后可以依次求出D、E、C、F、A、G、B的值。 板书: A=23 B=27 C=19 D=24 E=21 F=18 G=22 三、小结:(5分) 师:今天同学们都表现的非常棒,谁来说说,我们今天学了什么? 生:1居上行正中央 依次斜填切莫忘 上出框时最下移 右出框时最左放 排重便在下格填 右上排重一个样 师:非常棒,但同学们要记住,这个方法只适合解决奇数阶幻方。 | ||||||||||||||||||||||||||||||||||||||||||||||||||||||||||||||||||||||||||
第二课时(50分) 一、复习导入(3分) 师:上节课我们学习了幻方及填法,同学们还记得口诀吗? 生:1居上行正中央 依次斜填切莫忘 上出框时最下移 右出框时最左放 排重便在下格填 右上排重一个样 师:非常棒,上节课我们用罗伯法解决了奇数阶幻方的填法,哪位同学上台来用1—9构成一个三阶幻方。 生: 师:接下来我们继续来研究幻方。 | ||||||||||||||||||||||||||||||||||||||||||||||||||||||||||||||||||||||||||
二、探索发现授课(42分) (一)例题3:(10分) 已知一个三阶幻方的幻和是72,请在下面的九宫图中填入9个连续的自然数,使幻方成立。 讲解重点:根据幻和解决问题,或利用对易法推出答案。 师:仔细观察,你有发现什么有利的条件吗? 师:很好,我们知道这是一个三阶幻方,要想使幻方成立,就必须知道什么? 生:这9个连续的自然数是多少。 师:现在我们不知道这9个连续的自然数是多少,只知道幻和是72,怎么求出 这九个数是多少呢? 生:因为幻和是幻方中每行/列/对角线的数的和。我们可以先求出中间数。 师:中间数是多少呢? 生:用72÷3=24,知道中间数为24。 师:那么这九个数大家都知道了吗? 生:知道了,因为这是9个连续的自然数,所以这九个数为20、21、22、23、 24、25、26、27、28。 师:知道了这九个数字,我们可以用什么方法填入幻方呢? 生:利用罗伯法口诀解决问题。 师:试一试吧。 生:(学生尝试)。 师:我们还可以利用另外一种方法解决这个问题,想知道吗? 生:想。 师:教师简单讲解对易法:(九子斜排,上下对易,左右相更,四维挺出。) 板书: 中间数为:72÷3=24
练习3:(5分) 下面是一个五阶幻方图,已知这个五阶幻方的幻和是65,请在这个幻方填入25个连续的自然数,使幻方成立。 分析: 根据幻和=中间数×阶数可以求出中间数=65÷5=13,而这25个数是连续的自然数,所以最小的数是1,再利用罗伯法解答。 板书:
(二)例题4:(12分) 在如图所示的九宫图中,不同的汉字代表不同的数,每行,每列和两条对角线上各数的和相等。已知中=21,学=9,欢=12,则伊、嘉、儿的和是( )。 讲解重点:根据横行、竖列、对角线上数的和都相等解决问题。 师:谁来读一下题,并说说你有发现哪些有利条件? 生:这是一个三阶幻方,而且知道中=21,学=9,欢=12。 师:根据这些条件我们要知道什么? 生:知道伊、嘉、儿的和是多少? 师:直接求这三个数的和是多少?我们不知道,所以我们可以先带入数字观察 一下看看你有哪些发现? 生:(不知道)。 师:老师提示一下,三阶幻方的特点是什么? 生:横行、竖列、对角线上数的和都相等。 师:非常好,我们就根据横行、竖列、对角线上数的和都相等,去找找条件。 生:哦,知道了,“中+小+学=小+嘉+欢”,横行数之和等于竖行数之和。 师:没错,就是21+9=嘉+12,所以“嘉”等于多少? 生:因为都有一个“小”所以用21+9-12=18,所以嘉=18。 师:根据条件,我们想求“伊”等于多少怎么求? 生:因为:中+伊+受=受+嘉+学,可以求出。 师:是多少? 生:伊=6; 师:“儿”呢? 生:因为中+嘉+迎=迎+儿+学,所以儿=30; 师:要求的是它们的和,把数字相加即可解答。 师:其实还有一种解答方法,当我们知道“嘉=18”时,我们知道18是什么数? 生:中间数。 师:求“伊、嘉、儿的和”是就是求什么? 生:幻和。 师:所以它们的和还可以怎么求? 生:用18×3也可以求出来。 板书: “中+小+学=小+嘉+欢” 21+9=嘉+12 嘉=18 18×3=54 答:伊、嘉、儿的和是54。 练习4:(5分) 在如图所示的九宫图中,不同的汉字代表不同的数字,每行,每列和两条对角线上各数之和相等。当卓=3,教=9,迎=4时,欢+迎+你=( )。 |
家庭作业 |
| |
主管评价 |
| |
主管评分 |
| |
课后反思 (不少于60字) | 整体效果 |
|
设计不足之处 |
| |
设计优秀之处 |
|
奥数六年级下册 第9讲:数的计算(二) 教案: 这是一份奥数六年级下册 第9讲:数的计算(二) 教案,共10页。教案主要包含了教学重点,教学难点,教学准备,教学过程等内容,欢迎下载使用。
奥数四年级下册 第14讲:平均数的应用 教案: 这是一份奥数四年级下册 第14讲:平均数的应用 教案,共11页。教案主要包含了教学重点,教学难点,教学准备等内容,欢迎下载使用。
奥数四年级下册 第6讲:年龄问题 教案: 这是一份奥数四年级下册 第6讲:年龄问题 教案,共10页。教案主要包含了教学重点,教学难点,教学准备等内容,欢迎下载使用。
