


- 奥数四年级下册 第11讲:多边形的内角和 教案 教案 5 次下载
- 奥数四年级下册 第13讲:游戏公平性 教案 教案 5 次下载
- 奥数四年级下册 第12讲:简单推理 教案 教案 5 次下载
- 奥数四年级下册 第15讲:定义新运算 教案 教案 4 次下载
- 奥数四年级下册 第16讲:生活中的数学 教案 教案 4 次下载
奥数四年级下册 第14讲:平均数的应用 教案
展开( 四年级 ) 备课教员:* * * | ||||||||||||||||||
第十四讲 平均数的应用 | ||||||||||||||||||
一、教学目标:
| 知识目标 | 1.知道平均数的意义和求法。 2.弄清解决平均数问题的关键是要求出总数量和 总份数,然后再根据“总数量÷总份数=平均数” 这个数量关系式来解答。 | ||||||||||||||||
能力目标 | 运用数学的思想方法,解决生活中有关平均数的问题,增强数学应用能力。 | |||||||||||||||||
情感目标 | 使学生感悟到数学知识与生活联系紧密,增强对数学的兴趣。 | |||||||||||||||||
二、教学重点: | 如何解决复杂平均数问题,弄清楚总数、份数、一份数三量之间的关系。 | |||||||||||||||||
三、教学难点: | 如何让学生把握理解复杂平均数应用题的技巧与方法。 | |||||||||||||||||
四、教学准备: | PPT | |||||||||||||||||
五、教学过程:
第一课时(50分钟) 一、导入(5分) 【设计意图:由速算比赛,引入本堂课讲解的平均数问题,提高学生的学习兴趣】 师:我们今天来进行一次口算比赛,比一比一分钟之内哪个同学做对的口算题目最多! 数而定)哪个小组在本次口算比赛中表现得最优秀呢?这个怎么来评比, 谁来出个主意? (4个小组的人数不完全一样) 内交流交流。 平,难道就没有更好的方法来比较每个小组本次比赛的总体水平了吗? 生:把每一个小组的人数都分成一样的,就比较公平了。 师:以前,我们学习过“把一个数平均分成几份,求每份是多少”的应用题, 也就是“平均分”的问题。今天我们共同研究一下“求平均数”问题。 【探究新知,引入新课: 【板书:平均数的应用】 | ||||||||||||||||||
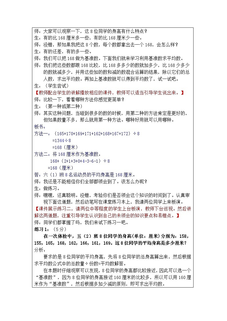
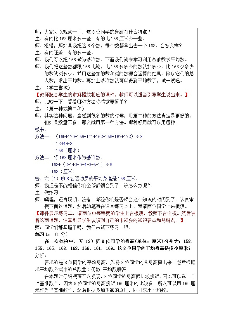
二、探索发现授课(40分) (一)例题1:(10分) 芭啦啦综合教育学校六(1)班同学参加秋季运动会,共有8名运动员,他们的身高(单位:厘米)分别为:165,170,169,171,162,168,167,172。六(1)班8名运动员的平均身高是多少厘米? 讲解重点:通过观察利用平均分解题。 师:学校要进行运动会,六(1)班同学有8名同学参加了运动项目,听说不管 是跑步还是跳高,个子高都有优势,我们一起去看看他们有多高吧。 【课件出示例题一。】 师:同学们,请先认真地读一读这道题,然后再找一找这道题中的你觉得很有 用的信息,找到了请举手。 生1:共有8名运动员。 师:哦,你知道了一共有8名运动员。真棒,请坐! 生2:我找到了他们的身高分别为:165,170,169,171,162,168,167,172。 单位是厘米。 师:哦。很棒,请坐。 师:问题是什么? 生:六(1)班8名运动员的平均身高是多少厘米? 师:要求他们的平均身高怎么求? 生:知道总身高和总人数。 师:我们已经知道总人数是8人。总身高是多少呢? 生:把8个人的身高加起来。 师:然后呢? 生:用总身高除以人数就等于平均身高了。 师:也就是平均身高=总身高÷总人数。 师:那大家一起试一试吧,看看你能不能计算出来。(请两位中等程度的学生上台板演,教师下台巡视。) 【教师配合学生的讲解播放相应的课件,教师可以适当的引导学生说出来。】 师:想一想,我们还可以用别的方法来进行计算吗? 生:不知道。 师:大家可以观察一下,这8位同学的身高有什么特点? 生:有的比168厘米多一些,有的比168厘米少一些。 师:没错,那如果我把这8个数,每个数都拿出去一个168,会怎么样? 生:有的还差,有的多一些。 师:我们可以把168做为基准数。下面我们就来学习利用基准数求平均数。 师:我们把这些数都跟168比较,比168多多少的数就加多少,比168少多少 的数就减多少,并用这些加的数和减的数混合运算的结果,除以它们的总 人数,求出平均数。再加上基准数就可以得到平均数了,试一试吧。 生:(学生尝试) 【教师配合学生的讲解播放相应的课件,教师可以适当引导学生说出来。】 师:比较一下,看看哪种方法你感觉更简单? 生:(第一种或第二种) 师:其实这种问题,当碰到很多的数的时候,用第二种的方法肯定是更好的, 但如果数量不多,那么就用第一种方法。哪种好用就可以用哪种。 板书: 方法一:(165+170+169+171+162+168+167+172)÷8 =1344÷8 =168(厘米) 方法二:将168厘米作为基准数。 168+(2+1+3+0+4-3-6-1)÷8 =168(厘米) 答:六(1)班8名运动员的平均身高是168厘米。 师:我还是不能相信你们全部都领会到了。该怎么办呢? 生:做练习。 师:嘿嘿,还真聪明。没错,考验你们是否领会这个知识的时间到了。认真审 视下面这道题,然后动笔写在课堂练习本上,我请两位同学上来板演。 【课件展示练习二,请两位中等程度的学生上台板演,教师下台巡视。然后讲解这两道题,注重引导学生认识到自己的未领会的知识要点和易错点。】 师:同学们都掌握了吗,我们来试下练习一吧。 练习1:(5分) 在一次体检中,五(2)班8位同学的身高(单位:厘米)分别为:158,155,165,168,162,166,161,169。这8位同学的平均身高是多少厘米? 分析: 要求的是8位同学的平均身高,先将8位同学的总身高算出来,然后根据求平均数公式中的总数量÷份数=平均数解答。 在本题时仔细观察可以发现,8位同学的身高都比较接近,因此可以选一个“基准数”,因为8位同学的身高接近160厘米的比较多,所以可以用160厘米作为“基准数”,然后根据多加少减的原则,即可求出平均数。 板书: 方法一:(158+155+165+168+162+166+161+169)÷8 =1304÷8 =163(厘米) 方法二:将160厘米作为基准数。 160+(5+8+2+6+1+9-2-5)÷8 =160+3 =163(厘米) 答:这8位同学的平均身高是163厘米。 (二)例题2:(10分) 已知6个数的平均数为70,去掉一个数后,余下的数的平均数为67,去掉的数是多少? 讲解重点:6个数的总和减去5个数的总和得到的就是去掉的那个数。 师:最近阿派做了一个小实验,他感觉很有趣,于是想考考大家,我们一起去 看看吧。 师:谁来读一下题。 生:(学生读题) 师:相信我们一定可以解决阿派给我们的难题是不是? 生:是的。 师:阿派给我们提出什么样的问题? 生:去掉的数是多少? 师:那我们一起找找看,你知道哪些有利的条件? 生:已知6个数的平均数为70。 师:根据这个条件我们可以求出什么? 生:根据公式:平均数×份数=总数量,可以求出这6个数的总和。 师:还有别的条件吗? 生:去掉一个数后,余下的数的平均数为67。 师:根据这个条件我们可以求出什么? 生:求出剩下的5个数的总和。 师:我们要求去掉的那个数应该怎么求? 生:不知道。 师:想一想。 师:最后用6个数的总和减去5个数的总和得到的就是去掉的那个数。 师:那么大家试一试吧。 【整个讲解过程,需要配合课件一步步演示,强调师生互相配合,教师多引导学生,培养学生的口头表达能力和逻辑思维能力。】 板书: 6个数的平均数是70,说明这6个数的总和是6×70=420。 去掉一个数后平均数是67,说明剩下5个数的总和是5×67=335。 去掉的那个数是420-335=85。 综合算式:6×70-5×67=85 答:去掉的数是85。 练习2:(5分) 米德期末考试成绩出来了,五门学科的平均分是86分,数学成绩没出来之前,平均分是83分,则米德的数学成绩是多少分? 分析: 根据“平均数×考试的次数=总成绩”分别求出五次考试的总成绩和数学成绩没出来之前的四次考试的总成绩,然后用“五次考试的总成绩-数学成绩没出来之前的四次考试的总成绩”解答即可。 板书: 86×5-83×4=98(分) 答:米德的数学成绩是98分。 三、小结:(5分) 同学们,今天学习的是解决平均数问题。解决平均数问题的关键是要求出总数量和总份数,然后再根据“总数量÷总份数=平均数”这个数量关系式来解答。也可以采用找基准数,然后“移多补少”,同样能够解决平均数问题。 | ||||||||||||||||||
第二课时(50分) 一、复习导入(3分) 【设计意图:通过复习上节课知识,解决生活中遇到的平均数问题。】 师:刚才我们一起认识了平均数,也知道了如何求平均数,接下来我们要遇到 的是生活中有关平均数的问题,一起来看一看。 班级同学身高情况统计,比一比我们班上的男生的平均身高比较高,还是女生的平均身高比较高呢?(播放课件) 师:我们大家一起来完成它好不好? 生:好的。 师:(师生共同完成,教师引导) 师:看样子大家掌握的都还不错,接下来我们将继续挑战难度更大一点的。有 没有信心? 生:有。 师:出示例题三。 | ||||||||||||||||||
二、探索发现授课(42分) (一)例题3:(10分) 欧拉的期末成绩单不小心弄湿了(如下图),只知道三科的平均成绩是87分,欧拉的数学和英语成绩各是多少分? 讲解重点:加深理解平均数解题方法。 师:欧拉的考试成绩出来了,他打算把它拿给爸爸妈妈看,结果不小心给弄湿 了,欧拉现在可愁了,大家能够帮助一下欧拉吗? 生:能。 师:哪位同学能够来读一读题,并找一找哪些有利的条件? 生:我们知道欧拉的平均成绩是87分。 师:还有吗? 生:知道欧拉语文的成绩是89分。 师:要我们求的是什么? 生:欧拉的数学和英语成绩各是多少? 师:要求欧拉的数学和英语成绩各是多少?我们要知道什么? 生:三门成绩的总分。 师:总分是多少?应该怎么求呢? 生:根据公式:平均数×份数=总数量,求出三门功课的总分是87×3=261(分)。 师:我们知道语文成绩是89分,数学和英语的总分是多少? 生:数学与英语两门功课的总分是261-89=172(分)。 师:我们一起来看看被弄湿的数学和英语的成绩单,我们把它列成算式,看不 到的地方我们用□代替。试一试. 生:□0+8□=172(分)。 师:这样就变成了什么? 生:算式谜。 师:好解决了吧,欧拉的数学和英语成绩各是多少呢? 生:欧拉的数学成绩为90分,英语成绩是82分。 板书: 三门功课的总分是:87×3=261(分) 数学与英语两门功课的总分是261-89=172(分) □0+8□=172(分) 90+82=172(分) 答:欧拉的数学成绩为90分,英语成绩是82分。 练习3:(5分) 欧拉的跑步计划表不小心撕下一块(如下图),你能将欧拉的计划表中的数据算出来吗? 分析: 已知欧拉6天计划跑步的平均路程是2050米,根据公式:平均数×份数=总数量,求出欧拉6天计划跑步的总路程是2050×6=12300(米)。因为星期一、四、五、六跑的路程分别是1600、2100、2300、2600米,可以得到星期二与星期三两天计划跑的总路程是12300-(1600+2100+2300+2600)=3700(米);根据题意17□□+□□00=3700(米),可列成竖式思考解答。 板书: 欧拉6天计划跑步的总路程是:2050×6=12300(米) 星期二与星期三两天计划跑的总路程是: 12300-(1600+2100+2300+2600)=3700(米) 17□□+□□00=3700(米) 1700+2000=3700(米) 答:欧拉计划星期二跑1700米,星期三计划跑2000米。 (二)例题4:(12分) A、B、C、D四个数的平均数是88,已知A与B的平均数是84,B与C的平均数是88,B与D的平均数是90,那么D是多少? 讲解重点:根据平均数公式解决问题。 师:哪位同学能够来读一读题,说说要求的是什么? 生:D是多少? 师:根据这个问题,我们一起找一找哪些有利的条件? 生1:我们知道A、B、C、D四个数的平均数是88。 师:从这个条件可以知道什么? 生:可以知道四个数的总和。 师:怎么求? 生:根据平均数×份数=总数量,是88×4=352。 师:还有什么条件? 生2:A与B的平均数是84,B与C的平均数是88,B与D的平均数是90。 师:根据这个条件我们可以知道什么? 生:它们的总数。 师:A与B的和是多少? 生:A与B的和是84×2=168。 师:那B与C的和,B与D的和分别是多少呢? 生:B与C的和是88×2=176,B与D的和是90×2=180。 师:观察我们知道这几个条件中有几个A?几个B?几个C?几个D? 生:1个A,3个B,1个C,1个D。 师:怎么把它们与前面的条件联系起来呢? 生:把它们相加就是A+B+C+D+2B=168+176+180。 师:我们知道四个数的总和,也知道上面的算式相加的和,可以求出什么? 生:求出B是多少? 师:怎么求? 生:用168+176+180=88×4+2×B,所以可以知道B的值为86。 师:知道了B等于86,那么D的值是多少呢? 生:根据B与D的和是90×2=180,可以求出D=180-86=94。 板书: A与B的和是84×2=168, B与C的和是88×2=176, B与D的和是90×2=180; A+B+C+D+2B=168+176+180 168+176+180=88×4+2×B B=(524-88×4)÷2=86 180-86=94 答:D是94。 练习4:(5分) 卡尔、欧拉、米德、阿尔法四人的语文平均成绩是90分,卡尔和欧拉的平均成绩是90分,卡尔和米德的平均成绩是93分,阿尔法和卡尔的平均成绩是89分,求阿尔法的语文成绩。 分析: 知道卡尔、欧拉、米德、阿尔法四人的语文平均成绩,根据平均数×份数=总数量,可以知道四个人的总成绩。又知道卡尔和欧拉的总成绩是90×2=180(分),卡尔和米德的总成绩是93×2=186(分),卡尔和阿尔法的总成绩是89×2=178(分);观察可以发现180+186+178=90×4+2×卡尔的成绩,所以可以知道卡尔的成绩,再根据卡尔和阿尔法的总成绩是89×2=178(分),相减后可以求出阿尔法的语文成绩。 板书: 卡尔和欧拉的总分是90×2=180(分), 卡尔和米德的总分是93×2=186(分), 卡尔和阿尔法的总分是89×2=178(分); 180+186+178=90×4+2×卡尔的成绩 [(180+186+178)-90×4]÷2 =(544-360)÷2 =184÷2 =92(分) 178-92=86(分) 例题5:(选讲) 两组学生进行跳绳比赛,平均每人跳绳151下。卡尔组有8人,平均每人跳145下,米德组平均每人跳155下,米德组有多少人? 讲解重点:利用平均数问题公式解决问题。 师:最近芭啦啦学校进行了一场有趣的跳绳比赛,结果米德组以绝对的优势获 得了胜利了,我们一起去看看他们的比赛吧。 师:哪位同学来读一下题,并找一找有利的条件? 生1:两组学生进行跳绳比赛,平均每人跳绳151下。 生2:卡尔组有8人,平均每人跳145下,米德组平均每人跳155下。 师:根据这个条件我们可以知道什么? 生:卡尔组一共跳了多少下。 师:要求的是什么? 生:米德组有多少人? 师:你们知道怎么解决吗? 生:不知道。 师:我们一步步来分析,我们知道卡尔组每人的平均数,也知道两组跳的平均 数。我们可以知道什么? 生:卡尔组人均跳绳数低于两组的平均数:151-145=6(下)。 师:卡尔组有8人,一共少多少下? 生:卡尔组8人总共少:8×6=48(下)。 师:我们知道米德组平均每人跳的个数,他们和两组平均跳绳数比较会怎么样? 生:米德组人均跳绳数高于两组平均数:155-151=4(下)。 师:所以我们就可以知道米德组跳的平均数要总共多多少下? 生:48下。 师:怎样让两组都变成一样多呢? 生:为了扯平卡尔组低出的48下,把米德组多的48下,平均分到卡尔组里面。 师:要想求出米德组有多少人应该怎么办呢? 生:因为米德组每人的平均数高于两组平均数4下,所以用多的48下除以4就 可以知道米德组有多少人了。 板书: (151-145)×8÷(155-151) =48÷4 =12(人) 答:米德组有12人。 练习5:(选做) 体育课上,四(2)班的同学们分成两组玩拍球游戏,平均每人拍球125下,第一组有6人,平均每人拍球140下,第二组平均每人拍球116下,第二组有多少人? 分析: 第一组人均拍球数高出两组平均数:140-125=15(下),第一组6人总共多出:15×6=90(下),第二组人均拍球数低于两组平均数:125-116=9(下),所以第二组的平均数要总共要少90下,才能将第一组多出的90下扯平,使两组达到的平均数为125下,由此只要看看90下里面有几个9即可。 板书: (140-125)×6÷(125-116) =90÷9 =10(人) 答:第二组有10人。 三、总结:(5分) 这节课主要是上节课的延伸,主要是生活中的实际运用,有的“总数量”和“总份数”不是一眼就能看出,但是通过我们的仔细观察,题目中的已知条件总会告诉我们的。所以需要大家认真分析题意,找到可以帮助我们解题的关键所在。 四、随堂练习:
那天因为客车故障,需要将三班的同学分乘一班和二班的车,怎样分配才能 使一、二两班车上的人数相等? 板书: (54+47+55)÷2=78(人) 一班:78-54=24(人);二班:78-47=31(人) 答:一班再分24人,二班再分31人。 2. 卡尔期中考试语文、英语、科学三科的平均成绩是89分,数学成绩出来后,四科平均成绩是91分,那么卡尔的数学成绩是多少分?板书: 91×4-89×3=97(分) 答:卡尔的数学成绩是97分。 3. 阿派不小心将期末考试的成绩单弄破,但是爸爸看了一眼,想了想,拿起钢 笔给他将分数填上了。你能将阿派的成绩单填写好吗? 板书: (96+82+92)÷3=90(分) 答:英语成绩为92分,平均成绩为90分。
知卡尔、欧拉两位同学的平均成绩是81分,卡尔、马尔思两位同学的平均 成绩是86分,求欧拉同学的成绩。 板书: (81×2+86×2)-82×3=88(分) 81×2-88=74(分) 答:欧拉同学的成绩是74分。 5. 幼儿园的老师带着小朋友画画,老师画了24幅,小朋友平均每人画了4幅, 如果师生合起来算,正好平均每人画了8幅,有多少个小朋友在画画? 板书: (24-8)÷(8-4)=4(人) 答:有4个小朋友在画画。
|
奥数四年级下册 第1讲:算式谜 教案: 这是一份奥数四年级下册 第1讲:算式谜 教案,共14页。教案主要包含了教学重点,教学难点,教学准备,教学过程等内容,欢迎下载使用。
奥数四年级下册秋季课程 第14讲《寻找规律》教案: 这是一份奥数四年级下册秋季课程 第14讲《寻找规律》教案,共10页。教案主要包含了教学目标,教学重点,教学难点,教学准备,教学过程等内容,欢迎下载使用。
奥数四年级下册秋季课程 第8讲《变化中的数》教案: 这是一份奥数四年级下册秋季课程 第8讲《变化中的数》教案,共8页。教案主要包含了教学目标,教学重点,教学难点,教学准备,教学过程等内容,欢迎下载使用。
